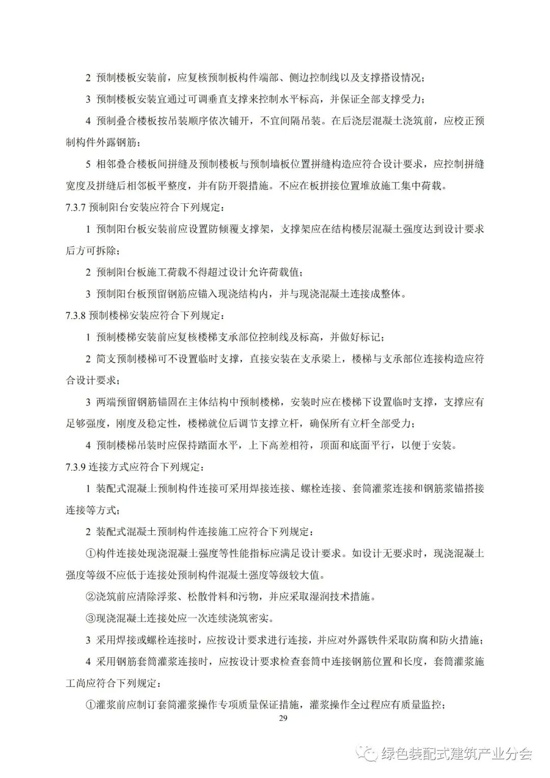
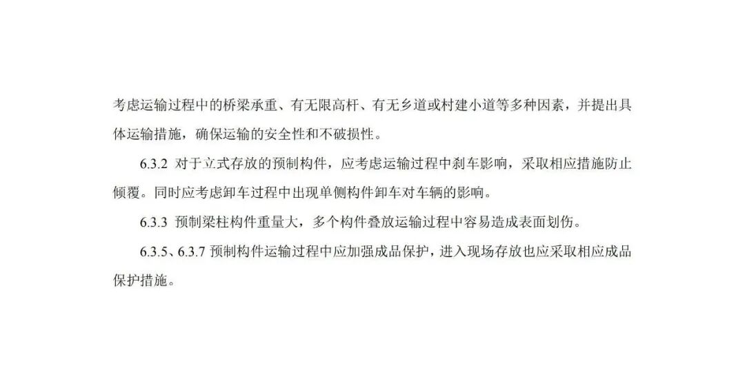
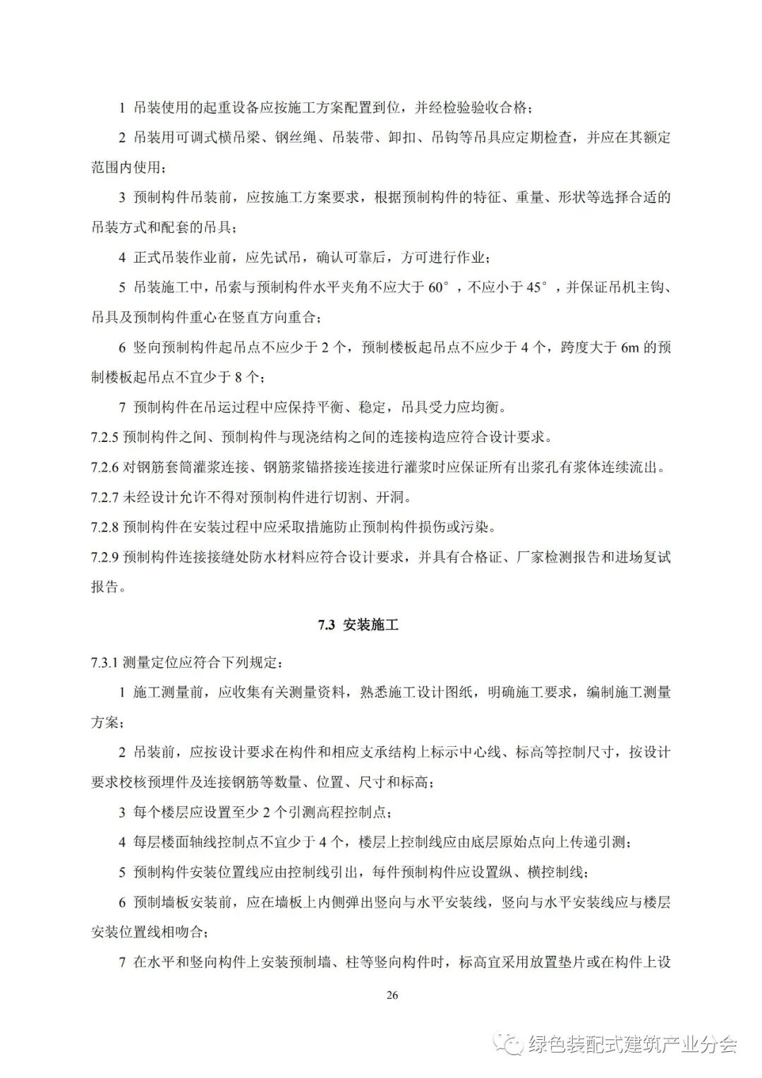
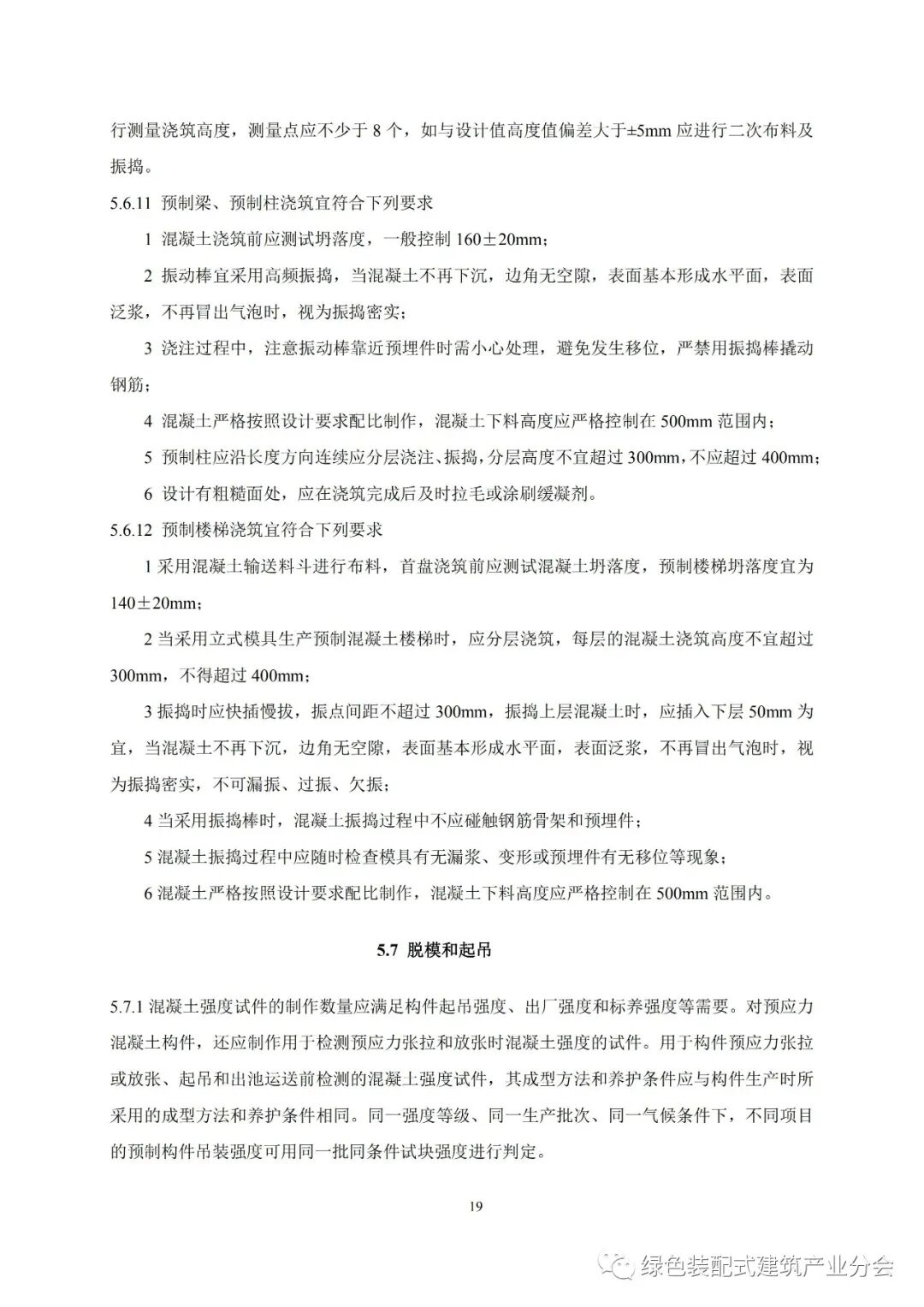
全文发布 文末下载
联系人:肖斌斌
联系电话/传真:65359219
电子信箱:biaozhun_hnjs@sina.com
地址:海口市美兰区白龙南路77号
邮编:570203
附件:1.《海南省装配式混凝土预制构件生产和安装技术标准》(征求意见稿)
2.海南省工程建设地方标准征求意见表
海南省住房和城乡建设厅
2020年9月16日
(此件主动公开)
海南省工程建设地方标准 |
| 中国建筑节能协会绿色装配式建筑产业分会工作要点 |
推
荐
|
1
阅读原文或链接下载全文,提取码: bejc https://pan.baidu.com/s/1OtUA1ANYXHl1OlZI9UfjVA |