全文发布 值得转发收藏
导读:为进一步做好装配式示范项目宣传推广,适应2021年装配式建筑普及推广期的新发展要求,确保我市装配式建筑稳步有序推进,日前,在天津市住建委相关处室指导下,天津市住建委绿建中心联合天津建筑业协会组织完成了《天津市装配式建筑施工技术交流成果(2019版)》编制工作。
2019年天津市住建委绿建中心与建筑业协会结合装配式建筑的行业特点,开展了“装配式示范工程推动活动”,对装配式建筑示范项目和关键技术进行了一系列调研交流和观摩培训,取得了良好成效。为更好的助推我市装配式建筑行业健康发展,系列活动结束后主办方立即组织开展“实例汇编”编制工作。汇编以天津市装配式示范项目和其他装配式实用技术的“成果案例”为主题,邀请天津本市在装配式建筑施工领域取得一定成果的企业,从主体结构、外围护、内装、部品的全过程施工进行经验分享,探索装配式建筑实践中的技术创新。天津市住建委绿建中心和建筑业协会发挥各自的优势和专长,在总结和提炼系列观摩和技术交流工作的亮点和技术成果上形成了《天津市装配式建筑施工技术交流成果(2019版)》,旨在从具体实施的角度,客观反映目前我市装配式建筑发展的水平,为今后的推广应用提供借鉴依据,增进行业技术交流,对天津市装配式建筑的发展起到很好的引领、推动作用。
| 中国建筑节能协会绿色装配式建筑产业分会工作要点 |
推
荐
|
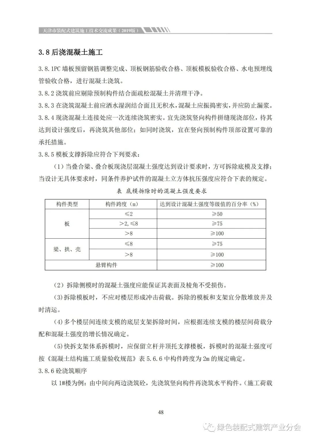
1