城市设计全文发布
《保定市总体城市设计(2020-2035年)》(草案)和《保定历史文化名城保护规划(2020-2035年)》(草案)已编制完成,为凝聚民智、吸纳民意,按照开门编规划的原则,现就两个规划(草案)征求社会各界及广大市民意见建议。规划(草案)将在保定市政府网站、保定市自然资源和规划局门户网站、保定市自然资源和规划局微信公众号以及保定市城市规划展览馆予以公示,同时也在保定日报及社区、景区、厂区、校区内发布公告。公开征求意见时间为2020年9月30日至2020年10月30日,欢迎提出宝贵意见建议。意见及建议反馈请发送至电子邮箱:csfmhgcbh@163.com,标题请注明“总体城市设计”或“保定历史文化名城保护规划”。
| 中国建筑节能协会绿色装配式建筑产业分会工作要点 |
推
荐
|
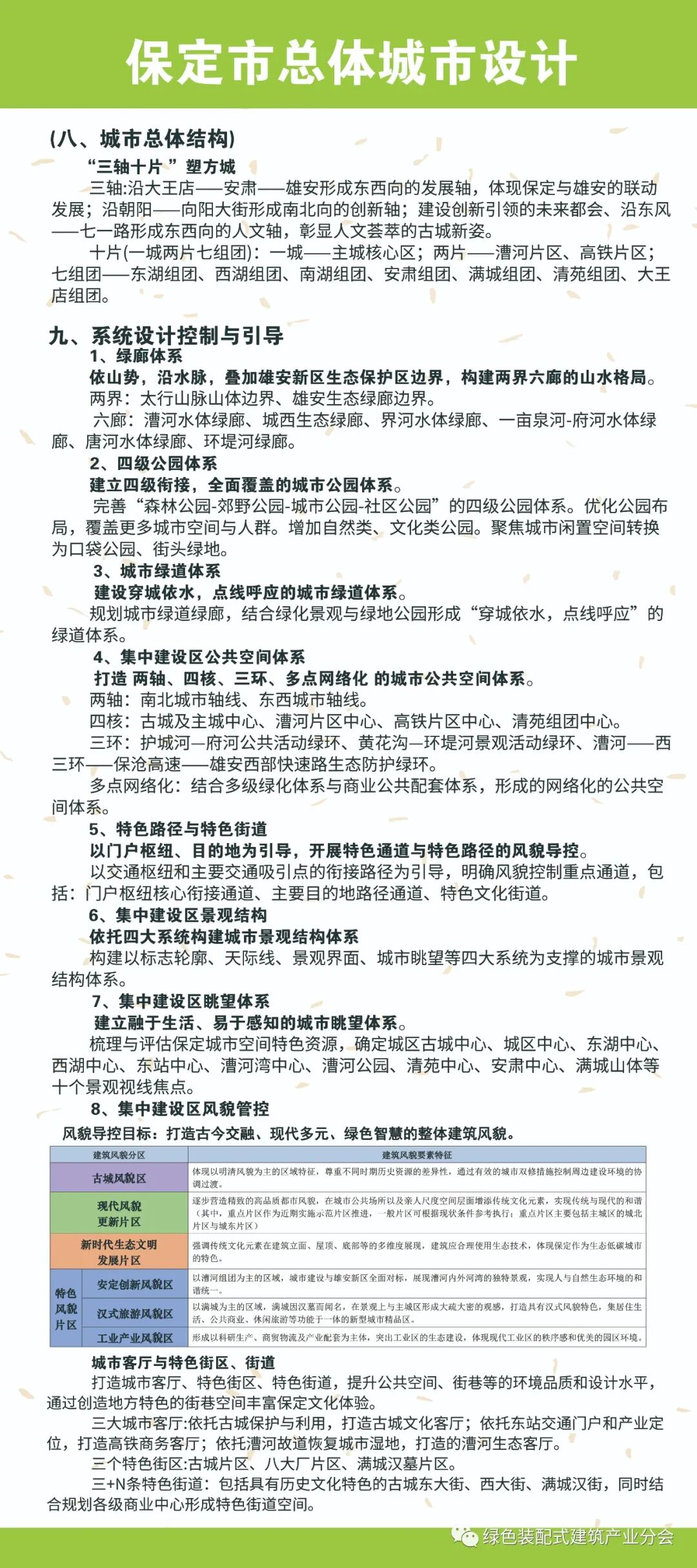
1