石节绿建办〔2020〕5号
涉及装配式建筑部分内容如下:
装配式建筑技术路线
为更好的落实石家庄市装配式建筑的发展目标,本规划结合石家庄市装配式建筑发展定位和规划目标,从设计和施工措施、管理措施两个方面梳理,总结石家庄市装配式建筑发展技术路线,作为装配式建筑建设的重要参考。
1、设计和施工措施
装配式项目应遵循设计、生产、装配一体化的原则整体策划,综合协调建筑、结构、设备和内部装修等专业,制定相互协同的施工组织方案,采用装配式施工,保证工程质量和装配率要求,提高劳动效率。
2、管理措施
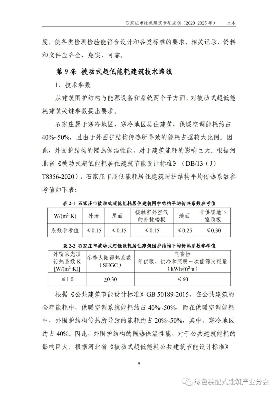
应加大施工组织管理力度。施工企业应具备相应的装配化技术标准、施工工法以及专业化的施工队伍,制定专项施工方案。项目应采用机械化施工操作,采用建筑信息模型(BIM)技术对全过程和关键 工艺进行信息化模拟。施工中采用的新技术、新工艺、新材料、新设 备,应按有关规定进行评审、备案,符合国家和省部的相关要求,并保证系统性、经济型和适用性。建立健全安全管理保障体系和管理制度,使各类检测检验能符合设计和各类标准的要求。相关记录、资料 和文件应齐全、翔实、可靠。
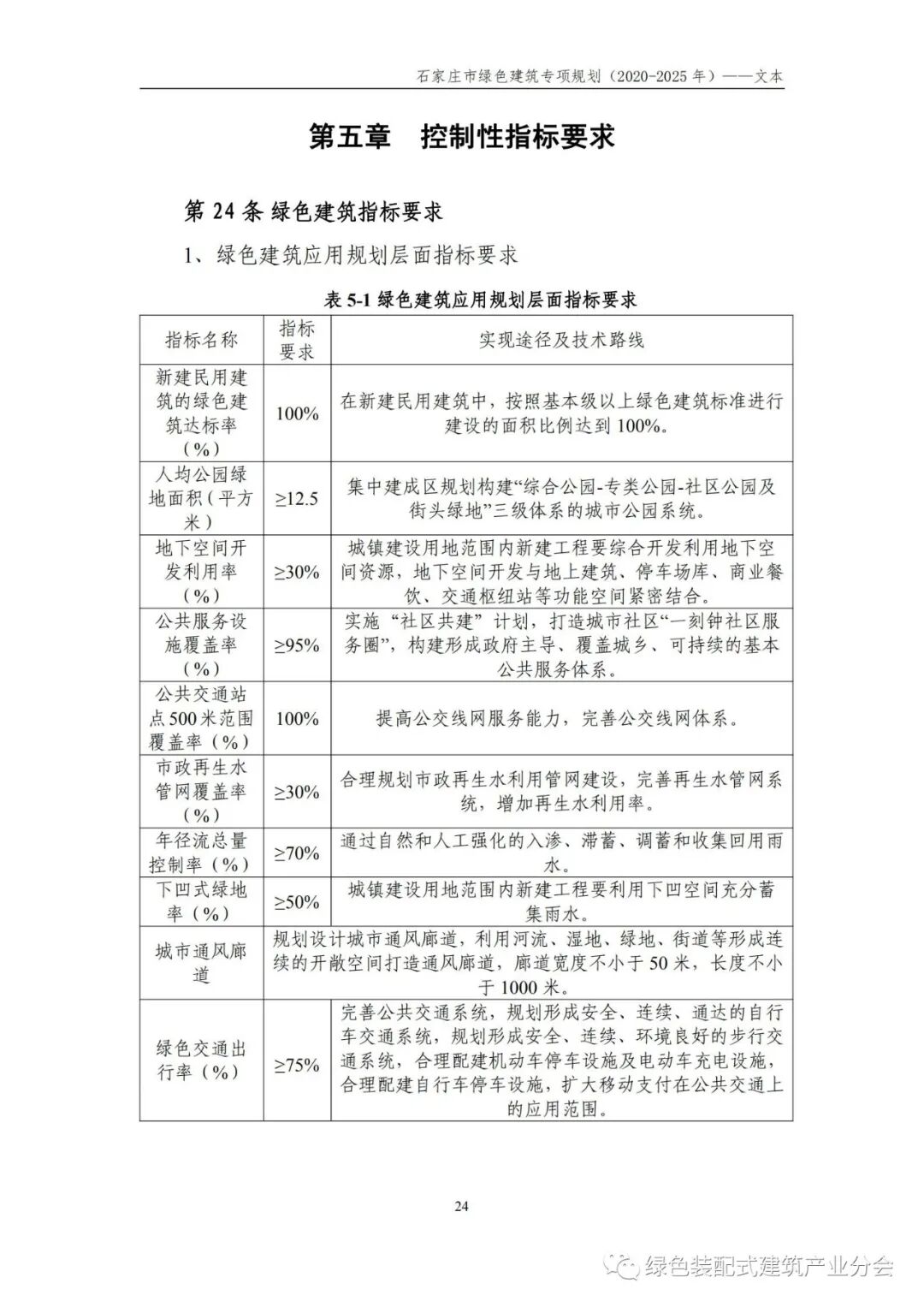
第 18 条装配式建筑
1、总体目标确定
本规划综合考虑石家庄已有装配式建筑及相关产业发展基础、石家庄市《关于大力发展装配式建筑的实施意见》(石政规〔2018〕5 号)等因素,采用适度超前的原则,确定石家庄市装配式建筑规划总体目标如下:
到 2023 年,全市新建建筑面积 30%采用装配式建造。其中,主城区新建建筑面积 40%采用装配式建造。
到 2025 年,全市新建建筑面积 60%采用装配式建造。
远期展望至 2035 年,全市新建建筑面积 80%采用装配式建造。
2、目标分解
结合目标管理分区,合理分解石家庄市装配式建筑目标。
表 4-3 石家庄市各目标管理分区装配式建筑目标分解
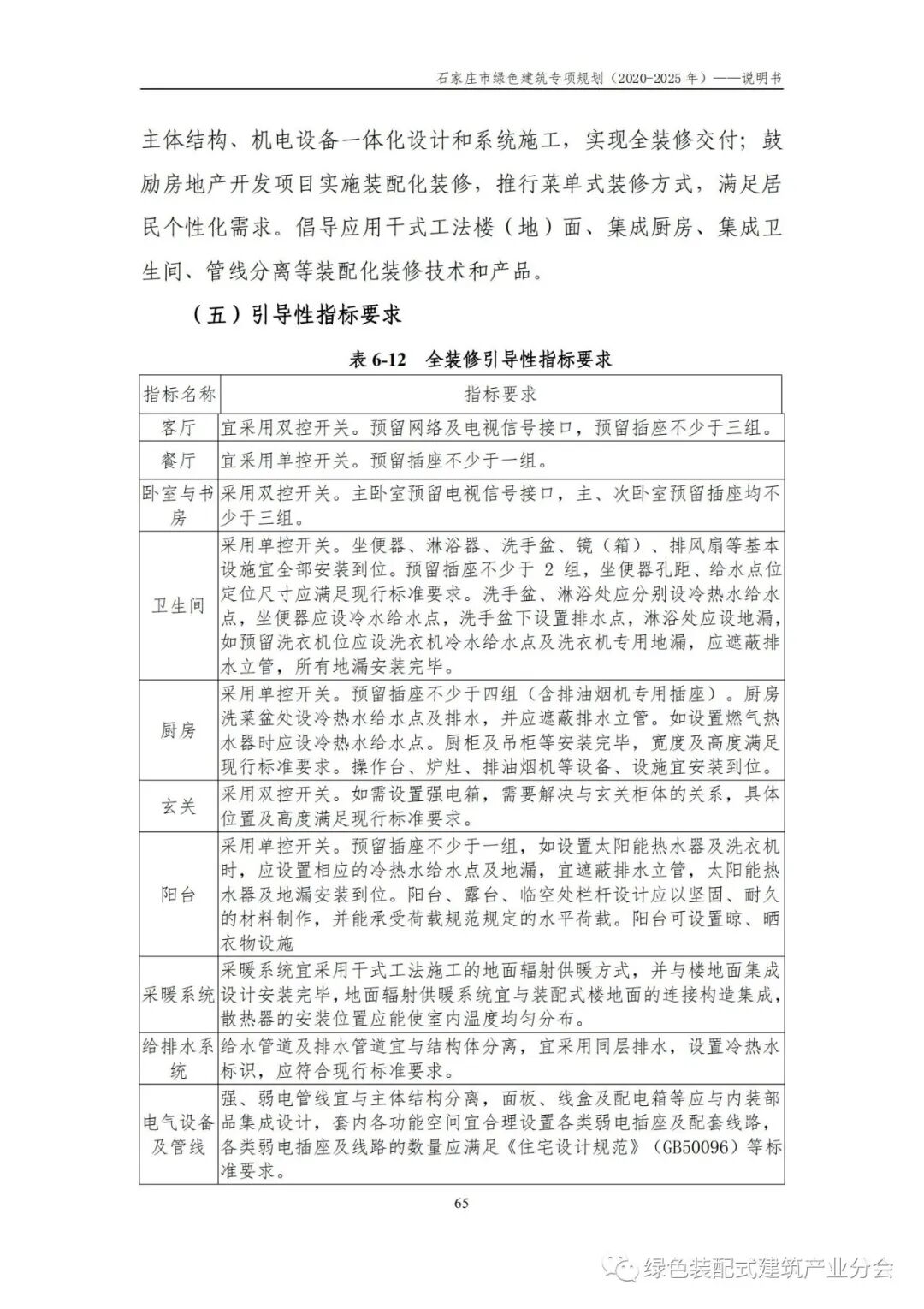
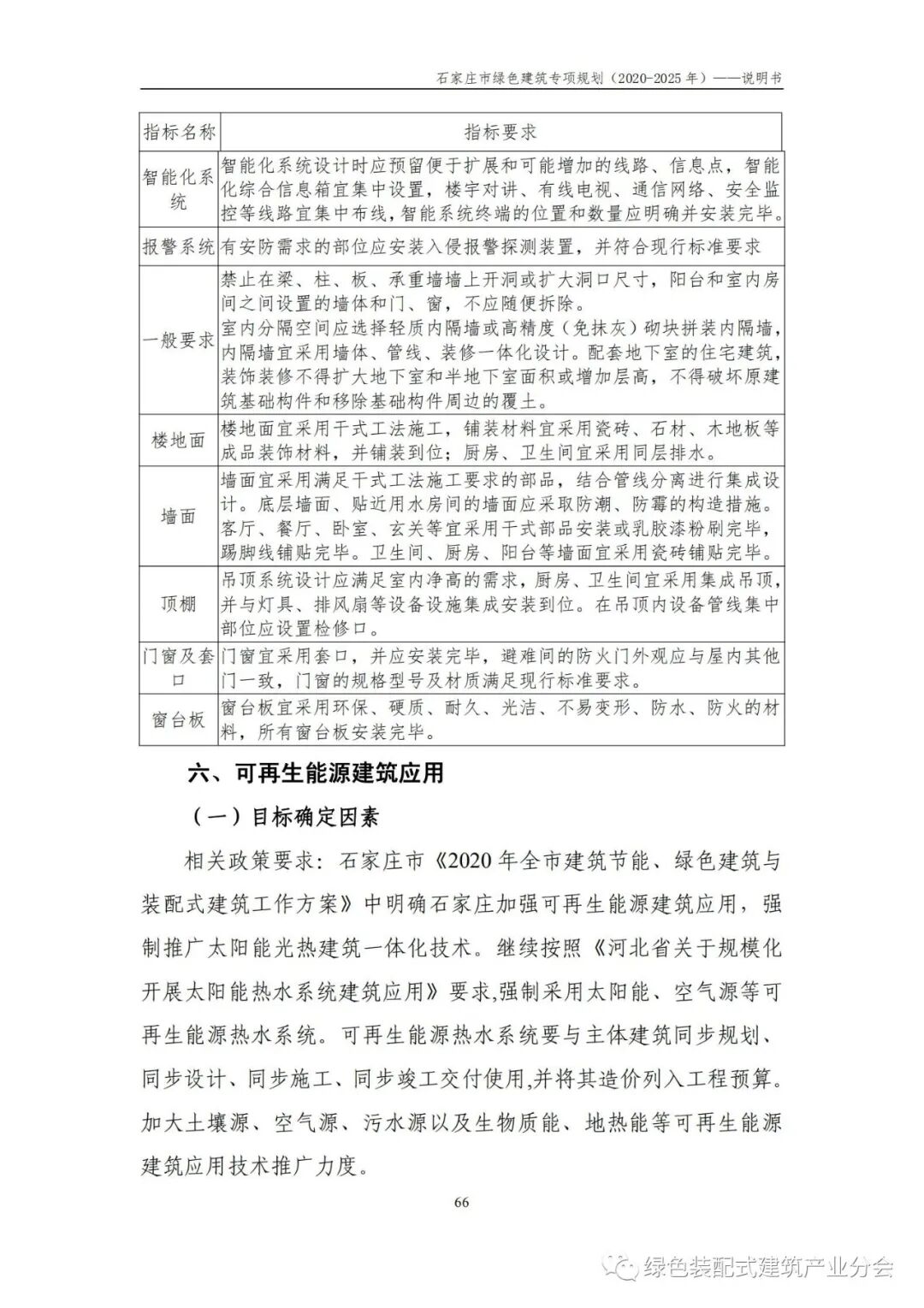
第 28 条 住宅全装修指标要求
推进装配式建筑项目采用装配化装修技术。保障性住房、政府投资项目应率先采用装配化装修技术,推行装配式建筑装饰装修与主体 结构、机电设备一体化设计和系统施工,实现全装修交付;鼓励房地 产开发项目实施装配化装修,推行菜单式装修方式,满足居民个性化 需求。倡导应用干式工法楼(地)面、集成厨房、集成卫生间、管线 分离等装配化装修技术和产品。
文末阅读原文或链接下载全文,提取码: dxyp
https://pan.baidu.com/s/1TB-98m-89W3at6K1w7ssfQ
| 中国建筑节能协会绿色装配式建筑产业分会工作要点 |
推
荐
|
1
阅读原文或链接下载全文,提取码: dxyp https://pan.baidu.com/s/1TB-98m-89W3at6K1w7ssfQ |