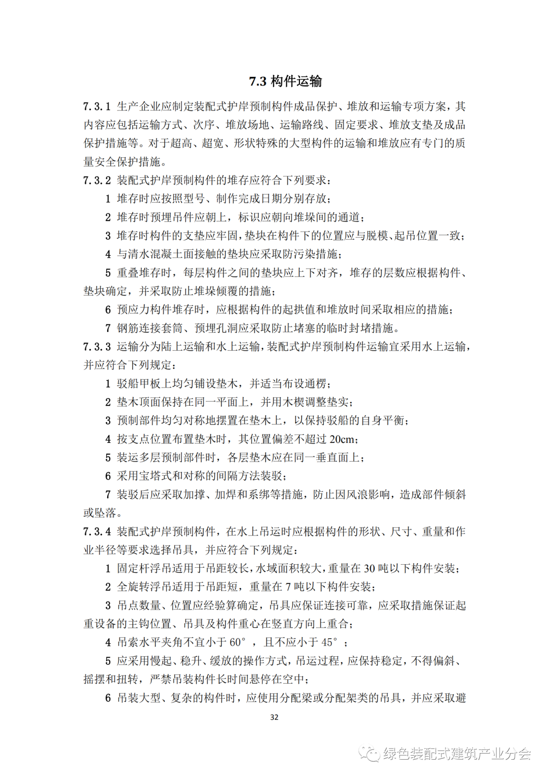
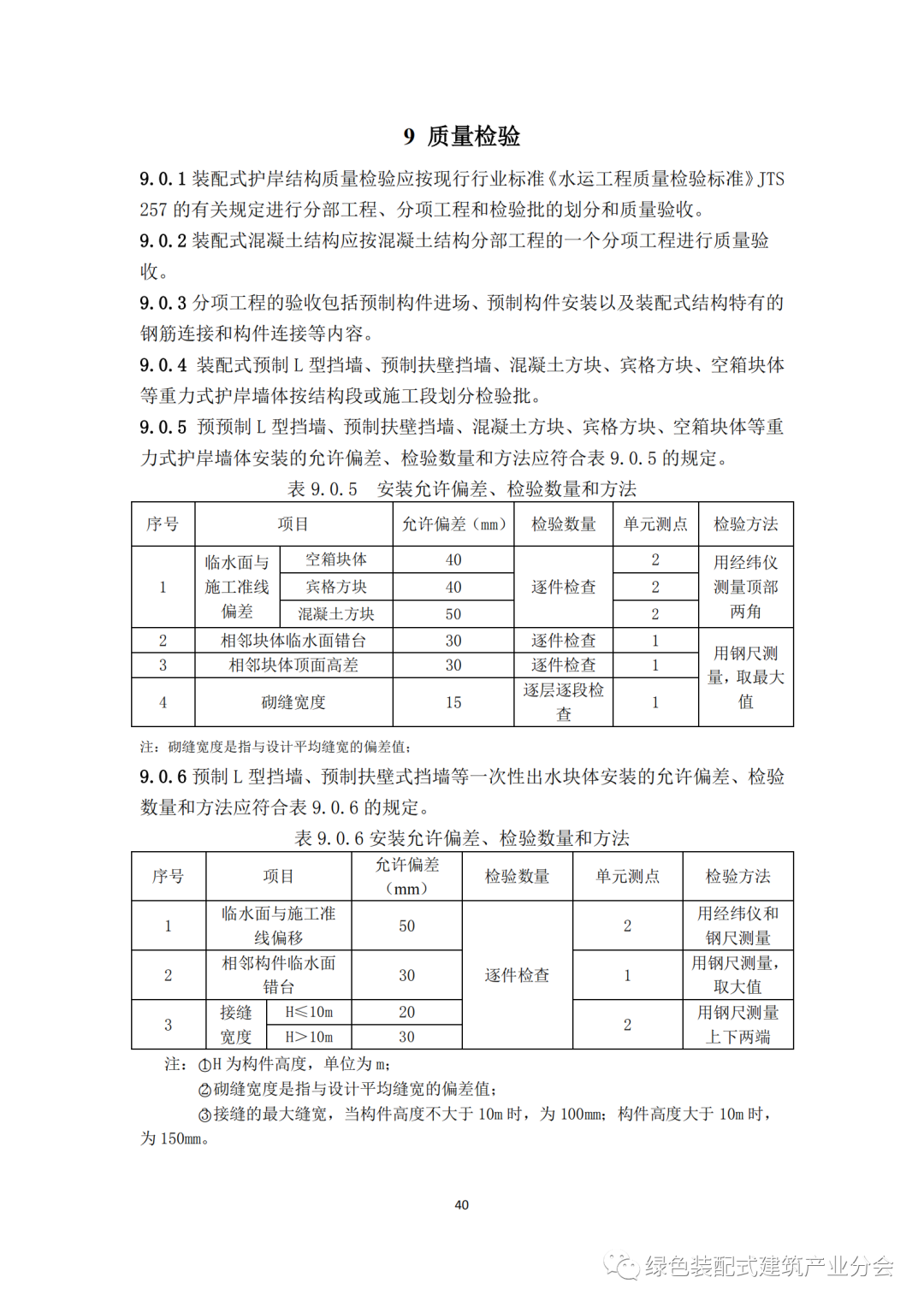
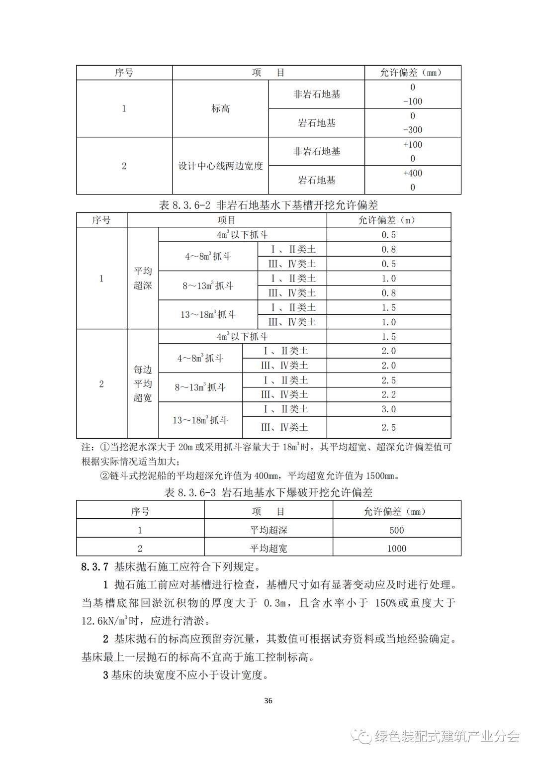
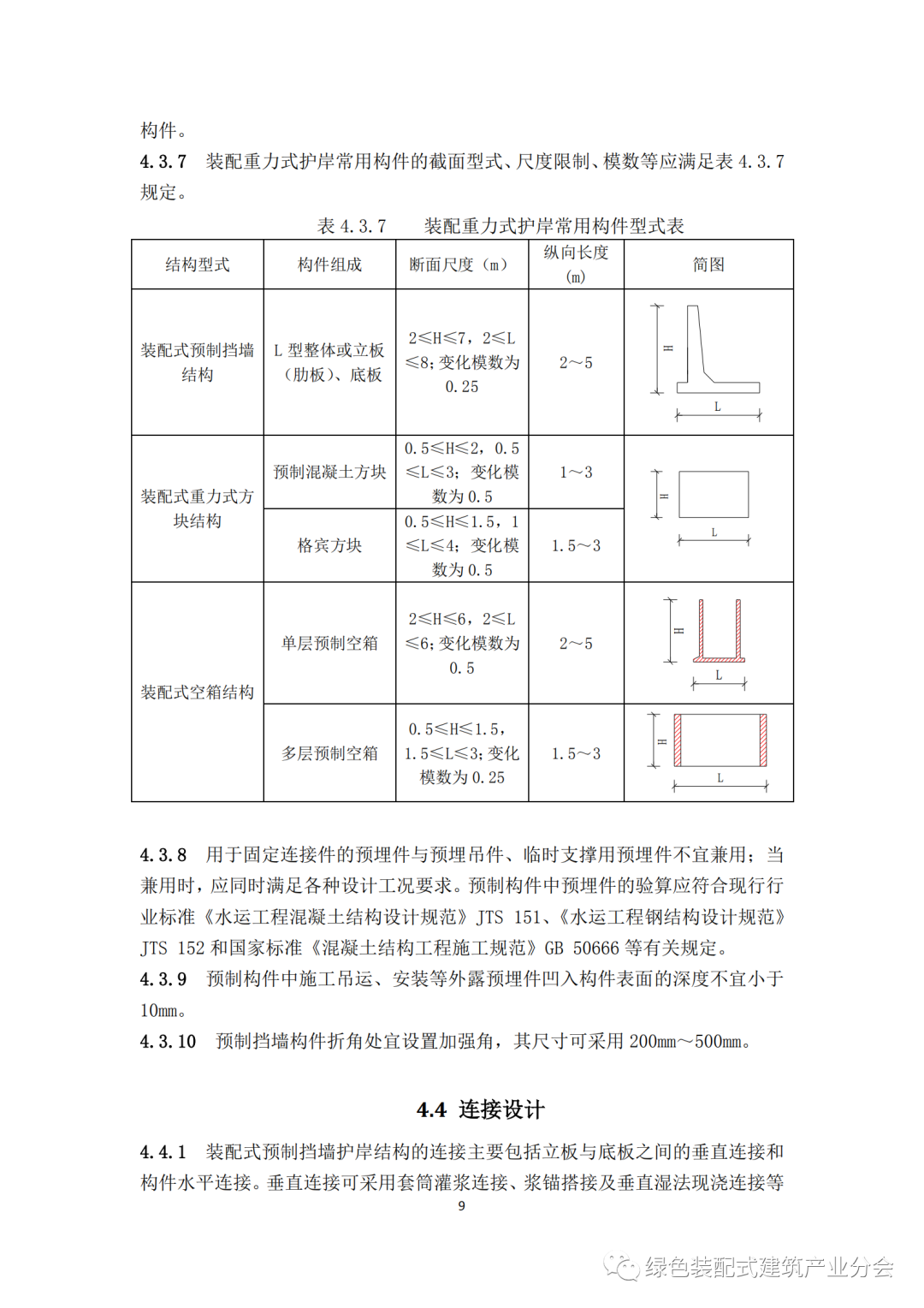
全文发布 文末下载
根据《上海市住房和城乡建设管理委员会关于印发<2020年上海市工程建设规范、建筑标准设计编制计划>的通知》(沪建标定[2019]752号),在市交通建设工程管理中心领导下,中交第三航务工程勘察设计院有限公司会同相关单位,编制完成《水运工程装配式护岸结构技术标准》征求意见稿,现面向社会公开征求意见。
请您对征求意见稿进行全面、详细的审阅,并提出具体的修改意见或建议,于2020年12月2日前以电子邮件或信函的方式返回编制组。非常感谢您的支持!
联系人:胡千乔
电子邮箱:huqq@theidi.com
联系地址:上海市徐汇区肇嘉浜路831号
《水运工程装配式护岸结构技术标准》编制组
2020年11月2日
| 中国建筑节能协会绿色装配式建筑产业分会工作要点 |
推
荐
|
1
阅读原文或链接下载全文,提取码: 6uye https://pan.baidu.com/s/1K_8KC-DX5OnviKtT6HD9Cg |