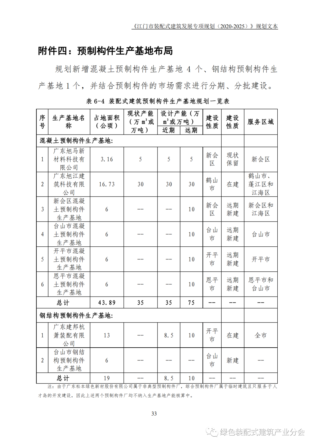
全文发布 文末下载
《江门市装配式建筑发展专项规划(2020-2025)》已经市人民政府同意,现印发给你们,请遵照执行。实施中遇到问题,请径向市住房和城乡建设局反映。
附件:《江门市装配式建筑发展专项规划(2020-2025)》文本.说明书.图集
江门市住房和城乡建设局
2020年11月9日
阅读原文或链接下载全文,提取码: i9qn https://pan.baidu.com/s/1_EJ3CiXOoB0gSW2Sx40IKg |
| 中国建筑节能协会绿色装配式建筑产业分会工作要点 |
推
荐
|
1
阅读原文或链接下载全文,提取码: i9qn https://pan.baidu.com/s/1_EJ3CiXOoB0gSW2Sx40IKg |