沪发改公告〔2020〕5号
《上海市绿色发展行动指南》以项目的生命周期为主线,包括绿色产业导入、绿色规划设计、绿色建设施工、绿色运营管理和绿色发展相关支持政策等五部分内容。
绿水青山就是金山银山,政府、企业、社会应当携起手来,践行绿色发展理念,共同建设美丽上海。
附件:上海市绿色发展行动指南(2020版)
2020年12月9日
| 上海市绿色发展行动指南(2020 版) |
目 录
前 言.................................... - 6 -
第一章 绿色产业导入.......... - 9 -
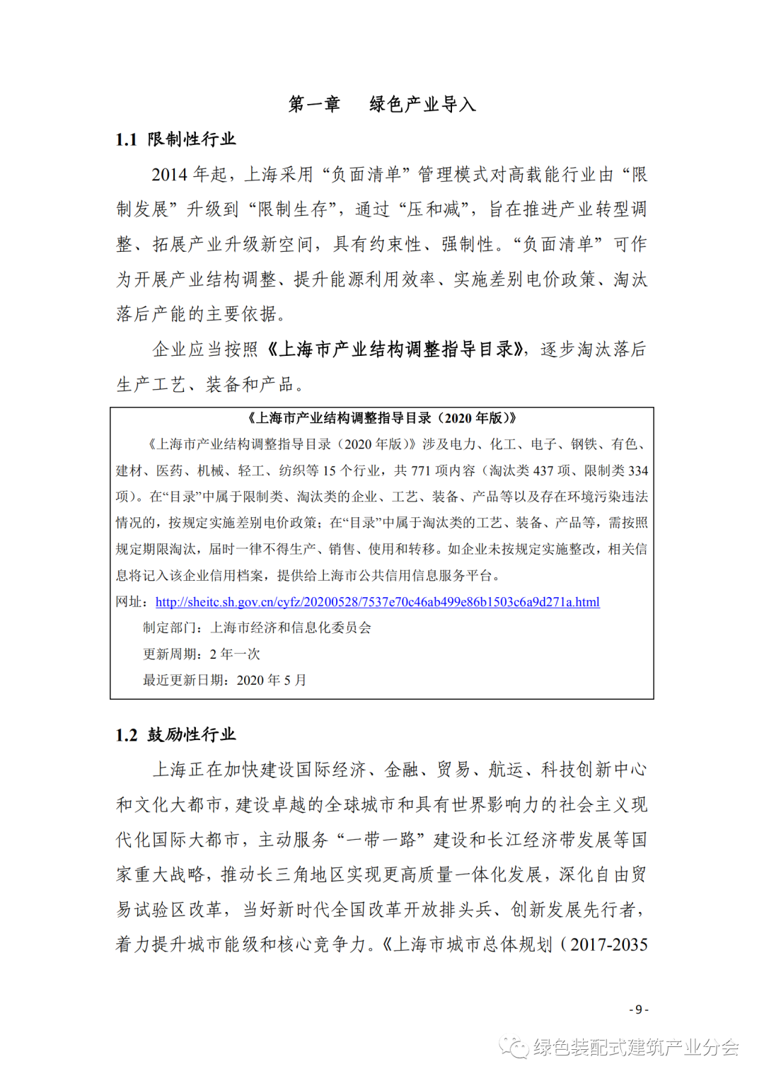
1.1 限制性行业.................... - 9 -
1.2 鼓励性行业.................... - 9 -
第二章 绿色规划设计.......... - 13 -
2.1 基本要求........................ - 13 -
2.1.1 开展环境影响评价.... - 13 -
2.1.2 开展固定资产投资项目节能审查....... - 13 -
2.1.3 开展规划和建设项目节水评价........... - 15 -
2.1.4 开展土壤污染状况调查、风险评估、效果评估.- 16 -
2.1.5 开展绿色建筑施工图设计文件审图.....- 17 -
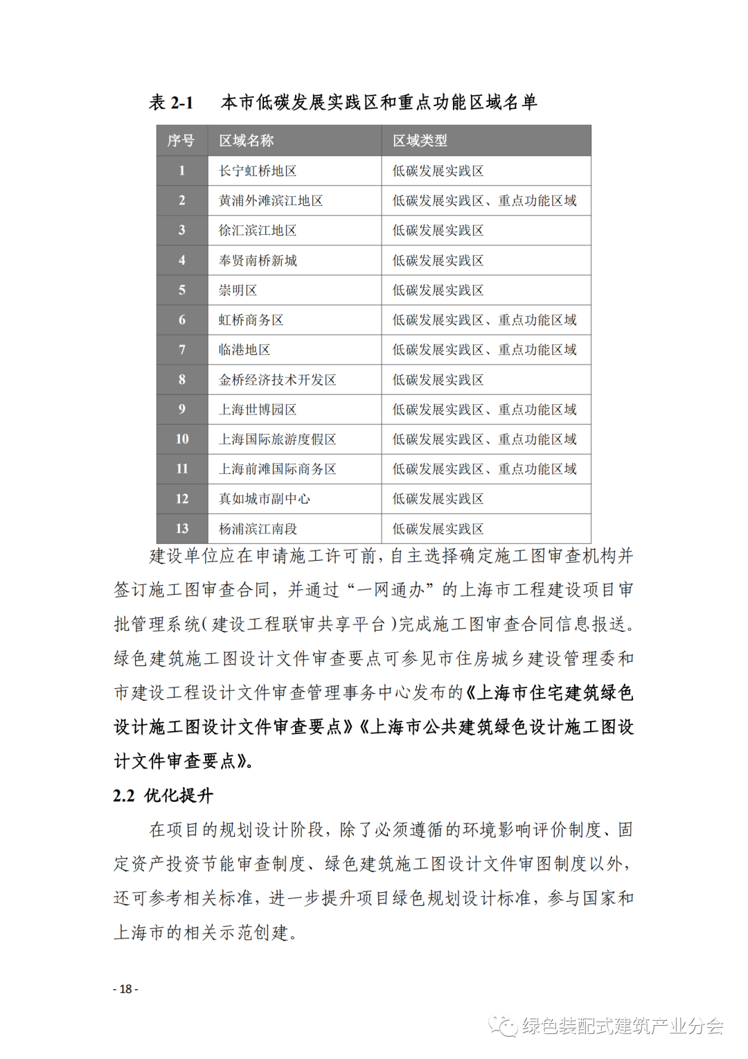
2.2 优化提升............................................... - 18 -
2.2.1 打造三星级绿色建筑......................... - 19 -
2.2.2 打造超低能耗建筑.............................. - 19 -
2.2.3 打造近零能耗建筑.............................. - 20 -
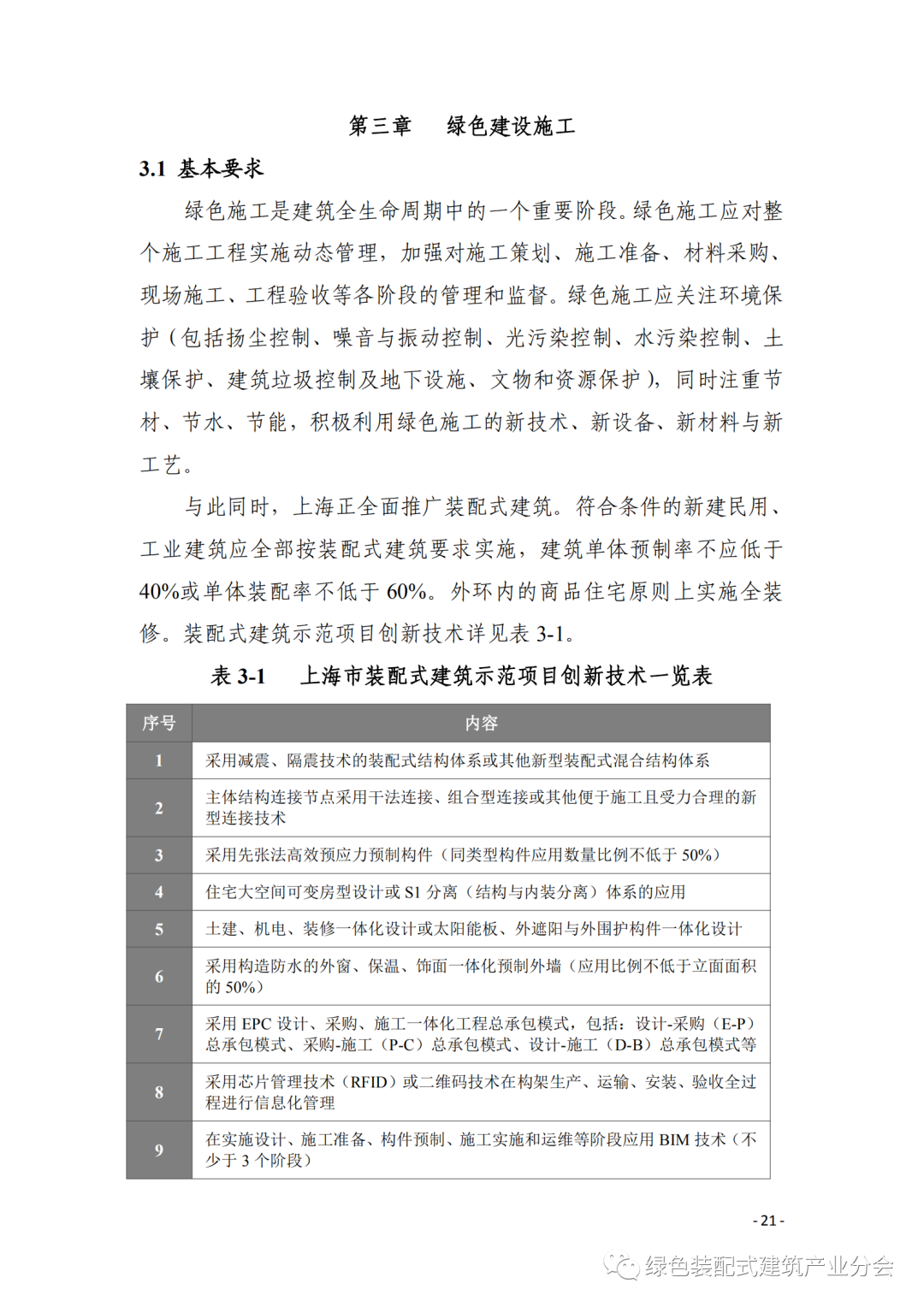
第三章 绿色建设施工................................... - 21 -
3.1 基本要求................................................ - 21 -
3.2 优化提升................................................ - 22 -
第四章 绿色运营管理................................... - 23 -
4.1 基本要求................................................ - 23 -
4.1.1 开展节能管理.................................... - 23 -
4.1.2 开展节水管理.................................... - 24 -
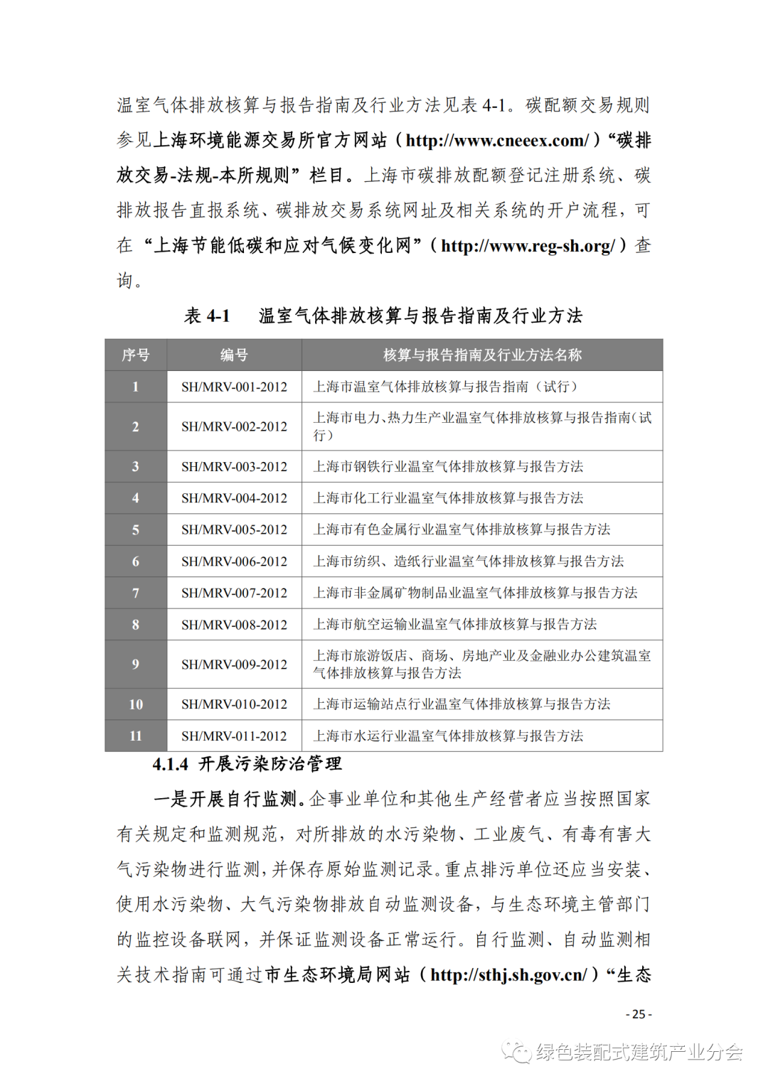
4.1.3 开展碳排放管理................................ - 24 -
4.1.4 开展污染防治管理............................ - 25 -
4.1.5 开展环境信息公开............................ - 26 -
4.2 优化提升............................................... - 28 -
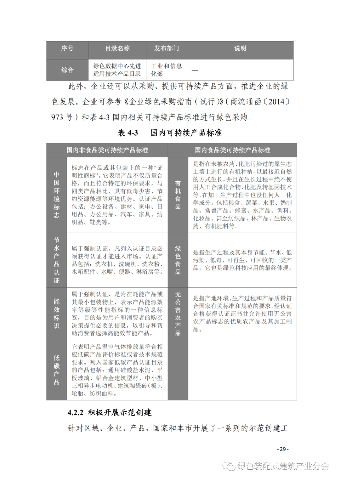
4.2.1 采用先进技术和产品........................ - 28 -
4.2.2 积极开展示范创建............................ - 29 -
4.2.3 建立科学碳目标................................ - 30 -
4.2.4 加强绿色宣传................................... - 31 -
第五章 绿色发展相关支持政策................... - 34 -
5.1 财税支持政策....................................... - 34 -
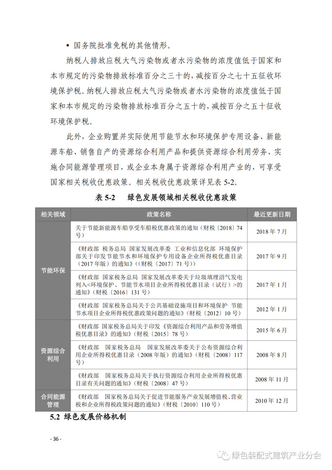
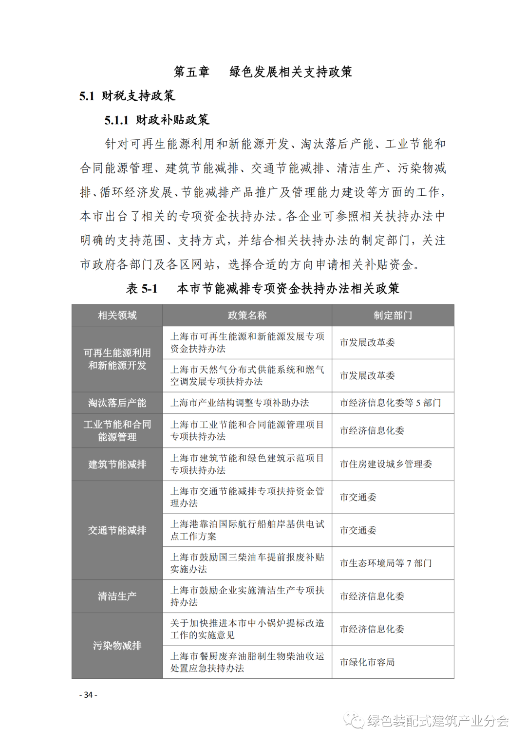
5.1.1 财政补贴政策.................................... - 34 -
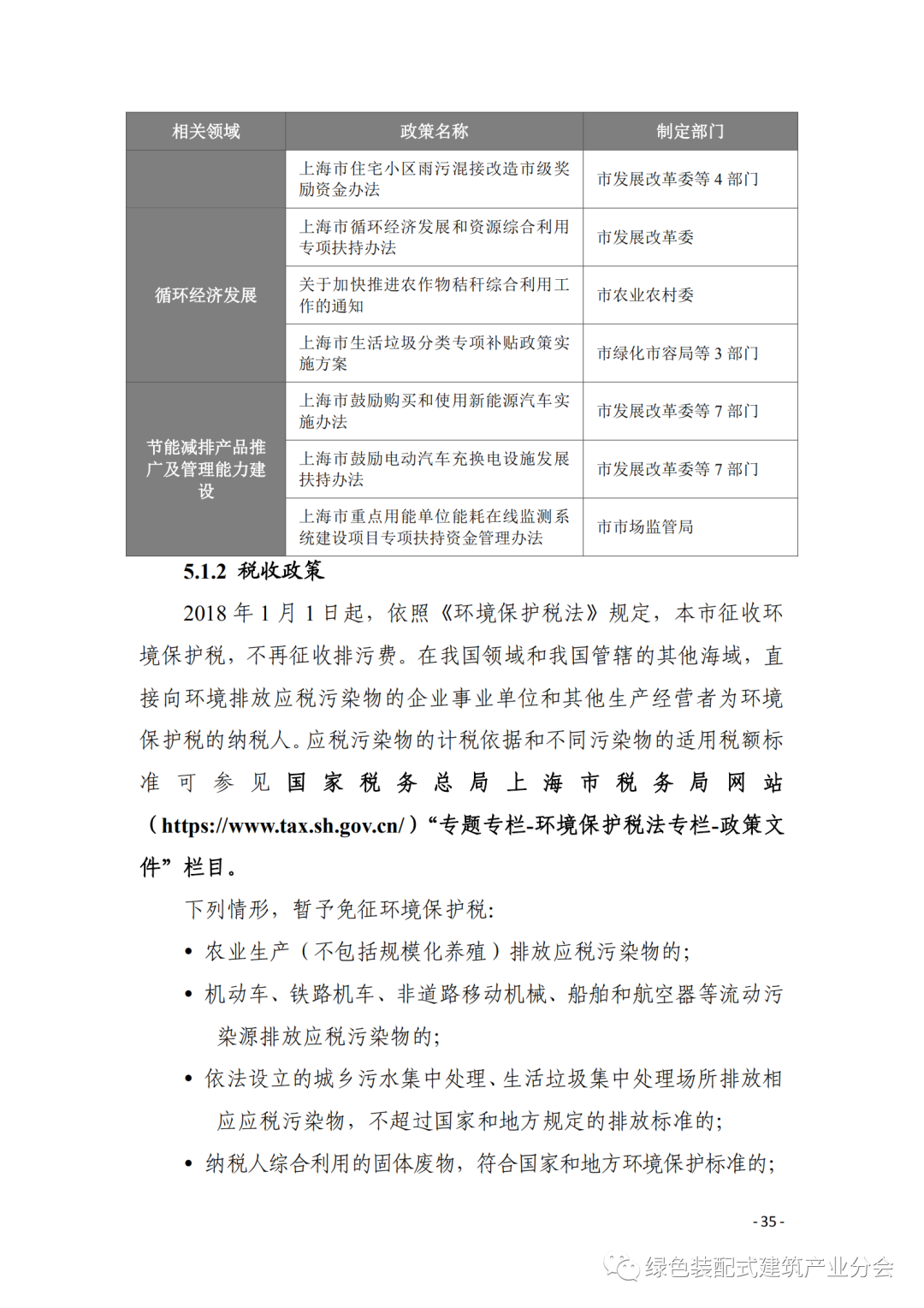
5.1.2 税收政策........................................... . - 35 -
5.2 金融支持政策........................................ - 36 -
5.2.1 绿色信贷........................................... - 37 -
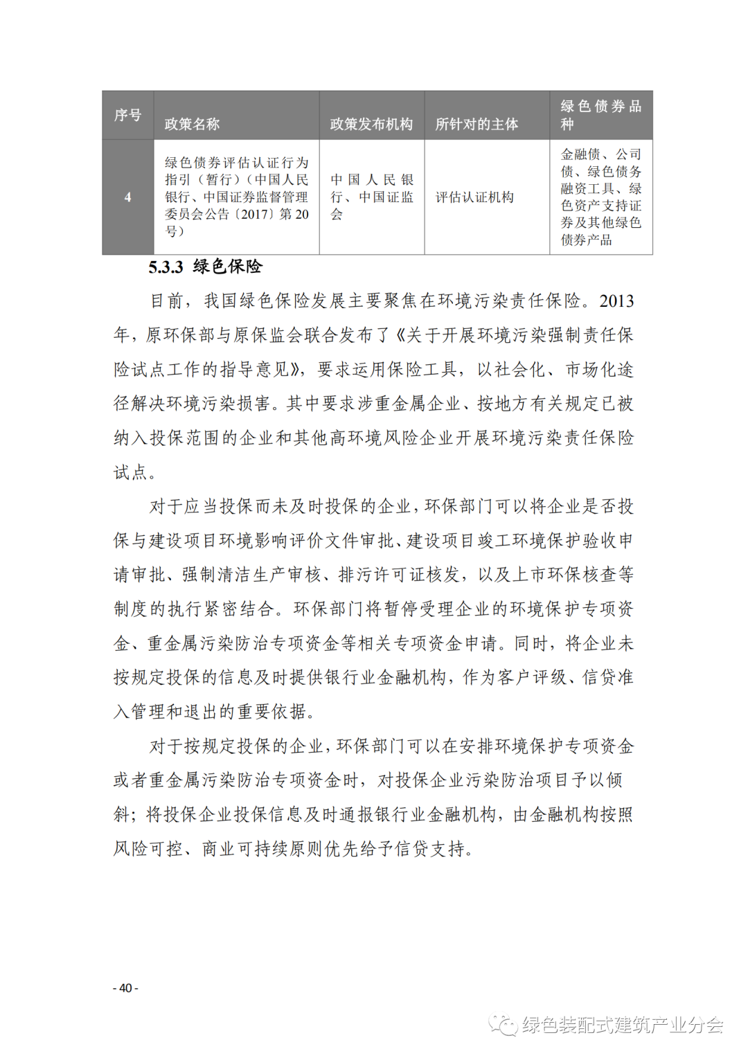
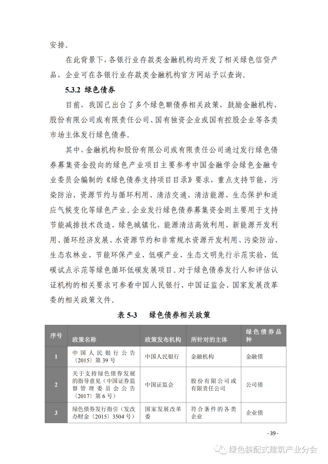
5.2.2 绿色债券........................................... - 39 -
5.2.3 绿色保险............................................ - 40 -
附件 1:节能环保行业相关行业协会名录... - 41 -
附件 2:节能环保行业开展的相关评级评价认证 - 42 -
1
敬请莅临首届全国装配式建筑产业专家论坛
论坛主题:
立足“十三五”成就 聚焦“十四五”发展