粤建科商〔2020〕43号
各地级以上市住房城乡建设、墙材革新主管部门,省墙体材料行业协会,各相关单位:
经我厅立项,由广州大学等单位组织修订的广东省工程建设标准《混凝土砌块墙体工程技术规程》和《轻集料混凝土墙板应用技术规程》已形成征求意见稿,现征求你们意见。请从广东建设信息网(政务版,网址:http://zfcxjst.gd.gov.cn)下载本标准的征求意见稿,组织研究和提出修改意见,于2021年1月12日前将书面意见反馈我厅科技信息处(电子版请发至zjt_jiangzetao@gd.gov.cn)。
附件:1.广东省标准《混凝土砌块墙体工程技术规程》征求意见稿和意见表
2.广东省标准《轻集料混凝土墙板应用技术规程》征求意见稿和意见表
广东省住房和城乡建设厅
2020年12月12日
全文发布 可下载
全文发布可下载
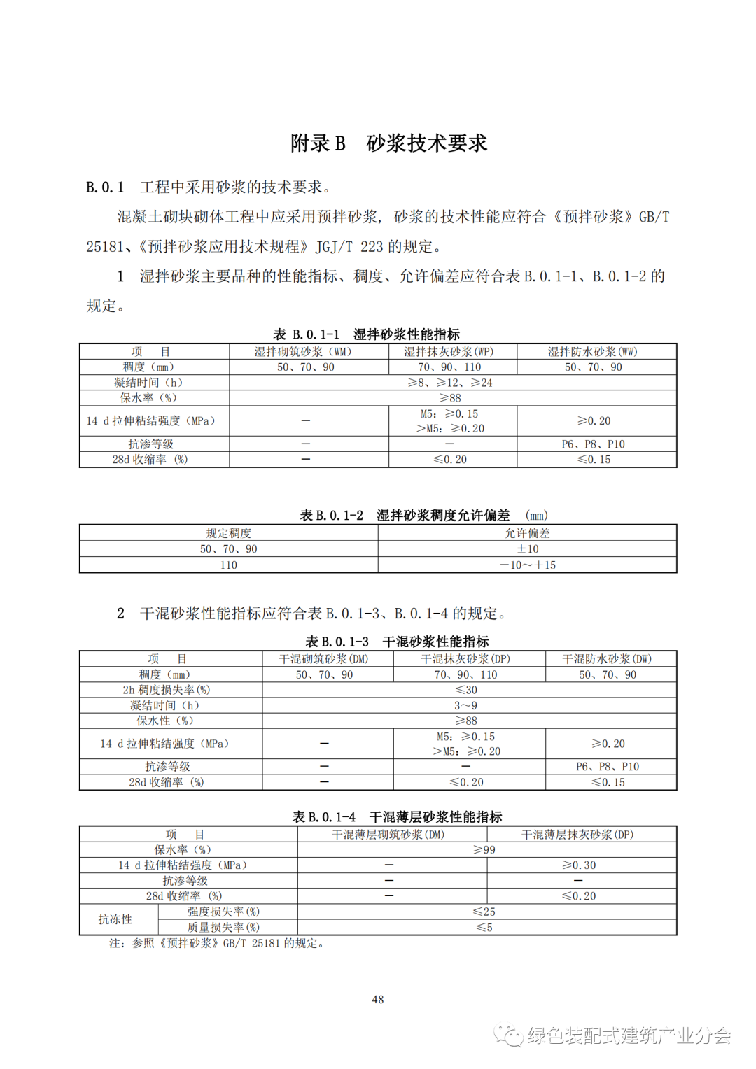
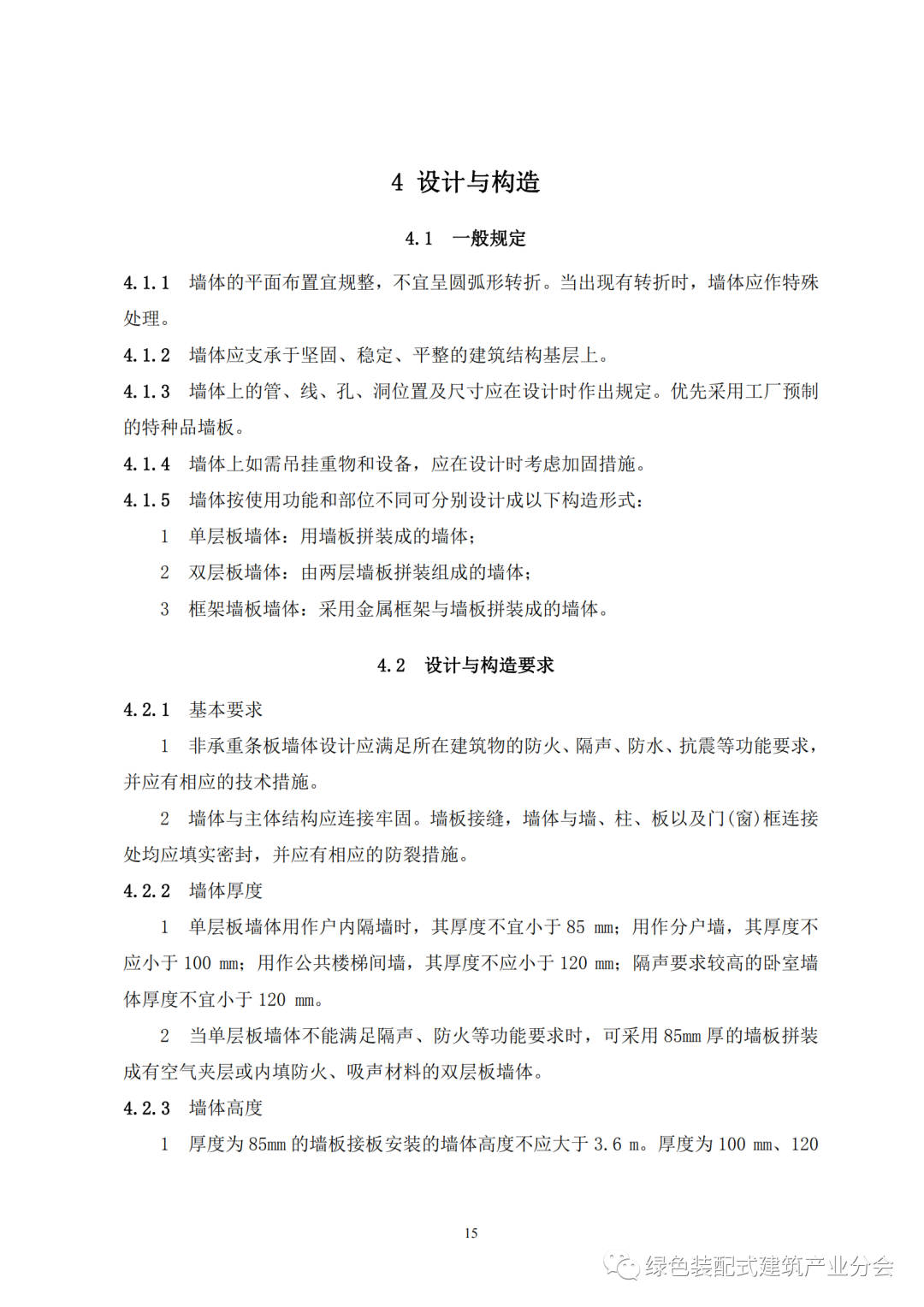
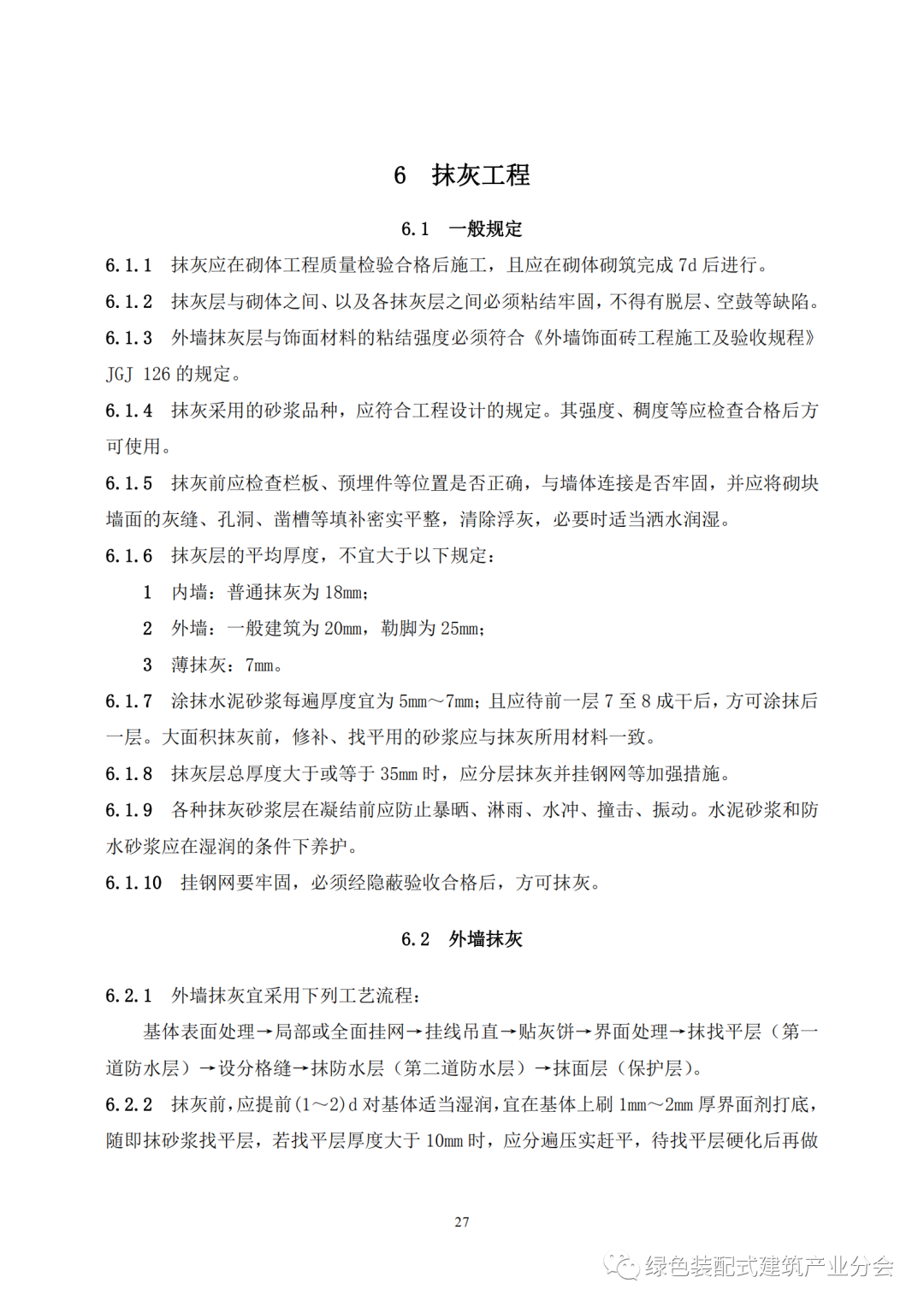
1
敬请莅临首届全国装配式建筑产业专家论坛
论坛主题:
立足“十三五”成就 聚焦“十四五”发展