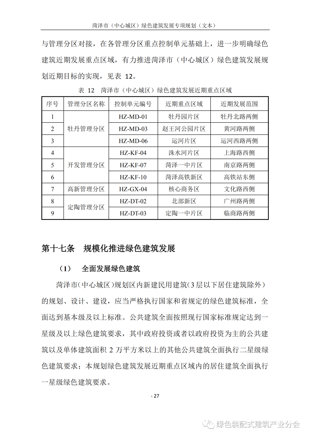
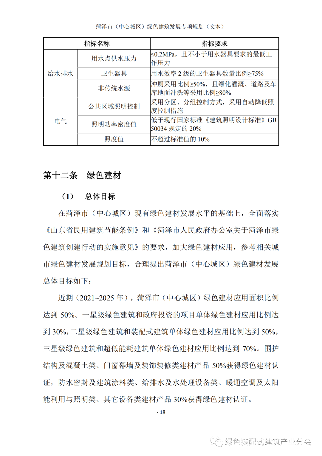
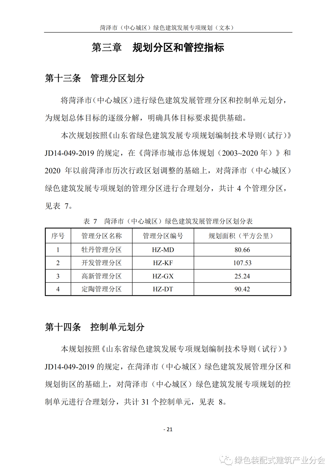
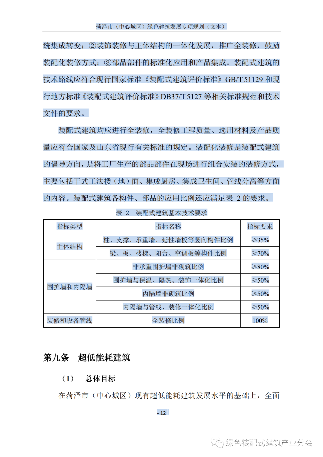
全文发布文末可下载
加入我会颁发新版双证书│推荐证书
重点推荐内容
我会重点工作
1
绿色装配式建筑产业分会(GABiA)是中国建筑节能协会(国务院同意、民政部批准、住建部主管)的直属机构;开展建筑领域内团体标准、认证标识、技术评估推广、国际合作、会展培训等服务;立足服务于政府、行业、市场、企业、从业者,大力推动建筑产业绿色可持续的高质量发展。
服务理念|树品牌、搭平台、打造联盟共同体
公众号聚焦
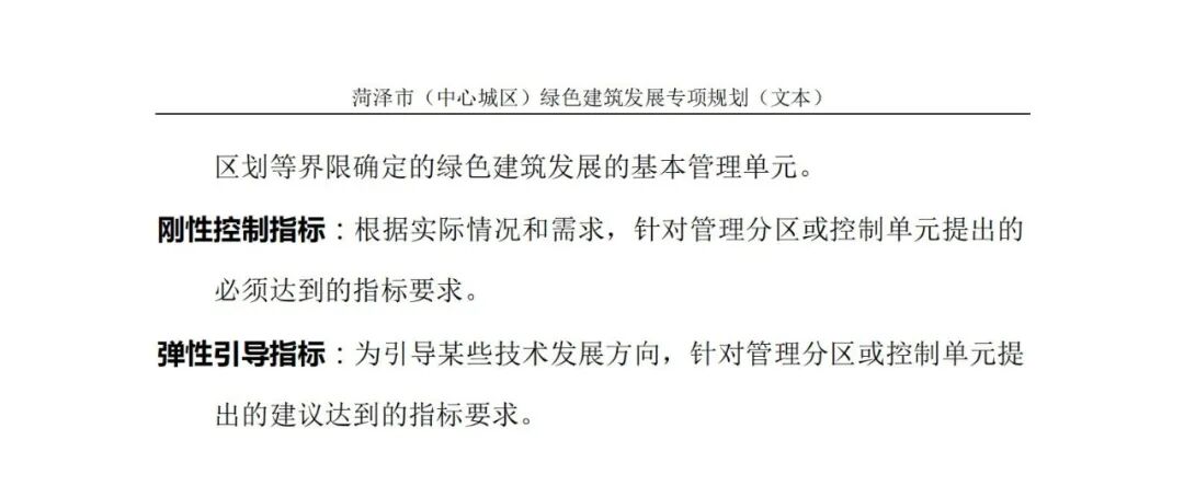
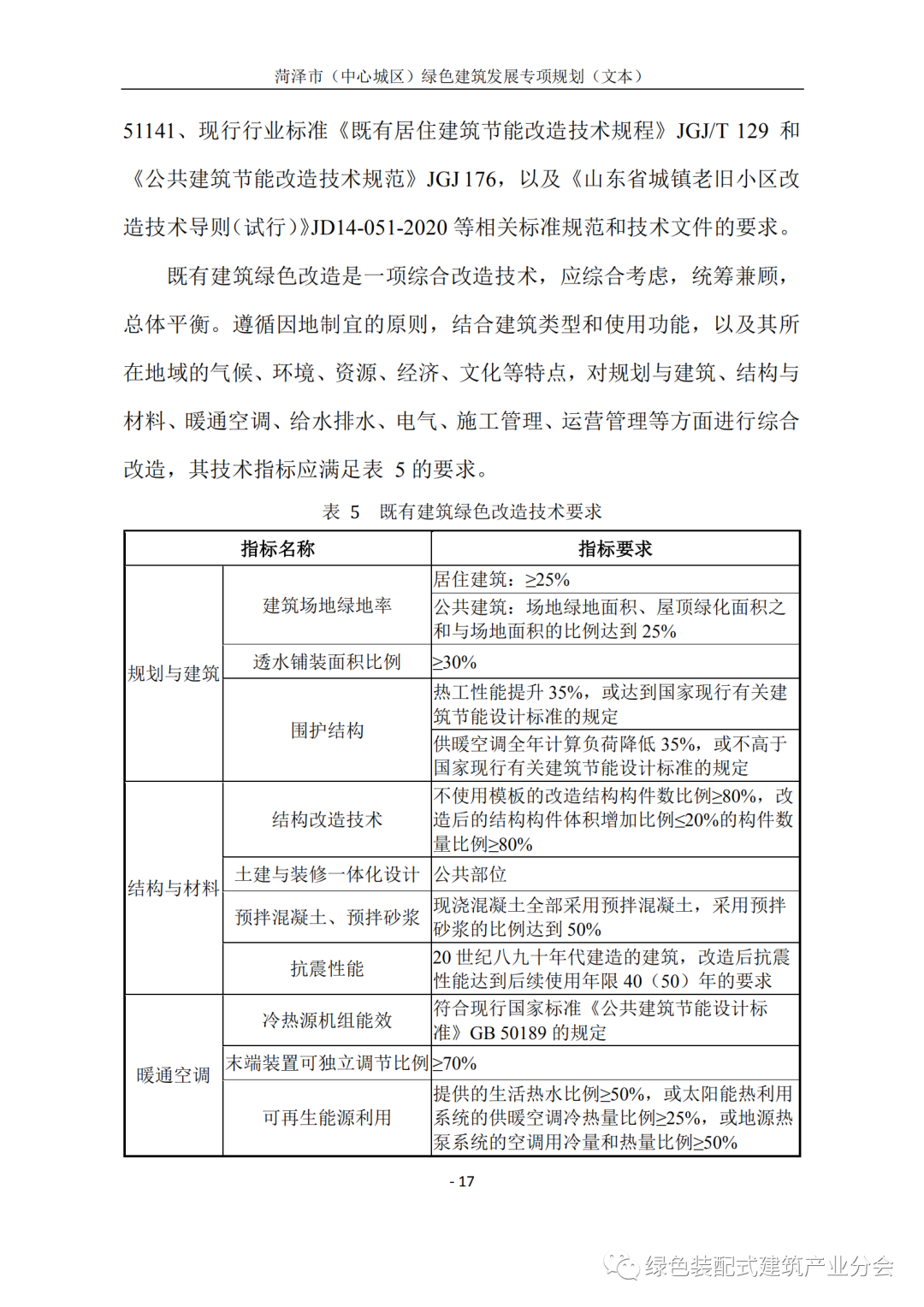
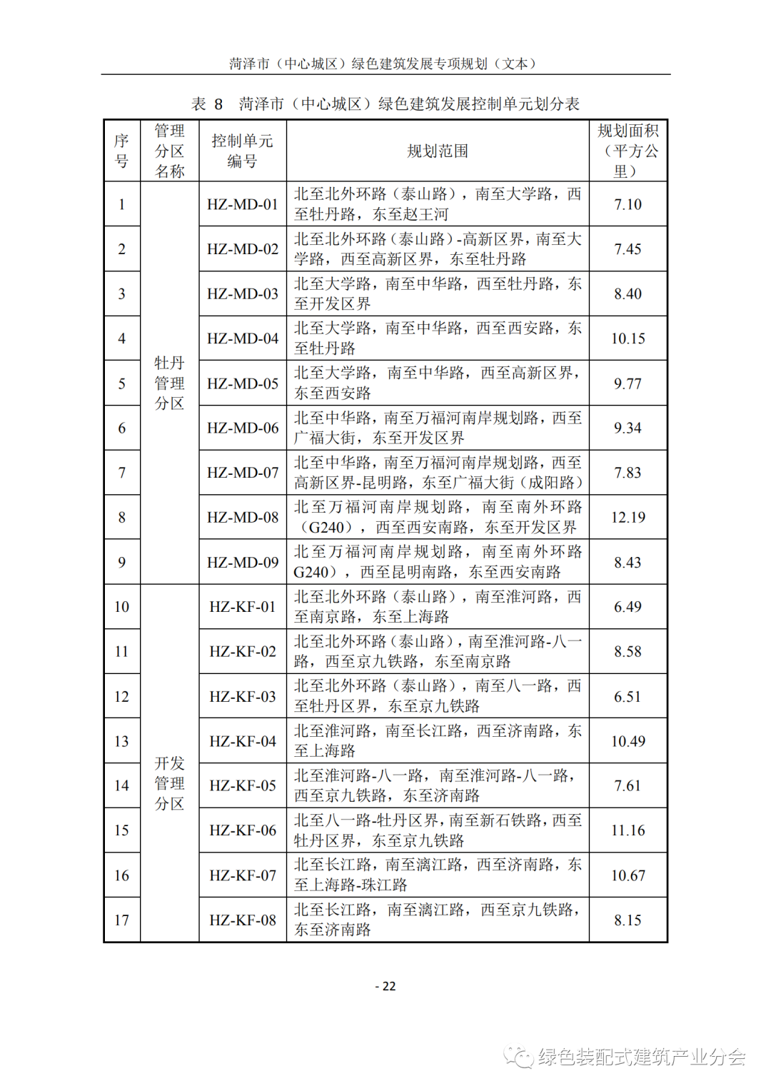
菏泽市(中心城区)绿色建筑发展专项规划 2021~2035 年
https://pan.baidu.com/s/18JDqsYaCANJlXgfa4MXdQA 提取码: whqu