【申万宏源债券】孟祥娟 王雪蓉 刘晓蒙
摘要
本期投资提示:
11月29日以来,发布定增公告的房企包括了世茂股份、华夏幸福,两家主体均在前期发生债券展期或违约事件。以华夏幸福为例,其于2021年2月出现首次债券违约,随后母公司华夏幸福基业控股的债券也发生违约。截至12月3日,华夏幸福与母公司的债券余额分别为299.5亿元、53.3亿元。出险房企的资金面持续紧张,保交楼、保民生成为“稳地产”基调下融资支持的重点方向。根据12月2日华夏幸福的公告,拟向不超过35名特定投资者非公开发行股票,募集资金用途拟用于保交楼、保民生相关的房地产项目,以及符合上市公司再融资政策要求的补充流动资金、偿还债务等。华夏幸福的在建及拟建项目主要位于环京区域的三四线城市。华夏幸福的产业新城开发业务易受区域经济发展状况的影响,且业务周期较长、投资规模较大。华夏幸福控股的土地储备集中,对于环京等区域地产局势存在误判,导致业绩风险过于集中。叠加2021下半年以来房地产市场销售低迷,公司项目去化难度进一步加大。
由于出险房企的资产在行业中的占比较大,后续保交楼资金来源、出险主体债务重组情况均需持续关注。除筹备定向增发获得增量资金外,12月3日,华夏幸福公告境外债务重组取得进展,其境外间接全资的一个子公司在中国境外发行的美元债券目前存续总额为49.6亿美元,截至目前持有境外美元债券本金总额83.64%的持有人已签署境外《重组支持协议》,其中持有原始债券本金13.15亿美元持有人选择将其债权中的部分份额通过以股抵债受偿。为了回归经营正常,多家出险房企推进债务重组,但进度不一。债务重组可能涉及多种方式,主要包括非现金资产还款、债转股、减少债务本金或利息。
根据我们统计的房地产主体利差跟踪数据,在11月债券市场整体调整的背景下,部分民营房企债券估值修复,龙湖、金地集团、万达商业、新城控股、远洋集团、碧桂园地产、旭辉集团、中骏、中南建设和世茂建设的超额利差下行较快(见表1)。从防范估值风险的角度,地产债市场仍需重点关注销售。当前市场预期先行,基本面拐点未现。高频跟踪来看,1-11月一线、二线发达、二线其他、三线、四线城市的商品房成交面积累计降幅分别为-23.8%、-26.0%、-39.6%、-47.2%和-49.8%,降幅收窄尚不明显。如果明年销售回暖不及预期,或导致资金链紧张的房企面临新一轮估值风险。
产业债策略:展望后续,上游煤钢国企利差持续下行后、当前下沉性价比不高。我们仍然维持成本压力改善+经济修复过程中,中下游基本面改善存在一定主体挖掘机会的观点,但民企融资较难,对面临经营压力的行业中的民企债券整体谨慎,维持中短久期票息策略。
城投债策略:当前城投债整体的收益率水平较低,城投整体配置性价比不高,配置难度较大。本质是靠再融资解决城投债务到期。核心抓手在于研究及跟踪观察地方城投的负债能力。短期内城投安全性较高,资金整体充裕,叠加政策结构性放松,大势看调整的情况下,继续短久期配置为主,同时重点关注弱区域城投估值的波动。
行业景气高频追踪:
高频追踪:上行:焦煤车板价、螺纹钢期货价格、BRENT原油、WTI原油、丙烯、LLDPE、尿素、LME铜、LME铝、LME锌、LME铅、铜、铝、锌、铅;持平:焦煤坑口价、一级冶金焦平仓价、钢材综合价格指数、乙烯、乙二醇、PVC、纯碱、全国水泥均价、波罗的海干散货指数;下行:环渤海动力煤、NEWC动力煤、螺纹钢现货价格、丁二烯、MDI、甲醇、上海出口集装箱运价指数、中国出口集装箱运价指数。
信用债周度回顾:
产业债——市场:本周信用利差、等级利差总体上行,期限利差大部分上行。具体来看,信用利差3年期中票(AA、AA-)上行幅度最大,为19BP。等级利差整体上行,其中1年期(AA-AAA)和3年期(AA-)-AAA信用利差等级利差上行幅度最大,为5BP。期限利差大部分上行,其中AAA:3年-1年上行幅度最大,为12BP。分行业超额利差来看,19个行业中12个行业超额利差上行,7个行业超额利差下行。利差上行行业中,建筑行业上行幅度最大,为3.66BP,其次为休旅行业,上行3.07BP。利差下行行业中,造纸行业下行幅度最大,为-20.40BP。
城投债——市场:本周城投债表现差于产业债,1年期、3年期、5年期、7年期、10年期城投债表现全部差于产业债。
金融债——市场:本周二级资本债超额利差、信用利差均走扩,中短期幅度更大。具体来看,绝对信用利差方面, 1年期、5年期平均走扩12-17BP,3年期AAA-级、AA+级和AA级分别走扩24BP、27BP和28BP ,超额利差方面,1年期AAA-级、AA+级和AA级分别走扩13BP、14BP和13BP,3年期走扩6-9BP,5年期走扩5-7BP;分银行类型来看,二级资本债方面,国有行、股份行、农商行、城商行较上周分别走扩22BP、25BP、21BP和24BP 。永续债方面,国有行、股份行、农商行、城商行超额利差较上周分别走扩8BP、13BP、9BP和10BP。
可转债——市场:我们以当前市场上的480只可转债为样本,以2020年初作为基期,计算分申万行业的可转债行业指数走势(基数为100)。本周可转债行业指数上涨,29个行业中均上行,上行幅度较大的为纺织服装、汽车和农林牧渔,分别上行4.4%、3.8%、3.6%。
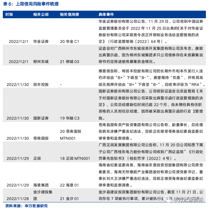
信用债风险警示:证监会对广西柳州市东城投资开发集团有限公司及韦忠、唐懿出具警示函,因为柳州东城集团多只公司债券存在未按募集说明书约定用途使用募集资金情况。
风险提示:地产股权融资放松背景下风险化解不及预期。
1. 华夏幸福筹划定增,境外债务重组获进展
11月28日,证监会官网披露《证监会新闻发言人就资本市场支持房地产市场平稳健康发展答记者问》, “恢复上市房企和涉房上市公司再融资,允许上市房企非公开方式再融资,引导募集资金用于政策支持的房地产业务”。11月29日以来,发布定增公告的房企包括了世茂股份、华夏幸福,两家主体均在前期发生债券展期或违约事件。以华夏幸福为例,其于2021年2月出现首次债券违约,随后母公司华夏幸福基业控股的债券也发生违约,其债券风险事件影响了2021年以来地产债的投资者信心。截至12月3日,华夏幸福与母公司的债券余额分别为299.5亿元、53.3亿元。
出险房企的资金面持续紧张,保交楼、保民生成为“稳地产”基调下融资支持的重点方向。根据12月2日华夏幸福的公告,拟向不超过35名特定投资者非公开发行股票,募集资金用途拟用于保交楼、保民生相关的房地产项目,以及符合上市公司再融资政策要求的补充流动资金、偿还债务等。华夏幸福的在建及拟建项目主要位于环京区域的三四线城市。华夏幸福的产业新城开发业务易受区域经济发展状况的影响,且业务周期较长、投资规模较大。华夏幸福控股的土地储备集中,对于环京等区域地产局势存在误判,导致业绩风险过于集中。叠加2021下半年以来房地产市场销售低迷,公司项目去化难度进一步加大。
由于出险房企的资产在行业中的占比较大,后续保交楼资金来源、出险主体债务重组情况均需持续关注。除筹备定向增发获得增量资金外,12月3日,华夏幸福公告境外债务重组取得进展,其境外间接全资子公司CFLD(CAYMAN)INVESTMENTLTD.在中国境外发行的美元债券目前存续总额为49.6亿美元,截至目前持有境外美元债券本金总额83.64%的持有人已签署境外《重组支持协议》,其中持有原始债券本金13.15亿美元持有人选择将其债权中的部分份额通过以股抵债受偿。
为了回归经营正常,多家出险房企推进债务重组,但进度不一。债务重组可能涉及多种方式,主要包括非现金资产还款、债转股、减少债务本金或利息。
整体来看,房地产股权融资方面的5项调整优化措施利好地产债主体的偿债能力。此前民营房企增信发债、储架式注册发债、大行意向性授信进展快速,对于市场情绪有一定提振作用。根据我们统计的房地产主体利差跟踪数据,在11月债券市场整体调整的背景下,部分民营房企债券估值修复,龙湖、金地集团、万达商业、新城控股、远洋集团、碧桂园地产、旭辉集团、中骏、中南建设和世茂建设的超额利差下行较快(见表1)。
从防范估值风险的角度,地产债市场仍需重点关注销售。当前市场预期先行,基本面拐点未现。高频跟踪来看,1-11月一线、二线发达、二线其他、三线、四线城市的商品房成交面积累计降幅分别为-23.8%、-26.0%、-39.6%、-47.2%和-49.8%,降幅收窄尚不明显。如果明年销售回暖不及预期,或导致资金链紧张的房企面临新一轮估值风险。
风险提示:地产股权融资放松背景下风险化解不及预期。
2. 城投数据跟踪
分省份来看,本周城投超额利差多数上行。其中云南省超额利差上行最多,为4.7bp,甘肃次之为4bp;贵州省超额利差下行最多,为4.4bp。
3.1 中债估值利差变动情况
商业银行二级资本债中债估值利差较上周(11月25日,下同)变化:受债市整体调整影响,本周信用利差、超额利差均走扩,中短期幅度更大。以中债二级资本债估值收益率-同期限国债估值收益率衡量二级资本债信用利差,以中债二级资本债估值收益率-同期限同评级中短票估值收益率衡量二级资本债超额利差,可观察到:
信用利差方面,本周各期限评级利差均走扩,3年期幅度最大。1年期平均走扩12-17BP,5年期平均走扩13-17BP,3年期调整幅度超过20BP,AAA-级、AA+级和AA级分别走扩24BP、27BP和28BP。
超额利差方面,本周各期限评级利差同样走扩,中短期幅度更大。1年期AAA-级、AA+级和AA级分别走扩13BP、14BP和13BP,3年期走扩6-9BP,5年期走扩5-7BP。
3.2 发行与净融资情况
本周无商业银行二级资本债发行,到期赎回361亿元,赎回方主要为国有行和股份行。本周永续债发行25亿元,发行人为城市商业银行唐山银行。
3.3 样本券超额利差走势
使用商业银行存量二级资本债、永续债债券明细作为样本券,计算样本债券估值收益率-同等级同期限中短票估值收益率,作为样本券超额利差,分银行类型复盘其走势:
二级资本债方面,各银行类型样本券超额利差较上周大幅走扩超过20BP,国有行、股份行、农商行、城商行分别走扩22BP、25BP、21BP和24BP,利率调整带动二级资本债超额利差大幅上行,除股份行外,其他银行类型超额利差均已大于零。
永续债方面,本周各银行类型样本券超额利差同样走扩,国有行、股份行、农商行、城商行分别走扩8BP、13BP、9BP和10BP。永续债利差超额利差近三周持续走扩,目前已行至年内高点。
4. 可转债行业指数走势
我们以当前市场上的480只可转债为样本,以2020年初作为基期,计算分申万行业的可转债行业指数走势(基数为100)。
本周可转债行业指数上涨,29个行业中均上行,上行幅度较大的为纺织服装、汽车和农林牧渔,分别上行4.4%、3.8%、3.6%。
5. 信用债风险警示
6. 行业新闻追踪
#专题报告
【专题】四轮赎回冲击的比较与后市展望——敏思笃行系列报告之十五
【专题】遵义化债进展及前景分析-地区化债经验分析及展望系列之三
【专题】镇江化债进展及城投债投资前景分析——地区化债经验分析及展望系列之一
债市为何无视“弱现实”调整?——2022年11月统计局PMI数据点评
宽信用莫纠结,宽货币预期难升温——2022年9月金融数据点评
#季度报告
收益回落,杠杆降低,久期平稳——2022 年三季度货币基金季报点评
#周报