“高颜值+强激励”,进击的火星人
智能集成灶的领军企业,“高颜值+高品质+强激励”助力高增长
公司是国内领先的集成灶研发、设计、生产和销售商,2016-2019年收入与扣非利润分别保持39%、65%的复合高增长。公司在集成灶行业线上份额最高,同时高管团队高度职业经理人化,员工持股平台持股比例亦高于市场平均水平。公司产品高颜值,产品原材料优中选优打造高品质,强激励助力高增长。
“3>1+1+1”集成灶赛道高速成长,超500亿市场规模可期
集成灶不只是单品的简单叠加,“油烟不过脸”是集成灶发展的根本需求支撑。中期来看,2017年以来相对积极的开工数据,叠加集成灶渗透率提升,2023销量望达451万台(2019-23 CAGR达21%);长期随城镇抽油烟机保有量提升,2027年集成灶规模有望增长到638万台,对应销售额复合增长16%达531亿元。目前行业扩围是主线,营销能力是短期竞争要害。2020H1行业线下CR10为84%,而线上竞争仍相对激烈(CR10 64%)。同时要指出的是,家电龙头企业切入行业首先有望凭借其强大的品牌效应更好地教育市场,促进集成灶渗透率提升而使市场扩容,而专业集成灶企业在技术、服务等领域的强话语权仍有望保持先发优势。
精益“智”造高颜值,线上先发优势大,高端定位显差异
高端定位下高举高打的积极策略配合高股权激励和资深职业经理人,规模与效率行业领先。公司近三年销量、收入增速保持30%+,其高增下竞争力主要体现在(1)公司治理:大比例股权激励和成熟的职业经理人体系;(2)产品力:领跑行业的研发和自动化生产;(3)渠道:近20%的线上市场份额优势明显,投入力度仍不减;(4)品牌:中高端定位下大力投入广宣切中行业发展要害。
风险提示
产能扩张和销量增长不及预期;房地产和家装市场波动带来需求波动风险;渠道扩张支出控制不力和支出效果不及预期;所得税优惠政策风险;估值风险。
给予“买入”评级
预计2020-22年EPS为0.75/0.97/1.22元/股,利润增速27%/29%/25%,考虑行业高景气和公司在产品、渠道、品牌的先发优势和前瞻布局,并通过多角度估值,得出合理价格区间29.24-34.12元。首次覆盖,给予“买入”评级。
投 资 摘 要
估值与投资建议
当前集成灶行业处于高速发展阶段,而公司的精益设计、领先的线上布局以及精准明确的差异化品牌定位契合了行业发展的竞争要害。考虑公司未来三年约27%复合增速,参考相对、绝对估值,给予2021年目标股价区间29.24-34.12元,对应2021的PE估值为30-35倍,首次覆盖,给予“买入”评级。
核心假设与逻辑
行业层面上:
(1)集成灶景气赛道高速成长, 2019-2023年行业有望实现23%的复合增速,2023年规模达376亿。而长期随着油烟机保有量的增加和集成灶渗透率的提升,2027年渗透率有望达31%,对应市场空间保持16%的复合增长至531亿;
(2)行业仍处于扩容阶段,其他领域龙头的进入首先有望使行业扩容,而专业的集成灶品牌商仍在产品、标准、服务等拥有先发优势。考虑到目前消费者对产品的接受度仍待提升,在市场营销前瞻布局的企业有望进一步提升自身份额。
公司层面上:
(1)自上而下的产品设计能力带来明显差异化,尽管规模居行业次位,但拥有领跑行业的研发投入和自动化生产效率保障产品力;
(2)线上先发布局,近20%的线上份额明显优于行业平均水平,且近年仍保持大力度的全渠道营销投入,契合行业营销要点;
(3)坚持中高端定位,大力投入广宣切中行业发展要害。
(4)“行业高增速+公司自身渠道优势”支撑利润稳健增长,研发和设计内核保障长期市占率的稳步提升。
与市场的差异之处
公司尽管体量处于市场第二,但是我们通过跟踪研究,认为公司具备:1、卓越的产品力,服装行业创业出身的董事长对产品外观审美上有较强的把控能力,更加符合线上多变的消费者需求;2、渠道营销高举高打,公司销售费用率及产品价格定位均高于同行,或打造持续的线上先发优势,建立高端强品牌壁垒引流线下;3、高度市场化、职业经理人化的公司治理,公司员工持股平台股权占比行业最高,管理层上下利益高度绑定,强激励助力高增长。
股价变化的催化因素
2021Q1集成灶销量表观同比实现大幅提升;
线上渠道优势进一步凸显,其他渠道的渗透实现突破;
市场对公司良好的职业经理人管理质地,市场化程度给予溢价。
核心假设或逻辑的主要风险
集成灶渗透率提升不及预期;
市场竞争迅速加剧导致价格竞争影响盈利能力;
公司产能提升不及预期。
估 值 与 投 资 建 议
绝对估值
我们采用FCFF估值法对公司进行绝对估值,根据以下假设得出公司合理估值为29.55元。
我们对公司股价进行敏感性分析,假设折现率和永续增长率变化值分别为±0.5%,则我们计算得出公司估值区间在26.73-33.06元,估值中枢为29.90元。
相对估值
公司主要产品包括集成灶、集成水槽、集成洗碗机,对标主要产品类型,目前已上市的公司中浙江美大、华帝股份、老板电器、帅丰电器、亿田智能可以作为可比公司,我们采用市盈率相对估值法进行估值,同时参考PEG估值,我们给予公司2021年PE为30-35倍,预计对应每股价值为29.24-34.12元。
我们认为公司的估值溢价主要来自于:(1)显著高于同业的线上占比和积极前瞻的渠道布局有望进一步扩大领先优势、进而提升市占率;(2)考虑到未来三年利润约27%的超竞争对手增速;(3)高股权激励和职业经理人带来更优的公司治理模式进一步支撑长期发展。
投资建议
当前集成灶行业仍处于高速发展阶段,而公司的精益设计、领先的线上渠道布局以及精准明确的差异化定位正契合了行业未来发展的重要竞争要素,考虑到公司未来三年超 30%的复合增速,并参考相对、绝对估值,给予 2021 年目标每股价值区间 29.24-34.12 元,对应 2021 的PE估值为 30-35 倍,首次覆盖,给予“买入”评级。
智能集成灶的领军企业
“高颜值+高品质+强激励”助力高增长
依托设计、研发与技术十年间迅速成长
公司于2010年在国内厨电三大产业集群地之一的浙江海宁成立,围绕新型厨房电器的研发、设计、生产和销售,形成了以集成灶、集成水槽、集成洗碗机、橱柜等构成的产品矩阵,其“火星人”品牌十年间已发展为国内集成灶领域的领先品牌,同时公司凭借其深厚的技术研发背景,2017年被认定为高新技术企业,2019年获得国家知识产权优势企业的称号。
创始团队高比例持股激励
实控人与管理层资深稳定
公司股权相对集中稳定,员工持股激励力度大。实际控制人、董事长兼总经理黄卫斌合计持有公司 46.9%股权,公司通过海宁大有、海宁大宏两个员工持股平台进一步绑定核心员工利益,两平台持股成员达 63 人,除实控人外合计持有公司 16.3%股权(IPO 后)。另外公司股东还包括红杉资本旗下的红杉智盛。
实控人企业家精神突出,核心高管在家电领域从业经验丰富且与公司长期共同成长。董事长黄卫斌早在 2007 年即进入集成灶行业,2010 年创立火星人,目前还兼任浙江羊毛协会副会长,海宁政协委员,以及自创服装品牌积派服饰、简爱时装董事,2020 年入选第五届“中国家居业名人堂”(此前入选人包括金牌橱柜、好太太、好莱客、索菲亚等董事长)。实控人品牌服装领域深厚的设计背景和经验,使得火星人集成灶在产品设计方面同样独具匠心,近年屡获国内外各类设计奖项,显著提升产品的外观区分度和品牌辨识度。
核心团队相关领域经验丰富且任职稳定。公司核心技术、市场等高层管理人员在公司任职年限较长且背景履历优秀,其中产品运营各环节负责人曾历任方太、老板、海尔等企业,而市场领域胡明义等多位高管同样拥有全面而丰富的家电营销经验。
近年收入利润保持向好增长
公司近年收入利润保持高增,疫情影响逐步消除。公司2016-2019年收入保持57%的高复合增速,2019年收入同比增长39%至13.3亿元,其中集成灶贡献收入超85%。2020Q3以来公司逐步摆脱疫情影响,Q1-Q3营业收入重回21%的同比较高增长水平。
利润在高增期过后仍保持稳中向好。公司近年收入高增背景下,产品结构基本保持稳定同时价格稳步有升,2016-2019扣非归母净利润保持65%的高复合增速,2020Q1-Q3扣非净利润同比增长7%至1.5亿元。
“IPO扩产+信息化改造”再增实力
此次IPO公司发行超过4050万股,14.07元/股,募集资金用于智能集成灶产业园、研发中心及信息化建设技改以及集成灶生产线升级扩产项目。
“3>1+1+1”的集成灶高速成长,
500亿规模可期
集成灶是将传统燃气灶、吸油烟机和消毒柜等进行集成结合的新型厨房电器。集成灶作为高效、高性价比的创新厨电组合,经历近十余年的发展其产品形态已经相对趋于成熟,而根据需求的不同集成灶能够发挥其模块化集成特点,又可根据组合模块分为烟灶消、烟灶蒸、烟灶蒸烤等细分大类,其中集成蒸箱和烤箱等功能的集成灶占比迅速提升,占据市场大半江山。
集成灶是需求驱动下催生的创新品类
我们认为集成在在传统烟灶产品中渗透率不断提高的底层驱动力来自于:(1)创新功能带来吸油烟率的有效提升,切实满足“油烟不过脸”的健康需求;(2)有效节省消费者选购厨电的精力。
发展驱动力1:产品视角——“创新技术与设计+空间节省”,使用效果“3>1+1+1”
集成灶不仅是烟机、灶具和消毒柜等单品的简单叠加,三/多合一的一体化设计带来的高效吸油烟和空间节省实现了“3(集成灶)>1+1+1(单品组合)”。集成灶的侧吸油烟相比传统的上吸油烟更靠近燃气灶,其90%以上的油烟吸除率远高于传统上吸油烟机的40%-60%,而对于国内大部分偏煎炒等烹饪方式的区域来说,其“油烟不过脸”的特点大幅降低了烹饪者与油烟的接触面,满足了消费者对烹饪过程中的健康诉求。同时集成灶可以通过模块化的产品设计进一步实现空间节省,其侧吸式油烟机上部可增添橱柜等进一步扩充垂直面上的收纳面积,“高效吸油烟+省空间”也顺应了近年开放式厨房等崛起户型的对应需求。
发展驱动力2:消费者视角——一站式购买节省精力
从购买流程和决策角度来看,集成灶的购买只需要根据需求进行模块化选择,一站式购买省去了消费者对厨电多品类和多品牌甄选的精力;同时集成灶在价格上相比对应的单品组合并不落下风,其2020H1的7443元/台的行业均价并未显著高于油烟机、燃气灶和消毒柜单品组合的7261元合计均价,因此权衡价格与一站式的高效购置,集成灶仍对消费者具有购买吸引力。
市场空间测算:渗透率提升下,短看地产与更新需求,长看保有量提升
在产品本身的高效高性价比特质加持下,集成灶行业规模迅速扩大。根据中怡康的数据,集成灶零售量2015-2019保持32%的高复合增速,2019年零售量达到210万台,对应零售额同样保持35%的复合增速,2019年零售额达162亿元;2020H1线下渠道则受疫情影响收缩较为明显,零售量/额分别同比小幅下滑6%/8%。值得一提的是,在市场高速扩容的同时,其2019年在国内抽油烟机的内销量渗透率也仅处于12%的低水平。
在此基础上,增量渗透率提升和存量市场更新替代为集成灶行业带来2019-2023年复合增速有望达23%,2023年市场空间有望达到376亿元。
短期空间:地产数据与更新需求带来集成灶2019-2023年23%的复合增速
考虑到目前集成灶价格相对较高,同时处于低线城市向一二线城市渗透的过程,因此我们假设短中期集成灶的渗透率基数仍建立在城镇地区的抽油烟机销售量的基础上,因此通过城镇抽油烟机的新增和更新两部分需求测算得到城镇油烟机整体市场规模。
(1)城镇区域油烟机销量:首先我们将油烟机销量中农村地区销量进行剔除(农村销量参考中国统计年鉴中每年保有量的净增量)得到的城镇区域抽油烟机销量;
(2)分拆存量需求和增量需求:其次我们假设油烟机的更新需求约为15年,若更新需求逐年稳步增长,由此我们可以大致推得历史年度城镇油烟机的增量需求和更新需求。
(3)增量需求与地产前置指标进行拟合:通过对销量和增速拟合可以看到,油烟机销量增速较住宅销售增速滞后约1年,同时销量增速也和住宅新开工增速滞后约3年的数据拟合较好(考虑到预测年限我们此处主要对更为前置的开工数据进行拟合)。
由此我们可以根据近三年的开工增速数据和对应十年前的增量需求可预测2019-2023年油烟机销量有望实现约9%的复合增速,2023年预计城镇油烟机销量达到1965万台。
进一步地,我们结合渗透率来测算智能灶的市场规模:
(1)假设在2019年约15%的城镇零售量渗透率基础上,未来每年稳步上升2.0pct,则2023年渗透率有望达23%,对应销售量约为451万台,2019-2023年复合增速高达21%;
(2)考虑到当前集成灶价格仍相对较高,假设未来均价随物价水平变动每年保持2%的平稳提升,则集成灶2019-2023年销售额有望实现23%的复合增速,对应市场规模达到376亿元。
长期空间:抽油烟机人均保有量提升,长期空间有望达531亿元
考虑到当前抽油烟机的城镇户均保有量区域间差别仍大,2019年城镇平均百户油烟机保有量为81.7,较前五省份的91.5仍存差距,参考高保有量区域的历史增长(即过去4年每年提升约3.2台/百户),假设:
(1)全国平均的保有量增速为此一半,则到2027年城镇平均百户保有量有望达到94.6台的稳态水平;
(2)叠加城镇户数保持约2%的平稳提升,预计2027年城镇户数有望达到3.3亿户,则对应的城镇抽油烟机保有量从2019年的2.4亿台上升至2027年的3.2亿台,2019-2027年的理论年均净增量约为1067万台;
(3)同理再加上此前测算的年均更新需求逐步增长,2027年城镇抽油烟机的整体销量有望达2061万台,复合增速约为5%
对于集成灶来说,其长期渗透率随着工程、KA等渠道拓展的支撑,我们预计仍有望保持2.0pct/年的稳定增幅,因此对应2027年集成灶销量有望进一步增长到638万台,同样具有15%的高复合增速,而价格方面考虑到伴随渠道拓展和竞争加剧,假设2023年后价格基本维稳,则预计2027年集成灶销售额有望达531亿元,2019-2027复合增速达16%。
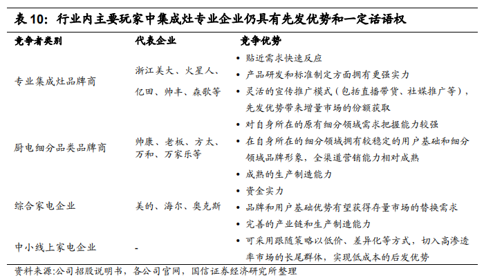
竞争格局与展望:线上激烈化,短期看市场教育能力,长期回归综合能力
竞争格局和特征:各方入局,线上量小但竞争激烈,线下渠道扁平化特点明显
国内烟灶行业集中度和成熟度高。目前国内烟灶行业竞争格局经历出清后,整体集中度相对较高,线上和线下CR5分别达到65%和68%,其中线上老板、美的和方太份额领先,而线下老板和方太市占率远高于其他竞争对手。
集成灶行业线上线下竞争态势分化,线上渠道集中度低竞争激烈。集成灶行业当前参与者主要包含集成灶专业品牌、传统厨电/综合家电品牌,综合参考奥维云网和中怡康的监测数据,以销售额口径计,2020H1线上集中度虽然也经历一定出清但竞争仍相对激烈,市场集中度小于传统烟灶行业,集成灶品牌数量2020H1同比大幅增长47%至106个,CR10同比提升2pct至64%,CR5约47%,其中火星人19%的市占率领跑,其他品牌份额相对趋近。而行业线下集中度则保持相对高水平,CR10较上年同期提升2pct至84%,而且中CR5(美大、帅康、火星人、美的、法迪欧)高达74%。
行业扩围和竞争并存,专业化集成灶企业仍具有先发优势。对比目前行业内的参与玩家,我们认为其中:
集成灶品牌商的先发优势主要体现在产品对终端需求的快速反应、在营销推广领域的先发尝试(如直播带货、社交媒体上的多维度推广等)以及行业标准制定等方面,对增量市场的把握和市场教育能力相对更强;
厨电和其他综合家电企业则手握各自领域相对丰富的市场和客户资源,且对其本身所在的细分赛道熟悉,在成熟的生产制造能力支撑下,对存量更新需求有望取得更强的把控能力;
中小家电企业尽管现阶段通过跟随策略,在竞争激烈的线上市场仍占据一席之地,但未来随着头部企业分别对增量和存量需求的把控,中小企业在出清的同时或选择部分细分长尾群体作为主要目标,实现差异化竞争优势。
跨领域龙头切入带来更多积极影响,做大蛋糕是行业当前发展重点。尽管其他赛道的家电企业乃至中小企业仍对集成灶企业存在一定竞争,但在当下市场扩张的过程中,考虑到专业集成灶企业的规模仍相对较小,品类宣传方面投入的绝对额较难支撑市场教育的强烈诉求,因此各领域头部品牌的加入有望首先通过自身品牌效应和宣传能力加速市场教育,从而提升集成灶渗透率,带来市场的扩容效应,与此同时各领域头部品牌和传统集成灶企业有望实现也有望实现相互成就做大市场的良性发展局面。
竞争要素:短期围绕营销看市场教育能力,长期回归传统综合能力
市场营销的各维度能力是行业短期更为重要的竞争要素,长期要素回归综合运营能力。考虑到现阶段集成灶渗透率仍处于由低向高的快速提升阶段,所以从购买决策流程来看,行业当下最需要在消费者需求确认阶段提升对集成灶的接受度,即市场教育和营销能力。因此我们认为当下更值得关注市场营销角度的四维度要素(宣传、渠道、产品和价格),而中长期竞争要素则更多集中在产品、渠道、品牌和企业管理等综合维度。
(1)宣传:厨电由于具有价格较高、使用周期较长且涉及安全性等特点,因此行业对于品牌推广的需求天然较高,而集成灶在品牌推广的基础上,又多出了自身品类的推广普及需求,因此资金和宣传推广经验是支撑市场教育的重要因素,同时产品与服务带来的口碑效应同样可以树立起竞争优势。可以看到,目前集成灶的头部上市企业的广告宣传支出占销售费用超50%的比重也要大于传统厨电企业。
(2)渠道:对应地,当前渠道的建设同样需要契合市场教育的诉求。相比传统厨电,集成灶行业不仅需要渠道数量保障市场渗透,更需要在渠道本身的专业性和质量方面有所积累,进而提升消费者对品类的接受度。因此短期来看,线上渠道由于触达消费者的链路更短,同时能够以更生动、更标准化地传达产品功能和使用场景,同时面对的消费者基数也较线下更广,其重要性近年不断提升。同时配合线下渠道作为市场教育的有效补充,整体来看当前行业的渠道建设一方面需要大量的资金与人员配置,另一方面更需要线上领域的专业人才和经验积累,进而构成渠道端的综合壁垒。
(3)产品和价格:价格呈现分层竞争,产品/服务/价格需要严格契合品牌定位。集成灶在基础功能上的增值功能是支撑营销推广的重要因素之一,同时集成灶的家居定制属性更强,其室内设计、安装和后续维修等服务作为产品的附加增值,需要品牌具有更强和更专业的服务能力。进一步地,从消费者视角来看,增值功能和服务也使得价格容忍度较高,具体价格方面参考奥维云的价格带监测数据,近年线上和线下高端产品的占比保持逐步提升,同时2020H1低端产品占比也触底回升。因此整体来看,面对未来渗透率仍有较大提升空间的一二线城市,配合品牌和推广策略的价格制定有望较单纯低价竞争起到更好的效果。
但需要指出的是,在渗透率相对较低的阶段,上述竞争要素更多提供营销方面的竞争力,进而在行业高速发展期更好的进行跑马圈地,而在渗透率达到相对成熟阶段时,产品、渠道、品牌和管理等综合能力或是企业长期发展的核心竞争壁垒。
精益“智”造高颜值,线上先发优势大,
高端定位显差异
产销保持高增,募资助力产能扩充
公司作为行业领军企业,近年销量保持高于行业的积极增长,2019年实现销售量19.6万台,销量2016-2019年均保持30%以上的高增速。公司产能利用率常年维持高位运行,此次IPO后公司有望进一步扩大产能,其中:(15.3亿元用于智能集成灶产业园项目建设,5年(含建设期)达产后产能预计增加15万台;(2)2.4亿元进行现有集成灶生产线升级扩产提升10万台产能,有望为公司产能提供有力支撑。
公司核心竞争力:追求精益的高颜值产品,线上渠道和高端
产品力:高颜值的背后——研发、设计与生产多维度领先
(1)研发设计能力领跑行业
公司对产品的设计研发和生产保持自上而下的精益化。在产品设计方面,公司秉承实控人对设计的深刻理解和精益追求,长期与全球顶尖的设计师、国内外著名设计机构展开合作,包括在SONY公司16年的设计经验,并摘得包括IDEA、Gmark、IF在内的多个国际大奖的日本设计师田中浩昭、荷兰知名设计师Fuat ARI以及宝马集团旗下设计公司Designworks等。其中X7、Q5等系列屡获IF设计金奖、红点设计奖等多项国内外设计奖项。
同时公司产品SKU同样行业领先,产品矩阵丰富,主力产品型号超40个,在行业内处于较高水平。
对应地公司研发同样保持高强度投入和有效产出。投入方面,公司研发费用占比近年保持约4%的平均水平,处于行业较高水平,同时研发人员数量、占比和薪酬激励均在行业内处于领先地位。产出方面,截至2020H1公司拥有专利权235项,其中发明专利8项,实用新型181项,外观设计专利46项,专利总数和外观方面的专利数量远高于行业平均水平。同时公司作为起草单位之一参与了集成灶行业多个行业标准的制定。
(2)产业链优势+自动化生产提效明显
自动化生产带来高人效。公司所处浙江海宁是国内集成灶产业化程度最高的地区之一,在原材料供给、物流配送等方面具备地利优势。尽管公司单位原材料成本较高,但根据我们的调研,这主要是由于公司在采购端优先选择与公司高端产品定位相契合的高质量原材料(如公司采购的钢材已经为加工后的产品,采购价格中包含加工费)。实际上,公司新建产能通过引进先进的自动化设备使自动化生产比例和效率均处于行业领先,最终使得公司生产端人工成本占比整体趋降,同时人均产量、创收均保持行业领先。
渠道布局:线下加速扩张量质向好,线上优势明显凸显前瞻性
通过对比公司渠道布局,并结合上文对渠道方面的判断,我们认为公司对销售 和渠道领域较大力度的投入更有利于在中长期获取竞争优势。
公司线下渠道布局成熟,线上渠道仍拥有先发优势。经过多年建设和发展,公司销售门店已遍布全国,构建了从重点城市到乡镇级的全国性经销网络,并且公司同样秉持行业现阶段相对扁平化的渠道格局,反应灵活且对终端把控能力相对较强。
线下渠道:经销为主,经销门店近年量质齐升。2020H1末拥有经销门店1687家,同时在公司相对严格的经销商管理机制下,2019年店效实现6%的稳健增长,整体稳中向好。而对比来看,公司经销门店数量仅次于浙江美大,且店效也保持行业较高水平。
线上渠道:先发优势明显,高直营占比贡献盈利能力。公司2015年即布局线上渠道,自2016年至今,火星人连续六年蝉联双十一全网销售冠军。2020年双十一期间,以2.63亿元的线上销售额领先其他竞品。线上渠道同样包括直营和经销,2019年线上收入占比46%领先行业,同时线上价格同样保持终端一致,有力巩固品牌定位的同时也贡献了线上渠道的盈利能力。另外公司近年积极优化全渠道布局,以线上销量返利等方式平衡线上线下经销商利益分配模式,促进了线上线下业务的融合和流量的高效率运用。
销售和渠道仍保持大力度投入,前瞻布局有望抢占未来竞争要素的制高点。前文提到当前在渠道端的竞争要素在于更好地通过线下的优质营销和服务实现市场接受度的提升,而未来渗透率和接受度提升后线上渠道的重要性会进一步增加。而当前公司在渠道和销售端的整体投入也遵循这一规律同时兼顾了前瞻布局,一方面公司2019年销售人员薪酬占销售费用18%的比例在行业位于前列,充足的人力资源和覆盖面是优质服务的基础,另一方面先发的线上渠道优势则前瞻性地为未来需求爆发提供了稳健支撑。
品牌力:中高端定位配合立体传播占据消费者心智
公司中高端定位明确,传播立体程度和覆盖面优秀。公司坚持“高起点、高标准、 高要求”的理念,产品本身在设计、定价等方面均秉持了中高端的定位,近年相 对较高的销售均价、以及高于行业标准的服务(提供 4 小时极速修、30 天的无 条件退换货政策)体现出明显的定位差异性。同时在门店装修、陈列展示等线 下形象同样保持同步调性。
在品牌宣传推广方面,公司的传播触达面相对更加立体,在传统媒介中保持了电视、户外广告等全方位覆盖,同时以内容运营、KOL带货、直播带货等线上媒体的宣传推广基础同样更为成熟,如公司营销部在双十一期间打出的标语“全民拥抱短视频,门店就是直播间,人脉决定钱脉,流量就是销量”,非常典型的显示出公司对新兴渠道领先于市场的把控力。
公司优秀的线上基因也体现在对不同流量平台的精细化运营。在小红书等偏生活类社媒和以抖音为代表的高流量平台的内容运营和流量均表现突出,同时在天猫等电商平台高热度直播累计品牌粉丝超130万,展现出了移动社媒运营领域更好的适应力和传播效果。
财务表现优秀,收益质量和周转行业领先
收入与利润规模保持领先
公司收入规模仅次于浙江美大,而利润体量受费用投入较高影响有所波动(其中2018年主要由于实际控制人增资1350万股确认股份支付费用9,366万元影响当期净利润),但2019年重回行业第二位。
盈利能力维稳,周转优秀,
费用率仍有较大改善空间
公司毛利率处于行业中等偏上水平,但净利润率受较高的销售费用投入近年有所波动。但进一步来看,公司ROE处于领先地位,主要由于突出的周转率和相对偏高的负债率贡献,此次上市后尽管负债率的进一步下降对ROE造成短期一次性影响,但在未来销售支出逐步回归行业水平后,有望在净利润率回复和高周转的拉动下保持ROE的领先。
现金流情况良好
由于公司应收账款周转率较高,叠加较高的线上直营占比,整体现金流表现优秀,其中经营性净现金流与利润匹配度较高,同时相对较高的机器设备折旧成本使公司收现比远高于行业平均水平。
盈利预测与投资建议
盈利预测:收入与利润规模保持领先
集成灶:1)销量方面,2020年疫情使得偏重安装的厨电市场承压遇冷,线下商超人流与地产施工节奏均受到较大影响。但集成灶作为厨电中的成长赛道,已率先走出困境迎来复苏,同时线上市场增速可观,公司作为线上集成灶龙头,业绩韧性有望展现,预计公司2020年集成灶销量增速为27%。后续年度来看,受益于集成灶成长品类的加速渗透,叠加公司持续加大市场推广力度、大力推进经销渠道下沉,预计2021-2022年公司集成灶销量增速分别为30%、25%。
2)价格方面,由于中高端品类和低价品类分层竞争特点明显,公司产品受低端冲击相对有限,长期价格相对稳定,同时考虑到2020年原材料价格的上升和物价水平的提升,我们预计2020-2022年公司集成灶均价增速-1.1%、1.5%、1.5%。
综上我们预计2020-2022年公司集成灶收入的增速为25%、32%、26%。
水洗类产品:目前集成水槽和洗碗机的市场普及程度较低,市场处于初步发展阶段。随着城镇化水平的提高、居民生活习惯的改变、消费者对集成水槽和洗碗机认可度的提高,集成水槽和洗碗机的渗透率有望进一步提升,集成水槽和洗碗机市场规模有望保持较高增速。预计2020-2022年公司水洗类产品收入的增速为29%、33%、28%。
其他产品:公司其他产品主要包括整体厨柜、嵌入式电器以及销售给经销商的物料、配件等,通常与集成灶、集成水槽和集成洗碗机搭配销售,因此公司其他产品增速大致与集成灶、水洗类产品销量保持相同趋势,预计2020-2022年其他产品收入的增速为25%、30%、25%。
因此预计公司2020-2022年营业收入分别为16.7亿元、22.0亿元、27.8亿元,分别同比增长26%、33%、26%
盈利预测的敏感性分析
考虑到公司盈利主要受集成灶销量影响,故对不同销量增速下2020年的盈利作敏感性分析:
估值的风险
我们采取绝对估值和相对估值方法计算得出公司的合理估值在29.24-34.12元之间,但该估值是建立在较多假设前提的基础上计算而来的,特别是对公司未来几年自由现金流的计算、加权资本成本(WACC)的计算、TV增长率的假定和可比公司的估值参数的选定,都加入了很多个人的判断:
1、可能由于对公司显性期和半显性期收入和利润增长估计偏乐观,导致未来10年自由现金流计算值偏高,从而导致估值偏乐观的风险;
2、加权资本成本(WACC)对公司估值影响非常大,我们在计算WACC时假设无风险利率为3.2%、风险溢价6.5%,可能仍然存在对该等参数估计或取值偏低、导致WACC计算值较低,从而导致公司估值高估的风险;
3、我们假定未来10年后公司TV增长率为1.5%,公司所处行业可能在未来10年后发生较大的不利变化,公司持续成长性实际很低或负增长,从而导致公司估值高估的风险;
4、相对估值时我们选取了与公司业务相同或相近的公司进行比较,选取了可比公司平均PE做为相对估值的参考,同时考虑公司成长性对行业平均动态PE进行修正并考虑PEG综合给出估值,最终给予公司2021年30-35倍PE,可能未充分考虑市场整体估值偏高的风险。
盈利预测的风险
1、公司未来三年的高增长建立在集成灶销量保持较高增速且价格基本维稳的基础上,若未来销量波动或销售均价大幅下滑则存在盈利预测高估的风险;
2、未来三年预测基于公司仍能够获得高新技术企业15%的优惠税率计算,若公司所得税优惠政策终止则盈利预测存在过于乐观的风险;
3、公司的管理和销售费用率采用基本维稳的预测假设,同时财务费用基于资金相对充裕的假设维持为负值,若公司费用支出过高或债务融资提升则费用率存在高于盈利预测的风险,进而导致盈利预测不及预期的风险。
经营风险
公司的产能投放存在项目建设不及预期的风险;
公司处于渠道扩张期,期间大额的渠道和广宣投入可能使支出超预期增加,对利润产生负面影响,同时支出效果不及预期则可能进一步对公司发展产生不利影响。
市场风险
新房销售增长下滑对公司产品销售产生负面影响、从而导致公司未来销售收入/利润不及预期的风险。公司主要产品集成灶、集成水槽属于房地产后市场,而房地产市场受宏观政策影响较大,未来政策调整可能会导致房地产销售下跌,进而降低公司的盈利空间。
分析师承诺
作者保证报告所采用的数据均来自合规渠道,分析逻辑基于本人的职业理解,通过合理判断并得出结论,力求客观、公正,结论不受任何第三方的授意、影响,特此声明。
风险提示
本报告版权归国信证券股份有限公司(以下简称“我公司”)所有,仅供我公司客户使用。未经书面许可任何机构和个人不得以任何形式使用、复制或传播。任何有关本报告的摘要或节选都不代表本报告正式完整的观点,一切须以我公司向客户发布的本报告完整版本为准。本报告基于已公开的资料或信息撰写,但我公司不保证该资料及信息的完整性、准确性。本报告所载的信息、资料、建议及推测仅反映我公司于本报告公开发布当日的判断,在不同时期,我公司可能撰写并发布与本报告所载资料、建议及推测不一致的报告。我公司或关联机构可能会持有本报告中所提到的公司所发行的证券头寸并进行交易,还可能为这些公司提供或争取提供投资银行业务服务。我公司不保证本报告所含信息及资料处于最新状态;我公司将随时补充、更新和修订有关信息及资料,但不保证及时公开发布。
本报告仅供参考之用,不构成出售或购买证券或其他投资标的要约或邀请。在任何情况下,本报告中的信息和意见均不构成对任何个人的投资建议。任何形式的分享证券投资收益或者分担证券投资损失的书面或口头承诺均为无效。投资者应结合自己的投资目标和财务状况自行判断是否采用本报告所载内容和信息并自行承担风险,我公司及雇员对投资者使用本报告及其内容而造成的一切后果不承担任何法律责任。
证券投资咨询业务的说明
本公司具备中国证监会核准的证券投资咨询业务资格。证券投资咨询业务是指取得监管部门颁发的相关资格的机构及其咨询人员为证券投资者或客户提供证券投资的相关信息、分析、预测或建议,并直接或间接收取服务费用的活动。
证券研究报告是证券投资咨询业务的一种基本形式,指证券公司、证券投资咨询机构对证券及证券相关产品的价值、市场走势或者相关影响因素进行分析,形成证券估值、投资评级等投资分析意见,制作证券研究报告,并向客户发布的行为。