石头硬核科技,淬炼扫地机龙头
(本文报告节选于国信证券2022年6月30日发布的《国信证券-家电行业深度报告-石头科技:石头硬核科技,淬炼扫地机龙头》,PDF全文请点击阅读原文)
摘要
“科技简化生活”的全球清洁电器领军者
石头科技是全球布局的智能清洁电器领军企业,产品主要涵盖扫地机器人、洗地机、吸尘器等,2021年公司扫地机器人收入占比96%,在全球扫地机器人市场份额排名第三。公司收入主要来源于中国、欧洲、北美和日本等全球市场,2021年预计海外收入占比7成左右。2017-2021年公司收入与利润的复合增速分别高达51%和114%。
扫地机器人解决清洁刚需,全球800亿市场规模可期
在清洁成本日渐走高的背景下,消费者对高效清洁的需求愈发显著。而扫地机器人通过不断的技术迭代,功能得到不断地优化,在自动化清洁上逐渐满足需求痛点。供需双重提振下,扫地机迎来强劲高增长,也有望打开长期的成长空间。以扫地机在我国城镇家庭中的渗透率持续提升估算,2030年我国市场规模将突破375亿元,对应2021-2030年复合增速为13.5%。远期稳态下来看,按收入分组测算不同收入家庭的渗透率,预计我国扫地机器人渗透率可达22.5%,远期规模有望接近700亿元。海外发达国家吸尘器渗透率高达90%以上,按扫地机在吸尘器中的渗透率,预计2030年海外主要扫地机消费地区规模将超过500亿元,合计全球扫地机市场规模有望突破900亿元。作为一个科技属性强、更新迭代快的消费品,产品是扫地机的核心竞争要素所在,专业扫地机品牌已在技术研发和产品力打造上树立起较强的先发优势。
深耕研发打造产品力,渠道营销循序渐进
1)公司创始成员皆为头部互联网企业资深研发人员,技术研发自诞生起便镌刻在公司基因之中,领先的算法、人工智能等核心技术给产品带来优异的性能。同时公司精细打磨每一款产品,使其拥有当时领先的基础性能,保证新品推出后原有型号降价形成不同的价格段覆盖,不同年份的旗舰机型构成公司的王牌产品矩阵,让购买每款产品的用户都能得到良好的使用体验。此外,公司将扫地机的技术优势迁移到洗地机及商用清洁机器人等新品类,有望打开第二成长空间。2)渠道上,公司逐步建立起全球渠道分销网络,凭借优异产品性能和口碑,海内外渠道持续扩张。3)营销上,公司在树立产品口碑后,逐渐加大营销推广力度,在国内外通过多元化的营销方式强化品牌形象,打造品牌认知。国内在借助代言+直播+植入+地面广告+测评等立体式宣传下,用户群体不断破圈。
盈利预测与估值:
行业成长性高,公司技术优势显著,渠道营销持续发力,维持盈利预测,预计2022-2024年净利润为17.3/22.2/26.8亿,对应PE 24/18/15x。通过多角度估值,预计公司合理估值763-808元/股,相对目前股价有25%-33%溢价,对应2022年动态市盈率29-31倍,维持“买入”评级。
风险提示:
新品推进不及预期;行业竞争加剧;海外扩展不及预期。
一、石头科技:“科技简化生活”的全球清器领军者
1.1 发展历程:专注于智能清洁电器的全球化企业
全球布局的智能清洁电器领军企业。作为全球清洁电器头部企业,石头科技以自研扫地机器人、手持吸尘器、洗地机为主要产品,旗下拥有自有高端品牌石头、大众品牌小瓦。2014年创立以来,依靠卓越的产品技术和持续的品牌建设投入,公司成功由ODM商转型为自有品牌销售,产品主要销往国内、欧美以及东南亚等全球主要市场。
早年协同小米生态链起量,自研技术依托下成功转型。2014年石头科技创立并成为小米生态链企业,2016年9月公司研发出第一款产品“米家扫地机器人”,并通过小米定制模式进行销售。随着规模的扩大,公司依托自身强大的研发实力和产品力的积累,于2017年创建自有品牌石头和小瓦,在国内主要通过天猫、京东及小米有品等线上平台销售,同时通过亚马逊和线下经销商全渠道拓展海外市场,重点发展美国、欧洲和东南亚市场。2019-2021年,在强产品力新品的推出下,石头科技迎来自有品牌的爆发,逐渐完成从ODM向OBM的转型。2021年公司自有品牌业务已占营收的98.8%。
1.2 员工持股激励到位,管理团队技术开发经验丰富
整体股权结构较为稳定,员工持股激励较强。公司实控人为公司创始人昌敬先生,合计持有公司23.20%股权,多年以来持股比例保持稳定。十大股东中,与小米相关的天津金米及顺为资本等持有公司近16%的股权,小米系、启明等专业股权投资机构的加盟为公司在供应链、渠道和客户等资源的对接上提供强大助力,有效促进了公司的快速发展。
员工持股方面,公司员工持股平台天津石头时代持股比例5.0%,持股人员囊括公司早期50多位高管及核心技术人员,激励范围广,层次深。此外,公司推出2020年和2022年限制性股票激励计划及第一期“事业合伙人”持股计划,两期股权激励计划激励对象总人数分别为203人和479人,限制性股票数量分别占当时总股本的0.86%和0.37%;持股计划涵盖公司董监高及核心技术和管理人员共39人,持股规模约占公司总股本的0.15%。
管理团队在软硬件技术方面履历丰富,赋予公司强大的技术底色。实控人昌敬先生在多家互联网如百度、微软、腾讯等公司从事软件开发工作,拥有多年丰富的软件编程和产品智能属性开发领域经验。实控人的软件算法经历结合亲力亲为的产品落地参与,加速了公司近年在产品创新和优化方面的进程。除创始人外,初创团队中,毛国华(原COO、持股比例3.10%)、吴震(原CTO、持股比例1.79%)均来自微软,在软件开发和技术突破方面有丰富的经验。此外,公司核心技术成员均具有华为等头部企业的软硬件研发生产经历,在公司的任职时间普遍长达6年以上,任职稳定,为公司的蓬勃发展提供强大的动力。
1.2 业绩表现:自主品牌驱动发展,盈利能力快速提升
收入高速成长,以扫地机器人业务为主。2017-2021年公司营业收入由11.19亿元增至58.37亿元,年均复合增速为51.13%。公司收入以扫地机器人为主,历年收入贡献均超90%,2021年公司扫地机器人收入占比96%,手持类清洁产品(洗地机和手持吸尘器)收入占比4%。公司2021年收入增长28.84%,2022Q1收入增长22.30%至13.60亿元,在收入规模快速成长之后依然保持较为稳健的增速。
自有品牌转型成功。分品牌来看,相比于2018年以前公司营收主要由与小米合作的米家产品贡献,2018-2021年公司自有品牌收入占比快速提升,营收占比从约50%大幅提升至99%,成为推动公司收入增长的主要动力。从2017年公司自有品牌产品推出到2021年,公司自有品牌业务收入年均复合增速为170.41%。
盈利能力在产品结构和销售模式双优化的背景下快速改善。受到自有品牌占比提升的拉动,公司2017-2021年毛利率由21.64%提升至48.11%,净利率由5.99%提高至24.03%,净利润由0.67亿增长至14.02亿,年均复合增长113.88%,盈利能力快速攀升。2021年及2022Q1,受到原材料价格上涨及营销、研发投入加大的影响,公司净利率分别下滑6.20pct/3.14pct至24.03%/25.22%,净利润分别增长2.41%/8.76%至14.02亿/3.43亿,利润率出现改善趋势。
分销售渠道来看,海外市场占比快速提升,并于2021年首次超越国内地区成为主要的销售渠道。公司已初步建立全球分销网络:1)国内市场,销售渠道覆盖主要线上销售平台;线下销售方面,2022年4月在成都开设首家线下门店。2)海外市场,公司前期主要通过国内经销商和亚马逊等跨境电商平台将产品销往海外,目前公司在美国、日本、荷兰、波兰、德国、韩国等地设立当地办事处,通过与当地电商平台和区域分销商的密切合作,拓展海外自主品牌销售渠道。2021年公司直接销售给境外客户的海外收入同比增长80.05%至33.63亿元,营收占比由41.24%提升至57.63%,成为公司第一大销售渠道。考虑到公司的大客户慕晨、紫光等国内线下经销商主要将公司产品销往海外,如将该部分收入加回至海外收入,则2021年海外收入占7成左右。
2、扫地机赛道:技术进步拉动需求,全球渗透空间广阔
2.1 清洁为高频刚需,原有清洁工具存痛点
清洁为高频刚性需求,是所有家庭普遍需要面对的体力劳动。根据中国家电网进行的消费者调查,其选用的1611个样本中,每周清扫地面频率在一次以上的被访者占比76.7%,其中每天清扫的占比在22.1%。值得注意的是,该调查的消费者中,25-30岁年龄段占比达到73.9%,亦即在主流社会认知中所谓较懒的年轻群体,在面对清洁需求时依然保持着较高的要求。清洁的刚需适用于全年龄段,年轻人虽懒但清洁需求不减。
在生活节奏快、收入攀升的当下,人工清洁成本高企。虽然清洁是刚需,但当前部分城市人群生活节奏较快、工作占用时间较长,在日常清洁中较难挤出精力和时间,清洁的繁琐也会让不少消费者望而却步。此外,伴随着收入的增长,清洁所需花费的时间成本与日俱增,但同时家政等清洁服务的成本也随之上升,超出大部分消费者的承受范围,且家政涉及到隐私问题,会使部分消费者感到顾虑。根据职友集的数据,2022年我国家政保洁平均工资达到5970元,2014-2022年复合增长10%。而原有的清洁工具如拖把、扫帚等在清洁上便捷性不足,其效用已无法覆盖消费者日益提高的清洁成本,便捷、自动化的清洁产品成为大多数消费者的痛点。
2.2 扫地机器人自动清洁,技术革新下性价比凸显
扫地机技术日臻成熟,需求痛点一一击破。扫地机器人最早诞生于1996年,由伊莱克斯研发出品,但当时的产品运算速度和反应速度较慢,清洁效率低,且体型较大,直到2001年才被推向市场。2001-2009年,Dyson、iRobot、科沃斯等相继推出随机碰撞式扫地机,但由于扫地机器人的技术未能取得突破,使用体验较差,接受度较低。2010年Neato推出全球首款具有激光导航全局规划功能的扫地机器人,首次将激光雷达和SLAM(同步定位与建图)技术应用在扫地机上。同年三星推出首款视觉导航技术(VSLAM,视觉即时定位与地图构建技术)扫地机。两者奠定了目前扫地机激光导航和视觉导航的两大基础,使得扫地机向智能“能用”迈进。
技术革新下,扫地机器人向好用迈进,相较人工清洁的性价比不断提升。2010年后,随着技术的不断进步,扫地机在路线规划、清洁、续航、交互等方面的技术愈发成熟,消费者的需求痛点逐渐被满足,扫地机变得越来越实用:
清洁能力上,科沃斯推出不断迭代的扫拖一体蓝鲸清洁系统、石头推出声波震动擦地等,清洁能力不逊色于传统的家用除尘类电器。且具备自清洁、集尘功能之后,扫地机器人可多次自动重复扫拖,清洁效果可得到明显加强。
导航上,视觉导航和激光导航技术日臻成熟,在SLAM算法的加持下,路径规划已不存在太大问题,且在不断地升级迭代中。
续航上,电池技术不断取得突破,锂电池能量密度持续增加,但价格却只有10年前的13.3%,使得扫地机的续航时间不断增长。目前主流机型的电池多采用5200mAh锂电池,续航时间在2个小时以上,足够满足100平米以上的住房需求。在具备断点续扫、自动回充、自清洁、自动上下水等功能后,扫地机的清扫面积理论上已不存在问题。
人机交互方面,目前大部分扫地机器人支持APP控制,具有划区清洁、虚拟墙、定时预约、OTA在线升级等功能,已能满足日常所需。
综上可以看出,扫地机在主要的功能上已变得实用,相较于耗时较长的人工清洁而言,以每周清洁两次,每次机会成本按50元计算,每年在清洁上的机会成本将接近5000元,这个成本已超过市面上大部分主流扫地机的价位段。
技术变革下,扫地机器人的需求满意度已超6成,且购买年份越靠后的用户好评度越高。随着扫地机器人功能上的完善,消费者使用体验不断提升,对扫地机的接受度和复购率持续提高。根据中国家电网的调查,在使用过扫地机器人的人群中,有62.8%的消费者认为需要扫地机器人,有36.2%的消费者认为可有可无,剩下1%的消费者认为根本不需要。从趋势上看,2015年及以前购买扫地机的消费者中认为扫地机非常好用的占比为39.7%,弃用率为63.5%;2016-2019年购买的用户中认为非常好用的占比为59.1%,弃用率为37%;2020年购买的用户中认为非常好用的占比为71.6%,弃用率为23.9%。由此可见,随着扫地机技术愈发成熟,消费者对扫地机器人的接受度愈来愈高,供给将直接决定消费者对品类的接受度和渗透率。
扫地机技术痛点依然存在,未来技术突破仍将持续,带动渗透率天花板。扫地机主体功能虽已能满足基本清洁所需,但应用场景依然较为受限,仍有不少需要手动操作的地方。清洁能力上,扫地机与吸尘器等相比差距依然不小,如在吸力上,目前主流的吸尘器吸力都在10KPa以上,而扫地机最高吸力在5KPa左右。拖地方面,扫地机自身重量较轻,难以施加较大的压力,拖地也存在一定的局限性,面对顽固污渍等可能依然需要人工清理。此外,拖布更换、水箱加水、污水处理等仍需手动操作,难以实现完全自动化。从家电网的调查中亦可发现,对拖地能力的满意度目前仍是主要功能里最低的一项。在导航方面,视觉导航和激光导航互有优劣,视觉导航成本较低但精度较低、在暗光环境中难以定位,而激光导航精度更高但成本高、无法探测到花瓶等高折射率物体、难以识别电线、拖鞋等物体。未来成本较低的激光导航+视觉导航技术将会是下一步改善用户体验的重要内容。
2.3 供给拉高渗透率,全球规模有望800亿
在技术突破下,扫地机器人规模实现快速增长,但渗透率依然较低。奥维云网数据显示,2021年我国扫地机器人销额为120亿元,同比增长28%,2016-2021年销售额复合增速高达26%;销售均价为2048元,同比上涨42%;销量为585万台,同比下滑10%。以城镇家庭3.2亿户和4年更新周期计算,2021年我国扫地机器人渗透率只有7.8%,依然处于较低的渗透率水平。
从发达国家的清洁电器发展历程来看,清洁电器保有率的提升是趋势的必然,日本、欧洲和美国等吸尘器的保有率都突破90%。而我国虽然户型与欧美等国相比有一定的区别,地面环境也以地板和瓷砖为主,但随着人力成本上升,便捷化的清洁电器对人的替代趋势是相同的,且不少清洁电器都采取了本土化的改良,更适合国内的家庭环境。目前来看,吸尘器等清洁类电器在我国的保有率稳步提升,且从2015年开始,在扫地机器人等产品的带动下,渗透率有加速提升的趋势。2021年我国吸尘器、扫地机等清洁类电器渗透率已到34%,较2011年提升10pct,年均提升1pct。
在技术突破下,扫地机器人渗透率有望加速提升,预计到2030年我国扫地机规模有望接近400亿元。以4年更新周期计算,我国扫地机目前保有量有2481万台,对应城镇家庭渗透率为7.75%。考虑到扫地机技术的不断突破并日臻完善,接受度将逐渐提高,渗透率有望加速,特别是渗透率在接近10%左右,渗透率将保持较高的提升。而2022年由于主要品牌均在主推价格较高的自清洁扫地机器人,较高的价格或阻碍量的快速增长,随着消费能力的提升,价格的因素将逐渐淡出。假设扫地机器人4年为一个更新周期,城镇家庭户数保持3.2亿户,价格每年上涨2%,2030年我国扫地机器人渗透率有望达到15.3%,对应市场规模为375亿元,2021-2030年复合增速为13.5%。
远期来看,按收入分组测算,我国扫地机器人渗透率预计可达22.5%,规模接近700亿元。我们选用疫情前2019年我国城镇和农村居民五等份分组的人均可支配收入,假设渗透率与收入水平直接相关,收入最高的一组扫地机渗透率为60%,其余组别按收入比例计算出相应的渗透率,则城镇家庭的渗透率有望达到29.4%,农村家庭有望达到11.0%。假设城镇家庭户数为3.2亿户,农村为1.3亿户,对应全国渗透率为24.1%。以4年更新周期和均价为2500元/台计算,对应行业规模为678亿元。
海外扫地机器人的发展同样处于起步阶段,发展方兴未艾。海外发达国家吸尘器渗透率虽然处于较高的水平,但扫地机器人作为一个成熟产品面市尚不足10年,依然处于发展初期阶段。结合Euromonitor的数据来看,2021年扫地机器人在所有吸尘器销量中的渗透率,西欧和北欧为9.3%,北美为10.3%,亚太为17.6%,而中国达到25.7%。扫地机作为吸尘器的自动化升级款,在海外仍有较大的扩展空间。我国扫地机器人龙头企业石头科技、科沃斯等都凭借着优异的产品表现在海外市场占据排名靠前的市场份额。
从规模分布上看,我国已成为全球最大的扫地机器人市场。根据GFK的数据,2021年全球扫地机器人规模达到53亿美元,同比增长18%,中国是全球最大的扫地机器人市场,零售额占比32%。海外扫地机器人市场基本由欧美构成,根据iRobot的年报,2021年中国以外的扫地机器人市场规模共27.9亿美元(只计算售价200美元以上的产品),其中北美占比35.3%,EMEA(欧洲、中东及非洲)占比49.8%,日本占比9%。
海外发达国家对于吸尘器等清洁类产品的接受度显著更高,扫地机渗透率有望快速提升。我们选取海外扫地机和吸尘器主要的消费地区美国、西欧、日韩进行测算,结合Euromonitor的数据,以上述三个地区2021年扫地机在吸尘器中的销量渗透率为10.3%、9.3%、11.4%作为基础计算。由于上述地区吸尘器渗透率都已超过90%,故假设其吸尘器销量保持2021年的水平、扫地机销售均价保持不变,而扫地机器人的销量渗透率每年提升2pct(主要考虑到发达国家对吸尘类产品接受度较高,且清洁的机会成本如人工费用等远高于国内,对自动化的需求更高,因而渗透率提升速度更快)。则到2030年,美国、西欧、日韩的扫地机器人市场规模有望达到35.0、37.5和10.2亿美元,合计82.6亿美元,以人民币兑美元为6.5计算,规模为537亿元,加上国内预计规模375亿元。则到2030年,全球扫地机器人规模预计可达912亿元,2021-2030年复合增速预计可达12.7%。
2.4 竞争格局及展望:龙头优势显著,产品为基数,宣传为乘数
行业参与者较多,专业的扫地机品牌龙头由于产品性能更优,市场份额领先。扫地机器人行业由于增速较高,空间广阔,不断有新的品牌加入这一赛道。奥维云网数据显示,2021年线上扫地机器人品牌数量同比增加31个达到约186个,品牌数量众多。
目前来看,行业内主要有以下四类参与者:1)专业的扫地机器人品牌:科沃斯、石头科技、云鲸等;2)专业的吸尘器品牌:戴森、小狗、Shark等;3)综合性家电公司:美的、海尔等;4)其他综合性企业:小米、三星等。其中不同类型的企业都有其优势所在,专业的扫地机器人品牌由于更为专注这一市场,对消费者需求的认知和反应更为敏锐,在研发上的先发优势和专注性带来技术上的引领,因而在产品性能表现上会更加优异,后续辅以营销逐渐打造起品牌力,市场份额保持领先。从行业的角度看,扫地机器人功能升级快,科技属性强,反应快、产品更新迭代快的专业品牌也更能契合行业的发展。
行业格局上,扫地机器人行业的竞争格局较为集中,国内头部市占率存在集中的趋势。国内市场份额方面,科沃斯作为最先推出扫地机器人的国产品牌,在国内占据绝对领先的市场地位;石头、云鲸作为第二梯队,市占率提升较快;其余中尾部品牌则受到行业新品牌进入的影响。根据奥维云网的数据,2021年扫地机器人线上市场份额CR3为75.36%,同比提升12.78pct;2022年前5月线上市场CR3为77.14%,同比提升0.29pct。行业在集中度较高的情况下,头部企业的市占率仍在持续提升。
具体分公司看,科沃斯稳居行业第一,2021年线上市占率同比提升4.08pct至44.98%,2022年前5月线上市占率同比下滑4.30pct至38.92%。行业第二梯队为石头科技、云鲸和小米,石头2021年线上市占率同比提升2.96pct至13.92%,2022年前5月市占率同比提升11.09pct至23.49%,提升幅度较大;云鲸2021年线上市占率提升5.74pct至16.46%,2022年前5月市占率同比提升2.50pct至14.73%,市占率持续提升;小米则在头部的竞争以及新兴品牌的加入下,在此轮自清洁扫地机器人更新迭代的周期中市占率出现下滑。其余品牌的市占率均不超过5%。(注:由于扫地机器人线上销售占比超过95%,此次只讨论线上市场份额的情况。)
从全球市场格局来看,扫地机器人行业集中度依然较高,国内品牌的全球市占率不断提升。在国内市场取得优势领先地位的同时,科沃斯、石头等头部品牌通过亚马逊等跨境电商平台、经销商等全球分销网络大力开拓全球市场,在北美、欧洲等地取得良好的成绩。根据iRobot及第三方机构的数据,2020年全球扫地机器人市场份额中,iRobot占46%/-6pct,国内龙头科沃斯和石头科技市场份额提升明显,分别达到17%/+3pct和9%/+1pct,排在第2和第3位。2016-2020年,石头的全球市场份额提升最快,从无到全球第三共提升9pct,其次是科沃斯,全球市场份额提升7pct。借助国内优质完备的供应链和高效的研发体系,国内龙头企业有望凭借着产品品质与价格优势在国外逐步扩大市场份额,实现全球化发展。
竞争要素上,我们认为产品力是第一要素,宣传则可作为放大产品优势的有力辅助。扫地机作为一款实用性的“懒人”产品,解决清洁问题是第一大需求,因而影响消费者购买决策的第一因素应该是清洁能力及使用体验。而由于扫地机95%以上的销售发生在线上,消费者难以亲身分辨使用体验上的差异,因而产品的性能参数成为消费者购买决策的主要参考依据。而扫地机的性能分层较为明晰,在主要性能上判断和比较的标准较为直观,如扫拖一体优于单扫、激光导航优于随机碰撞等。因而能否具备某些亮点的功能是行业竞争的关键所在。以云鲸为例,其凭借着自动洗拖布这一亮点功能,以一款产品在短短一年内便抢占市场超过10%的份额,可见消费者是非常偏好于真正能解决痛点的功能。
宣传作为消费者了解产品的主要渠道,亦是竞争中不可忽视的重要一环。由于扫地机销售偏线上,偏年轻群体,在宣传中突出产品的特色和亮点,快速抓住消费者的痛点和关注是说服消费者购买的决定因素。目前来看,通过视频的方式是最为有效的传播方式,用户测评、直播、短视频等都能让用户直观地了解产品,放大产品在日常使用中的优缺点。此外,扫地机器人偏重体验,线下的体验式宣传也不可或缺。从宣传的放大效应来看,产品力是宣传的基础,依然是最为主要的。
结合上述对竞争要素的分析,我们认为,专业的扫地机器人品牌龙头在行业中具有更强的竞争优势,主要原因有:1)专业的扫地机器人品牌对消费者痛点的把握更强,能调动全公司的资源投入到扫地机器人上,反应更为灵活,更容易抓住功能升级的红利;2)专注于扫地机领域的研发,在产品设计、功能创新上能动性更强,且头部品牌具有一定的先发优势,在产品性能上表现优异,并通过好产品逐渐构建起自己的品牌力;3)宣传上,小体量公司更容易采用针对性宣传的方式强化细分品类上的心智认知,品牌定位清晰易于辨别,宣传效果好,且专业扫地机器人品牌由于业务较为集中,更愿意在扫地机器人上进行持续投入。
3、公司竞争优势:深耕研发打造产品力,渠道营销循序渐进
石头科技从2014年创业成立至今不过短短7年时间,一跃而成为全球第三大扫地机器人公司,核心基础便是公司强大的研发实力和产品力。基于优异的产品表现,公司逐步构建起全球的分销网络,在国内市场取得领先的同时,重点发展欧洲、日韩、东南亚及美国市场,在国内外加强营销推广,筑牢产品带来的品牌影响力,让好产品转化为品牌力。以产品力为基,营销为辅,公司不断扩充渠道和品牌上的竞争优势。
3.1 产品:强研发赋能产品力,件件旗舰直击痛点
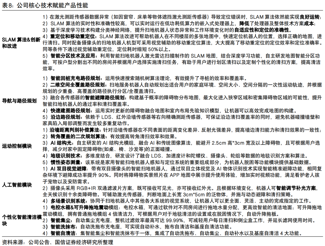
强研发融入公司基因,核心技术引领行业。自创业之初,石头科技便是一家以技术研发著称的公司,主要创始人昌敬、毛国华、吴震等毕业于知名大学计算机、自动化等专业,在微软等头部互联网公司均有多年研发经历(详见表1)。公司创立2个月后,就研发出SLAM(同步定位与地图构建)的原型,并以此拿下小米的投资和代工订单。可以说石头科技是从“科技”这块大石中诞生的。目前公司所有的核心技术均实现自主研发,并在激光雷达扫描测距、SLAM算法、人工智能技术、运动控制模块等扫地机器人核心技术上实现行业引领。截止2021年底,公司累计申请发明专利332项,已获得55项,拥有软件著作权42项。
技术领先打造优异产品性能,解决用户核心需求痛点。智能扫地机器人所要解决的核心首要问题在于路径智能规划和避障,本质上是算法对于扫地机器人的智能加持。而通过上述领先的核心技术,公司的扫地机器人产品在导航及路径规划、运动控制模块、人工智能导航避障等领域都具有优异的性能表现,从而较好解决扫地机器人不智能的痛点,为扫地机其他功能的应用打下坚实基础。
产品精细打磨,系列简洁,款款皆为旗舰,保证新品都具有优质性能,打造良好的用户体验。除了导航算法依托核心技术实现引领外,石头科技推出的大部分扫地机器人新品,功能及性能参数在当时均较为领先,在清洁、续航、人机交互、导航等消费者痛点解决上走在行业前列,塑造起强大的产品力。
清洁能力上,公司在2017年推出的第一款产品便具有2000Pa吸力,而当时扫地机的吸力普遍在1000Pa以下,公司开创扫地机大吸力的风潮。清洁方式上,公司除大众款T4外,其余扫地机均为扫拖一体,为消费者带来良好的体验。公司也在清扫覆盖效果、边角清洁、头发清洁等方面持续研发投入,技术均实现行业领先。
续航方面,公司自2017年发布第一代产品起,所有型号均配置5200mAh锂电池、回充传感技术和断电续扫等功能,参数远超当时的高端扫地机器人,随后这些方面逐渐成为扫地机行业高端机的标配。
人机交互及导航方面,公司第一代产品便支持划区清洁等APP操作,所有型号产品均配备LDS激光测距导航,在扫地机器人智能化打造上引领行业风潮。
可以说,公司在所有的扫地机上都搭载了当时较为领先的基础功能,实现款款皆旗舰。放到现在来看,原有机型在吸力、电池容量、APP操作等功能上依然较为领先,保证其较长的生命周期。这也说明公司每年推出的新款在基础功能上都能对中小品牌实现至少3年以上的技术领先。
因而在扫地机没有大的技术变革下,虽然公司每年只推出1-2款升级的新产品,但通过新品推出后,原有机型的降价打造高性价比,进而形成不同价格区间的产品矩阵,高效覆盖更广泛的消费人群,扩大生产的规模化优势。该方法也使得公司无需专门推出中低端系列,产品系列精简,使得消费者更容易根据自身的消费水平挑选适合自己的型号。目前石头国内在售的产品系列主要为T系列外加自清洁G10系列,涵盖2000-6000元之间的价位段;海外在售系列为S系列外加E4,产品和国内对应,均只有不到10个SKU。型号上的精简,每款产品基础性能的领先,无疑更有利于塑造品牌形象和定位,同样也使得公司的规模优势容易垒叠,生产效率高,毛利率领先行业。
研发打造强产品力的背后是公司在研发上持续大力度的投入和对研发人员的重视,研发人员工资高激励强。从成立至今公司研发人员占比始终超过50%,2021年底共有研发人员555人,占比58.30%。2021年公司研发投入达到4.41亿元,同比增长67.68%,占营收比重为7.55%,其中职工薪酬费用投入最高,占比达到57.47%。以此计算,研发人员平均薪酬为56.69万元,高于公司人均工资49.24万元(取2021年新增应付职工薪酬/平均人数计算)。公司对研发人员培养及激励建立起有效的机制,部门设有专门的年度考核指标,结合研发人员在知识产权、技术、算法、研发管理等多个维度的成果进行考核,并根据工作成果给予季度和年度奖金。在公司的员工股权激励中,技术人员也是激励的重中之重。公司对研发及研发人员的大力投入彰显出公司实现技术引领的决心,为公司未来的发展保驾护航。
除了对研发的重视和人员的强激励,研发制度、产品开发流程是企业沉淀下来的更为宝贵资产,将能保障研发的长效性和高效率。公司设有AI研究院、机电研究院、光电研究院及十余个实验室等研发机构,并基于国际流行的IPD集成产品开发流程,结合公司情况开发PD Process(Product Development Process),确保研发进度和产品质量。研发制度上,公司建立起完善的技术创新机制,包含市场创新导向机制、长短期目标结合机制、人才培养及激励机制、知识产权保护机制、协作研发机制,确保公司在技术方面的持续领先。
在大规模研发投入、大量用户反馈优化、良好的研发机制保障下,公司的技术领先优势有望持续扩大,不断筑牢技术的核心护城河。公司扫地机器人主要核心功能架构已基本搭建完成,剩下的只是在原有技术基础上的迭代和完善。公司在扫地机器人性能提升的根基——算法上已具备领先优势,随着用户数量增加,公司将拥有大量产品数据,对用户需求的了解和对算法的更新迭代都将得到持续加强,产品性能将保持领先。对于中小品牌在某些功能上的创新而实现突围,由于头部品牌在研发制造上都有较深的积累,这方面是比较容易被借鉴并超越的,而核心算法上需要大量的投入和时间积累。截止2021年底,公司仍在进行较多研究项目,预计公司仍然将在自动回收垃圾、水箱电控等技术上继续升级,迭代解决消费者痛点,将为公司持续扩大技术护城河。
公司主要采取外包的生产模式,在产品质量把控上实施严格管理,与供应商合作关系较为稳定。公司创业之初借鉴小米模式,采用委托代工的方式进行生产,集中资源扩展在研发等核心领域的优势。虽然公司代工较为依赖欣旺达,但公司主导产线布局、工艺流程和生产方案的设计等核心环节,并采用考核措施定期对代工厂进行评价,代工厂商只提供组装等门槛较低的服务,公司具有较强的议价能力。同时,公司建立了严格的质量控制与管理体系,成品需进行检验和测试,保证产品品质。此外,公司在2022年6月公告,将使用超募资金4.6亿,自建制造中心,预计项目建设期为23个月。此举有望提高公司对市场需求的响应速度,提高产品交付能力,提高新品设计开发的灵活性,筑高公司竞争壁垒。
从扫地机到洗地机,优势有望迁移。2021年8月公司推出洗地机U10,正式进军清洁电器的另一热门赛道洗地机。公司推出的洗地机创新地使用了双刷头的设计,通过双排刷头同时相对旋转的方式,搭配13000Pa大吸力,强力卷入垃圾,并完成地面清洁,清洁效果好;同时在电池容量、清洁面积等方面做到行业领先。终端消费者的认可度也较为积极,根据天猫及京东的销售监测数据,从2021年8月发售至今不到1年的时间,石头U10在京东及天猫平台的销售额接近1.9亿,是京东第二大洗地机品牌。后续随着石头洗地机产品的更新迭代,产品矩阵持续扩充下,洗地机有望贡献更多的收入。
家用转商用逻辑顺畅,产品稳步推进,空间值得期待。除了家用清洁外,商用清洁机器人亦具有广阔的空间,后疫情时代的防疫需求、劳动力成本上涨正持续推动行业的发展。目前我国商用场所主要以雇佣清洁人员清洁为主,商用清洁机器人行业渗透率较低。未来随着人口老龄化下劳动力压力增大、清洁机器人性能的提升,商用清洁机器人的性价比将逐渐提高,带动行业规模的高速成长。根据亿欧智库的数据,2020年我国商用清洁机器人市场规模为58亿元,预计到2025年将成长至上百亿元。
石头商用清洁机器人已发布,未来有望贡献第三收入来源。公司已发布首款商用清洁机器人产品,在北京、上海、南京、武汉、深圳等多个区域、多个项目和场景落地应用,累计安全运行1万小时,清洁面积1000万平方米。此外,公司打造的商用机器人于2021年10月在国家游泳中心“水立方”落地应用,为2022年北京冬奥场馆提供智能清洁服务,有效提高公司品牌的认知度。随着公司在商用清洁机器人领域不断地更新迭代,商用领域未来增量可期。
3.2 渠道:构建全球销售体系,产品助推渠道升级
公司渠道覆盖面广,海外渠道占比高。公司已建立起覆盖国内外线上线下的多元化立体渠道,包含国内外的线上B2C销售、电商平台入仓、小米模式和线下经销:
1)海外渠道方面,公司在2017年发布第一款自有品牌产品后,紫光、慕晨等经销商主动接洽公司,将产品销往海外;2018年公司开拓亚马逊渠道,并主动接洽国机、俄速通等经销商,产品在海外的销售规模日益扩大。此后,凭借着高品质的产品,公司逐步在主要海外市场设立当地分公司和海外公司,直接扩展海外区域分销商和线上电商渠道,并在当地进行线上线下的营销推广,持续扩张海外市场份额。如果将经销商销往海外的部分加总记为境外收入,预计2021年公司自主品牌海外收入占比超过70%。
2)国内渠道方面,除小米模式外,公司以线上销售为主,涵盖京东、苏宁、唯品会的电商平台入仓和主要电商平台及官网的B2C模式,其中电商B2C模式占比最高。公司首家线下门店在2022年4月落户成都,后续有望逐步建立线下直营渠道。
采用以订单拉动整个供应链系统的生产模式,渠道效率较高。由于外销运输时间较长且占比较高,公司会定期根据客户提供的订单预测及库存情况制定采购计划,之后再下单给代工厂商,缓解公司的库存压力。此外,公司在国内以线上为主,国外采用经销商扩展线上和线下渠道,并在亚马逊电商平台进行销售,以较低的成本将产品销往国内外消费者。
公司对渠道商议价能力持续增强,凭借优异产品性能,持续扩大直销占比。公司前期较为依赖小米渠道;推出自主品牌之后,凭借优异的产品性能,紫光、慕晨等经销商主动接洽公司,与公司进行合作。背后强大的产品力,公司在线上渠道逐渐积累起口碑,线上销售占比不断提升,公司对渠道的议价能力逐渐增强。2021年公司前三大客户销售占比分别14.75%、13.43%和12.77%,从绝对金额上看,前三大客户占比已较为分散。此外,凭借领先同行的口碑评价,公司在亚马逊上的销售大幅增长,目前已在美国亚马逊上占据10%左右的市场份额。在线上赢得优势之后,公司开始借助线上的良好表现直接开拓海外区域分销商,2021年公司在海外线上渠道和直接对接的海外分销渠道销售额增长80.05%,占营收的比重达到57.63%。
产品高口碑保证下,渠道全球化扩张可期。在线上评价透明化、信息渠道多元化的消费时代,产品是品牌最好的名片。石头科技凭借优良的产品品质和较高的性价比,在线上购物平台及多个社交媒体平台都得到了领先的产品评价,逐渐累积起品牌形象。借助高评价带来的产品品质背书,公司在开拓全球线下渠道时将具有更大的优势。此外,公司在主要海外市场设立当地的办事机构,将提高公司对全球市场的反应速度和品牌形象建立,为消费者及分销商提供更好的售前售后服务。
3.3 营销:立产品后再立品牌,多元出击触达用户
公司前期专注产品打磨,产品爆发后加大营销立品牌。扫地机器人具有科技含量高、主要性能参数可比、使用频率高、更换周期较短(2-3年更换)的特点,产品品质是第一竞争要素,营销或许可以促进一时的购买,但产品品质将影响后续的长期复购。因而公司前期专注于产品研发,营销投入力度较低,产品主要在核心粉丝群体中发酵;在产品系列丰富之后,公司开始逐渐加大营销推广投放,产品逐渐破圈,用户基数不断扩张,营销事半功倍。从费用上也可以明显看出这一点,2017年公司第一款自有品牌产品推出,当年推广费用只有145万元,与其他品牌刚推出产品就大力营销差别较大。
抓住产品核心,营销循序渐进,是公司打造长期发展的战略,亦是被小米模式所验证成功的方式。在核心用户群体向外围用户不断破圈的过程中,公司的品牌形象逐渐树立。
多元化营销日渐出圈,代言+直播+植入+地面广告+测评等立体化宣传效果显著。在营销投入力度加大后,公司逐步开展多元化的推广方式,首先是通过低成本的评测和直播等,直观展示产品的性能和使用体验。在2020年公司植入热门综艺《向往的生活》第四季,以日常化的使用展示石头扫地机器人的便捷性。2021年3月底公司官宣肖战作为品牌代言人,通过微博、微信、抖音、小红书等官方平台发布品牌TVC,将代言人特质和产品优势相结合,精准传递品牌理念。同时,公司当日在主流社交APP上投放开屏广告,在北上广深等16座核心城市地标和10座城市机场高清大屏循环播放宣传。#肖战石头品牌代言人#话题登上微博热搜,突破3亿阅读量,百度搜索指数也翻倍式增长,营销成果显著。
多平台营销方式创新,增加与消费者内容互动。截止2022年6月,石头科技小红书发布笔记155篇,粉丝3.4万,获赞与收藏21.8万,赞粉比为6.41,位居行业第一,其内容的丰富程度和受粉丝的喜爱程度更高。抖音平台吸引粉丝39.3万,获赞469.4万,其中代言人肖战推广石头G10S单个视频获赞高达10.6万点赞。在各大测评网站上,石头扫地机器人的测评均位居前列,如在“什么值得买”社区,扫地机器人类目下,按月排行的测评贴中,第1名即为石头T8 Plus的测评,前20的帖子中,共有8篇帖子推荐石头扫地机器人G10S系列或T8 Plus。微博平台方面,在2022年“品牌时刻活动”发布5小时候折算参与人高于6.9万人,用户互动热情高。此外,2022年4月石头举办G10S高能扫拖旗舰系列品鉴会,邀请奥维云网、京东等第三方及公司员工对产品进行全方位的讲解,让用户能够深入了解产品,进一步提高产品知名度。
4、财务表现
4.1 收入规模快速成长,体量仍有扩张空间
收入快速扩张,整体收入体量居行业中游。公司收入体量尽管在上市公司中居中位,但凭借产品组合的不断丰富和产品结构的调整,在小米模式收入大幅下滑的背景下,近年收入增速仍保持持续高增长,近5年收入复合增速为51.1%,位居行业前列。领先的产品性能、全球化的渠道建设、清洁品类的陆续扩充和营销稳步的推进预计将持续带动公司的增长,公司有望享受到自动化清洁电器在全球成长的红利。
4.2 盈利能力强,资产收益率高
公司毛利率及净利率均实现大幅增长,费用投放较低下净利率领先行业。由于高毛率的自有品牌业务占比不断提升,公司整体毛利率实现稳步增长,由2017年的21.6%增长至2021年的48.1%。2021年受到原材料成本、海运费上涨及运输费进成本的会计准则调整影响,毛利率同比下滑3.1pct(排除运输费进成本的会计准则调整下,毛利率同比预计约下滑1.8pct)。费用方面,公司逐步加大销售费用的投放,同时研发费用也保持较快的增长,管理费用率维持在较低水平。整体而言,相对行业内竞争对手,公司的期间费用率依然处在较低的水平。虽然受到成本端上涨和费用投入加大的影响,公司净利率依然保持行业领先的水平,2021年净利率达到24.0%/-6.2pct。
在高净利率的拉动下,公司ROE保持领先。从ROE角度来看,公司相对较高的ROE主要是突出净利率贡献,尽管2020年上市后负债率下降和资产规模增加对ROE造成短期一次性影响,但公司ROE依然保持较高的水平,2021年ROE达到17.97%。
4.3 现金流表现较好,周转稳中向上
由于海外收入占比持续提高,公司存货周转天数有所上升。现金流方面,在线上直销等占比提升下,公司的应收账款周转天数持续下降,营收和净利润的现金含量近年都维持在100%以上,现金流表现较为优异。
5、盈利预测与投资建议
5.1盈利预测
智能扫地机器人:全球扫地机器人行业方兴未艾,行业成长性强,而公司基于强大的研发实力和产品力,通过渠道和营销上的持续发力,有望实现稳健成长。因此预计2022-2024年扫地机器人销量同比增长10%、12%和12%。价格方面,在功能的不断升级下,新品价格持续上涨,叠加公司线上直营占比的提高,将带动均价持续提升,考虑到公司2022年已推出的自清洁主销款G10S价格在4799元以上,预计2022-2024年产品均价为2330、2500和2600元/件。综合来看,智能扫地机器人业务2022-2024年收入分别增长28.94%、20.17%和16.48%。
盈利能力方面,随着自有品牌业务占比的持续扩大和线上直营占比的提高,伴随着原材料成本的逐渐修复,毛利率有望小幅增长,预计2022-2024年毛利率分别为49.00%、50.00%、50.50%。
手持清洁产品及其他:该业务收入占比尚低,但后续随着洗地机的更新迭代及商用扫地机器人的推出,有望持续拉动该业务的高速增长,预计2022-2024年销量增速为60%、50%和40%。价格方面,随着高客单价的洗地机占比提升及后续产品的升级迭代,预计2022-2024年均价为2000、2300和2400元/件,对应手持清洁产品业务2022-2024年收入增速为71.57%、72.50%和46.09%。
盈利方面,手持清洁产品之前小米代工部分占比较高,后续随着自有品牌业务及高毛利率的洗地机等业务占比的快速提升,预计2022-2024年毛利率为47.50%、48.00%和48.20%。
因此预计公司2022-2024年营业收入分别为76.25、93.71和111.19亿,分别同比增长30.63%、22.90%和18.65%。
费用及其他收益假设:
销售费用:根据上文分析,公司已逐步加大营销投放力度,随着全球自有销售体系的建设及品牌的推广,预计后续费用水平将有所提升并逐渐稳定下来,预计2022-2024年分别为17.5%、17.3%和17.2%。
管理费用:公司管理费用率维持在较低的水平,预计后续随着规模的扩张,管理费用将基本维持稳定,预计2022-2024年管理费用率为2.0%、2.0%和2.0%。
研发费用:随着近几年新品研发及发布频率的提升,公司的研发费用率逐渐升高,但随着公司规模的增长及新品的陆续推出,预计研发费用率有望向此前的水平靠近,预计2022-2024年研发费用率分别为7.7%、7.4%和7.2%。
财务费用:公司现金储备充足,预计2022-2024年财务费用率分别为-0.6%、-0.6%和-0.7%。
投资收益:公司2021年取得1.9亿投资收益,主要来源为交易性金融资产(2021年公司拥有短期理财产品40.5亿)处置收益1.2亿和远期外汇投资收益0.7亿。考虑到公司现金流情况优异,预计理财规模较为稳定,投资收益有望稳步提升,预计2022-2024年投资收益分别为2.2、2.5、2.6亿。
根据上述假设,我们预计公司2022-2024年净利润分别为17.28、22.17、26.80亿元,对应EPS为25.87、33.19、40.11元,同比增长23.25%、28.28%、20.84%。
6、风险提示
盈利预测的风险
1、公司未来三年的高增长建立在自有品牌销量保持较高增速且价格稳定增长的基础上,若未来销量波动或销售均价大幅下滑则存在盈利预测高估的风险;
2、公司的管理和销售费用率采用基本维稳的预测假设,若公司费用支出过高或债务融资提升则费用率存在高于盈利预测的风险,进而导致盈利预测不及预期的风险。
3、公司仍处于扩张期,期间渠道和广宣投入可能使支出超预期增加,对利润产生负面影响,同时支出效果不及预期则可能进一步对公司发展产生不利影响。
估值的风险
我们采取绝对估值和相对估值方法是建立在较多假设前提的基础上计算而来的,特别是对公司未来几年自由现金流的计算、加权资本成本(WACC)的计算、TV增长率的假定和可比公司的估值参数的选定,都加入了很多个人的判断:
1、我们在计算WACC时假设无风险利率为2.5%、风险溢价5.0%,可能仍然存在对该等参数估计或取值偏低、导致WACC计算值较低,从而导致公司估值高估的风险;
2、我们假定未来10年后公司TV增长率为2.0%,公司所处行业可能在未来10年后发生较大的不利变化,公司持续成长性实际很低或负增长,从而导致公司估值高估的风险;
3、相对估值时我们选取了与公司业务相同或相近的公司进行比较,选取了PEG=1及可比公司的估值水平做为相对估值的参考,最终给予公司2023年23-25倍PE,可能未充分考虑市场整体估值偏高的风险。
行业竞争加剧风险
国内扫地机器人市场发展迅速,众多现有大型家电公司、国内自主创新品牌公司在该行业进行了大量的投入,市场竞争加剧。若公司不能保持较强的创新能力并紧跟行业发展趋势,可能面临较大的市场竞争风险。
海外扩展不及预期
公司大部分收入来源于海外,且海外毛利率较高,对公司未来的营收和利润均会产生较大的影响。若公司未能持续开拓海外市场,则营收和利润增长会受到较大的影响。
新品推进不及预期
扫地机器人行业更新换代较为频繁,需要企业不断进行研发迭代,对产品进行升级,消费者也较为青睐具有更好性能的新品。若公司在新品研发上进展较慢,可能存在竞争对手在产品上超越公司的可能,对公司的收入造成较大的冲击。
家电+新消费系列报告
1、新消费家电赛道整体解读:
2、新消费赛道之集成灶:
3、新消费赛道之投影:
4、新消费赛道之跨境出海:
5、新消费赛道之局部按摩器
欢迎交流~
国信家电团队成员
证券分析师:陈伟奇
电话:0755-81982606
E-MAIL:chenweiqi@guosen.com.cn
证券投资咨询执业资格证书编码:S0980520110004
证券分析师:王兆康
电话:0755-81983063
E-MAIL:wangzk@guosen.com.cn
证券投资咨询执业资格证书编码:S0980520120004
联系人:邹会阳
电话:0755-81981518
E-MAIL:zouhuiyang@guosen.com.cn
分析师承诺
作者保证报告所采用的数据均来自合规渠道,分析逻辑基于本人的职业理解,通过合理判断并得出结论,力求客观、公正,结论不受任何第三方的授意、影响,特此声明。
风险提示
本报告版权归国信证券股份有限公司(以下简称“我公司”)所有,仅供我公司客户使用。未经书面许可任何机构和个人不得以任何形式使用、复制或传播。任何有关本报告的摘要或节选都不代表本报告正式完整的观点,一切须以我公司向客户发布的本报告完整版本为准。本报告基于已公开的资料或信息撰写,但我公司不保证该资料及信息的完整性、准确性。本报告所载的信息、资料、建议及推测仅反映我公司于本报告公开发布当日的判断,在不同时期,我公司可能撰写并发布与本报告所载资料、建议及推测不一致的报告。我公司或关联机构可能会持有本报告中所提到的公司所发行的证券头寸并进行交易,还可能为这些公司提供或争取提供投资银行业务服务。我公司不保证本报告所含信息及资料处于最新状态;我公司将随时补充、更新和修订有关信息及资料,但不保证及时公开发布。
本报告仅供参考之用,不构成出售或购买证券或其他投资标的要约或邀请。在任何情况下,本报告中的信息和意见均不构成对任何个人的投资建议。任何形式的分享证券投资收益或者分担证券投资损失的书面或口头承诺均为无效。投资者应结合自己的投资目标和财务状况自行判断是否采用本报告所载内容和信息并自行承担风险,我公司及雇员对投资者使用本报告及其内容而造成的一切后果不承担任何法律责任。
证券投资咨询业务的说明
本公司具备中国证监会核准的证券投资咨询业务资格。证券投资咨询业务是指取得监管部门颁发的相关资格的机构及其咨询人员为证券投资者或客户提供证券投资的相关信息、分析、预测或建议,并直接或间接收取服务费用的活动。
证券研究报告是证券投资咨询业务的一种基本形式,指证券公司、证券投资咨询机构对证券及证券相关产品的价值、市场走势或者相关影响因素进行分析,形成证券估值、投资评级等投资分析意见,制作证券研究报告,并向客户发布的行为。