摘 要
星源材质:昔日隔膜龙头王者归来。公司成立于2003年,分别于2006年和2007年突破掌握了湿法和干法隔膜的制备关键技术;2013年,公司成功开拓国际市场,开始向LG批量供货;2014年公司首条湿法隔膜产线开始投产;2016年上市后公司产能扩张进一步提速,目前公司已形成深圳、合肥、常州三大生产基地。但受新能源车补贴退坡和公司常州基地产能释放较慢影响,公司17-20年利润增速相对缓慢,但20年下半年开始,随着常州产能释放,公司业绩呈现季度环比持续改善。
行业研判:2021年隔膜进入供需紧平衡周期。湿法隔膜工艺复杂,对设备精度和稳定性要求高。优质设备是行业入场券,而制钢所、布鲁克纳等设备产能已被龙头隔膜公司锁定,基于隔膜设备占海外设备公司营收占比较低和设备厂商相对单一的客户结构,预计未来优质设备产能增加缓慢,相对有限的隔膜产能增长仍主要集中在隔膜龙头厂商。二线隔膜厂因近年来隔膜价格战造成的盈利亏损和行业洗牌,扩产能力较弱,海外隔膜厂因成本劣势和较为保守的战略规划,扩产有限。叠加21年开始的新能源车爆发增长,隔膜将进入2年左右的供需紧平衡周期,存在涨价预期。
公司分析:蛰伏已过,湿法产能迎来收获期。公司技术布局全面,设备工艺能力领先。公司申请专利数超300,领先国内同行。同时与LG保持高度合作关系,已获得LG在涂覆领域众多核心专利的全球授权。公司具备湿法隔膜设备设计能力,湿法设备绑定德国布鲁克纳,根据自主开发设计的工艺技术向国内外专业设备厂商定制,能够确保隔膜设备与自主工艺技术高度匹配,满足生产高品质隔膜的高精度标准要求。经过产线调整和客户验证,公司常州基地已于20年开始批量出货宁德时代、比亚迪等国内大客户,21年公司有望进一步突破海外客户。公司计划在瑞典建设湿法及涂覆膜生产线,并与Northvolt签订六年约33.4亿元供货协议,凸显公司湿法隔膜产品优势,有望为今后海外客户拓展提供示范效应。公司也于今年5月公告了南通基地规划,100亿元总投资和30亿平的产能规划也体现了公司在常州基地工艺及客户理顺后已具备大规模上产能的基础,有望进入产能快速释放周期。
盈利预测与投资建议:受益于隔膜行业洗牌的供需紧张和公司产能扩张,利润有望保持高增长,预计2021-2023年公司归母净利润3.04、5.86和 8.93亿元,分别对应PE 93.01、48.18、31.64倍,首次覆盖给予“买入”评级。
风险提示:湿法隔膜价格下降超预期,新能源车销量不及预期,技术路线切换。
主要财务数据及预测
目录
1. 星源材质:昔日隔膜龙头王者归来
1.1. 公司发展历程
1.2. 公司股权结构稳定,管理层根植隔膜多年
1.3. 股权激励彰显信心
1.4. 经营情况:湿法隔膜已成销售主力,经营拐点已现
2. 行业研判:2021年隔膜进入供需紧平衡周期
2.1. 技术路线之争:湿法、干法隔膜渗透率研判
2.2. 固态电池:全固态电池技术难以突破,中短期内对行业影响不大
2.2.1. 现有固态电池公司研发进度
2.2.2. 全固态电池无确切商业化时间表,半固态电池对隔膜行业影响不大
2.3. 竞争格局:行业洗牌完成,2021年开始供需紧平衡
2.3.1. 行业洗牌:龙头成本领先,二线丧失扩产能力
2.3.2. 供需格局展望:总体扩产有限,供需紧平衡
3. 公司分析:蛰伏已过,湿法产能迎来收获期
3.1. 竞争优势:技术布局全面,设备工艺能力领先
3.2. 湿法产能跑顺,业绩高增在即
3.3. 海外拓展,客户结构优化
4. 盈利预测与投资建议
4.1. 市场空间
4.2. 业绩拆分
4.3. 估值与投资建议
5. 风险提示
正 文
1.星源材质:昔日隔膜龙头王者归来
1.1. 公司发展历程
星源材质,全球锂电池隔膜行业的领跑者。星源材质成立于2003年,是国内首家以锂电池隔膜为主营业务的上市公司,公司于2006年便掌握了湿法隔膜的制备技术,建立了中试生产线;2007年公司突破了干法隔膜制备的关键技术,于2008年设计制造出了国内第一条单向拉伸干法生产线;2013年,公司成功开拓国际市场,与LG达成战略合作,开始向LG批量供货;2014年公司首条湿法隔膜产线开始投产;2016年,星源材质在深交所挂牌上市,奠定了公司产能扩张和国际化发展的基石。目前公司已形成以深圳总部为中心,深圳、合肥、常州三大生产基地为依托,日本大阪及德国星源-飞马新材料分公司等并存的全球战略布局。
产品种类多样,覆盖干法、湿法、涂覆全方位。星源材质是国际领先的动力电池隔膜制造商,主要产品包括干法单向拉伸隔膜、湿法隔膜和涂覆隔膜。其中,干法单向拉伸隔膜包括双层隔膜、单层隔膜、高韧性隔膜,公司所生产的干法隔膜安全系数高,厚度、透气一致性好,性能优良,长期稳定供应国外知名电池厂商,根据不同孔隙率、孔径大小的特点,应用于电动汽车、电动工具、储能设备、3C电子产品类;公司湿法隔膜已经完成多代产品升级迭代,公司所生产的湿法隔膜一致性高、机械性能好、热稳定性好、电性能有益、安全性高,主要应用于高性能锂离子电池;公司涂覆隔膜主要包括陶瓷涂覆隔膜、树脂涂覆隔膜、水性PVDF涂覆隔膜、纳米树脂涂覆隔膜,涂层一致性好,热稳定性好、安全性能高,主要应用于电动汽车、电动自行车、电动工具、储能电源等各类锂离子动力。
1.2. 公司股权结构稳定,管理层根植隔膜多年
股权较为集中,结构较为稳定。截止2021年一季报,公司实际控制人为陈秀峰和陈良兄弟,两人合计持股20.35%。除了实控人外,公司其他前十大股东多为产业基金和投资公司,持股比例均较低。
八大子公司覆盖隔膜生产、研究、贸易全领域。三大隔膜生产企业:合肥星源、常州星源、江苏星源。合肥星源:成立于2016年1月,20年实现营业收入0.94亿元,实现归母净利润-0.47亿元,目前仍处于产线技术升级调整期;常州星源:成立于2017年4月,预计年产4亿平方米的高性能动力锂离子电池湿法隔膜、涂覆隔膜,主要定位日韩及国内一线动力电池客户,常州星源20年实现营业收入3.94亿元,同比+693%,实现归母净利润0.78亿元,同比+37%;江苏星源:成立于2018年3月,规划年产干法隔膜4亿平方米、涂覆隔膜10亿平方米的生产能力,20年实现营业收入2.69亿元,同比+2750%,归母净利润0.56亿元,同比+390.8%。三大研究企业:株式会社星源日本大阪研究院、星源材质科技美国研究院、星源-飞马新材料(欧洲)有限责任公司,主要从事锂离子电池隔膜、其他功能膜技术开发、研究。星源材质国际(香港)有限公司:主要从事锂离子电池隔膜出口、聚丙烯和聚乙烯进口、锂离子电池隔膜生产设备进口。深圳市星源建设发展有限公司:主要从事商务信息咨询和企业管理咨询。
1.3. 股权激励彰显信心
股权激励计划,彰显公司高层对未来发展的信心。公司于2020年3月发布股权激励计划,拟授予的限制性股票数量为350.00万股,占总股本的1.43%。截止2020年6月,19名激励对象自愿放弃认购,本次激励计划共授予128人,占2020年员工总数的7.4%,全面覆盖核心管理层、核心技术人员、员工骨干等。授予价格为16.21元/股,股权激励计划考核指标涉及净利润。第一个解除限售期为自首次授予限制性股票上市之日起12个月后的首个交易日起至限制性股票上市之日起24个月内的最后一个交易日当日止,解除限售比例50%,业绩考核目标为以2019年归属于上市公司股东净利润为基数,2020年归属于上市公司股东净利润增长率不低于130%;第二个解除限售期为自首次授予限制性股票上市之日起24个月后的首个交易日起至限制性股票上市之日起36个月内的最后一个交易日当日止,解除限售比例50%,业绩考核目标为以2019年归属于上市公司股东净利润为基数,2021年归属于上市公司股东净利润增长率不低于350%。
1.4. 经营情况:湿法隔膜已成销售主力,经营拐点已现
营业收入逐年稳步提升,20年营业收入大幅提升。随着近年来新能源汽车市场的快速发展,公司营业收入逐年提升,但受新能源车补贴退坡带来的行业降价影响,公司营收增速相对缓慢,由2014年的3亿增长到2019年的6亿元,年化增长仅为14.9%。随着湿法产能释放,2020年公司营业收入恢复较快增长,即使20H1受到疫情的影响,20年全年公司仍实现了营业收入9.67亿元,同比+61.17%;21Q1实现了营业收入4.22亿元,同比+238.51%,创了单季营收最高纪录。
21年起公司归母净利润有望迎来高增。公司近年来扣非归母净利润波动较大,19年实现扣非归母净利0.46亿元,同比-56.84%,主要原因在于产能释放进度不及预期、补贴政策退坡、隔膜产品价格持续下降导致的毛利率下降等,19Q4出现异常的大幅亏损主要系于比克电池坏账计提。随着公司湿法产能逐渐释放,公司盈利能力得到明显改善,20年即便受到疫情因素影响,也实现了0.88亿元扣非归母净利润,同比+94.08%;21年以来公司满产满销,盈利能力大幅提升,21Q1实现扣非归母净利润0.57亿元,同比+413.56%,21年有望实现净利润高增。
湿法隔膜20年起开始快速增长。公司17年以来产销量增速较快,20年公司常州湿法产能已经开始顺利出货,上半年虽受到疫情的一定影响,但下半年开始满产,全年实现销量7亿平米,同比增长102%,预计21年公司湿法隔膜仍维持高产能利用率和产销率状态,销量实现快速增长。公司早年干法隔膜占比较高,随着常州湿法产能投放,公司20年湿法膜(不含涂覆膜)收入占比快速提升。涂覆隔膜在隔膜业务中的收入占比在30%左右,预计随着未来海外客户涂覆产品陆续出货,涂覆收入占比有望提升。
毛利率处于行业较高水平,21年有望提升。2017年-2020年,星源材质的毛利率为50.68%、48.25%、41.82%、34.64%,处于行业较高水平。星源材质毛利率近年呈下降,主要系新能源汽车补贴退坡及隔膜市场竞争加剧,同时公司常州湿法隔膜产能之前未能全部释放,叠加21年上半年疫情影响,折旧等固定成本较高,产品盈利能力下降所致。21年起,随着星源材质隔膜产能迅速提升,疫情消退带来的下游需求复苏,干法、湿法产能利用率提升,毛利率有望呈现上升趋势。
费用控制良好,三费基本稳定。2020年公司总费用为2.34亿元,同比+19.48%,费用率为24.16%,同比-8.43%。公司20年管理费用率为13.85%,较19年下降了0.56%;研发费用率为5.86%,与19年持平,表明公司始终秉持着高研发投入;销售费用率为2.10%,较19年下降了4.01%;财务费用率为2.35%,较19年下降了3.82%。
2.行业研判:2021年隔膜进入供需紧平衡周期
2.1. 技术路线之争:湿法、干法隔膜渗透率研判
因成膜主体材料和成孔机理不同,隔膜产品通常分为干法隔膜和湿法隔膜两大类。成膜材料方面,湿法隔膜通常选择PE作为基材,干法隔膜通常选择PP。因PE和PP自身物理性能差异,PP具有更高的闭孔温度和破孔温度,且闭孔温度与破孔温度差值也大于PE,这使得干法膜的热稳定性好于湿法。
成孔机理方面,湿法通过溶剂和成膜高分子的热致相分离法成孔,而干法通过机械拉伸产生的晶片分离成孔。热致相分离法因使用溶剂作为致孔剂,孔隙率更高,且相比干法机械拉伸形成的大小不一的扁长型孔,湿法的孔径分布更为集中。此外,热致相分离法制孔的贯通度和曲直度不如机械拉伸晶片分离成孔,但综合而言湿法的热致相分离成孔性能仍好于干法。由于湿法隔膜在热致相分离法成孔条件下形成的三维纤维结构,其穿刺强度大于同等厚度的干法隔膜。干法湿法都具有不错的纵向拉伸强度,但因为干法仅为纵向单向拉伸,而湿法成孔时需双向拉伸,因此湿法膜的横向拉伸应力较大导致其横向热收缩性能弱于干法。
综合而言,因湿法膜更为完美的成孔机理,湿法膜孔隙率和孔径集中度优势明显,对Li+的传导性能更强,同时可以在更薄的厚度做到更好的穿刺强度,因此在其他条件相同情况下,选用湿法膜的电池在能量密度、倍率、循环寿命上相比选用干法隔膜电池更为领先。因湿法膜横向热收缩性及闭孔破孔温度性能指标弱于干法,选用湿法隔膜的电池在热稳定性上略差,但通过湿法基膜涂覆工艺可以弥补。另外可以通过PP/PE/PP三层共挤技术改善隔膜性能,但无论从成本、工艺难度及改进后性能来看,湿法基膜+涂覆工艺目前占据较大优势。
国内湿法渗透率快速增长,由15年的32%提升到20年的70%。渗透率快速提升的驱动力包括:(1)国内湿法膜技术成熟后,规模效应带来价格快速下降。(2)国内新能源汽车补贴政策考核电池能量密度制备,湿法隔膜+三元正极组合利于提升能量密度。我们认为,虽然20年以来补贴政策对能量密度的偏好已经趋弱,但电池通过提升能量密度降低单位Wh成本及提升整车续航里程仍是未来趋势,湿法隔膜仍将占据主流。
根据我们之前的研究(《高镍趋势下的行业集中度提升—三元正极行业系列深度之一》),补贴退出和CTP、刀片技术带来了低成本铁锂电池渗透率短期回升,比亚迪等少数厂商为追求低成本采用铁锂+干法膜的组合,但我们认为无论国内还是海外,长期维度上三元电池仍将占据主流。而随着湿法膜成本和价格的快速下降,干湿法价差已相比19年之前大幅缩小,且隔膜占电池成本相对较低,电池厂商对隔膜的价格敏感度相对正极等其他材料而言较低,湿法隔膜将继续凭借性能优势保持较高的渗透率。对于定位中端以上的新能源车型,选择湿法+涂覆隔膜提升电池能量密度、快充和安全性能将是主流选择。对于短续航低端车型及部分对充放电倍率无要求的储能场景应用中,追求低成本的干法隔膜将占有一席之地。
2.2. 固态电池:全固态电池技术难以突破,中短期内对行业影响不大
2.2.1. 现有固态电池公司研发进度
固态电池能量密度和热稳定性能显著优于液体锂离子电池,具有远期商业化前景。固态锂电池主要由正极、负极、固态电解质构成,相对于液态锂电池,固态电池的优势:(1)使用固态电解质替代液体电解质和隔膜,固态电解质燃点非常高,提高电池热稳定性能;(2)固态电池的电压平台是5V,高于液态电池的4.3V,能够匹配高压电极材料,电池能量密度和比容量优于液态电池;(3)固态电解质不具有流动性,因此不存在漏液现象,简化电池成组设计,降低电池的重量和体积,能量密度有望突破300Wh/kg。
固态电池按其电解质的不同可分为聚合物固态电池、氧化物固态电池、硫化物固态电池三大体系。固态电池的三大电解质体系各有优劣,目前全球固态企业都在不同的电解质体系下进行技术研发,欧美企业偏好氧化物和聚合物体系,日韩企业则更多的致力于解决硫化物体系。聚合物固态电池:安全性好,耐受高压,目前主流的固态聚合物电解质是聚环氧乙烷(PEO),并且已经实现了商业化应用。但是聚合物固态电池有着很多缺陷,室温下离子导电率低,能量密度上限不高,同时没有办法有效的阻挡锂枝晶的生长,这些大大提高了聚合物固态电池进一步发展的难度。氧化物固态电池:主要分为薄膜型和非薄膜型。非薄膜型具有离子电导率较高、电池容量大等优点,目前也已经初步实现量产,尝试打开消费电子市场,但是其能量密度还是低于硫化物固态电池,同时界面接触较差;LiPON薄膜型固态电池倍率及循环性能优异,目前以小批量生产,主要应用于微型电子、消费电子领域,但是其容量较小、量产成本高。硫化物固态电池:电导率最高,开发潜力最大,是固态电池中有望应用于电动汽车领域的类型。LGPS电解质的离子电导率高达1.2×10-2S/cm,可与液态电解质相媲美。但是其开发难度大,电解质与锂电机的界面稳定较差,对生产环境要求高,目前仍处于研发阶段。
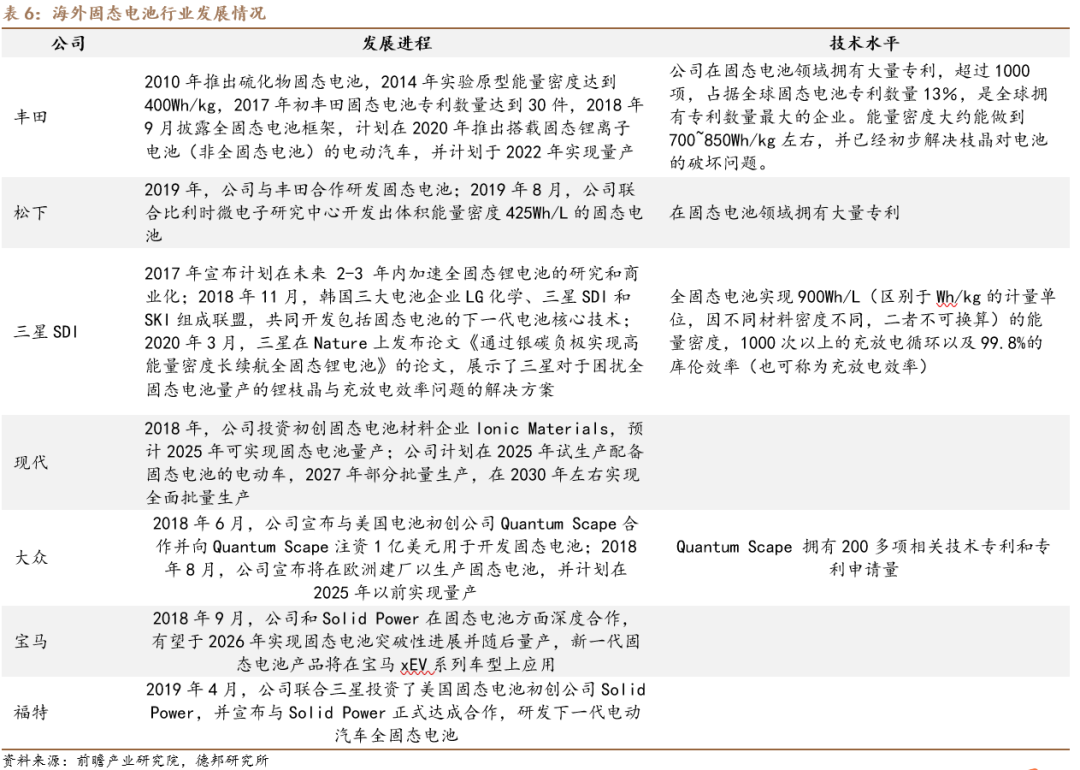
日韩电池厂和欧美车企布局固态技术,但适合车用的硫化物体系固态电池仍处于研发和中试的技术阶段,全固态电池阶段来临遥遥无期。丰田与松下、本田、日产、日立、三井化学等日本企业组成“锂电池技术与评估中心”,共同研发固态电池。丰田是固态硫化物电池开发的龙头企业,电池制备工艺先进,领跑全球固态电池发展,在固态电池领域拥有超过1000项专利,占全球固态电池专利数量13%,能量密度大约能做到700-850Wh/kg左右,并已经初步解决枝晶对电池的破坏问题,但是目前也只是推出了搭载固态锂离子电池(非全固态电池)的电动汽车,并计划与2022年实现量产,要实现全固态硫化物固态电池还有很长的路要走。三星硫化物固态电池实现突破进展,但仍处于试验阶段。2020年3月,三星在Nature上发布论文《通过银碳负极实现高能量密度长续航全固态锂电池》的论文,展示了三星对于困扰全固态电池量产的锂枝晶与充放电效率问题的解决方案,银碳基全固态电池能够实现900Wh/L高能量密度、1000圈以上长循环寿命及99.8%充放电效率,汽车行驶800公里。但是,该生产条件受限和技术不成熟使得该固态电池量产仍有难点,硫化物固态电解质对生产环境要求苛刻,需隔绝水和氧气,银碳层大规模生产所需的贵金属纳米银成本较高,因此判断该电池仍处于试验阶段,短期内难以量产。其他车厂也有独立或联合开发固态电池,但多为氧化物体系等相对初级体系,2025年以后有量产计划,预计为半固态体系。
国内企业多布局氧化物体系,向车规级全固态电池迭代困难,仅宁德时代研发硫化物体系。宁德时代同时研发硫化物和氧化物固态电池,目前硫化物固态电池还处于研发阶段,预计2030年后固态电池能实现商品化。辉能科技主要研发氧化物固态电池,公司与蔚来合作,为其定制生产“MAB”固态电池包;2020年完成1GWh固态电池产线的试产,预计2021年固态锂离子电池(非全固态电池)达到1GWh的产能,2023年全固态电池试产,2024年全固态电池量产。清陶新能源也是主要研究氧化物固态电池,公司申报的专利已近100项。公司开发的全固态电池,单体能量密度可达到430Wh/kg,量产阶段可达到300Wh/kg以上。
2.2.2. 全固态电池无确切商业化时间表,半固态电池对隔膜行业影响不大
界面问题、加工工艺难度大和生产成本高制约着硫化物固态电池的产业化发展,预计5-10年内全固态电池无法实现商业化。1)固态电池存在固-固界面接触难题,内阻较大,循环性能、倍率性能差:与液态电解液相比,固态电解质的电导率/锂离子迁移率低1-2个数量级,电导率低,全电池阻抗大,导致循环性能、倍率性能差。电池材料在充电时膨胀,放电时受挫,液态电解液—电极(液体—固体)接触相对较好,而固态电解质—电极(固体—固体)难以保持长期稳定的接触,并加大了固体电解质破裂或分离的可能,电池内阻加大。2)加工工艺难度大:硫化物固态电解质对生产环境要求苛刻,需要隔绝水和氧气,同时涉及薄膜沉积等与现有液态锂电池完全不同的生产工艺,大规模量产技术尚未解决。3)生产成本高:根据国际新能源网数据显示,固态电池生产制造成本占比超50%,而液态锂离子电池生产成本仅为20%-30%。
半固态电池可缓解界面接触和电导率低问题,从现有半固态电池量产情况来看,隔膜材料仍然适配。虽然固态电池因为其较好的安全稳定性可以适配锂硫等更活泼的材料体系,但因全固态电池的产业化困难重重,半固态电池是权宜之计。目前北京卫蓝、江苏清陶等已开始半固态的小规模应用,而半固态电池对现有的材料体系改变不大,三元正极+湿法隔膜材料体系仍是各家的选择。
2.3. 竞争格局:行业洗牌完成,2021年开始供需紧平衡
2.3.1. 行业洗牌:龙头成本领先,二线丧失扩产能力
国内湿法隔膜市场目前已呈现出寡头垄断格局。龙头公司通过低成本优势不断提升份额,部分二线厂商因亏损已被一线收购,恩捷在收购捷力和纽米后,市占率提升至近50%,星源材质占比达20%,中材科技(含中锂)占比18%,行业CR3占比已将近85%,行业高度集中从全球销量占比来看,中日韩优势明显,其中中国通过多年的进口替代已占领全球50%以上的市场。
龙头隔膜厂主导的降价潮使得二三线厂商迅速出局。龙头隔膜厂商凭借规模效应+工艺优化带动成本大幅度下降,加上新增产能集中释放使得产能结构性过剩,再叠加补贴退坡力度加大使得隔膜产品价格售价迅速下降。随着隔膜产品售价的快速下降,一线龙头(恩捷股份、星源材质)相比二线隔膜公司体现出明显的盈利能力,一线公司通过设备及工艺优势的快速降本仍保持了较高的毛利率,而二线隔膜厂已相比龙头公司出现了明显毛利率差距,部分厂商比如纽米科技、沧州明珠甚至出现了毛利率亏损。龙头公司的盈利优势也推动了其市值的不断提升,相比二线厂商的市值领先也决定了其融资优势,有助于其产能再扩张后通过规模优势不断降本进行正向迭代,稳固龙头地位。
2019年以来,隔膜行业不断出现并购整合及停产事件,这是近年来隔膜行业快速洗牌的缩影。二线厂商苏州捷力、纽米科技、江西通瑞和佛山东航光电已被恩捷股份收购,湖南中锂因自身盈利压力也已被中材科技并购整合,辽源鸿图、南洋科技和河南义腾因经营困难均开始公开挂牌转让资产。
2.3.1. 供需格局展望:总体扩产有限,供需紧平衡
目前国内具备较强扩产能力的厂商主要为恩捷股份、星源材质和中材科技,其他二线厂的扩产幅度和确定性均较弱。同时,隔膜厂对外公告的扩产规模多以母卷口径,考虑分切收得率、A品率和海外客户订单更低的良率,修正后实际有效产出预计仅为母卷产能的60%-70%。
从恩捷的产能扩张进度来看,未来新增产能主要为无锡二期、江西二期、匈牙利、重庆长寿经开区、江西明扬,预计2021年-2023年的理论母卷产能分别为43.9 、54.6和 64.4亿平,公司与制钢所签订了每年约10条产线的长期供货协议,保证了恩捷每年约10亿平的产能增量。21-23年考虑海外客户订单低良率修正后的母卷产能分别为39.5、50.2和60亿平,进一步考虑产能投产节奏的时间加权修正母卷产能分别为29、40和50亿平。
从星源的产能扩张进度来看,未来新增产能主要为常州转债项目、南通基地和瑞典工厂,预计2021年-2023年的理论母卷产能分别为17、20和25.1亿平,公司与布鲁克纳的长期稳定合作关系有助于其产线设备的供给保障。21-23年考虑基膜和海外订单低良率及投产节奏的时间加权修正后的有效产能分别为11、13和18亿平。
从中材科技的产能扩张进度来看,未来新增产能主要为中材滕州二期、中锂常德,预计2021年-2023年的理论母卷产能分别为14.3、19.6和28.5亿平,考虑海外客户订单低良率和基膜涂覆分切修正后的产能分别为10.5、14.4和19.6亿平。
预计国内其他有一定扩产潜力的小厂包括宁德投资平台持股的江苏厚生、国产隔膜设备厂中科华联控股的蓝科途、具备较强涂覆能力的璞泰来和河北金力。海外方面,旭化成、东丽、w-scope、SK、住友和宇部也有一定扩产规划,但较为保守,海外厂商合计扩产增量预计在年化6-7亿平左右。
2021年隔膜行业将进入供需紧平衡状态。进入2021年,因二线厂商的洗牌出清,隔膜供给端扩产有限,主要为恩捷股份、星源材质、中材科技和日韩头部厂商,而需求端新能源车在21年因疫情恢复及新车型的不断推出迎来爆发增长,隔膜行业从原来的供给过剩进入供需紧平衡,头部厂商产能吃紧,已对部分小客户订单开始提价,预计22-23年行业供需紧平衡状态有望延续。
3.公司分析:蛰伏已过,湿法产能迎来收获期
3.1. 竞争优势:技术布局全面,设备工艺能力领先
星源专利数量领先,与LG深度合作,获得全套涂覆专利授权。隔膜作为技术附加值较高的精细化工品,专利是保证技术和产品差异化的重要手段。截止2020年底,星源材质及控股子公司共申请专利302件,其中申请国外专利28件;目前已取得授权专利143件,其中授权发明专利57件(含国外发明专利3件),授权实用新型专利86件,远超行业内其他公司。同时,星源材质始终与LG保持高度合作关系:2015年2月获得LG化学授权使用在美国、韩国已授权的隔膜涂覆技术方面的专利,2015年3月获得LG化学授权SRS核心技术专利。
星源材质建立了完整的核心技术体系,覆盖原材料、工艺、设备和应用四个方面。星源材质自主研发了隔膜原料分析表征技术、配方预处理技术、硬弹性基膜结构成型控制技术、硬弹性基膜检测表征技术、基膜高效热处理重整技术、分步拉伸多层复合技术、PP/PE复合隔膜制造技术、PP/PE挤出复合技术干法成套生产线设计整合技术、隔膜电化学应用分析技术等一系列锂离子电池隔膜关键技术,拥有共挤复合拉伸技术、纳米分散技术、精密涂布控制技术、纳米纺丝技术、低晶点挤出控制技术、吹膜技术、超薄涂覆技术等多项技术储备,整体技术水平在国内锂离子电池隔膜行业处于领先地位。
星源材质通过自身的技术积累加上丰富的行业经验,形成了独特的整体解决方案优势:
1)原材料配方筛选和快速的配方调整优势:在原材料配方筛选方面,锂离子电池隔膜原料主要以聚丙烯(PP)、聚乙烯(PE)等聚烯烃为主,其细分品种众多、用途不同,需经过大量配方试验才能筛选出符合不同隔膜性能要求的原材料配方。星源自主研发的隔膜原料分析表征技术可为快速准确判定原材料配方构建有效模型,根据锂离子电池厂商的工艺流程和工艺参数研发设计具有针对性的原材料配方,满足知名锂离子电池厂商对各种产品规格品质的不同要求。在原材料配方调整方面,受锂离子电池厂商的生产工艺、产品规格、操作经验等多种因素的影响,不同的锂离子电池厂商乃至同一锂离子电池厂商生产的不同型号的锂离子电池,其对隔膜的产品性能要求均有所不同。凭借着多年为大中型锂离子电池厂商服务的经验与自身配方技术的积累,公司使用独特的快速配方调整技术,能够及时根据客户需求进行筛选和快速调整,并确保隔膜的适用性和稳定性。
2)微孔制备技术优势:锂离子电池隔膜生产的技术难点之一在于微孔的制备技术。锂离子电池对隔膜孔径大小、分布要求极高,纳米级的微孔制备工艺非常复杂且要求极为精细,并直接影响到隔膜成品率和产品品质。公司是目前全球少数同时掌握干法和湿法隔膜生产关键工艺、设备技术的锂离子电池隔膜厂商,同时在隔膜孔隙率、机械强度、孔径及孔径分布、透气度、热收缩等产品性能指标上具备了精确调控的技术能力,使得隔膜产品具有孔径均匀、透过性良好、一致性和稳定性强、安全性较高等特点。
3)成套设备自主设计优势:锂离子电池隔膜行业属于资金密集型、技术密集型的重资产行业。锂离子电池隔膜生产工艺复杂和控制难度高,使得隔膜配套制造设备的生产难度远高于一般的薄膜配套设备,因此要求隔膜制造设备的选型必须与自身工艺相配套,即根据具体的工艺要求来定制相关的设备。经过多年的自主研发,公司同时掌握了干法和湿法生产的关键装置设备技术,隔膜生产线使用的原料处理设备、挤出流延设备、拉伸设备、分切设备及检测设备等相关配套设备均为公司根据自主开发设计的工艺技术向国内外专业设备厂商定制制造的,能够确保隔膜制造设备与自主工艺技术高度匹配,满足生产高品质锂离子电池隔膜的高精度标准要求,有效保障产品品质和交货周期。
4)快速满足客户产品定制需求的优势:锂离子电池厂商因原材料体系、生产设备、制造工艺等因素的不同,导致其对锂离子电池隔膜的需求各异,单一标准的隔膜已不能满足不同锂离子电池厂商的差异化需求。经过多年的积累和实践,公司拥有行业领先的电化学专家团队、先进的研发项目管理机制和锂离子电池试验线,使公司具备快速了解、消化、高效满足客户定制需求的能力。公司为国际知名客户和国内重点客户设计、制造适合其自身工艺特点的个性化产品,有助于客户在最大限度地降低生产成本的同时提升产品品质。
3.2. 湿法产能跑顺,业绩高增在即
湿法隔膜技术、工艺壁垒高,第一条生产线往往需要较长时间调试。湿法隔膜的生产对设备要求较高,设备影响产品品质和产线效率,是否具备独立设计、整合、调试设备的能力是决定隔膜厂能否提升单线产能的关键;同时生产设备还要与工艺相匹配,这直接关系着隔膜的品质与良品率。以上海恩捷为例,2010年第一条湿法隔膜产线便开始调试,历经三年调试实现投产,随后便进入快速投产阶段,两年多的时间内上海基地投产2.8亿平。并且,在珠海恩捷项目中,2017年进行设备采购,2018年底就基本实现10条线的投产,每条线设备安装调试仅用3个月就能批量生产供货,扩产效率大大提升。
星源蛰伏期已过,湿法产能将迎来高速增长。星源常州湿法项目于2017年开始购买设备;2018年初一期4条湿法进行设备安装、调试;2019年10月一期项目调试完成,开始向宁德时代等客户批量供货;2020年3月,二期项目建设、调试完成;2020年底,常州星源项目8条生产线全部转固投产使用,开始大批量向客户供货。对比恩捷股份,星源在实现了湿法隔膜设备调试+批量生产的突破后,接下来会进入快速产能扩张阶段。公司在21年5月底公告最新南通基地扩产规划,拟投资100亿,分三期建设年产30亿平方米湿法隔膜和涂覆隔膜产能。结合南通基地和之前公告的瑞典基地扩产进度,预计21年隔膜母卷产能为17.1亿平,其中湿法9.6亿平、干法7.5亿平,未来星源产能将持续扩张,25年有望达到60亿平。
3.3. 海外拓展,客户结构优化
与海内外电池龙头厂商达成深度合作,业绩高增在即。常州基地投产后,公司产能规模上台阶,具备了向国内和海外大客户供货能力。截止2020年1-9月,公司前五大客户已经转变为LG化学、宁德时代、比亚迪、国轩高科和村田,营收占比分别达18.05%、10.54%、9.18%、5.31%、4.99%,星源进入电池龙头企业的供应链,能够保证订单的稳定性和成长性。LG化学:星源与LG化学合作历史长,早在2013年便获得了LG化学的全套涂覆专利授权,此后LG便一直是星源的最大客户,常年向LG供应干法隔膜,预计未来也会深度参与LG湿法隔膜供应;宁德时代:星源常州基地湿法达产后,实现宁德时代的批量货量;比亚迪:目前星源是比亚迪刀片电池隔膜的主要供应商,随着比亚迪计划将全部车型搭配刀片电池,拉动隔膜需求高增长。
4. 盈利利预测与投资建议
4.1.市场空间
1)新能源车销量:预计未来几年中国、欧洲和美国在补贴、积分考核、新车型刺激等因素共同作用下新能源车销量持续向好,其中中国、欧洲21年增速高,22年后仍维持30%以上增速,美国因低基数及预期拜登政府的刺激政策落地,未来中枢增速有望在60%以上。2025年中国、欧洲和美国销量分别为689万、757万和478万,全球新能源车2025年销量合计1946万辆。
2)动力电池装机量:预计未来带电量仍有小幅提升,电池装机量增速快于新能源车销量增速,且美国市场因为皮卡、suv电动化,单车带电量提升更为显著。预计2025年中国、欧洲和美国动力电池装机量分别为357、409和448Gwh,全球合计1222Gwh。
3)隔膜需求量:动力电池隔膜需求25年预计208亿平,其中湿法166亿平,3C和储能领域也有增量,其中3C以湿法为主,储能以干法为主,对应2025年隔膜需求分别为16.3和18.2亿平。
预计随着产能扩张,星源材质出货逐年增长,从2021年11亿平提升到2025年35.5亿平,全球市占率约15%。未来出货量中湿法占主要地位,2025年内湿法销量预计为29亿平,对应全球市占率16%。
4.2. 业绩拆分
受益于动力电池拉动的隔膜需求增长、未来两年隔膜行业供给紧张带来的涨价和星源材质公司海外客户突破带来的毛利改善,公司21-23年隔膜业务收入增速分别为73%、33%和43%,21-23年毛利率分别为39%、46%和43%。
4.3. 估值与投资建议
可比公司估值方面,我们选取隔膜业务相关公司恩捷股份、中材科技和沧州明珠,可比公司21-23年平均估值为45、33和 26倍。公司是锂电隔膜行业老牌厂商,受益于隔膜行业洗牌的供需紧张和公司产能扩张,利润有望保持高增长,预计2021-2023年公司归母净利润3.04、5.86和 8.93亿元,分别对应PE 93.01、48.18、31.64倍,公司估值水平高于可比公司平均值,主要原因为中材科技、沧州明珠隔膜业务利润占比较低,公司估值对标恩捷股份更为合理,首次覆盖给予“买入”评级。
5. 风险提示
湿法隔膜价格下降超预期,新能源车销量不及预期,技术路线切换风险。
财务报表分析和预测
报告信息
证券研究报告:《星源材质(300568.SZ)蛰伏已过,湿法隔膜柳暗花明》
对外发布时间:2021年7月2日
报告发布机构:德邦证券股份有限公司
(已获中国证监会许可的证券投资咨询业务资格)
评级说明
联系方式
证券分析师:马天一
资格编号:S0120521050002
邮箱:maty@tebon.com.cn
电话:13207689070
重要说明