近日,国务院联防联控机制综合组印发通知,公布了《新冠肺炎疫情风险区划定及管控方案》。
方案中指出,
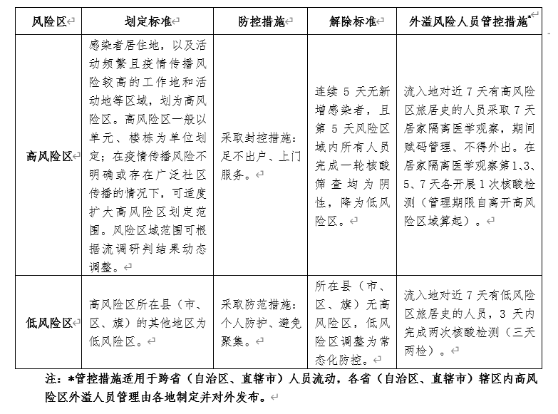
风险区域划定和解除标准及防控措施
(点击图片可放大)
如何查询
全国疫情风险区域?
上国务院客户端小程序
全国疫情风险区域怎么查?
可查全国高低风险疫情区域,还可以按地区进行筛选。
支持订阅风险变更通知。如有变化,你将收到微信提醒。
支持“一键复制”疫情风险区域名单。
疫情风险等级查询
↓订阅风险变更通知↓
本服务由国家卫生健康委提供
“日照日报视频号”上新了!
更多精彩视频
尽在“日照日报视频号”
欢迎关注
编辑:张珊
审核:孙立梅
统筹:王宗敏
投稿邮箱:rzxww@163.com