第一篇 困局之下,识局者生
困局之下:宏观经济运行这盘大棋上半年遇到了种种困局,如海外俄乌冲突持续发酵,推高全球通胀,可能将全球推入“滞胀”深渊,“粮食危机”风险蔓延;美国通胀持续超预期,美联储“鹰声嘹亮”,美债利率居高不下,资本市场风险积聚且信心不足;国内看,3月以来疫情“倒春寒”席卷吉林、上海、北京、广东等地,社会经济活动骤然降温,经济下行压力加大;地产市场持续低迷,宽信用过程“一波三折”,警惕“资产负债表式衰退”风险呼声渐长;国内政策超前布局,但在各种制约之下,效果仍待进一步显现。识局者生:4月29日中央经济工作会议指出“新冠肺炎疫情和乌克兰危机导致风险挑战增多”,强调“疫情要防住、经济要稳住、发展要安全”;5月25日《全国稳住经济大盘电视电话会》指出“困难在某些方面和一定程度上比2020年疫情严重冲击时还大”,“发展是解决我国一切问题的基础和关键,努力确保二季度经济实现合理增长和失业率尽快下降,保持经济运行在合理区间”,可谓清晰识局、识局者生。说到“破局”,文中我们借用围棋术语简单比喻各方面破局的可能性,即“本手、俗手、妙手”。所谓本手,指的是遵循规律,守正之道;妙手是出乎意料,出奇制胜;俗手是好高骛远,不利长远。百年未有变局之下,国内外经济政治形势更趋复杂,应对这些局面,有些可能是“假妙手”背后的“真俗手”,例如美联储后悔的“通胀暂时论”和落后通胀的紧缩;之于中国的稳增长之路,可谓“本手之上,妙手未满”。本手、俗手、妙手,并不是绝对的。面对各种硬约束,有时候“本手”是当下最好的选择,例如目前因城施策的地产宽松;欧洲“傻白甜”式地断绝俄罗斯能源供给,看似“俗手”的交换背后,可能是不得已的选择;“内忧外困”之下,中国下半年的稳增长政策能否出“妙手”,我们拭目以待。1.1疫情制约暂时减弱,各国防控逐渐“躺平”,仍要警惕变种风险欧美等海外国家疫情防控思路转向与病毒共存,各国基本放弃了对于国内疫情的严格管控,部分国家已不再强制要求入境隔离。感染病例数也在去年底达到高峰后逐步回落,整体疫情暂时趋于稳定。但目前病毒仍在不断变异,“躺平”式防疫是否能够持续还存在一定的不确定性。1.2地缘政治约束仍在,俄乌冲突迁延日久,全球粮食危机若隐若现目前来看,冲突正在从“闪电战”逐步演变成“拉锯战”,短期局势无法有效缓解。西方国家对俄罗斯的多轮制裁,以及俄罗斯的反制措施,助推了全球能源与粮食价格上涨,其中尤以粮食问题最为迫切,全球粮食供需矛盾益发尖锐,全球粮食危机若隐若现。1.3美国制约仍存:通胀难退、美联储压力更增,中美关系仍存变数,但好在短期美国经济还无衰退风险1)通胀正在变得广泛而坚挺,当前美国通胀上升已经“传染”至几乎所有的生活门类之中。地缘政治风险的延宕使得能源与粮食价格的不确定性大大提高,促使企业有动力进行提价。供应链的修复缓慢以及服务消费的持续恢复,带动核心商品与核心服务通胀短期内“高烧难退”,进而带动美国总体通胀高位徘徊。2)警惕高通胀压力下美联储超预期紧缩风险。在高通胀回落缓慢、劳动力市场火热强劲以及美国面临中期选举的三重压力下,考虑到疫情以及俄乌冲突恶化的可能,需要警惕美联储可能在下半年超预期紧缩的风险。3)美国中期选举之前中美关系、美联储政策仍存不确定性。下半年美国将举行中期选举,从当前的情况来看,民主党面对的局面较为不利。为迎接即将到来的选举,拜登政府一方面在俄乌冲突、中美关系等方面制造话题;另一方面,拜登开始关注通胀问题,美联储除面对通胀压力,还可能面临来自白宫的政治压力。4)美国经济增长逐级而下,但短期暂无衰退风险。一是私人投资大概率将逐步回落,加息之下,地产需求受到压制,叠加财政支出减少,共同拖累美国经济增长;二是居民服务消费不断提升,耐用品的消费也保持一定韧性,对经济增长有一定的支撑,经济增长短期无衰退风险。1.4欧洲面临较大增量风险:欧洲滞胀风险加剧,欧央行紧缩之路进退维谷1)俄乌冲突恶化欧洲通胀前景,滞胀风险加剧。由于俄罗斯是欧洲最大的石油与天然气供应方,冲突发生后对俄罗斯的不断制裁,使得欧洲通胀水平快速上升。受此影响,欧洲居民的收入不断受到侵蚀,企业盈利也受到负面影响,能源进口价格的抬升更是恶化了其贸易账户,经济增长前景更加黯淡。2)欧央行紧缩之路进退维谷。短期来看,由于俄乌冲突仍存变数,欧洲通胀水平预计仍将提升,这促使欧央行采取较为严厉的紧缩政策;但另一方面,经济前景的不乐观和部分国家较高的偿债压力,又给欧央行加息带来较大的阻力,欧央行面临两难抉择,紧缩之路进退维谷。1.5新兴市场存在潜在风险:经济增长放缓,但债务危机或难重现1)新兴市场下半年经济增长将会放缓。当前新兴市场面临外需下滑以及本国快速持续加息的双重压力,经济增长动能明显减弱,考虑到俄乌冲突和疫情尚未结束,下半年的经济增长速度将会进一步放缓。2)但债务危机将不会大规模爆发。除阿根廷与土耳其,大部分新兴市场国家外部债务占比逐步降低,外债偿付储备较为充足,虽然可能面临偿债压力上升,但大规模的债务危机或难重现。2.1疫情之困,稳中有“破”;国内疫情逐渐受控,常态核酸优于封控1)疫情:5月伊始全球范围第四轮疫情逐步收束,本月我国疫情基本受控但少数地区仍有反复。二十大胜利召开前,预计“动态清零”仍将延续,我们中性假设认为6月疫情逐步受控、下半年不会发生大规模扩散。2)常态化核酸:优化常态化防控措施将成为下半年重要的疫情主线。假定下半年常态化核酸政策在一二线城市铺开,且各城市按照实际疫情风险防控进行差异化的核酸检测,核酸检测成本为3332亿元、占公共财政收入1.65%;调降检测频率后,核酸检测成本降至2287亿元、占公共财政收入1.13%;若20%城市采取居民自费政策,则核酸检测成本进一步下降至1814亿元、占公共财政收入0.90%。2.2地产之困,“本手”之策或是短期最优选择,预计地产有望逐步改善;但“妙手”仍难,预期差可能偏弱429政治局会议以来地产宽松进入第三阶段,但目前形势仍有待供需两端持续加码。供给端,并购重组进度偏慢、房企融资有所改善但幅度不足,现金流压力仍大,预计全年地产投资增速3%;需求端,本轮地产回暖节奏大概率为小幅稳步加杠杆,预计地产销售增速-10%。加杠杆空间方面,剔除经营贷后,2022年Q1调整后居民杠杆率为47.4%,理论上仍有15个百分点以上的空间;加杠杆能力方面,我国居民部门偿债比率为9.2%、近五年增长近一倍,横向来看目前处于国际中间水平,若基于中国国情做误差调整,我国偿债比率从9.2%上升至12.9%,接近金融危机、欧债危机11%-13%的临界水平。加杠杆意愿方面,疫情对居民消费半径的制约逐步消退,首付增速与按揭贷款增速差指向居民实际购房意愿触底,6月有望开启持续1-2年的回升周期。综合来看,在“房住不炒”总基调和当前疫情制约下,采用全面“降息”与结构化宽松相结合,供需端因城施策逐步放松,并向高能级城市扩展的“本手之策”可能是短期“稳地产”的最优选择。预计地产后续有望逐步改善,但“妙手”仍难,居民偿付端仅能支持小幅稳步加杠杆,破局之道在于降低首付比、拉长久期、保主体收入,从而兑现15%-20%的潜在居民杠杆空间。总体看,我们预计年内地产销售压力仍大,地产投资可能小幅正增,超预期可能性较弱。2.3消费之困:“本手”发力,“妙手”可期;疫情消退、超额储蓄积累、消费券加码将拉动社零2.9个百分点其一,疫情变量逐步消退,居民部门超额储蓄或拉动社零1.9个百分点;其二,本轮消费券行业设计较2020年更合理,经测算对消费总体拉动约为7.5-8.0倍、高于2020年的6.4倍。假设今年全年发放消费券500亿元,则拉动居民消费4000亿元、改善社零增速1.0个百分点。建议关注汽车、餐饮,但家电、家具可能受制于跨期挤出效应,基本面难有持续性向好。
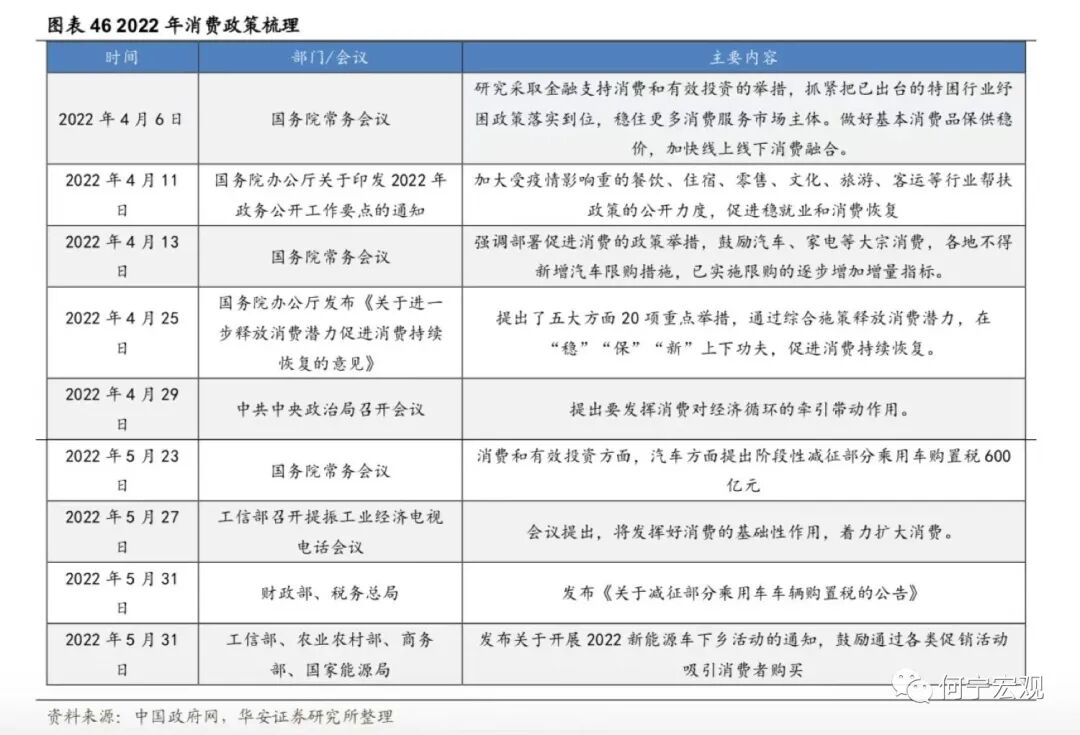
2.4政策之困:稳步破局,本手为基,妙手未满、亦有可期。1)财政增量工具还会有哪些?财政破局可能成为下半年关键因素,本手之上、妙手未满,但亦有可期。受疫情和地产下行等影响,我们测算全年财政收入和政府性基金较计划值或有2.1万亿增量缺口。在此背景下,更多逆周期调节政策有望加码推出。综合流程复杂度和政策可持续性,我们认为,下半年政策使用可能性为专项债存量和提前批>特别国债、存量国债和一般债,总计增量资金或有2-3万亿。此外,加快对财政结余的调度和推动国有资本利润上缴也是可用之策,地方也会陆续发放消费券以刺激消费。2)货币政策方面,央行坚持“稳健的货币政策加大对实体经济的支持力度”总基调,保持流动性“合理充裕”。展望下半年,我们认为货币政策稳中有松,短期结构性工具将成主力,也有望通过压降存款利率的方式压降贷款利率;如果经济仍存压,待美联储鹰派约束解除,国内也有望再降准降息。3)信用能否企稳?居民和企业部门存在资产负债表衰退风险吗?专项债可能成为影响下半年社融走势的重要变量。我们预计,乐观情况下,下半年专项债存量空间和提前批合计2.5万亿左右,由此测算的社融存量增速可能逐渐上行,四季度有望达到10.9%左右。悲观情况下,下半年专项债无增量资金,其他假设不变,由此测算社融存量增速7月达到高点的10.8%左右之后,年底再度回落至10%左右。年内居民贷款两次负增、居民中长贷持续同比少增,企业贷款结构恶化,我们认为总体看,我国目前存在一定的“稳杠杆”风险,但从指标梳理上看,这还是流量层面的风险,即体现在居民偿债比率和企业还本付息率上,受疫情短期冲击、地产阶段性下行影响较大。从杠杆率等存量指标看,还未到资产负债表衰退的程度,在政策积极支持、疫情冲击控制得当的情况下,总体风险可控。4)汇率层面,我们认为人民币汇率短期仍有贬值压力,后续贬值幅度将缩窄或双向浮动。首先,短期美债利率上行与美元升值过程或仍未结束,人民币汇率仍有贬值压力;其次,随着我国疫情受控后复工复产加快,出口和经济阶段性修复回升,人民币贬值压力将得到一定缓解;再往后,出口下行、中美摩擦可能拖累汇率,但中美利差、中外增速差边际好转给汇率带来支撑。此外,央行稳汇率政策储备充足。因此预计下半年人民币汇率贬值幅度下降或变成双向波动。总体看,预计汇率波动区间在6.6-6.9区间范围内。金融监管:守住风险底线,关注金融控股公司监管、金融稳定法、金融稳定保障基金、重点领域风险等。平台经济:由整改向常态化监管转变,并强调支持平台经济,引导其长期健康发展。
2.5亦“入”亦“破”,韧性仍在:出口或将保持韧性下滑海外需求逐渐放缓,出口下行趋势难改,但欧美等国下半年经济衰退概率较小,叠加高通胀下的商品价格支撑,我国出口下滑幅度将保持韧性;订单转移至东南亚等国对我国的短期影响有限,一是因为东南亚相对于我国而言体量较小,替代的主要是低端制造业;二是当前与我国的贸易关系可能还是以互补关系为主;美国对华关税取消作用不宜高估,一方面取消至何种程度尚未可知,另一方面美国经济的需求才是决定我国出口的最重要因素。
2.6基建掌局,制造业布局,“本手”延续,难言“妙手”,预期差或弱1)基建:布局掌局,无需破局,确定性最强、但预期差最弱。作为稳增长的重要抓手,上半年来基建政策逐渐加码,政策面支撑强劲,下半年基建投资有望继续高增。项目端:截至4月底,26 省重大项目年内计划投资总额为11.2万亿元,可比口径下23省重大项目年内计划投资总额9.71 万亿元,同比增速12.0%。资金端:疫情冲击、大规模减税退税、房企拿地仍谨慎等因素综合作用下,地方财政压力增大,基建高增速与资金来源之间的矛盾可能会逐步暴露。预计下半年专项债可能新增1.5万亿额度、明年提前批1万亿额度,进一步补足地方财源,上调2022年基建增速至[9.0%,10.0%]。2)制造业:预计温和回升,技改支撑“本手”,利润约束“妙手”。利润分化压制企业投资意愿,技改难有亮眼表现,预计全年增速15.2%、三年复合增速为5.0%。技改有成为稳增长重要抓手的潜力,但年内制造业投资走强仍存在两大制约。一是俄乌冲突以来大宗商品通胀持续演绎、阻滞利润传导进程,采矿业大幅蚕食制造业企业利润,进一步削弱制造业投资扩产意愿;二是民企占制造业投资的90%,疫情冲击下“国强民弱”特征进一步显性化,民企投资能否有效修复仍有待数据验证。2.7通胀:关注CPI涨价的投资机会,也需警惕PPI回落偏慢1)下半年关注的物价线索有哪些?猪价下半年将震荡上行;油价仍旧高位震荡;粮食持续涨价,但对我国影响有限;煤炭高位震荡;有色金属价格中枢可能下行,表现分化,铝、锌、锡、镍需求受国内地产修复、基建高增、绿色转型支撑,而铜可能受全球经济下滑拖累更多。2)CPI和PPI可能如何演绎?预计三季度CPI同比可能破3%,全年2%以上;PPI同比回落速度偏慢,全年可能5.7%左右。3)关注结构性涨价和部分行业困境反转机会。与历史比,2022年上游价格传导能力持续下降,下游传导能力持续上升,并在在4月上升至50%以上,中游传导能力上升态势在4月减缓;部分行业价格传导能力持续增强,主要以下游行业为主,可能存在结构性消费涨价机会,可关注卷烟、食品加工、纺服、医药(仅从宏观数据得到的结论,不含行业逻辑)等可能的涨价传导和盈利改善机会。1)今年经济增速在4.5%-5.5%可能是一个较为合理的区间。首先,过去40年,受疫情等特殊事件影响,中国只有两段时间GDP增速低于4.5%,分别是2020年的2.2%和20世纪80年代末90年代初的3.9%-4.2%。其次,稳增长的底线是稳就业,如果以疫后2021年的GDP两年复合增速对应当年的城镇新增就业,那么一个百分点对应250万城镇新增就业,今年城镇新增就业1100万人对应实际GDP增速应在4.4%-5.5%之间。2)经济增速落在4.5%-5.0%区间的概率较大。若以生产法测算为基准,4月、5月数据较差,6月稳步恢复,则二季度GDP同比为0.3%,全年完成4.0%难度不大,完成4.5%以上要付出一定努力,需要Q3和Q4GDP同比在6.3%-6.4%左右。实现5.0%需要Q3和Q4GDP同比在7.1%以上,实现5.5%需要Q3和Q4GDP同比在8.1%以上,需要付出极大努力。我们认为2022年下半年海外大类资产配置顺序如下:短期来看,美元>原油>黄金>美债>美股;再往后,美元>美债>黄金>原油>美股。
在美联储持续加息以及美国经济相对欧洲较强的影响下,美元大概率将持续走强;俄乌冲突的持续将促使原油价格高位震荡,但随着经济放缓带来的需求减少,后续原油价格有望下降;美债目前已经反映较激进的紧缩路径,短期由于美联储保持鹰派,美债将会高位震荡,当美国经济增长放缓,美债下行空间将会打开;黄金价格由于美债利率走高受到压制,短期难有起色,当经济放缓、衰退担忧增加,黄金价格将会提升;美股面临美国经济增长下行和美联储持续加息的双重压力,后续来看,美股预计将会震荡下行。
我们认为国内主线还是以稳增长为主,宏观政策加力加码,基本面趋于好转,因此总体看多股市、看空债市。但权益配置逻辑从“本手”和“妙手”(或可能的“俗手”)出发,有两条线索。第一,从“确定性”排序来看,应是基建>银行、地产>制造业>消费>科技,其中科技可能四季度机会更大;第二,若从“预期差”排序来看,则应是消费>科技>制造业>银行、地产>基建。当然,消费中的结构性涨价、困境反转等结构性机会可以作为介于“确定性”与“预期差”之间的折中选择。