微信号 kjzxnetcn
功能介绍 奖励、人才、基金等相关科研动态、知识技巧的分享!举办奖励培训交流会!为科研人员提供申报答辩咨询、答辩PPT设计、多媒体动画制作等服务!
1
资助结构
2
申报周期
3
科研诚信
面上资助
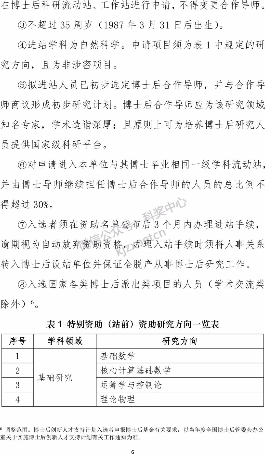
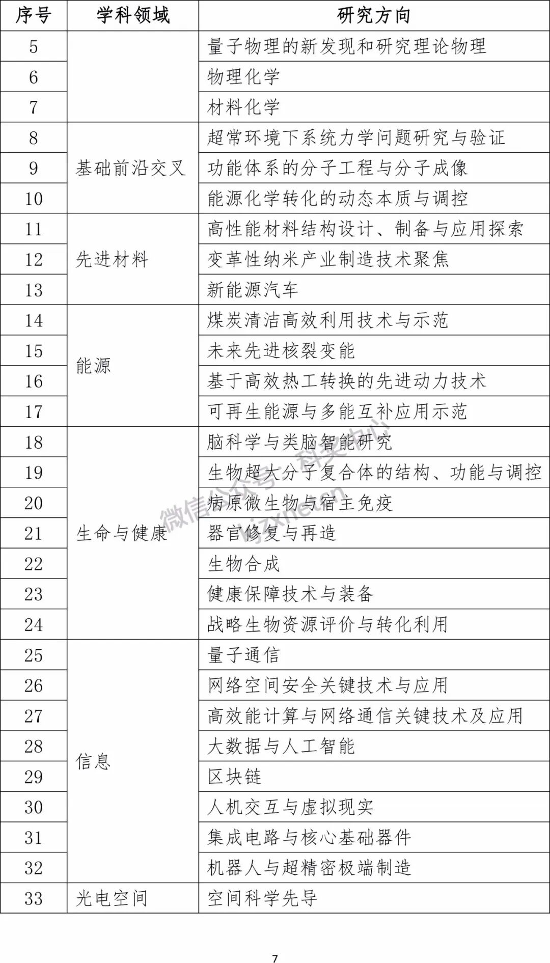
特别资助
优秀学术专著出版资助
资助工作时间安排
版权声明
资源推荐
新版!高质量科技期刊目录
国基金:十四五优先发展领域
国自然2022指南PDF版本下载
科技奖励资料(评委|获奖项目|申报书)
国奖省部级奖励名单汇总(近四年)
精品素材:10套优青、杰青PPT模板
重点研发答辩精品PPT模板收费下载
最新影响因子表格下载
精品人才竞聘答辩PPT模板收费下载
微信扫一扫关注该公众号