海南省人民政府关于
2019年度海南省科学技术奖励的决定
琼府〔2020〕42号
各市、县、自治县人民政府,省政府直属各单位:
为深入贯彻落实习近平新时代中国特色社会主义思想,全面贯彻党的十九大和省委七届八次全会精神,大力实施创新驱动发展战略,加快我省科技创新步伐,省政府决定,对为我省科学技术进步、经济社会发展作出突出贡献的科学技术人员和组织给予奖励。
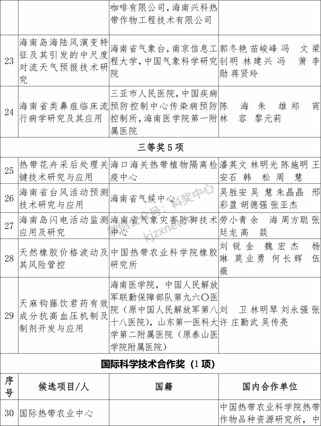
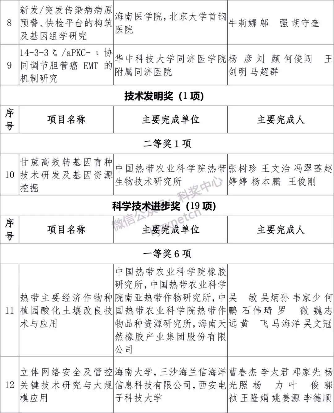
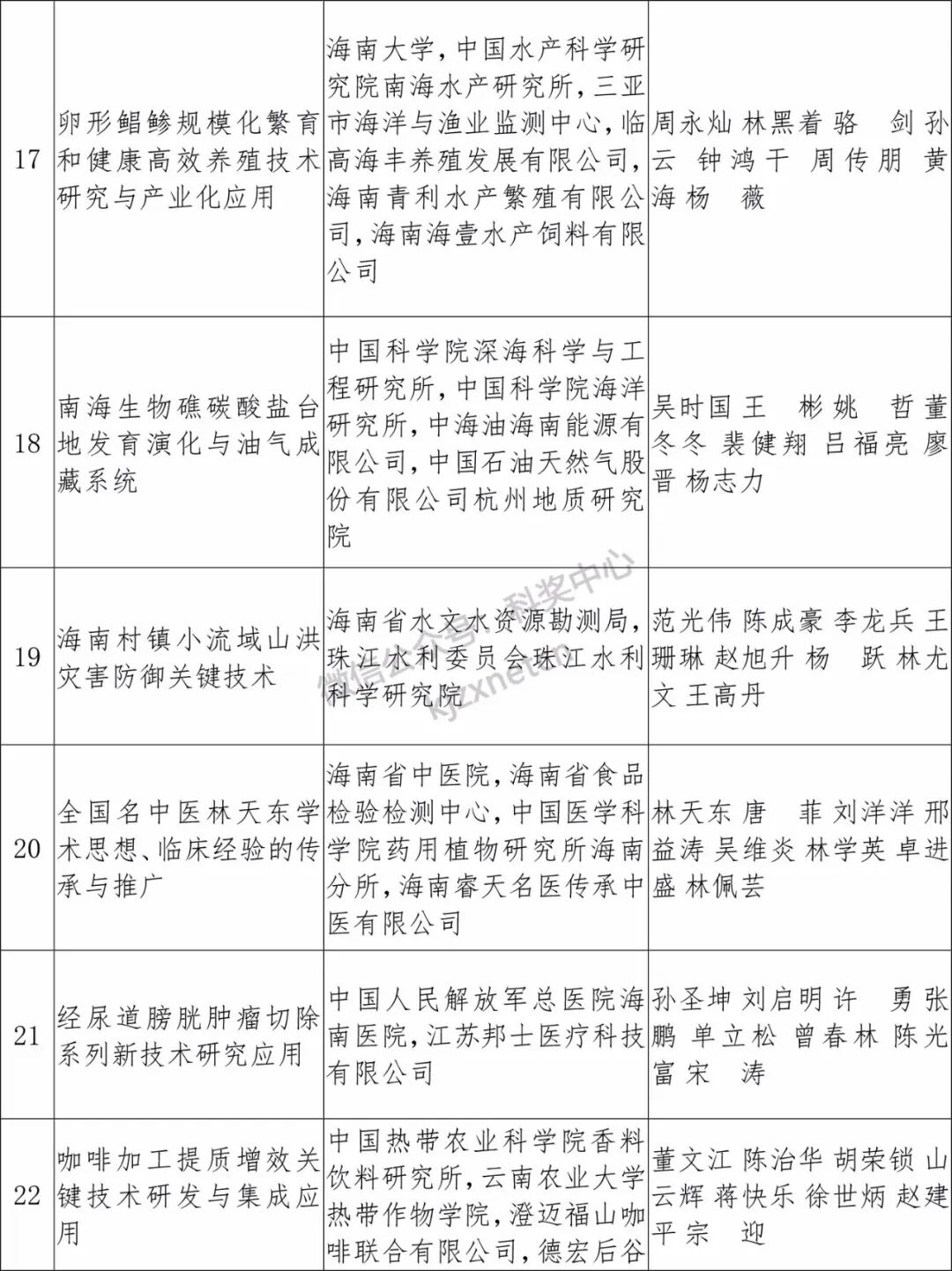
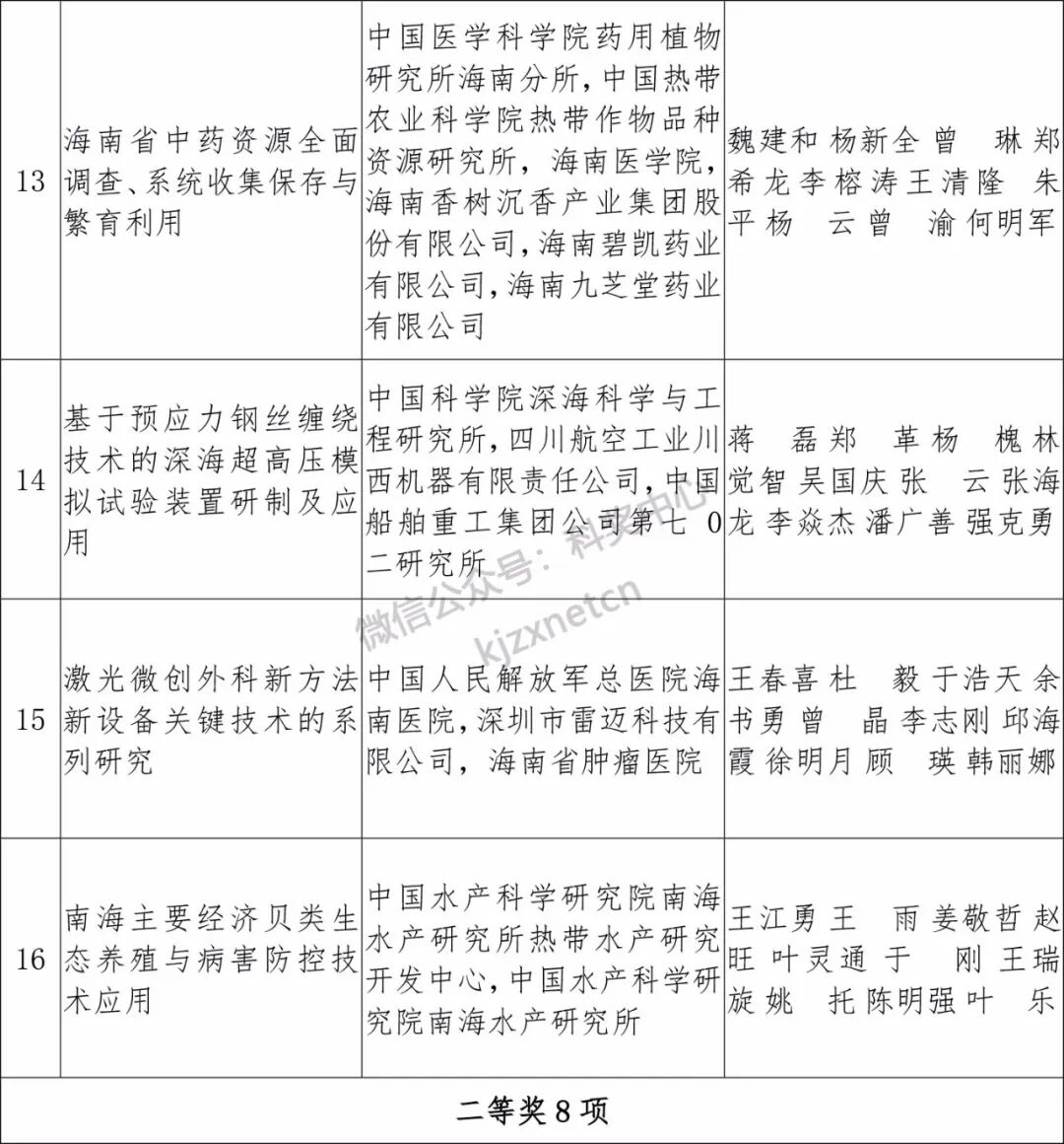
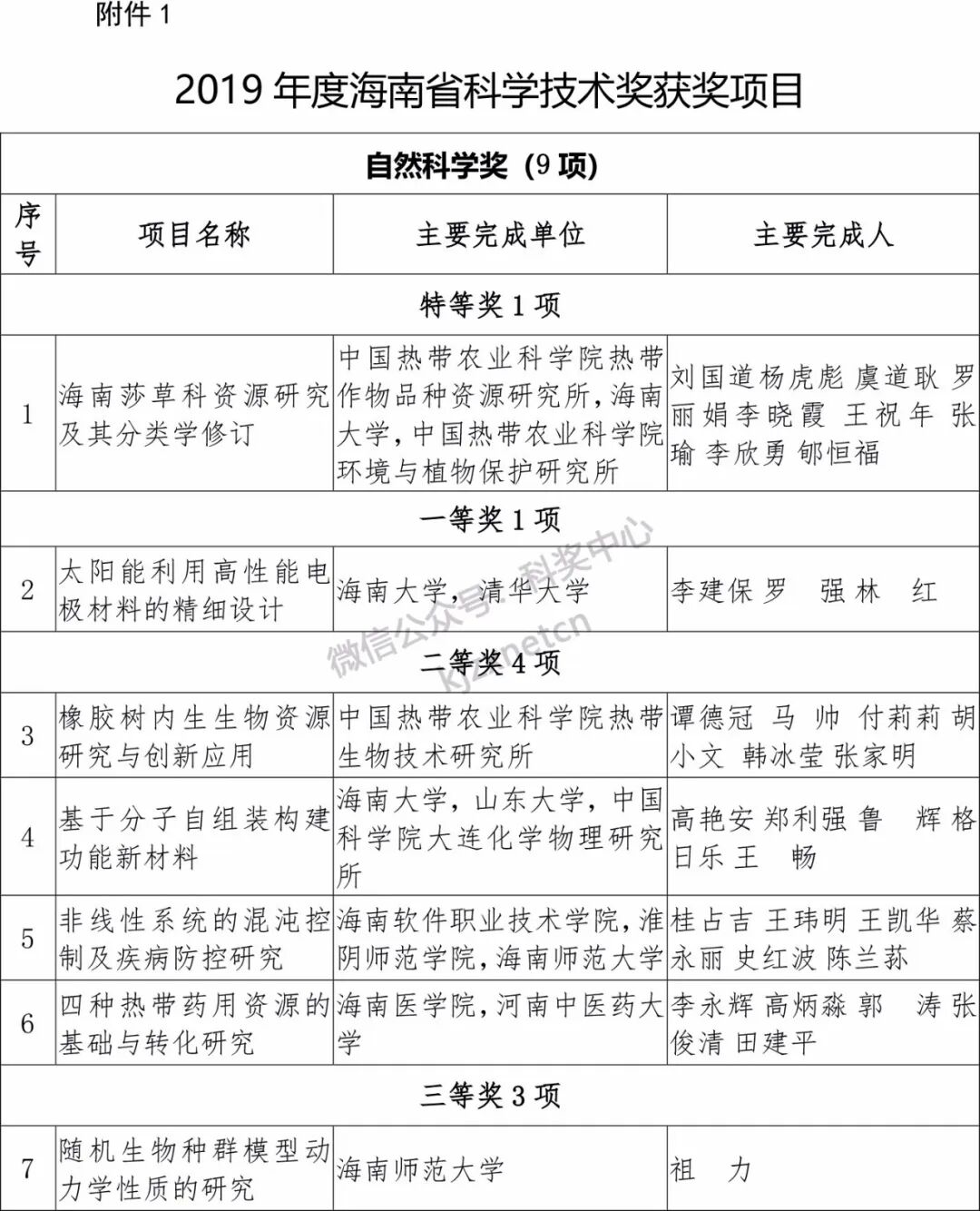
根据《海南省科学技术奖励办法》的规定,经省科学技术奖励委员会审定,省政府决定授予“海南莎草科资源研究及其分类学修订”成果为海南省自然科学奖特等奖,授予“太阳能利用高性能电极材料的精细设计”成果为海南省自然科学奖一等奖,授予“橡胶树内生生物资源研究与创新应用”等 4项成果为海南省自然科学奖二等奖,授予“随机生物种群模型动力学性质的研究”等3项成果为海南省自然科学奖三等奖;授予“甘蔗高效转基因育种技术研发及基因资源挖掘”成果为海南省技术发明奖二等奖;授予“热带主要经济作物种植园酸化土壤改良技术与应用”等6项成果为海南省科学技术进步奖一等奖,授予“卵形鲳鲹规模化繁育和健康高效养殖技术研究与产业化应用”等 8项成果为海南省科学技术进步奖二等奖,授予“热带花卉采后处理关键技术研究与应用”等 5项成果为海南省科学技术进步奖三等奖;授予“国际热带农业中心”为海南省国际科学技术合作奖。
希望获奖单位和个人珍惜荣誉、再接再厉。全省科技工作者要向获奖者学习,不忘初心、牢记使命,继续发扬追求真理、勇于创新的科学精神和服务国家、造福人民的优良传统,深入实施创新驱动发展战略,在打赢脱贫攻坚战、决胜全面建成小康社会、加快推进海南自由贸易港建设中作出新的更大贡献!
附件:
2019年度海南省科学技术奖获奖项目
海南省人民政府
2020年8月31日
![]()
![]()
![]()
![]()
![]()
![]()
本文来源:海南人民政府,仅用于学术分享,转载请注明出处。若有侵权,请联系微信:nsf-online 删除或修改!关注科奖中心,回复关键词,查阅\下载资源:
回复“001”下载奖励申报书公示资料
回复“002”下载人才答辩PPT模板
回复“003”下载国基金申请资料包
回复“004”下载1300套精品PPT模板
回复“005”查看国奖历年受理\初评\获奖资料
回复“006”查看国家奖历年评委名单
回复“2020影响因子”下载最新影响因子表格
回复“高质量期刊”下载高质量科技期刊目录
![]()