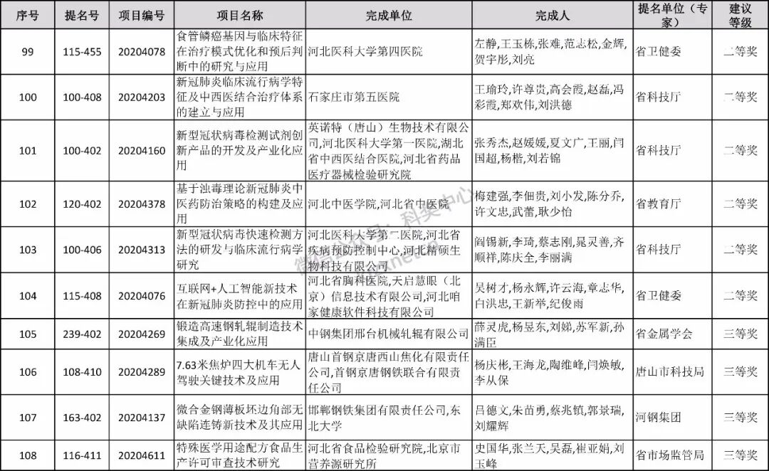
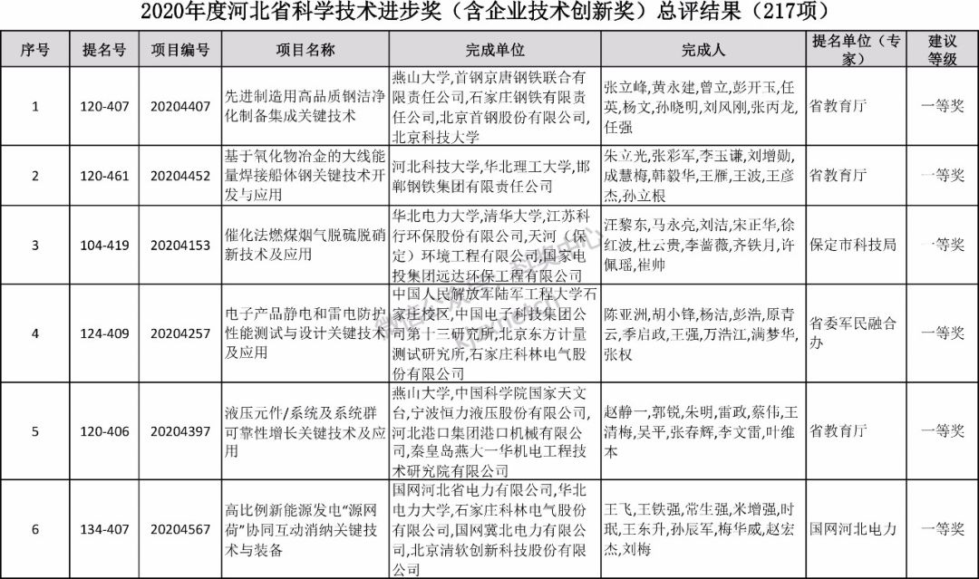
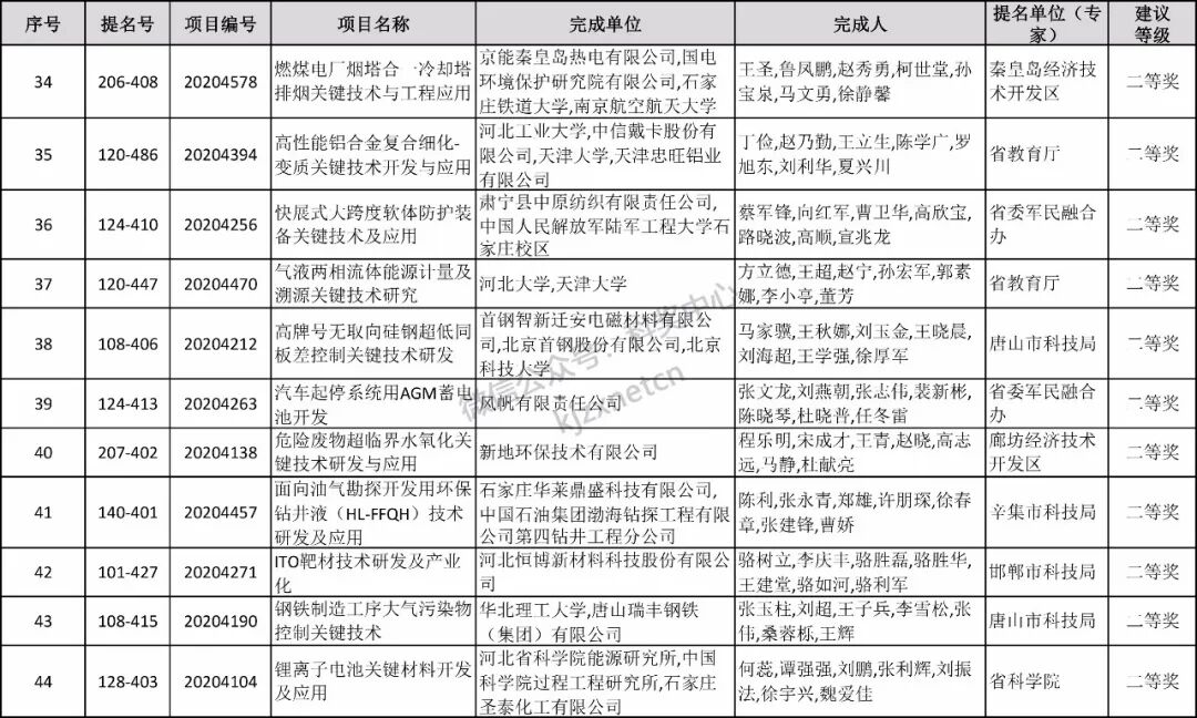
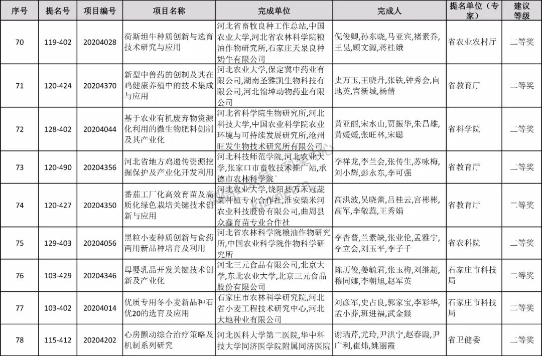
4月13日上午,2020年度河北省科技奖励大会在石家庄召开。2020年度河北省科学技术奖授奖项目共262项(人/组织)。其中,省科学技术突出贡献奖2人;省自然科学奖19项,其中一等奖3项、二等奖9项、三等奖7项;省技术发明奖19项,其中一等奖2项、二等奖9项、三等奖8项;省科学技术进步奖217项,其中一等奖27项,二等奖77项,三等奖113项;省科学技术合作奖4人和1家组织。
从评选结果看,今年获奖项目结构进一步优化。项目中主导产业领域优势明显,涉及信息智能、生物医药健康、高端装备制造、新能源、新材料、钢铁、石化、食品等我省战略性新兴主导产业的项目有186项,占项目总数的79%。;企业的创新主体地位日益凸显,技术发明奖和科学技术进步奖项目中,企业牵头和参与完成的135项,占57.2%。一等奖项目中,企业牵头和参与完成的23项,占71.8%。获奖项目中,自主知识产权数量持续提升,三大奖项目中,51.4%的项目知识产权所有权属于河北省单位。拥有知识产权项目数比去年(172项)增加13项,增幅7.5%,发明专利比去年(739件)增加7件,增幅0.9%;京津冀协同创新成果持续提升,津冀合作项目有63项,占与外省合作项目数的43%。此外,面对新冠疫情,发挥科技奖励的激励和导向作用,统筹推进新冠肺炎疫情防控和经济社会发展,向疫情一线人员倾斜,在科技进步奖中单独设立“抗疫成果组”,评出的13个项目成果(含77个完成人、24个完成单位)注重人民健康及生命安全。![]()
![]()
![]()
![]()
![]()
![]()
![]()
![]()
![]()
![]()
![]()
![]()
![]()
![]()
![]()
![]()
![]()
![]()
![]()
![]()
![]()
![]()
![]()
![]()
![]()
![]()
![]()
![]()
![]()
本文来源:河北日报,仅用于学术分享,转载请注明出处。若有侵权,请联系微信号:nsf-online删除或修改!![]()