以下文章来源于猎药人俱乐部 ,作者猎药人俱乐部
秉承“创新、交流、共享”的理念,与您共同洞见精彩! 让医药人的真知与灼见有地可栖!
小核酸药物与传统的小分子药物和抗体药物相比,能够从源头进行干预,具有“治标治本”的特点。靶点筛选快、治疗效率高、药物毒性低、特异性强、研发成功率高等优点,使小核酸药物近年来研发热度居高不下。
然而小核酸药物具有与传统药物分子完全不同的分子结构、作用机制和体内活性,CMC研发、药代、毒理、药效、临床方案等各阶段的设计思路无法完全套用,关键环节的推进策略与小核酸药物商业进程息息相关。基于此,本文将总结小核酸药物从CMC至NDA的关键要点并提出可能的解决策略,以供参考。
一、CMC:门槛较高,单体供应、分析质控、产能建设是关键要点
CMC(Chemical Manufacturing and Control)研究贯穿药物开发始终,通过在研究早期对药物展开合适的合成工艺路线探索、合适的制剂工艺开发、以及合理的专利布局,从而有效管理药物全生命周期,推动药物商业价值最大化。总体来说,在控制成本和符合生产规定的前提下, CMC的考量因素主要包括单体供应、质量控制、产能建设、杂志表征、分离纯化等。
小核酸原料药合成基于四步法亚磷酰胺化学合成方法,在固相上进行寡核苷酸合成:脱保护、偶联、氧化和加帽。与传统化学小分子和生物药相比,小核酸药物最大的挑战在于CMC,尤其是符合GMP要求的大规模生产制造。
亚磷酰胺单体需要依赖修饰提高体内稳定性,但是经过修饰后分子结构会变得复杂多样,杂质团种类繁多,因此在质量控制上具有极大的挑战。亚磷酰胺单体的纯度要求一般≥99.0%,除此之外还有很多其他指标,质控难度甚至高于一般小分子API。
控制亚磷酰胺杂质是最为重要的生产环节之一
而合成纯化如此高难度的前提下,符合质量要求的核苷单体供应就成为了小核酸药物商业化的关键因素。然而全球仅有为数不多的合格供应商,近年来核酸类药物和诊断试剂的开发对核苷单体的需求急剧增加的背景下,核苷单体的供应成为了CMC的第一道关卡。
小核酸API的目标纯度显著低于小分子和多肽API
相比小分子药物,小核酸原料药CMC人才团队、设备供应、体系建设等一般需要更长的时间。以合成仪为例,过去寡核苷酸合成仪被Cytiva独家垄断,Cytiva合成仪OP400/OligoPilot(10~120mmol)一般货期大于一年,Oligoprogress(200~1600mmol)货期要在一年半左右。另一方面,工业端目前往往采用固相合成,但将其与液相合成、酶催化技术的连用已逐渐成为未来合成发展的方向,而液相合成和酶催化技术方面在工业端仍存在较大空白,未来小核酸药物的产能还存在很大提升空间。
当前ICH、FDA没有关于小核酸药物质量期望和标准的清晰指导原则,因此与评审部门保持良好沟通是一个重要议题。在对已上市的小核酸药物CMC解读中可以看到,成品质量相关指标需要根据产品类型(ASO、siRNA等)、作用机制、原材料和生产工艺等方面决定,指标要尽量覆盖细胞特性分析、理化特性分析、纯度分析等方面。
已上市小核酸药物的CMC项目解读
相比小分子药物,小核酸药物的杂质表征难度较大。小核酸药物在合成过程后会存在多种不同的的杂质,常见杂质包括缺失或增加序列的寡核苷酸、未完全去保护基团的产物、缺失嘌呤碱基的寡核苷酸以及其他降解产物。因小核酸药物带电荷及其合成工艺的特殊性,如合成的过程中某位碱基发生错配而产生的核酸片段、siRNA双链末端缺失1或2位碱基的双链RNA、部分RNA单链杂质,其色谱行为并不像普通小分子化药具有规律性,即使存在一些分析方法来对寡核苷酸分子量、分析序列、杂质等进行表征(下表),但是目前的手段其精确灵敏度还是存在很大改进空间。
小核酸药物常用的分析方法
资料来源:Ionis公司公开资料
总的来说,核酸药物CMC面临的挑战包括产能建设周期较长、原料耗材等国产化尚未成熟、种类繁多导致的生产工艺复杂、缺乏成熟法规指导原则、分析和质控能力经验要求较高等。
在“小核酸药物深度研究系列(一)高速增长背后的产业化挑战及对策”中我们介绍过,很多国内领先的小核酸研发商将CMC环节托付给CDMO(合同定制研发生产公司)。CDMO通过丰富的生产开发经验、成熟的生产工艺条件,以及良好的生产质控体系,可以大大提升小核酸药物CMC的开发速度。此外,一个完善的供应链可以为为产品开发提供及时和可靠的支持,尤其涉及到CQA和CPPs(Critical process parameters),完善且及时的数据反馈是真正理解产品和工艺的前提,也是快速建立稳健CMC的基础。
ICH通用指导原则
|
小核酸药物与小分子和单抗相比,分子结构、作用靶标、半衰期、分布、代谢、DDI和免疫原性都存在较大不同,这给小核酸药物的非临床评价带来了极大的挑战。
小核酸药物与小分子、单抗的药效、药代、毒性等核心因素的比较
部分小核酸药物非临床试验项目总结(资料来源:王恒,等,小核酸药物非临床特点和药理毒理评价策略,中国新药杂志2022年第31卷第12期)
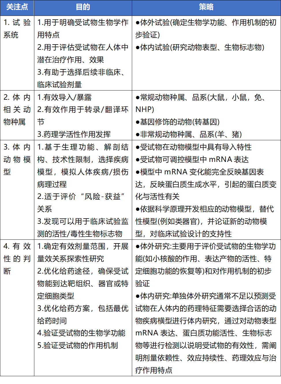
药效学评价关注点考量及解决策略
药代动力学研究是评价药物在体内吸收、分布、代谢、排泄随时间变化的过程。小核酸药物经系统给药后可迅速(几分钟到几小时)从血液转移至组织中,通过内吞作用快速转运至细胞内,在组织细胞内的半衰期较长(T1/2可达2-4周),主要分布于肝脏和肾脏。最终一般被核酸酶代谢,以原形药或代谢产物的形式主要经尿液排泄。
小核酸药物的药代特征与核酸的理化性质、化学修饰、载体系统及偶联物等密切相关,需要充分考量其组织分布、血液半衰期较短等特征。在PCC阶段和IND申报阶段,小核酸药物药代评价的考量点和策略总结如下:
总体上,如果小核酸药物采用新脂质成分作为递送系统,由于涉及到新的可电离阳离子脂质,需要在PK和TK中同步监测;siRNA的是双链结构,原则上需要对正义链和反义链都进行监测,除非前期有数据基础支持的情况下可以进行针对性监测;动物种属选择上,通常需要啮齿类(小鼠、大鼠)和非啮齿类(猴)2种动物种属;
在药物吸收水平的研究中,HPLC 法、ELISA 法和毛细管凝胶电 泳-紫外检测法( CGE-UV) 、HPLC-UV法、IP-HPLC-ES/MS 法等生物分析方法可以定量分析动物血浆中的药物及其短链寡核苷酸代谢物的浓度。
在进行代谢研究中,1)小核酸药物由于核酸酶的作用会形成代谢物,对于可能存在活性的代谢物(暴露量较高,50%以上)的代谢物也要进行同步监测;2)小核酸药物在体外进行评估时不需要选择肝微粒体体系,而是选择S9、血浆/血清考察代谢稳定性,在考察时间上往往选择24小时或48小时;3)小核酸药物通常不需要考察CYP450介导的酶表型,但是在DDI中由于可能受到错配和信号通路等其他影响的风险,因此在IND阶段也要进行DDI的评估。
在进行组织分布和排泄研究中,1)组织分布研究可以采用定量全身放射自显影( QWBA) 法测定药物在动物体内各个组织的放射性浓度,排泄研究可以采用液体闪烁计数法( LSC) 测定药物在尿液和粪便中的放射性浓度;2)组织分布及尿排泄研究采样周期均较长,一般需要4-6周;3)大小动物均需伴随PK采集尿液考察经肾排泄,猴还需伴随进行肝穿组织分布研究;4)ASO因与血浆白蛋白结合率较高,导致尿液排泄和肾脏清除减少,需要格外注意。
药代评价策略
小核酸药物既存在因药理作用放大而引起的On-target靶点毒性,也有来自于与同源性 RNA 序列结合或本身理化性质产生的off-target脱靶毒性,因此,小核酸药物的毒理研究不能完全照搬生物制品或者化学药物非临床安全性评价的要求。此外,化学修饰、递送系统、杂质等因素也会使药物产生毒性,这些因素都需要在安全性评价系统中进行综合的考察。
一般毒理学实验中,如果在小鼠实验中检测指标比较多,需要充分考虑组别设置,满足对动物的免疫原性、免疫毒性、生物标志物的检测。此外,存在新的载体的情况下,由于其靶向性更强、半衰期更长,因此对于PK的采样及组织的采样都要进行特殊的考量,必要时增加递送系统的毒性评估。如对于GalNac递送系统往往只需要关注肝脏和肾脏的靶向作用以及因高分布造成的毒性反应,而对于LNP还需要关注新的辅料成分引起的免疫原性对药物暴露及毒性的影响。
安全药理实验评价的项目包括呼吸、中枢和心血管系统 ,必要时考虑需要增加肝肾功能相关评价试验。此外也建议小核酸药物开展体外 hERG 实验,以进一步评价药物可能引起的心血管风险。
遗传毒性试验一般采用标准组合试验,对于采用新辅料的药物建议评估新成分的风险。
靶点为ApoC3的小核酸药物比较
在FIH研究中:可以看到ARO-APOC3与竞品相比样本量较多,其进行了充分的组别设置,在空腹TG中划分了明确的界限,并在此基础上分别评估单剂量、多剂量在健康人群和患者的用药疗效特征。因此在复杂的I期临床试验中,可以对纳入排除标准、临床流程进行精准设计,使其贴近诊疗原则,通过尽可能地符合目标受试者的特性来回答产品在临床药理学研究中的安全性、耐受性和pk特征。
同靶点药物FIH研究比较
临床试验免疫原性采样点设计
1)与细胞色素P450酶和转运体的药代动力学相互作用
评估寡核苷酸药物作为细胞色素P450和转运体的底物:通常情况下,寡核苷酸药物不被细胞色素P450(CYP450)酶代谢。这些药物主要由核酸内切酶和核酸外切酶代谢,或经过化学修饰以抵抗降解;如果寡核苷酸药物主要通过肾脏以原形排除,在体外评估寡核苷酸药物是否为肾脏转运体底物非常重要;
评估寡核苷酸药物作为细胞色素P450和转运体的调节剂:根据目前的经验,寡核苷酸药物对主要的CYP酶和药物转运体要么不调节,要么调节作用较小;目前还无法提供针对特定类型真核苷酸药物的总体建议;如果申办方未对寡核苷酸药物导致的药物-药物相互作用进行体外评估,则应给出充分的说明。
2)药效学相互作用
当药理作用被另外一种药物的药理作用改变时,寡核苷酸药物可能与伴随药物产生药效学相互作用。由于此类相互作用可能是个别药物独有的,鼓励申办方就药效学相互作用的评估咨询相关审查部门。
[1]猎药时刻:小核酸药物一站式的开发策略与实施路径
[2]科志康公众号
[3]生物制品圈:核酸药物质量分析指南解读与表征方法解析
[4] CNKI:小核酸药物非临床特点和药理毒理评价策略
[5] FDA官网
[6]YIN W,ROGGE M. Targeting RNA: a transformative therapeutic strategy[J].Clin Transl Sci,2019,12(2): 98-112.
[7] 干货!研发火热的小核酸药物,那些难以突破的技术要点
[8] siRNA therapeutics and its challenges: Recent advances in effective delivery for cancer therapy. 2022. doi.org/10.1016/j.onano.2022.100063
扫码报名 直播栏目
欢迎转发朋友圈邀请更多朋友观看直播!
往期回顾