![]()
岐黄研究院(VX:yydsjianglu)
“HPV疫苗为何添加美国“绝育疫苗专利”重要作用成分聚山梨酯80?!”
转载自陈一文顾问《今日头条》: https://www.toutiao.com/a1602395848990727/ 新浪网《陈一文顾问微博》: https://weibo.com/1269923485/GjVqAr1Q7 @陈一文顾问:【HPV疫苗为何添加美国“绝育疫苗专利”重要作用成分聚山梨酯80?】美国1999年公布的“绝育疫苗”专利文件证实:聚山梨酯80是“绝育疫苗专利”重要作用成分,还证实“绝育疫苗”要求接种三次!发明人发布论文建议:“应该考虑接种疫苗的动物可以同时接受其他”的疫苗,“如针对癌症的免疫治疗”! 要点概述 大前提:“宫颈癌疫苗”是彻头彻尾骗局!
对HPV疫苗进行的所有“临床试验”都未能证实HPV疫苗能“预防宫颈癌”;与此相反,美国、瑞典、丹麦官方数据证实:大规模接种HPV疫苗后,年轻女性宫颈癌发生率不是减少了,而是增加了!
聚山梨酯80是“绝育疫苗专利”重要作用成分,还证实“绝育疫苗”要求接种三次! 美国1999年公布的“绝育疫苗”专利文件证实:聚山梨酯80是“绝育疫苗专利”重要作用成分,还证实“绝育疫苗”要求接种三次! “绝育疫苗”专利发明人美国乔治亚大学兽医学院大型动物药物系费莱尔-霍斯肯-理查德(AYRER-HOSKEN Richard)2008年7月发表论文《使用抗生育力疫苗控制动物种群》建议:“应该考虑接种疫苗的动物可以同时接受其他”的疫苗,“如针对癌症的免疫治疗”! 默克公司2006年推出HPV疫苗前13年,斯洛伐克分析与临床医学研究所学者1993年证实:注射聚山梨酯80损害卵巢! 德国Erlangen-Nuremberg大学皮肤病学系、德国Aachen大学皮肤病学系2005年发表研究确认:“聚山梨酯80是一种普遍使用的增溶剂,可引起严重的非免疫性类过敏反应。” 美国引入HPV疫苗后,与所有疫苗相关不育不良作用事件年度数增加7.9倍!
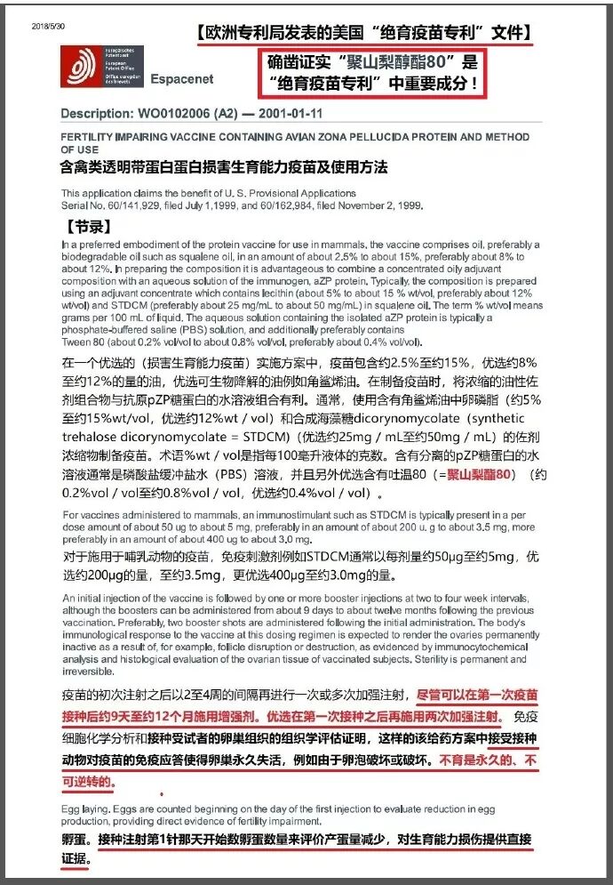
澳大利亚北Bellingen医学服务全科医学部、澳大利亚新南威尔士大学农村医学院妇产科学者2012年发表病例《16岁少女接种HPV疫苗后在初潮后3年卵巢早衰》! 以色列,意大利免疫学专家2013年研究确凿证实HPV疫苗添加的辅佐剂诱导的自身免疫/炎症综合征致原发性卵巢功能衰竭! 结论:HPV疫苗谎称伪装“宫颈癌疫苗”,实质上是一种“绝育疫苗”,而且造成比所有其他疫苗更多更严重不良作用系统性健康危害! 默克公司(默沙东)2006推出的HPV疫苗,在清楚了解13年前1993年研究早已证实“注射聚山梨酯80损害卵巢”情况下,故意添加美国1999年公布“绝育疫苗”专利“绝育疫苗专利”列出的重要作用成分聚山梨酯80! * * * 陈一文顾问评论: 揭露这些确凿证据前,批准HPV疫苗上市推销的官职“专家”与官员,为推销HPV疫苗鼓噪的学者、大做广告的电视台、媒体与媒体人,与所有接种机构负责人与工作人员,或者糊涂、或者心知肚明犯罪故意! 揭露这些证据后,任何学者、官员、电视台、媒体、网络平台与媒体人、所有接种机构负责人与工作人员,继续为HPV疫苗辩解、推销、广告、接种,或阻碍、屏蔽、掩盖这些揭露信息,只能认为他们死心塌地与默克公司及其国内经销商狼狈为奸,推广谎称伪装“宫颈癌疫苗”实则“绝育疫苗”HPV疫苗,心知肚明犯罪故意残害中华民族! 图财害命向数千万上亿女童、少女与年轻女性大规模推广HPV疫苗,是中华民族面临的其危害远超过转基因的又一场“人为生化灾难”,良知尚存所有中国人与全球华人,必须坚决揭露、反对、阻止! 汶川地震前,没能让高层与当地民众了解汶川很快强震的预测信息,我至今愧疚不已!这次对谎称伪装“预防宫颈癌”实则“绝育疫苗”HPV疫苗“人为生化灾难”的揭露,一定到位,决不含糊,但需要大家配合转发与评论,拜托了! * * * 美国1999年公布的“绝育疫苗”专利文件证实聚山梨酯80是“绝育疫苗专利”重要作用成分,还证实“绝育疫苗”要求接种三次! 专利标题《含禽类透明带蛋白蛋白损害生育能力疫苗及使用方法》(Title: Fertility imparing vaccine containing Avian Zona Pellucida Protein and method of use),国际专利号:WO9934825,1999年7月15日公布: “专利摘要:一种疫苗,包含来自透明带透明质酸糖蛋白的抗原,可有效地损害动物(特别是食肉动物)的生育力。这种疫苗可以用作免疫绝育剂或免疫避孕药。” 专利文件确认: “本申请要求1999年7月1日提交的美国临时申请序列号60/141,929和1999年11月2日提交的美国临时申请60/162,984的权益。” “在一个优选的(损害生育能力疫苗)实施方案中,疫苗包含约2.5%至约15%,优选约8%至约12%的量的油,优选可生物降解的油例如角鲨烯油。在制备疫苗时,将浓缩的油性佐剂组合物与抗原pZP糖蛋白的水溶液组合有利。通常,使用含有角鲨烯油中卵磷脂(约5%至约15%wt/vol,优选约12%wt / vol)和合成海藻糖dicorynomycolate(synthetic trehalose dicorynomycolate = STDCM)(优选约25mg / mL至约50mg / mL)的佐剂浓缩物制备疫苗。术语%wt / vol是指每100毫升液体的克数。含有分离的pZP糖蛋白的水溶液通常是磷酸盐缓冲盐水(PBS)溶液,并且另外优选含有吐温80(=聚山梨酯80)(约0.2%vol / vol至约0.8%vol / vol,优选约0.4%vol / vol)。 “对于施用于哺乳动物的疫苗,免疫刺激剂例如STDCM通常以每剂量约50 μg至约5mg,优选约200 μg的量,至约3.5mg,更优选400 μg至约3.0mg的量。” “疫苗的初次注射之后以2至4周的间隔再进行一次或多次加强注射,尽管可以在第一次疫苗接种后约9天至约12个月施用增强剂。优选在第一次接种之后再施用两次加强注射。 免疫细胞化学分析和接种受试者的卵巢组织的组织学评估证明,这样的该给药方案中接受接种动物对疫苗的免疫应答使得卵巢永久失活,例如由于卵泡破坏或破坏。不育是永久的、不可逆转的。” “孵蛋。接种注射第1针那天开始书孵蛋数量来评价产地减少,对生育能力损伤提供直接证据。” Patent Title: Fertility imparing vaccine containing Avian Zona Pellucida Protein and method of use, Inventor: FAYRER-HOSKEN Richard, Application: WO1998US27658 on 1998-12-30, Publication: 1999-07-15 专利名称:含禽类透明带蛋白蛋白损害生育能力疫苗及使用方法,发明人:FAYRER-HOSKEN Richard,国际专利号与申请日期:WO1998US27658,1998-12-30,美国专利发表日期:1999-07-15 欧洲专利局网站:http://europepmc.org/patents/PAT/WO0102006 “绝育疫苗”专利发明人美国乔治亚大学兽医学院大型动物药物系费莱尔-霍斯肯-理查德(AYRER-HOSKEN Richard)2008年7月发表论文《使用抗生育力疫苗控制动物种群》摘要称: “动物种群生育控制的目标是开发一种安全、经济和有效的避孕方法。该技术发展的一个分支是获得多种疾病治疗策略,如针对癌症的免疫治疗探针。从长远来看,成功的人口控制需要多因素策略。人口控制的一个组成部分是免疫避孕。开发免疫避孕疫苗的有效抗原显著推进我们对受精分子机制的理解。实验室发现抗原与实施有效实地计划之间的鸿沟巨大。已被最广泛评估为生育力疫苗抗原的透明带(ZP)免疫避孕受到特别关注。人口控制的长期目标是使用合成疫苗,例如,针对特定目标物种的透明带(ZP)免疫避孕。未来,如果人口水平受到生育力疫苗的控制,我们应该考虑接种疫苗的动物可以同时接受其他健康保护剂。例如,如果一个物种被免疫避孕接种,那么它们可以同时接种诸如栖息地疾病狂犬病疫苗(Plumbet al., Rev Sci Tech, 26,2007,229)。” R Fayrer‐Hosken, Controlling Animal Populations Using Anti‐Fertility Vaccines, Reproduction in Domestic Animals, Volume 43 Issue S2, Special Issue: 16th International Congress on Animal Reproduction, July 2008, Pages 179-185 R Fayrer‐Hosken, 使用抗生育力疫苗控制动物种群, 养殖动物繁殖,2008年7月,第43卷第S2期,p179-185 https://onlinelibrary.wiley.com/doi/full/10.1111/j.1439-0531.2008.01159.x 斯洛伐克分析与临床医学研究所学者1993年证实注射聚山梨酯80损害卵巢 新生期雌性大鼠出生后4-7天,用聚山梨酯80注射其加速成熟,致延长发情周期并诱导持续的阴道发情。子宫和卵巢相对重量相对于未治疗的对照组降低。子宫上皮衬里的鳞状细胞化生和子宫中的细胞学改变指示慢性雌激素刺激。卵巢没有黄体,并有退化的卵泡。 Gajdova M et al., Delayed effects of neonatal exposure to Tween 80 on female reproductive organs in rats.Food Chem Toxicol. 1993 Mar;31(3):183-90. Gajdova M et al., 新生儿暴露于聚山梨酯80对大鼠雌性生殖器官的延迟作用,食物化学毒理学,1993年3月;31(3):183-90. https://www.ncbi.nlm.nih.gov/pubmed/8473002 中译文:https://www.toutiao.com/a1601873492992008/ https://weibo.com/1269923485/Gj34qiSjt 德国Erlangen-Nuremberg大学皮肤病学系、德国Aachen大学皮肤病学系2005年发表研究确认:“聚山梨酯80是一种普遍使用的增溶剂,可引起严重的非免疫性类过敏反应。” “背景:聚氧乙烯山梨糖醇酐-20-单油酸酯(也称为“聚山梨醇酯80”和“吐温80”)是一种常用的增溶剂,为营养剂、乳膏、软膏、洗剂和多种医药制剂(例如维生素油、疫苗和抗癌剂)与片剂中的添加剂。” “研究目的:鉴定聚山梨酯80(通常认为是惰性载体)是否是严重类过敏反应的诱导物。 “聚山梨酯80被确定为患者中非免疫起源类过敏反应的病原体。聚山梨酯的特异性IgE抗体在酶联免疫吸附试验和免疫印迹检查中未被鉴定,证实了过敏样反应的非免疫性质。” “结论:聚山梨酯80是一种普遍使用的增溶剂,可引起严重的非免疫性类过敏反应。” Esther A.Coors et al., Polysorbate 80 in medical products and nonimmunologic anaphylactoid reactions, Annals of Allergy, Asthma & Immunology, Volume 95, Issue 6, December 2005, Pages 593-599 Esther A.Coors et al., 聚山梨酯80用于医疗产品和非免疫过敏反应, 过敏,哮喘和免疫学年报, 第95卷,第6期,2005年12月,第593-599页 https://www.sciencedirect.com/science/article/pii/S1081120610610241 澳大利亚北Bellingen医学服务全科医学部、澳大利亚新南威尔士大学农村医学院妇产科学者2012年发表病例《16岁少女接种HPV疫苗后在初潮后3年卵巢早衰》: 一名16岁女孩出现闭经5个月病史,之前约有12个月的月经过少。2007年她13岁时发生初潮,初期月经轻微而后较多,并在接下来的12个月内发展为固定的月经模式。2009年初,月经变得不规律。2010年初,月经变得很少,很少发生,相隔两个月或更长时间才发生。月经期在2011年1月停止。随闭经的发展,患者出现潮热。她发现在HPV疫苗接种后月经模式发生了变化。在首次向当地医生介绍情况时,被排除她怀孕后医生开了口服避孕药(OC)。当时她选择不服用避孕药,并对她持续的闭经进一步征求意见。 在此期间或之前,她过去或现在没有重大其他疾病、压力或手术史,也没有已知的辐射或毒素暴露,也没有服用其他药物。她不吸烟。她也没有已知的遗传异常、过早绝经或自身免疫性疾病家族史。临床检查无异常发现;她的体重56公斤,体重指数22.6。缺乏闭经的临床基础促使进行更多的评估。 继发性闭经可能有许多原因,从生理到体质,下丘脑 - 垂体 - 卵巢轴系统性和失败,所以确定病因需要广泛的考虑。 对于这位女性,需要排除代谢、其他内分泌、自身免疫和遗传疾病。与16岁女孩卵巢早衰一致的其他结果对她未来健康状况与未来成为母亲前景有重大影响。如果这位年轻女性按照纠正月经过少/闭经服用口服避孕药(OC)的话,她的卵巢早衰可能需要几年后才能诊断出来。这样情况下,这些症状与药物不良事件联系到一起的可能性也可能已经丧失。 临床学习要点 ▸对于即便年轻女性中的月经过少和月经过多,应当在服用口服避孕药前做调查研究。 ▸还建议在定期月经后建立后,如果在接种疫苗或药物治疗后发生月经过少或闭经时,应考虑将其作为可能的不良事件予以通知。 ▸有必要评估大鼠接种疫苗后隔一段时间对卵巢的影响进行组织学评估,进行这样的评估研究相关且适当。 ▸由于可能存在对HPV疫苗禁忌的群体,并且由于此事件的发生可能代表着更广泛的公共卫生问题,建议对接种HPV疫苗的女孩和妇女群体进行卵巢功能的长期随访队列分析研究。 Deirdre Therese Little1, Harvey Rodrick Grenville Ward, Premature ovarian failure 3 years after menarche in a 16-year-old girl following human papillomavirus vaccination, BMJ Case Reports 2012(10) Deirdre Therese Little1, Harvey Rodrick Grenville Ward, 16岁少女接种HPV疫苗后在初潮后3年卵巢早衰,《英国医学杂志》病例报告,2012(10) http://casereports.bmj.com/content/2012/bcr-2012-006879.abstract 中译文:https://www.toutiao.com/a1601873492992008/ https://weibo.com/1269923485/Gj34qiSjt 以色列,意大利免疫学专家2013年研究确凿证实HPV疫苗添加的辅佐剂诱导的自身免疫/炎症综合征致原发性卵巢功能衰竭! 问题:HPV疫苗等疫苗接种后佐剂诱导的自身免疫/炎症综合征(ASIA)的主要方面,确定为可能的原因。 方法:收集了接受HPV疫苗接种后出现继发性闭经的三名年轻女性的病史。分析了关于疫苗种类、接种次数、个人情况、临床和血清学特征以及对治疗反应的数据。 结果:所有三名患者在HPV疫苗接种后都出现继发性闭经,用激素替代疗法治疗后没有能解决。在所有三种情况下,性发育是正常的,基因筛查显示没有相关的异常(即特纳氏综合征、脆性X检验均为阴性)。血清学评估显示雌二醇水平低、FSH和LH升高,两例中检测到特异性自身抗体(抗甲状腺抗体和抗甲状腺),表明HPV疫苗引发了自身免疫反应。在三例病例中,盆腔超声未发现任何异常。 所有三名患者都经历了一系列常见的非特异性疫苗后症状,包括恶心、头痛、睡眠障碍、关节痛以及一系列认知和精神障碍。根据这些临床特征,确定了原发性卵巢衰竭(POF)的诊断,同时满足诊断佐剂诱导的自身免疫/炎症综合征(ASIA)综合征所需的标准。 结论:我们在此记录了HPV疫苗引发终生残疾自身免疫病潜力的证据。HPV疫苗相关自身免疫后期类似报道的数量增加,以及HPV疫苗长期临床益处的不确定性,是公共卫生问题,需要进一步的严格调查。 Cola Francesco S et al., Human papilloma virus vaccine and primary ovarian failure: another facet of the autoimmune/inflammatory syndrome induced by adjuvants. Am J Reprod Immunol. 2013 Oct;70(4):309-16. doi: 10.1111/aji.12151. Epub 2013 Jul 31. Cola Francesco S et al., HPV疫苗和原发性卵巢功能衰竭:佐剂诱导的自身免疫/炎症综合征的另一方面,美国生殖免疫学杂志,2013年10月;70(4):309-16. doi: 10.1111/aji.12151.2013年7月31日电子版发表 https://www.ncbi.nlm.nih.gov/pubmed/23902317 中译文:https://www.toutiao.com/a1602058744459267/ https://weibo.com/1269923485/GjmlveDp3
美国引入HPV疫苗后,与所有疫苗相关不育不良作用事件年度数增加7.9倍!
美国《疫苗不良作用事件报告系统》报告2006年6月引入HPV疫苗后,与所有疫苗相关的不育不良作用事件年度数量与以前相比增加790%(7.9倍)! 2007-2013年11月期间,与HPV疫苗相关不育事件占所有疫苗不育事件数比例高达73%-100%! 【注:美国公众舆论与主流媒体普遍接受的认识是,仅10%左右不良作用事件能够登记进入《疫苗不良作用报告系统》,90%事件被“忽略”,因此许多项目实际数字可能为这些数字的10倍,但其相互比较%大致反映实际状况!】 -- 1990-2016年期间,美国30岁以上女性生育率持续上升; -- 相同期间,30岁以下女性生育率从2005年左右略有上升,然后从2007年开始较开始明显下降:与2006年引入HPV疫苗无关? Quoted from: How closely does the CDC monitor HPV vaccine safety? 节录自:美国疾控中心多么密切监控HPV疫苗安全性? http://sanevax.org/closely-cdc-monitor-hpv-vaccine-safety/ 中译文:https://www.toutiao.com/a1602242507527176/ https://weibo.com/1269923485/GjFt96kMq 丹麦HPV疫苗大规模接种后,宫颈癌死亡率升高,年轻女性宫颈癌发生率不是减少,而是增多! 纪录片中,Frederiksberg医院两位丹麦医生说,在他们担任医生整个生涯中,他们从来没有见过与这三位女孩任何类似的症状。两位医生说,2014年他们就此给丹麦政府卫生与药物部门写过四次报告,对HPV疫苗后可能发生严重不良作用提出警告。 Norma Erickson, HPV Vaccines: A Danish Documentary,2015-04-28 Norma Erickson, HPV疫苗:一个丹麦电视纪录片,2015-04-28 http://sanevax.org/hpv-vaccines-a-danish-documentary/ 中译文:https://www.toutiao.com/a1602242507527176/ https://weibo.com/1269923485/GjFt96kMq 《华盛顿邮报》2017-06-30报道《美国生育率刚达到历史最低。为什么一些人口统计学家吓坏了》:30-34岁、35-39岁与40-44岁年龄段妇女生育率1990-2016年期间持续上升;15-19岁、20-24岁、25-29岁女性生育率皆从2005年左右略有上升,然后从2007年开始较开始明显下降,与2006年6月开始大规模接种HPV疫苗显然密切相关! 美国《国家人口统计系统》数据清楚表明: -- 30-34岁、35-39岁与40-44岁年龄段妇女生育率1990-2016年期间持续上升; -- 15-19岁、20-24岁、25-29岁女性生育率皆从2005年左右略有上升,然后从2007年开始较开始明显下降; 女性生育率普遍性下降受多种社会因素与食物链因素影响,特别是食品中摄入农药残留(特别是草甘膦等内吸性农药)、“化学浸出”油(其溶剂正己烷对男性、女性皆致生殖毒性)等。但是,2006年开始在美国大规模接种的HPV疫苗显然也难逃其责! 微友临走记得右下角点个
在右上角点分享,那是对我们最好的支持。传递美好,手留余香!
点击下面名片,关注本号▼
文 章 精 选