以下文章来源于华泰睿思 ,作者余熠 黄乐平等
华泰证券研究所官方公众号。研究服务0距离,投资决策1点通。
如果您希望第一时间收到推送,别忘了加“星标”!
通信行业2023年度策略:布局景气复苏,把握安全、数字经济、低碳机遇
2022年初以来,通信(申万)指数受外部因素影响下整体承压,在市场风格持续切换的背景下演绎结构性行情。展望2023年,我们建议关注4条投资主线:1)我国数字经济持续深化下,关注后5G时代的产业数字化转型机遇,建议关注电信运营商、云基础设施;2)在我国着力打造“科技安全”的背景下,关注安全可控或正加速推进自主可控的子板块,建议关注通信芯片、军用通信等;3)经济或迎复苏背景下,关注23年基本面有望复苏的子板块机会,建议关注控制器、物联网模组;4)我国能源转型持续迈进,通信行业参与能源数字化将迎产业机遇,建议关注电网信息化、IDC及上游精密控温。
主线1:数字经济推进背景下,关注后5G时代的产业数字化转型机遇
2020-2022年是5G建设高峰期,随着基础设施的逐渐完善,我们认为后5G时代以产业数字化转型为代表的数字经济应用将成为发展主线。据国务院《“十四五”数字经济发展规划》,预计到2025年我国数字经济核心产业增加值占GDP比重将达到10%。数字经济以数据为核心生产要素,以ICT技术和数字基础设施为重要底层支撑,建议关注电信运营商、云计算基础设施、卫星互联网、5G+工业互联网等领域的发展机遇。
主线2:科技安全战略地位再加码,自主可控或成为长期发展主线
在中国共产党第二十次全国代表大会的报告中,“安全”主题受到高度关注,在“推动高质量发展”章节中提出“着力提升产业链供应链韧性和安全水平”。目前我国通信产业链中通信服务、通信设备等环节已基本实现自主可控,而上游如光芯片、微波射频器件等核心环节仍面临依赖进口局面,国产替代需求迫切;下游低轨卫星互联网、算力网络、云原生产业提前布局需求凸显。在确保科技安全的背景下,建议关注通信行业中已经实现或正在加速推进自主可控的产业链环节,关注军用通信、通信芯片等板块发展机遇。
主线3:把握基本面有望迎企稳复苏的子板块投资机遇
截至3Q22末,受国内外宏观经济影响,我们观察到光纤激光、智能控制器、物联网模组、IDC等板块需求端呈现波动,板块公司业绩承压,但我们认为相关公司股价已反映市场对景气度波动的担忧,估值已处低位。展望2023年,我们建议关注基本面有望企稳复苏的子板块投资机会,如光纤激光、智能控制器等。光纤激光器方面,随着行业需求端有望回暖以及价格竞争有望趋缓,建议关注光纤激光器上游核心元器件等产业链环节;智能控制器方面,随着下游行业去库存的持续推进,以及上游原材料价格或回落,智能控制器板块景气度有望迎拐点。
主线4:能源转型背景下,绿色化、数字化有望为通信行业带来新机遇
在我国能源转型进程中,通信技术和能源行业的结合有望更加紧密。一方面,能源转型有望对通信行业增长路径和产业格局产生深远影响,如IDC行业方面,随着能耗指标的收紧,绿色化能力将成为IDC行业关键竞争要素之一,在光伏发电/储能/节能降耗等领域有所投入的企业未来有望拥有更高的利润率与竞争力;另一方面,能源转型进程中数字技术得到广泛应用,如新型电力系统持续推进背景下,电网信息化行业有望迎发展机遇。建议关注电网信息化、IDC及上游精密控温、海缆等板块发展机遇。
01 2022年回顾:数字经济迈进,结构性行情演绎
基本面回顾:数字经济基础设施建设持续推进
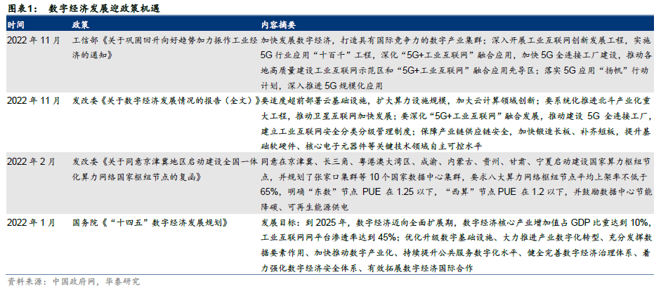
政策面支持加强,催化数字经济产业链发展。2022年数字经济相关政策密集出台:1月12日,国务院发布《“十四五”数字经济发展规划》,部署了包括优化升级数字基础设施、大力推进产业数字化转型等在内的八方面重点任务,具体涵盖千兆网络、卫星互联网、云计算、大数据、5G+工业互联网、东数西算、网络安全等领域,提出至2025年国内数字经济核心产业增加值占GDP比重将由2020年的7.8%提升至10%;11月以来,国家发展改革委发布《关于数字经济发展情况的报告(全文)》、工信部发布《关于巩固回升向好趋势加力振作工业经济的通知》,数字经济与工业互联网建设再获政策支持。
2022年5G网络建设持续推进。2022年初,工信部表示力争全年新增5G基站60万个。截至2022年8月末,我国5G基站建设已提前完成全年目标。据工信部数据,截至9月末国内5G基站累计开通总数达222万个,占移动基站总数的20.7%,占比较上年末提升6.4个百分点;2022年前三季度国内新建5G基站79.5万站,同比增长104.9%。
2022年三大运营商资本开支预计同比温和增长,加码数字化转型助力我国算力建设。根据三大运营商中报数据,1H22三大运营商合计资本开支为1,620.5亿元,同比增长27%。根据年初规划,2022年三大运营商全年资本开支预计合计3,532亿元,同比增长4.10%,资本开支温和增长。从资本支出结构上看,运营商在以云计算、算力网络为代表的数字化转型方向的投资比重逐步增加,有望推动我国算力建设进一步提速。
通信板块2022年行情回顾:结构性行情持续演绎
市场方面,截止2022年12月12日,通信(申万)指数较年初下跌11.80%,同期沪深300累计下跌18.70%。具体来看,通信(申万)指数年初至今的表现大致可分为三个阶段:
1)第一阶段(年初至4月26日):A股整体大幅回调,通信指数承压。该阶段受俄乌冲突、国内疫情反复、供应链紧张等不利因素冲击下,投资者风险偏好下降,大盘整体大幅回调,期间通信(申万)指数下跌27.18%,同期沪深300下跌23.05%;分板块来看,物联网模组、激光雷达、电网信息化、智能控制器等子领域走势承压;IDC板块在“东数西算”政策催化下受到市场关注;此外中国移动年初于A股上市,获得较好涨幅(该阶段股价上涨11%)。
2)第二阶段(4月26日至8月18日):通信板块演绎结构性行情。随着国内复工复产的持续推进,通信(申万)指数迎来反弹,期间上涨31.29%,同期沪深300上涨10.46%,通信指数涨幅相对沪深300具有超额收益。分板块来看,激光雷达上游元器件(激光芯片、发射模组等)、物联网模组、车载连接器等板块迎接快速上涨;此外光纤光缆板块,受5月以来中国移动G.654E光纤光缆集采、中国联通本地网光缆集采相继落地,福建等沿海省市海风招标提速等事件催化,长飞光纤(+89%)、中天科技(+83%)、亨通光电(+82%)等标的在行业高景气驱动下获得较好涨幅。
3)第三阶段(8月18日至12月12日):海外衰退担忧上升,通信板块估值承压。该阶段通信(申万)指数下跌4.35%,同期沪深300下跌7.75%。这一阶段反映了市场对于海外经济下行风险的担忧,通信板块估值下探。从估值来看,截至12月12日通信(申万)PE(TTM)为25.66倍,处于10年底部。分板块来看,市场关注电信运营商、军用通信等受外部环境影响较小、基本面稳健板块,期间中国联通(+46%)、中国移动(+22%)、中国电信(+22%)、七一二(+24%)等标的涨幅领先。
02 主线一:数字经济——后5G时代的产业数字化转型机遇
数字经济再迎政策催化,2023年行业有望迈入新一轮增长期。2022年11月以来,推动数字经济建设的政策密集发布,我们认为国内数字经济板块或将在2023年成为科技领域中最具增长潜力的方向之一,具体而言:1)工信部发放首张企业5G专网频率许可,5G工业互联网或成下一片蓝海;2)数据要素市场化逐步提上日程,未来十年数据将成为最有价值的资产之一;3)国务院《关于数字经济发展情况的报告》中指出,要着力提升基础软硬件、核心电子元器件等领域供给水平,同时适度超前部署数字基础设施建设。
依循国内数字经济建设主线,关注电信运营商、云基础设施、工业互联网板块投资机遇。依循国内对于数字经济建设的顶层设计,我们认为相关政策带来的增量需求将在电信运营商、云基础设施、工业互联网板块业绩中相继得到体现:1)数字经济包括云计算、工业互联网建设的推进将带动服务器、交换机、路由器等云基础设施需求增长;2)电信运营商作为数字经济建设的主力军,将凭借央企背景及云网融合优势持续获得新增长动能;3)云基础设施作为数字经济底层的计算+存储资源支撑,其增长有望在2023年企稳回升;4)十四五数字经济规划中提出,工业互联网渗透率要从2020年的14.7%逐步提升至2025年的45%,11月工信部发放首张企业5G专网牌照,我国5G+工业互联网的发展有望随之迈入规模上量的新阶段。
电信运营商:数字经济建设主力军,中国特色估值体系下有望估值重塑
后5G时代,电信运营商的定位逐渐从纯粹的通信网络运营商加速转型为全面挺进数字经济主航道的科技创新公司。电信运营商作为数字经济建设主力军,其产业数字化业务正在从生态合作、能力体系、建设投入等多个维度发生积极变化。此外,11月21日,证监会主席易会满在2022金融街论坛年会上谈及上市公司结构与估值问题时表示,探索建立具有中国特色的估值体系,加快完善契合国有企业特点的估值方法,电信运营商作为科技行业国有企业标杆,有望在中国特色估值体系下迎来估值重塑契机。
2022年以来,行业政策由提速降费转向高质量发展,行业竞争趋缓、经营效率提升等基本面变化逐步在国内三大运营商的业绩中得到体现。截至9M22,中国移动/中国电信/中国联通A股归母净利润分别同比增长13.30%/5.21%/20.37%至985.32/245.43/68.32亿元。移动业务方面,5G渗透率持续提升及权益、应用服务拓展带动移动业务ARPU实现稳健增长;固网业务方面,智慧家庭业务对收入贡献实现显著提升,截至9M22,我国千兆宽带用户数达7603万户,提前三年完成十四五目标;产业数字化方面,2022年以来数据及产业链安全重要性凸显,运营商在云计算等行业的市场份额及地位显著提升,1H22运营商云计算收入合计同比增速达111.6%,产业数字化业务已成为运营商收入增长主要驱动力。
展望2023年,我们认为:1)5G和千兆宽带渗透率将延续上升态势,继续带动移动/固网ARPU值实现稳健增长;2)11月公布的《国务院关于数字经济发展情况的报告》指出,要适度超前部署数字基础设施建设,目标到2025年,数字经济迈向全面扩展期。我们认为在此背景下,运营商作为数字经济建设的主力军,其在产业数字化领域的市场份额及地位将持续提升,预计2023年三大运营商产业数字化业务收入将延续高增长态势。
此外,资本开支方面,我们认为随着5G网络建设步入尾声,未来运营商资本开支压力将逐步趋缓。据中国移动9月21日投资者调研纪要,2023年起公司资本开支将不再增长,并呈现出逐步下降的趋势;据中国电信3月17日投资者调研纪要,未来其投资占收比将逐步下降。派息率方面,2022年三大运营商的派息率较此前明显提升,截至1H22,中国移动/中国电信/中国联通的中期分红率分别提升至66.87%/60%/45.83%,三大运营商A股/H股平均派息率达5.0%/ 8.3%。总体而言,我们认为产业数字化及信创趋势下,运营商基本面将持续向好,叠加其具备高股息、资产质量优质的特性,有望迎来价值重估。
云计算基础设施:数字经济及供应链恢复有望带动国内2023年景气回暖
2022年国内三大运营商及国内云厂商资本开支保持韧性,带动云基础设施需求稳步增长。网络设备板块下游需求主要受电信运营商及云计算厂商资本开支影响。整体而言,2022年三大运营商资本开支呈稳步增长态势,据三大运营商2021年年报中指引,三大运营商2022年合计资本开支将同比增长4.1%,据各公司22年中报数据,各公司资本开支结构均向产业数字化领域有所倾斜,带动国内网络设备板块需求稳步增长。云厂商资本开支方面,受互联网大厂降本增效战略影响,2022年BAT合计资本开支有所回落,3Q22 BAT合计资本开支同比下降30.7%至155.2亿元。
展望2023年,我们认为数字经济及5G工业互联网发展将为2023年国内云基础设施市场需求带来新增量:1)从需求端来看,虽然三大运营商资本开支整体增速放缓,但资本开支结构逐步向优化网络建设及产业数字化领域倾斜,22年移动/联通/电信在移动网络领域的资本开支占比分别为51.3%/37%/36.6%。此外,2022年11月工信部发放第一张企业5G专网频率许可,并发布通知表示要加快5G全连接工厂建设,5G+工业互联网迎来发展机遇,或将带动流量增长及ICT基础设施建设需求提升。2)互联网云需求方面,我们观察到近期国内互联网行业政策端出现边际变化,3Q22互联网厂商利润端开始显现改善态势,展望2023年,我们认为互联网云厂商合计收入增速有望由2022年的10%回升至2023年的18.6%,来自国内互联网云的需求增速有望逐步恢复。
总体而言,我们认为2023年国内云基础设施行业需求将有所回暖,信创及交换机白盒化趋势将带动市场格局变化,建议关注相关投资机遇。分板块而言:1)2023年国内服务器出货量将企稳回升,一方面数字经济及5G工业互联网带动国内云基础设施需求增长;另一方面,2022年开启行业信创元年,随着金融、电信等重点行业信创工作的推进,国内服务器厂商市场份额将进一步提升,我们观察到中兴通讯3Q22市场份额已达到6.05%,同比提升2.61pct;2)交换机市场中,IDC预计2023年交换机市场规模将稳步增长9.2%,白盒交换机将凭借其成本、开放性优势在数据中心场景加速渗透,带动相关厂商市占率提升。
03 主线二:科技安全与自主可控
通信芯片:通信产业核心环节国产化加速迈进
我国通信信息设备产业快速发展,在国内通信产业链中通信服务、通信设备等环节已基本实现自主可控,但上游部分核心环节芯片如激光芯片、交换机芯片、微波射频器件等仍面临依赖进口局面,国产替代需求迫切。我们看到随着相关公司近年来不断加大投入攻坚核心卡脖子环节,部分领域公司已实现上游关键环节的突破,且产品布局逐渐从低端向中高端进击。
光芯片领域国产替代快速迈进,自主可控诉求推进交换机芯片产业国产化趋势。光芯片方面,目前我国在高功率激光芯片、高速率激光芯片领域已实现国产化突破。高功率光芯片领域,我国长光华芯等厂商技术已达全球领先水平,未来新建产能的落地有望加速进口替代步伐;高速率激光芯片方面,目前源杰科技等厂商在2.5G/10G领域已实现领先,未来有望向25G及以上速率的核心市场进一步渗透。网络设备市场中的芯片方面,国产化率尚低,以交换机芯片为例,由于具备渠道及技术壁垒,国内以太网交换机市场由部分海外巨头占据了60%以上的市场份额,我们认为当前国内信息基础设施的自主可控重要性明显提升,信创及自主可控趋势下,我们认为交换芯片产业国产替代进程将加速,盛科通信等国产厂商有望迎来发展机遇。
军工通信:信息化基础设施高景气,关注超短波、宽带和卫星通信领域
2022年军工通信重点标的业绩稳健增长,市场关注军工信息化产业链表现。受益于国防信息化战略持续推进,军工信息化武器装备加速列装,2022年前三季度军工通信板块龙头公司业绩实现稳健成长,七一二、盛路通信、上海瀚讯、海格通信、国博电子五家公司1-9M22总营收同比增长25.18%,总归母净利润同比增长32.76%。2022年臻镭科技、国博电子、铖昌科技、邦彦技术等军工信息化产业链公司上市,市场对产业链上游的元器件厂商及中下游的设备和系统商的关注度进一步提高。
2023年需求高景气+产能释放,军工通信板块业绩有望加速兑现。我们认为,“十四五”期间国防预算支出将随我国GDP及财政支出温和增长,并向装备信息化、智能化加强投入;同时,基于俄乌冲突加强全球紧张局势、我军“全部精力向打仗聚焦、全部工作向打仗用劲”的背景下,国家安全的重要性和紧迫性将提高。军工通信作为信息化先行基础设施,2023年需求预计将保持较高景气度,同时随着行业新增产能逐步释放,板块业绩增速有望上行。
04 主线三:经济复苏下的终端需求修复机遇
智能控制器:2023年行业需求有望环比回暖;盈利能力有望逐步修复
智能控制器下游市场空间广阔,2023年国内终端需求有望回暖。2022年,受国内疫情、海外通胀、及TTI等大客户去库存影响,智能控制器下游工业、家电等领域需求承压,且智能控制器企业面临供应链扰动的影响,虽然储能、汽车电子等新业务在行业需求景气的背景下保持较高增速,但整体智能控制器行业面临了较大的增长压力。
长期来看,我们看到智能控制器行业下游应用广泛,涵盖家电、电动工具、汽车等各个品类,据Frost & Sullivan数据显示,由于使用嵌入式智能控制装置的下游产品比例不断上升,全球智能控制器的市场规模仍然保持较高的增长幅度,预计2024年全球智能控制器行业规模将达到2万亿美元,未来有望带动智能控制器厂商规模持续增长。
展望2023年,我们认为智能控制器板块在国内经济重启复苏的背景下,有望迎来需求修复机遇。细分下游来看,工具行业需求将保持稳健,全球产业链东移趋势下,拓邦股份/和而泰等国产厂商市场份额有望进一步提升;家电行业方面,11月28日证监会优化房企股权融资,亿翰数据显示,2022年11月百强房企中,央国企销售额实现实现同比正增长,预计2023年,在地产链企稳复苏趋势下,国内家电板块需求有望相应回暖;此外,新能源业务方面,户用储能需求仍然旺盛,预计2023年智能控制器厂商新能源业务将延续当前高增长态势。
回顾2022年,1H22在国内外市场需求保持韧性背景下,物联网模组行业延续快速增长;3Q22以来受国内疫情影响,行业增速呈现波动。展望2023年,我们认为国内防控方案的动态优化有望推动国内市场需求呈现企稳复苏;海外方面在或有衰退风险背景下,泛IOT领域需求仍待进一步观察,而车载、网关等大颗粒度ToB市场需求或仍有望保持韧性。市场竞争格局方面,根据Counterpoint统计,2Q22全球物联网模组出货量前五位厂商均为中国厂商,CR5达64.2%,国内厂商竞争力持续强化。
新型电力系统建设持续推进,关注电网信息化发展机遇。我们认为“十四五”期间新型电力系统推进背景下,电网信息化相关投资有望加码,或带动电网配用电侧通信模块、通信网关等网络层产品迈入升级迭代周期,需求端有望持续打开。回顾2022年,因疫情影响,双模通信模块、智能通信网关等新品测试验证工作延后,导致相关供应商订单交付进展短期延后;展望2023年,我们认为随着新品验证有望于2022年底顺利落地(根据力合微于2022年10月发布的投资者关系公告,已有3家供应商通过国家电网公司的高速双模芯片级互联互通的检测),2023年有望迎来全面交付,带动相关厂商业绩释放。
2022年,受互联网云厂商收入放缓、能源价格上涨及自建项目交付进度延迟等因素影响,国内IDC公司业绩短期承压。2022年前三季度数据港/光环新网/奥飞数据营收分别同比增长27.92%/-7.79%/-10.56%至10.94亿/54.72亿/8.27亿元,收入增速较2021年有所下滑,主因:1)移动互联网渗透率趋于饱和,叠加互联网监管、数据安全等政策影响,BAT等互联网云厂商收入增速放缓(3Q22阿里云/腾讯企业服务营收分别增长4%/6%,较2021年增速放缓26.6pct/28.5pct),IDC行业下游需求相应一定影响;2)2022年自建IDC项目建设与交付进度有所推迟。此外,电力成本上涨及新项目上架爬坡期带来的折旧摊销费用使得部分公司毛利率短期内受到影响,9M22数据港/光环新网/奥飞数据毛利率分别为37%/31% /20%,同比下滑9.8/1.8/2.7pct,我们认为以上担忧已基本反应至国内IDC股价中。
但展望2023年,我们认为影响国内IDC公司业绩的因素已逐步好转,随着数字经济建设持续推进,IDC板块需求有望企稳,行业供需格局有望在2023年得到改善。1)从需求端而言,虽然来自互联网行业的需求有所放缓,但《国务院关于数字经济发展情况报告》中指出,要适度超前部署数字基础设施建设,推进“东数西算”工程,加快国家绿色数据中心建设,我们认为数字经济建设的持续推进下,2023年IDC行业需求有望企稳;2)从供给端而言,IDC行业的核心变化将是能源转型背景下的供给侧改革,2022年11月1日起数据中心新国标将在全国范围内施行,低效、老旧小散的数据中心有望出清,行业供需格局将相应得到改善;未来绿色化能力将成为IDC厂商的核心竞争力之一,绿色化能力强的IDC公司将获得更低的成本、更高的利润率,市场份额有望进一步提升。
2022年初以来,光纤光缆行业量价逐步回温,海缆板块业绩实现高增。1)在光通信领域,国内双千兆及东数西算持续推进,叠加海外需求旺盛,光纤光缆行业供需格局逐步得到改善,2021-2022年运营商的四次大型光缆招标中我们均观察到了招标量与集采价格的回升;2)在海上风电领域,海风建设的快速发展为海缆板块带来新机遇,22年1-9月我国海风招标规模达12.2GW,远高于2021年全年海风招标量2.99GW,海缆处于海上风电产业链中游,约占海上风电总投资成本的8%~13%,也相应迎来了营收及订单的高增长,2022年前三季度中天科技/亨通光电/长飞光纤净利润分别同比增长374%/10%/50%。
展望2023年,预计光纤光缆行业供需格局将逐步改善,海缆板块有望保持较高景气度。展望2023年,我们认为加强农村网络覆盖范围、东数西算工程、双千兆网络发展等政策及海外市场旺盛的固网建设需求有望推动光纤光缆行业需求逐步回暖,价格稳步提升。海缆方面,根据沿海各省市“十四五”海上风电规划,十四五期间开工或规划的海风总规模接近110GW,计划并网容量达51GW,未来几年海缆板块有望保持较高景气度,相关龙头企业有望持续受益。
光伏、风电等新能源产业有望于十四五时期迈入快速发展阶段。2020年12月我国在气候雄心峰会上提到,“到2030年,我国非化石能源占一次能源消费比重将达到25%左右,风电、太阳能发电总装机容量将达到12亿千瓦以上”,彰显了我国坚持绿色发展的决心和政策导向,也使得海上风电迈入了快速发展阶段。
政策补贴端、供需端、成本端的三重助推力为海上风电持续发展奠定基础。1)政策补贴端:平价政策带来抢装潮,后续省补有望接力国补推动平价过渡。2)供需端:我国东部沿海省份用电负荷大,海风资源丰富,开发潜力大;沿海省份出台多项海风规划政策超预期。3)成本端:海风产业链长,降价空间多,大兆瓦、漂浮式、柔性直流输电等技术进步,都将有望降低成本。在此基础上,我们预计国内海上风电板块需求有望持续增长。
风险提示:中美贸易摩擦加剧;全球新型肺炎尚未可控;云厂商资本开支投入不及预期;5G发展进程不及预期;海风招投标不及预期。
本材料所载观点源自2022年12月12日发布的《通信2023年度策略:布局景气复苏,掘金安全/数字经济》,分析师:余熠 SAC No.S0570520090002 | SFC No.BNC535;黄乐平 SAC No.S0570521050001 | SFC No.AUZ066;王兴 SAC No.S0570121070161;高名垚 SAC No.S0570121080027;王珂 SAC No.S0570122080148;对本材料的完整理解请以上述研报为准。
关注我们
https://inst.htsc.com/research
访问权限:国内机构客户
https://intl.inst.htsc.com/mainland
免责声明