北大夏定国AM:熵稳定策略增强富锂正极材料的局部结构适应性
BAT
电池未来
电池未来
微信号
batteryfuture
功能介绍
专注未来技术,跟踪电池前沿!
发表于
收录于合集
【做计算 找华算】
理论计算助攻顶刊,10000+成功案例,全职海归技术团队、正版商业软件版权!
经费预存选华算,高至15%预存增值!
具有高可逆能量密度的层状富锂正极材料正变得越来越普遍。然而,由于低电位氧化还原对的活化及阴离子氧化还原驱动层内/层间过渡金属(TM)离子的局部调整引起的逐步不可逆的结构转变,导致连续的容量退化和电压衰减,从而大大降低了能量密度且增加了电池系统管理的难度。
在此,
北京大学夏定国教授
等人采用了高熵(当构型熵大于1.5 R时可称为高熵材料)掺杂策略,以克服富锂正极材料的稳定性-容量权衡问题。
此外,鉴于金属价态易于合成,作者设计的熵稳定策略增强型富锂正极材料(E-LRM)的化学式为Li
1.0
[Li
0.15
Mn
0.50
Ni
0.15
Co
0.10
Fe
0.025
Cu
0.025
Al
0.025
Mg
0.025
]O
2
,其八面体TM位由八种元素共享。根据之前的研究,预计这些元素可提供以下潜在特征:
i)Co
3+
、Ni
2+
、Fe
3+
和Cu
2+
可作为电化学活性中心参与电荷补偿。
ii)Li
+
、Mg
2+
、Al
3+
可构建“Li-O-Li”、“Li-O-Mg”、“Li-O-Al”构型,进而调节阴离子氧的电荷补偿行为,稳定晶体结构。
iii)Mn
4+
含量丰富,可作为结构形成剂。
iv)多种元素的引入增加了局部结构多样性,尤其是阴离子氧的配位环境。
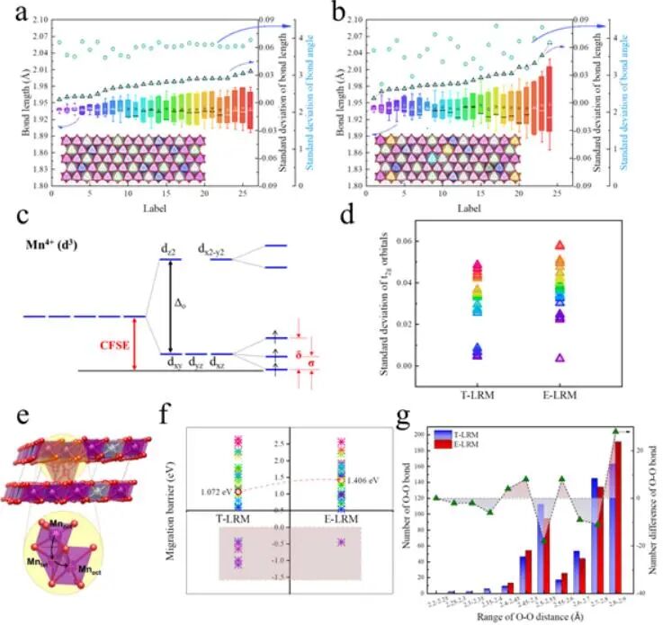
图1. 揭示充放电过程中结构稳定性的DFT计算
因此,所制备的E-LRM释放出超过1000 Wh∙kg
-1
的高能量密度,初始库仑效率约为85%,高于典型的富锂正极材料Li
1.20
Mn
0.54
Ni
0.13
Co
0.13
O
2
(T-LRM)。同时,E-LRM在3个月的循环测试中表现出优异的循环稳定性(0.1C,> 93%),容量保持率远高于T-LRM(51%)。
此外,当在1 C下循环时,每周期电压下降小于0.02%,即每周期仅产生0.8 mV的电压损失。
各种光谱实验表明,在E-LRM中没有剧烈的氧化还原对演变、主要的局部结构调整或明显的层状到尖晶石相变。
作者进行DFT计算以确定充电/放电过程中的结构稳定性,证实E-LRM具有更多的局部结构多样性和更高的畸变能量,从而具有出色的局部结构适应性。
因此,这项研究提供了一种通过熵稳定策略构建稳定的层状正极材料的方法,可有力促进正极材料的发展。
图2. T-LRM和E-LRM的电化学性能比较
Entropy stabilization strategy for enhancing the local structural adaptability of Li-rich cathode materials,
Advanced Materials
2022. DOI: 10.1002/adma.202208726
【免费】发布高校招聘信息,详情联系电话/微信:13632601244
点击阅读原文,提交计算需求!
预览时标签不可点
微信扫一扫
关注该公众号
知道了
微信扫一扫
使用小程序
取消
允许
取消
允许
:
,
。
视频
小程序
赞
,轻点两下取消赞
在看
,轻点两下取消在看