3月31日,由财联社、新能源日报和智慧芽创新研究中心联合出品的《2022年中国氢能行业技术发展洞察报告》正式发布。报告通过对氢能产业链进行系统梳理,分别从国内氢能上中下游产业链的技术发展现状、行业竞争格局、相关企业技术盘点和未来技术发展趋势进行了展望。
报告指出:“我国为全球最大产氢国,氢经济基本发展成熟。可再生能源制氢是长期方向,氢燃料电池产业化进程尚需时日。由于燃料电池汽车具备长续航里程、快速加注、高功率密度、低温自启动等技术特点。因此,氢燃料电池汽车是新能源汽车的最具发展前景的技术路线之一。”
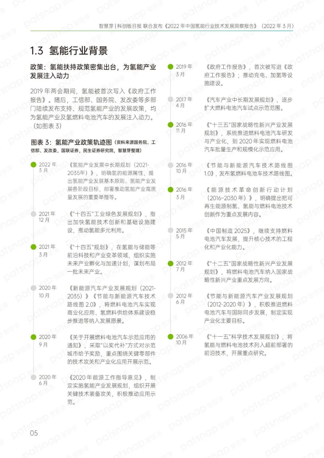
“现阶段,无论是大规模可再生能源制氢,还是氢能的储存、运输、分销,以及具体下游应用, 氢能各环节基本都处于技术示范和本土化的发展阶段。未来,随着产业配套政策落地,技术进步和成本下降有望进入良性循环。”
《报告》通过对行业机构数据汇总分析发现,我国氢经济发展已经基本成熟。一方面是因为我国是氢气生产世界第一,当前我国氢气产能为4000万吨,产量为3300万吨,为全球最大的产氢国;另一方面,我国氢能企业注册数量大幅增长,氢燃料汽车产销呈增长趋势。据2021年7月16日国新办2021年上半年中央企业经济运行情况举行的新闻发布会介绍,当前已有三分之一的央企参与了氢产业链的布局;
不仅如此,我国氢燃料电池车产销量数据也飞速增长,根据香橙会数据,2016-2020年,我国燃料电池汽车的销量分别为:629 辆、1275辆、1527辆、2737辆、1177辆, 累计超7100辆。最新数据显示:2021年1-10月,我国氢燃料汽车产量达903辆,销量达923辆,分别同比增长39.57%、40.27%。
报告从氢能产业链上中下游的专利申请情况对于行业的技术竞争做出了相应的分析。在上游领域,制氢端主流的氢气制备路线是:化石原料制氢、化工原料制氢、工业尾气制氢、电解水制氢和新型制氢技术。
在氢能产业链末端的应用环节,我们可以显而易见地发现氢燃料电池车的应用是技术创新的主力军。
报告显示:“我国氢能应用的技术专利 申请集中在交通运输、固定发电、便携式电池和 航天四大领域。其中,交通运输领域的专利申请15369件,便携式电池的专利申请3142件, 航天领域的专利申请2133件,固定发电的专利申请986件,分别占到中国下游应用技术的71.05%、14.55%. 9.86%、4.56%。”
报告还分析了各个氢能产业链竞争的格局问题。国华能集团清洁能源技术研究有限公司、中国科学院大连化学物理研究所、华能集团技术创新中心有限公司等几家头部企业在制氢领域更具技术优势。
国内在高压储运技术领域的主要机构多为整车厂和能源科技公司。丰田、本田为主的头部车企出现其中,而国内车企在此技术领域则没有企业上榜。
转发此条文章到朋友圈,截图发送微信公众号后台。同时,留联系人信息:单位名称、姓名、手机、邮箱,我们上班登记后,会统一发送邮箱。感谢您的关注与配合!
PS:联系人信息不全,将无法完成登记。
原文如下:
转发此条文章到朋友圈,截图发送微信公众号后台。同时,留联系人信息:单位名称、姓名、手机、邮箱,我们上班登记后,会统一发送邮箱。感谢您的关注与配合!
PS:联系人信息不全,将无法完成登记。