【分众传媒|深度】
深度 | 分众传媒:从经营杠杆和ROE的角度,关注需求周期复苏下分众传媒投资机会
【掌阅科技|深度】
1
简评
1、电影市场回暖超预期,观影需求仍旺盛。《八佰》上映8天累计票房已近15亿,复工后情人节档期总票房恢复到去年同期90%,观影热情犹在,预计十一档期行业进一步恢复。
2、在线票务是电影产业链集中度最高的行业,猫眼稳居第一。在电影产业链中,出品、宣发和院线行业的竞争格局较分散,仅在线票务行业能达到90%的高集中度,其中猫眼市占率第一,份额60%左右,是第二名的两倍。目前竞争格局稳定,预计未来猫眼将稳居行业第一。
3、猫眼是影视板块中平台属性最强的公司,流量入口价值凸显。猫眼拥有微信、美团等六大流量入口,是中国最大的电影大数据平台,拥有活跃的用户社区,目前猫眼MAU为1.5亿,DAU破千万。流量入口价值成为猫眼在电影和其他娱乐内容领域进行全产业链布局的重要资本。
1)“想看”等用户数据反哺上游投资出品。猫眼庞大的用户“想看”数据库能够帮助制作方分析目标观众喜好,猫眼成功切入电影出品领域;2)线上+线下宣发体系完善:通过在线购票和对用户的电影信息推送,猫眼能够实现线上精准营销,成为线下点映、地推等宣发方式的良好补充,完善线上+线下的宣发体系;3)公司积极拓展如演唱会、赛事、展览、话剧等其他现场娱乐领域的业务,截至公司上市,猫眼的现场娱乐票务领域业务市占率第二(份额11.3%)。因此,猫眼基于平台价值实现了在多个娱乐场景的品类延展,逐渐打通产业链上下游,获取更多价值。
4、背靠腾讯、光线等大股东的优质资源迅速发展。1)随着程武成为猫眼非执行董事,公司逐渐成为腾讯泛娱乐布局的重要一环。猫眼和腾讯的合作围绕腾讯泛娱乐展开,在投资制作,猫眼与腾讯共同出品IP衍生剧和共享其他的剧集资源,在宣发层面,猫眼独有的数据优势将成为腾讯内容营销的重要出口;在数据方面,腾讯视频、腾讯音乐的数据也全部开放给猫眼。2)光线传媒作为国内电影制作龙头,拥有丰富的行业积累与资源,这为猫眼在电影、电视剧投资制作领域发展提供助力优势。
5、内在变化:票补下降,平台议价力凸显。2016年之前,在线票务行业票补成本较高,随线上化率提升,竞争格局稳定,平台票补意愿下降,片方成为主要票补来源。据测算,最近三年猫眼的票补金额分别为5.20亿/7.10亿/5.67亿,2019年同比下降20.21%,公司也实现首次盈利。
6、投资建议: 2020年上半年公司实现营收2.03亿元(YOY-89.8%);经调整归母净利润-3.07亿元(YOY-180.79%),下半年公司业绩将随市场回暖环比改善。我们认为猫眼是影视板块中平台属性最强的公司,凭借用户入口优势切入上游投资制作和宣发领域,占据价值链上更多分成。此外,背靠腾讯、光线等大股东资源,公司未来发展将更具动力。我们预计公司20-22年实现归母净利润-1.8/4.5/6.2亿元,8月27日收盘价对应2020-2022年每股收益的市盈率分别为-83x/34x/24x,维持“买入”评级。
2
报告全文
7月16日中午,国家电影网站发布《国家电影局关于在疫情防控常态化条件下有序推进电影院恢复开放的通知》,同时发布了《中国电影发行放映协会电影放映场所恢复开放疫情防控指南》。低风险地区在电影院各项防控措施有效落实代为的前提下,可于7月20日有序恢复开放营业,中高风险地区暂不开放营业。
院线积极复工复产,截至8月26日已有82.22%影院复工,票房恢复率最高达到35%。自7月20日政策发布以来,院线复工复产态度积极,截至2020年8月26日已经有9330家影院复工,复工率达到82.22%。票房方面,截至8月26日,复工以来累计票房达到26.69亿元,其中单日最高票房出现在8月25日,当日票房5.25亿元。热门电影的上映极大地带动了票房的恢复,电影《八佰》在8月21日上映后,连续两日票房超过去年同期水平,分别达到138.41%和167.27%;七夕期间票房数据也大幅增长,随着《我在时间尽头等你》、《荞麦疯长》等电影上映,七夕当天票房恢复率达到最高值178.54%。值得注意的是,虽然目前复工率已经超过80%,但是由于交叉隔座售票、上座率不得超过30%等疫情防控措施的存在,排除节日和热门影片上映的影响,最近一周的票房恢复率平均值仅为54.90%。
复工初期票价明显低于去年同期水平,但票价持续上涨,目前已超过去年同期水平;三四线城市电影场次恢复率明显高于一二线城市。复工初期为了吸引顾客,影院多采取降价策略,从平均票价来看,复工初期的票价低于去年同期票价,实际票价约为去年同期的60%-90%;但是票价持续上涨,截至8月26日,日平均票价已经连续10天超过去年同期水平。在城市方面,复工初期三四线城市的恢复速度明显快于一二线城市,这主要是因为三四线城市疫情更为稳定,而一二线城市出现散发病例与境外输入病例的概率更高,因此三四线城市的电影场次恢复率高于一二线城市;但后期一二线城市场次恢复速度也逐步加快。截至8月26日,三四线城市场次恢复率接近80%,一二线城市恢复率也已超过60%。
由于当前疫情防控措施的存在限定了单日票房天花板,同时影厅内不售卖零食和饮料的规定也减少的影院的收入。因此,在国家电影局协商下大部分国内版权方对重映影片不要求分账,票房收入全部归影院,但首映及国外影片仍然保持正常分账。在线票务方面,服务费仍然正常收取。
过去十年,我国电影市场高速发展,但增速逐步下滑。2010-2020年间,我国电影票房收入和观影人次持续上涨,电影票房收入从2010年的101.7亿元增长到2019年的641.6亿元,年均复合增长率为22.72%;观影人次从2010年的2.5亿人增长到了2019年的17.3亿,年均复合增长率为23.98%。但与此同时,随着电影行业的渗透率不断提高,电影行业的增速在逐步下滑。2010-2015年票房增速均在25%以上,而2016年开始增速迅速下滑,2019年票房收入仅同比增长5.2%。
2020年上半年电影行业受疫情影响巨大,预计下半年票房有所恢复。7月底开始,随着疫情形势好转,国内多部电影先后定档,海外经典电影《超能陆战队》、《哈利波特与魔法师》、《星际穿越》等电影重映预计将吸引大批观众走进影院;首映电影《1917》、《我在时间尽头等你》网络关注度较高,有望取得较高票房。除此之外,《姜子牙》、《唐人街探案》等2019年春节档电影也有望在下半年定档,预计上映后都会带来比较高的票房收入。
我国电影市场进入稳定发展期,预计未来5年仍将保持5%-10%的行业增速。虽然从历史数据来看,我国电影票房收入、观影人次增速趋缓,但是考虑电影是一个供给决定需求的行业,随着国产电影质量不断提高,将在未来带动观影人数增加;另外,2018年我国人均观影次数仅有1.23次,也有较大的上升空间。具体来看:
(1)供给决定需求,优质国产电影将带动国内电影市场需求上涨。2017年开始,我国国产电影票房占比不断扩大,进口电影票房从46.2%下降到2019年的36%。2019年国产电影票房占总票房64%,为2013年以来最高水平。2019年全年票房TOP10的电影中,国产电影占据了8席,累计票房225.5亿元,数量及票房都超过18年。这些都表明国产电影具有巨大的发展潜力和上升空间。
(2)人均观影次数和发达国家仍有较大差距。从人均观影次数来看,近年来我国人均观影次数快速上涨,但是2018年我国人均观影次数只有1.23次,与美国的5次相比还有很大差距,同时也低于亚洲的日本、韩国和印度。我们认为,随着影院向三四线城市渗透,未来人均观影次数还有较大的上升空间。
1.3 票务业务位于产业链下游,行业集中度高
我国电影产业链包括制片、发行出品、院线影院和票务平台四个部分,猫眼的在线票务业务处于产业链的下游。
(1)上游制片领域:影片数量持续增长,行业集中度高,竞争激烈。投资制片指的是有投资意愿的制片商投入资金、设备与人力等必要资源,由剧组根据剧本进行分镜头拍摄,再经过一系列后期制作合成拷贝,最终完成影片成品。主要的市场参与者包括中影集团、华谊兄弟、光线传媒、博纳影业以及上海电影集团等,几家主流公司投资发行的电影占据国产电影票房绝大部分,行业集中度较高。
(2)中游发行领域:目前国产电影发行市场主体日趋多样化,各主体基于自身优势展开差异化竞争。在发行环节,发行商向制片商购得发行权后,在指定的范围和期限内,向院线出租已完成影片拷贝的使用权,对制片商生成的电影产品进行有偿传播;发行商在这一环节的主要工作包括制定、实施影片的营销推广策略以及与院线洽谈拷贝投放。发行包括传统发行和网络发行,传统发行市场参与者主要包括中影集团、光线传媒、万达影业、乐视影业、华夏电影、华策影视以及阿里巴巴影业集团等;网络发行方包括优酷、腾讯视频和爱奇艺。目前国产电影发行市场各主体基于自身优势展开差异化竞争:影联传媒是以发行为核心业务的独立发行公司,拥有专业的电影宣传、发行能力;博纳影业、光线传媒、华谊兄弟、新丽传媒是以内容制作为核心的发行公司;耀莱影业、五洲电影发行是基于院线资源优势的发行公司。
(3)下游院线领域:盈利模式稳定,没有生产内容,无法创造超额收益。在放映环节,获得拷贝使用权的院线向影院等放映场所提供片源,影院利用专业设备将影片拷贝转换为屏幕效果;其中,院线对影片放映进行统一的安排及管理,影院进行实际的影片放映工作。院线行业集中度逐步提升,行业龙头主要包括万达影城、大地数字影院和中影国际影城。
(4)下游在线票务领域:分垂直平台和综合平台两类,行业集中度高。在线票务公司通过提供互联网线上票务交易服务,来收取一定网络服务费,通常收取电影票交易金额约4%-8%作为平台电影票服务费收入。近几年随着行业的集中度不断提升以及价格战趋缓,主要公司猫眼和淘票票溢价能力也不断提升,目前从中收取的交易费率已经达到7%左右。
从行业集中度来看,在线票务行业集中度最高。从产业链各个环节的竞争格局来看,上游和中游的行业集中度较低,市场比较分散,但是由于近年来新进入者较多导致竞争非常激烈;下游的院线市场集中度逐步提升,数量基本保持稳定,主要是因为有牌照准入壁垒所致;在线票务行业发展最晚,市场集中度最高,目前猫眼和淘票票已经占据90%以上的市场份额,目前竞争格局比较稳定。
1.4 回顾电影行业大盘,增速趋缓但仍有增长空间
1.4.1 从分散到集中,在线票务市场份双寡头格局凸显
从分散到集中,市场集中度不断提高。我国的在线票务市场,经历了从分散到集中的演变。早期市场参与者较多,除了猫眼、格瓦拉等专业的在线票务平台,豆瓣、时光网、万达电影和网易等也都进入在线票务领域,开展线上售票和选座的业务;2016年以后,市场集中度提升,一部分市场参与者逐步出局;2017年以来,由于猫眼电影和淘票票分别以来背后的美团/腾讯和阿里,依靠收购市场上其他参与者,市场份额不断扩大,目前已经形成比较稳定的双寡头格局。
同质化竞争加剧,部分中小平台惨遭淘汰,在线票务平台步入双寡头时代。基于美团&腾讯系的猫眼以及基于阿里系淘票票成为核心双寡头玩家。从市场份额来看,2018年猫眼娱乐的市场份额为61%,淘票票市场份额为34%,这主要是因为2017年猫眼娱乐合并微影时代、以及成为腾讯独家票务渠道所致。2016-2018年,市场集中度进一步提升,中小平台的份额进一步减少。未来,猫眼和淘票票分别借助背后腾讯和阿里的支持,市场份额将会进一步扩大,市场仍将维持双寡头格局。
1.4.2 票补+发行数量+用户粘性,决定短期内格局稳定
考虑到影响市场份额的三个主要因素,未来双寡头格局短期内将维持稳定。目前来看,猫眼市场份额接近淘票票的两倍,处于优势地位。能够影响在线票务市场份额的因素包括票补的力度、发行影片的数量以及用户粘性,而在这三方面两家企业均不相上下,因此未来双寡头格局有望持续稳定。
(1)票补方面:价格战趋缓,猫眼和淘票票基本取消恶意票补。中国在线票务市场发展初期价格战激烈,2014-2016年“价格战”激烈,主要参与者都推出了票补政策,我国电影平均票价从2014年的35.5元下降到了2016年的33.2元。2016年猫眼独立运营之后,猫眼开始尝试向专业化和综合化转型,而不是单纯地打“价格战”。目前猫眼实行差异化的票补策略,利用独有的大数据技术分析用户消费习惯和消费偏好,有选择性对部分用户想看的电影进行直接降价,从而促进消费。2019年,猫眼销售费用(主要是营销推广支出)大幅减少5亿元,主要原因是减少用户激励,也说明猫眼未来策略不会再采用大规模票补;同时淘票票后续补贴乏力,总体来看,未来在线电影票务市场格局基本稳定,票补将作为电影的宣发工具之一长期存在,但预计不会再出现大规模投入资金争夺市场份额的情况。
(2)发行电影数量:猫眼和淘票票均涉足发行领域,数量差距不大。猫眼从2016年开始涉足发行业务,在2018年成为中国排名第一的主控发行方,市场份额超过10%,目前仍然存在一定的先发优势;竞争对手淘票票也在积极布局发行业务,背靠阿里巴巴影业集团,发行项目数量仍然有较大的上升空间。从历史数据来看,2019-2020年,猫眼主发行电影14部和7部,淘票票主发行8部和6部,二者差距不大。
(3)用户粘性:猫眼和淘票票均通过会员机制提高用户粘性。猫眼很早就搭建了完善的会员等级,用户在猫眼消费的越多会员等级就会越高,票价折扣和日常福利及特权就越丰富,通过会员体系牢牢的锁定了猫眼已有的用户,保证了极强的黏性;淘票票依赖淘宝和支付宝的会员体系提高用户粘性,同时也推出了影城卡来提高用户粘性。
1.4.3 数据壁垒+用户黏性是核心竞争力,新进入难度大
在线票务平台的行业壁垒主要分为数据壁垒和用户粘性两个部分。在线票务平台需要依托大数据平台进行精准营销和电影宣发,因此需要有完善的大数据平台;由于互联网票务市场渗透率已经接近天花板,因此保证市场份额需要首先考虑用户粘性。
(1)数据壁垒方面:大数据发行的效果依靠业务积累的数据量,猫眼有猫眼专业版数据平台,具有先发优势,这是猫眼独特的数据壁垒;淘票票的大数据平台是依托阿里影业旗下的灯塔专业版,同样具有完善的大数据平台。新进入者构建大数据平台难度大、耗时长,因此数据壁垒是新进入者参与市场的主要壁垒之一。
(2)用户粘性方面:猫眼搭建了完善的会员等级保证了用户黏性,CEO郑志昊及总裁顾思斌之前有QQ空间和QQ会员业务的工作经验,公司用户运营实力强大;淘票票主要以来支付宝、淘宝会员体系,用户粘性较高。
二、为什么说猫眼的平台价值被低估?
除了在线票务领域,猫眼娱乐向产业链上游拓展。公司从在线票务原始价值点出发,背靠美团、腾讯的强大流量入口,结合公司自身互联网属性,使公司业务已经基本覆盖电影产业链上出品、宣发、票务、院线、用户UGC、大数据等各个环节。具体来看,投资制作领域,公司未直接参与投资制作,而是通过利用大数据技术与投资制作方合作的形式打入该领域,主要负责向制作方反馈用户偏好,帮助制作方调整项目内容;在出品发行领域,猫眼娱乐2014年开始进入出品发行领域,主要进行互联网宣发业务;在院线影院业务,公司借助早期就安装在院线影院的SaaS软件提供服务,直接对接影院数据库,实现在线购票选座、排片指导和SaaS服务;面向C端的观众时,主要业务包括在线购票、评论互动,同时进行信息推送和精准营销。
从分账比例来看,投资制作与院线电影占大部分利润。线上电影票价格由四部分组成,最低发行价、影院溢价、电商服务费和影厅服务费。具体来看,最低发行价指的是发行方制定的最低结算价,单张电影票不得低于这一价格,否则在没有票补的情况下,影院需要补齐;影院溢价指的是影院可根据实际情况进行的向上调价;电商服务费指的是互联网平台收取的网络服务费,用于设备维护、交易结算等;影厅服务费是VIP影厅收取的额外费用。具体来看票房在产业链上的分账比例,一部影片的总票房中需要上缴3.3%的特别营业税,并向国家电影事业发展专项资金管理委员会办公室缴纳5%作为电影事业专项资金,剩余的91.7%成为影片的可分账票房。在可分账票房中,中影数字根据票房的数额上下浮动需要收取0-3%不等的部分作为发行代理费。剩余部分,一般情况下,影院院线获取50%,在线票务平台获取7%,发行方获得5-15%,制片方获得28-38%。总体来看,电影产业链的利润集中在院线影院和投资制作部分,票务平台分账比例较小。
全产业链打通以后,猫眼可以从电影产业链的各个环节实现收入。从公司收入来源来看,除了7%左右的服务费,公司主控发行的电影可以收到5%-15%的分成,联合发行可以收到1%-2%。同时对投资制作和院线提供的服务也可以收取服务费。由于在线票务业务本身分账比例不高,参与到全产业链之后需能够有效地扩大公司收入来源。总体来看,如果猫眼参与电影的全部环节并主控发行,则至少能获得12%-22%的票房分成,高分成比例也证明了猫眼拥有良好的商业模式和盈利模式。
2.2 充分发挥产业链协同作用,提高电影爆款率
猫眼现有的大数据、互联网能力和流量优势能够很好地与产业链其他部分产生协同作用:17年9月与微影时代合并之后,猫眼同时拥有来自光线的产业链上游资源,以及来自腾讯系的C端流量资源,以及自身作为美团系产品的多年积累的C端用户数据资源。这样的背景下猫眼积极进行产业链延拓,通过数据及互联网能力协助电影出品方在早期对剧本进行选择,以及在宣传发行阶段,可以利用用户数据对电影进行精准化营销,对院线上座率情况进行统计,协助发行排片。
(1)在投资制作方面:通过数据及互联网能力协助电影出品方在早期对剧本进行选择。猫眼作为互联网平台,可以用更加直接的用户反馈和大量适应不同消费群体的网络IP丰富电影内容的创作。与此同时,电影消费人群已逐渐从单向的电影观众走向更具话语权的电影用户,并深度参与电影商业甚至制作流程。通过用户的线上观影消费行为,大数据能够分析出用户画像、用户偏好以及分布特征,并应用到电影生产链的各个环节中。比如在制作阶段,观影数据能够辅助项目开发,给创作者提供更多的参考维度。传统电影行业的一大痛点是不了解观众真正的需求,只能凭借经验和先例制作电影,但往往效果与预期有偏差,大数据则能够帮助纠正偏差,让创作者从观众的观影行为中获取参照、发现问题。除此之外,互联网平台还能够为电影提供IP品牌评估、类型影片研究、故事概念评估、剧本诊断、粗剪试映等数据及工具化支持。
(2)在宣发方面:利用用户数据对电影进行精准化营销,对院线上座率情况进行统计,协助发行排片。猫眼可以利用其票务平台、社交平台扩大电影信息到达的广度和深度,从而扩展电影市场的消费半径。在宣传阶段,互联网大数据能够助力电影营销更加精准、高效。互联网宣发模式之所以比传统宣发更具优势,在于它能精准定位人群、准确选择档期、全网多渠道分发、量化反馈闭环管理等。例如2019年春节档电影《飞驰人生》,猫眼作为主控发行方,不仅利用Banner位、Push、开屏等触达展示类资源为电影做线上全面曝光,而且在线下策划了与重庆航空、百事可乐的跨界营销,使得影片的热度和曝光量大幅提升,成为春节档的热门影片。
(3)在院线影院方面:对上座率进行统计,协助发行排片。猫眼数据库可以根据电影票房、口碑和上座率等数据,即使反馈给院线和影院,使得院线和影院能够对排片进行动态调整。
综合以上几点,猫眼全产业链的独特布局能够使其参与的电影在各个环节胜出,这些显著优势,让猫眼打造出许多高票房的“爆款”电影作品,取得非常可观的业绩成果。2016年,全年投资回报率最高的电影《驴得水》,由猫眼做全案宣发;2017年国庆档期间,《羞羞的铁拳》总票房突破22亿元,由猫眼参与出品、主控宣发;2018年猫眼成为国内排名第一的国产电影主控发行方,发行了《捉妖记2》、《后来的我们》、《来电狂响》等多部票房爆款。
2.3 票补减少+收入增加,未来盈利空间加大
2.3.1 票补经历疯狂后走向终结,猫眼成本端下降
回顾票补历史,票补在15年达到顶峰之后迅速消退。我国电影行业的票补起源于2014年,并在2015年迅速达到高潮。票补市场疯狂之后,相关监管部门在2018年发布通知制止票补现象,使得票补从2018年开始走向终结。根据每日经济新闻的数据,2015-2017年票补金额分别为40亿,15亿和20亿元,占到了当年票房总收入的9.07%,3.30%和3.58%。具体来看我国票补的发展历程:
(1)初期(2014年):初期票务平台为了抢占份额开始对电影票进行大幅度补贴。2014年,在线票务市场已经出现了格瓦拉、百度糯米、微影、猫眼等十几家大大小小的平台。为了达到快速增加用户数量,抢占市场份额的目的,从2014年6月27日上映的《变形金刚4》开始,猫眼、格瓦拉等头部平台方开始通过线上“票补”刺激消费者下载APP,注册平台会员,从而增大市场份额。
(2)高潮期(2015年):票补集中爆发,平台+片方联合投入。2015年,平台和片方之间的“票补”形式也越来越复杂,伴随着各种对赌和联合出品。票补力度也在不断扩大,根据犀牛娱乐的消息,《天将雄师》上映3天,“票补”金额就达到5000余万元。对于不同体量和质量的影片,票补的分配比例也有所不同,大体量的优质电影平台补贴更多,对应的小体量电影片方补贴更多。“烧钱”直接导致了大众点评与猫眼合并、格瓦拉与微影合并。
(3)放缓期(2016年-2018年10月):烧钱票补逐步收敛,票务平台转而向产业上游的出品、发行方向发力。2016年国内电影票房增速明显放缓,票补力度也进行了“急刹车”。票补减少主要是因为票补行为的负面效果逐步被大家所认知,对于口碑不佳的影片而言,票补行为对于上映首日上座率的提升,也将进一步扩大负面口碑的传播范围,加速票房扑街。
(4)逐步消退期(2018年10月至今):市场选择+监管部门禁止票补,补贴全面转向其他形式。2018春节档前夕,监管部门发布票补“双限令”:即每张电影电影票最低票价不得低于19.9元,票补张数不超过50万张。2018年下半年,国家电影局提出新要求,要求从2018年10月1日开始,发行方、制片方、院线方不允许进行网络售票平台补贴投放。与此同时,票补对于票房的拉动力已经越来越小,在宣发环节中的地位越来越低,取消票补也可以说是市场的主动选择。(根据新浪娱乐的报道,2015年票补最强劲的时候,能带动1:12的票房,就是说投100万票补,预计会拉动1200万的票房;2016年降低到1:7,2017年1:3到1:4,2018年是1:1甚至部分出现倒挂现象。票补对于票房的带动作用逐步减弱。)目前,在线票务平台仍然通过优惠券形式给予一定补贴,片方则转向其他宣传方式,包括地推、新媒体、短视频平台及其他各类营销。
2019年猫眼票补金额显著减少,成本端销售费用下降。根据公开票补数据和猫眼娱乐的市场占有率,我们测算最近三年猫眼的票补金额分别为5.20亿元,7.10亿元和5.67亿元。与票补整体发展趋势一致,猫眼的票务补贴在2015年达到高峰9.14亿元,占到了当年销售费用的60.12%;2016-2018年处在放缓期,票补金额较2015年大幅减少,但是由于电影行业整体发展导致新发影片增加,票补仍然有所上涨;2018年10月,特别是2019年,监管部门的政策推动结合市场对票补的认可程度下降,猫眼大幅减少票补开支,推算2019年票补为5.67亿元,同比下降20.21%,且均是通过促销活动、优惠券等形式发放。票补的大幅减少也是猫眼2019年首次实现盈利最主要的推动因素。
2.3.2 片方票补转多渠道营销,猫眼收入端提升
随着在线票务平台流量和数据的积累,猫眼等平台成为电影宣发的途径之一。猫眼、淘票票等在线票务平台可以通过广告投放、IP合作、内容生产和创新合作等模式对电影进行宣传。中研网数据显示,截至2020年上半年,中国电影在线出票量占电影票出票总量比例为84.8%,互联网宣传成为电影宣传的重要途径,同时可以与线下地推相辅相成。在线票务平台的宣传作用主要体现在:
(1)平台可以利用预售提前进行电影宣传。预售的方式,相当于是把一部影片的发行期放得更长远了,不仅局限于上映期间,而是可以提前进行宣传和观众导入。
(2)广告投放:平台本身流量巨大且受众均为潜在观众,是电影广告投放的重要途径。猫眼招股说明书显示,2018年上半年平台活跃用户数达到1.3亿。根据中华网数据,截至2019年底,猫眼娱乐小程序生态用户数突破3.5亿,继续稳居文娱行业小程序用户规模领跑者位置。其中,猫眼微信小程序用户数超过2.8亿,活跃度亦进一步增加。巨大的潜在观众流量使得在线票务平台成为电影宣传过程中不可忽视的入口。
(3)IP合作:在线票务平台与社交平台连接,打造“电影社交营销”,与知名IP进行合作,直接实现收入转化。2018年3月,网络红人“和菜头”撰写的阅读量10万+的微信文章《你今年不该错过的电影,三块广告牌》就与猫眼娱乐合作,文末猫眼提供的购票小程序入口。此外,猫眼也与多名自媒体达成类似合作,进行电影宣传推广。
(4)内容生产:自有文娱类流媒体可进行电影广告植入。猫眼娱乐拥有的“猫眼娱乐”、“猫眼电影”、 “猫眼大明星”等文娱类媒体账号在微博、抖音、今日头条等拥有大量粉丝,比如“猫眼娱乐”和“猫眼电影”在新浪微博分别拥有62万和87万粉丝,可以通过定制内容的形式为品牌进行曝光。
(5)创新合作:通过主题观影等活动创新电影营销方式。2018年,猫眼作为《水形物语》的首席互联网营销平台,通过猫眼影迷会在全国38个城市组织了《水形物语》大型主题观影活动,极大地提高了该影片在国内的知名度。
片方票补将转移到包括票务平台等多渠道营销,为猫眼带来新的收入增量。从电影宣发费用来看,根据第一财经报道,春节档电影的宣发费用几乎占到投资成本的三分之一甚至一半;而根据新浪娱乐报道,在票补高峰期,一部院线大片的票补可能会占到宣传费的三分之一,甚至达到千万级。在票补被勒令取消后,宣发费用中的票补费用就有一部分转移到了猫眼、淘票票等在线票务平台的宣传费用中,这部分将构成猫眼娱乐的广告服务业务收入。从猫眼的广告服务业务收入来看,过去几年一直处于高速增长状态,2019年广告服务业务收入达到5.67亿元,同比增长39.71%,未来随着片方将票补支出更多地转为线上宣传支出,预计猫眼的广告服务业务收入将会继续增加。
2.4 猫眼:与腾讯合作成立“腾猫联盟”,全文娱战略“猫爪模型”
2.4.1 从选座到内容再到社区,8年发展形成用户观影消费的全程闭环。
公司从在线票务业务出发,在C端逐步扩展到内容和社区服务。猫眼原名美团电影,由美团于2012年2月份推出,开始在美团作为一个娱乐部门开展在线电影票务业务,2013年1月顺利推出具有在线选座功能的猫眼APP,这是猫眼发展的关键一步;由于早期在线选座市场不发达,只有格瓦拉一个实现在线选座的网站,猫眼的出现迅速将小众选座带到了大众选座的时代,因此获得了先发优势;选座吸引了大量的用户以后,猫眼在2014年顺势推出社区功能,围绕活动促销和核心用户深耕细作,不断完善其媒体内容,进一步增强了用户粘性。基于庞大的活跃用户基础,公司的平台还提供广告、IP衍生品销售及影院会员服务。
具体看公司各项业务:
(1)在线票务业务:公司与微影时代合并之后市场占有率达61.3%,已经成为中国最大的在线电影服务提供商,是电影观众购买电影票的首选渠道。根据公司招股说明书信息,猫眼月度活跃用户超过 1.3 亿。其流量入口包括猫眼APP、格瓦拉APP、微信钱包及QQ钱包专用入口,是美团及大众点评娱乐票务服务独家合作伙伴。
(2)内容业务:猫眼从2014年起开始注重媒体内容,通过优质的媒体内容来增加用户在APP的停留时间,从而增强用户粘性。典型的内容业务,比如“一起来追剧”板块,除了推荐近期热播剧,同时也引入了外部的视频博主对当下热门剧集进行点评。
(3)社区业务:社区功能是提高用户粘性的重要手段,猫眼电影的社区功能主要是实现评论互动和用户打分。在观影后,猫眼的客户可以撰写评论并发布到朋友圈,这样与第一步购票相呼应,完成了产品流程的闭环。此外,用户的评论还可以发布到社区,以及给电影打分。截止猫眼上市,共拥有1.58亿条电影评分和7060万条评论。
2.4.2 流量+内容优势明显,成功打入上游电影、电视剧宣发领域
通过“选座+社区”两个业务模式,猫眼手握大量用户数据,后期开始进入电影宣发领域,并成功参与了多部电影和电视剧的出品。2014年,猫眼开始进入电影宣发领域,成为当年热映的《心花怒放》联合出品方,独家预售票房1.1亿;2016年引入光线传媒作为战略投资人,开始更加深入地参与上游电影发行业务。猫眼进入电影宣发领域以来,迅速成为中国排名第一的国产电影主控发行方,目前市场份额约10%。在2018年初,公司开始涉及电视剧、网剧、网络大电影及综艺节目宣发服务,参与出品具有市场潜力的项目。
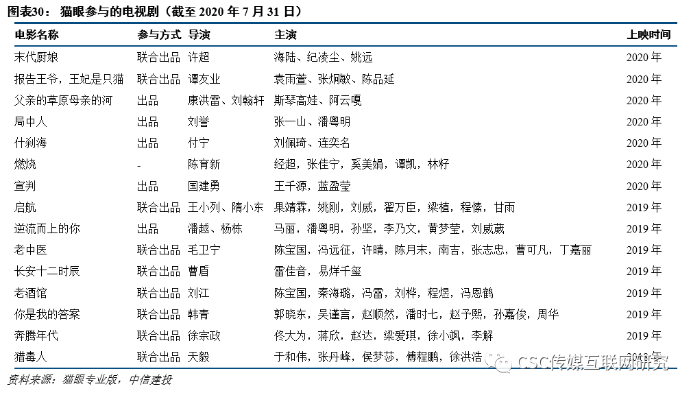
电视剧方面,逐步转向独立发行,投资较为成功:猫眼专业版的数据显示,公司2018年开始参与电视剧发行,2018-2020年分别发行1部、7部和7部;从参与方式上来看,早期以联合发行为主,2020年开始以独立发行为主,仅2部电视剧为联合发行;目前已经播出的电视局中,《长安十二时辰》、《你是我的答案》和《逆流而上的你》均为网络热度较高的电视局,说明猫眼在电视剧领域的投资比较成功。
电影方面,猫眼从2014年开始涉足电影宣发领域,独立发行与出品项目数增加。2014年猫眼开始拓展电影内容业务,包括宣传发行方面的支持以及参与联合出品。2019年,公司共参与了75个电影项目,其中包括热门电影《少年的你》、《飞驰人生》、《银河补习班》、《新喜剧之王》、《我和我的祖国》、《流浪地球》等。猫眼专业版数据显示,公司历史上参与了67个电影项目的出品(占比30%)、44个电影项目的发行(占比20%)、48个电影项目的联合发行(占比22%)和49个联合出品(占比20%)。与电视剧类似,公司在电影领域也是先从联合发行、联合出品开始,逐步拓展到独立的发行和出品。
2.4.3“腾猫联盟”推动“猫爪模型”全文娱战略升级
2019年7月9日,猫眼娱乐召开“猫眼全文娱战略升级发布会”,正式发布猫眼全文娱战略“猫爪模型”。根据介绍,猫爪模型将服务于现场娱乐、短视频、视频、电影、文娱媒体、剧集、音乐、艺人KOL等全文娱产业链,由五大平台组成:
(1)第一大平台是猫眼全文娱票务平台。目前,猫眼在线电影票务市占率已经保持在60%之上。通过高频打低频,猫眼票务平台在电影、演唱会、赛事、展览、话剧等多个文娱产业链间形成协同效应,实现文娱消费人群多品类延展,为全文娱票务市场带来增量价值。
(2)第二大平台是猫眼全文娱产品平台。猫眼在几年发展中沉淀出“猫眼通”和“场馆通”两大产品平台——“猫眼通”服务影视内容的概念、制作、宣发、上映全流程;“场馆通”为影院、现场娱乐场馆提供SaaS服务系统及智慧现场等服务。
(3)第三大平台是猫眼全文娱数据平台。这一平台拥有三个层面的内涵:首先,猫眼娱乐已经成为国内广泛认可的全文娱数据库,横跨影视、现场娱乐、综艺、视频等各个领域,包含影视内容数据库、影视人库、行业机构库,以及文娱用户数据库;其次,猫眼具有以猫眼专业版、猫眼智多星等工具,提供全面的市场分析和策略建议;最后,猫眼具有极强的数据分析能力,为内容方、宣发方、场馆和放映端提供全面的决策支持。
(4)第四大平台是猫眼全文娱营销平台。在流量及交易支持方面,猫眼全文娱营销平台为行业伙伴与更多品牌广告主提供强大武器。猫眼全文娱营销平台将实现“线上全网覆盖,线下超强整合,观众在哪里,年轻人在哪里,我们都能触达”。
(5)第五大平台是猫眼全文娱资金平台。猫眼娱乐将通过投资出品、供应链金融等方式,为文娱行业伙伴提供资金支持,助力更多优质内容的生产。目前,猫眼娱乐已与北京市文化科技融资租赁股份有限公司达成战略合作,利用社会资金为行业提供支持。除此之外,猫眼娱乐将携手市场资源和合作方,一起为行业伙伴提供供应链金融服务,缓解现金流压力。
近年来观影人数增长放缓,导致在线票务行业整体受限。2018 年,国家相关部门出台政策对票补进行限制,再加之我国观影人群基数增长缓慢,票务年观影人数在2017至2019年的同比增长率分别为18.2%、6.2%、0.6%,同比放缓的趋势已经非常显著。根据艺恩数据发布的《2019 年上半年电影市场景气洞察》,内地上半年的电影总票房为 311.7 亿元,同比下降了 2.7%,观影人次同比下降 10.3%,这是自 2011 年以来内地票房与观影人次的首次双下降。在观影人数这一天花板下,在线票务行业整体发展受到限制。虽然在线娱乐票务仍是猫眼核心业务,但占总营收的比重已经由2018年的60.7%下降至54.0%,业务营收同比增长由2018年的53.0%变为2019年的1.0%。
“猫爪模型”战略的提出,标志着猫眼娱乐彻底完成从票务平台向全文娱生态的进化。在在线电影票务行业整体处于发展瓶颈的背景下,猫眼娱乐不仅将其票务业务拓展至电影之外的多个文娱行业,也致力于将猫爪模型覆盖全文娱各个产业链,与电影产业全面融合,大力挖掘市场潜力,打破原有产业格局的限制。
猫眼在成为在线电影票务行业龙头的基础上,向其他文娱票务行业迅速扩张。根据财报,2018年猫眼娱乐在电影票务市场的份额已突破60%,是中国最大的在线票务平台。在此基础上,猫眼将其在电影领域积累的数据、营销等能力,广泛复制到了其他文娱行业,成为极少数同时在线销售电影、演出、赛事等的全文娱票务平台之一。票务服务领域的拓宽,一定程度上消解了电影票务行业低迷对猫眼未来发展空间的限制。相比于不足千亿规模的电影票房市场,整个文娱产业市场的规模足够高。2019年美国的文娱市场规模预计5万多亿元,而中国2018年的市场规模约1.7万亿元,拥有很大增长空间。2017年,猫眼开始重塑演出市场,通过电影这种高频产品,带动低频的演出产品销售。2018年张学友在昆明举办演唱会,3分钟GMV突破2000万,随后,张学友东莞演唱会门票也迅速售罄。由此可见,多个文娱品类间可以形成巨大的协同效应,为猫眼带来更可观的行业增量。
猫眼从在线票务入手,大力切入电影投资、宣发等上下游产业链。近年来,互联网与电影行业相互融合逐渐成为新趋势。为了摆脱对单一互联网票务业务的依赖,猫眼加大了在电影内容及剧集领域的投入力度,从下游的消费端,不断向产业上游生产端进发,以联合出品、宣发的身份介入到电影生产的链条。与这些领域传统的电影公司相比,猫眼作为互联网平台,在电影生产与宣发中具有其独特优势:
一方面,猫眼作为互联网平台,可以用更加直接的用户反馈和大量适应不同消费群体的网络IP丰富电影内容的创作。目前,多数观众习惯了线上购票,中国电影票务线上化率从2016年的76.1%上升至2018年的84.3%。与此同时,电影消费人群已逐渐从单向的电影观众走向更具话语权的电影用户,并深度参与着电影商业甚至制作流程。通过用户的线上观影消费行为,大数据能够分析出用户画像、用户偏好以及分布特征,并应用到电影生产链的各个环节中。比如在制作阶段,观影数据能够辅助项目开发,给创作者提供更多的参考维度。传统电影行业的一大痛点是不了解观众真正的需求,只能凭借经验和先例制作电影,但往往效果与预期有偏差,大数据则能够帮助纠正偏差,让创作者从观众的观影行为中获取参照、发现问题。除此之外,互联网平台还能够为电影提供IP品牌评估、类型影片研究、故事概念评估、剧本诊断、粗剪试映等数据及工具化支持。
另一方面,猫眼可以利用其票务平台、社交平台扩大电影信息到达的广度和深度,从而扩展电影市场的消费半径。在宣传阶段,互联网大数据能够助力电影营销更加精准、高效。互联网宣发模式之所以比传统宣发更具优势,在于它能精准定位人群、准确选择档期、全网多渠道分发、量化反馈闭环管理等。例如2019年春节档电影《飞驰人生》,猫眼作为主控发行方,不仅利用Banner位、Push、开屏等触达展示类资源为电影做线上全面曝光,而且在线下策划了与重庆航空、百事可乐的跨界营销,使得影片的热度和曝光量大幅提升,成为春节档的热门影片。
这些显著优势,让猫眼打造出许多高票房的电影作品,取得非常可观的业绩成果:2016年,全年投资回报率最高的电影《驴得水》,由猫眼做全案宣发;2017年国庆档期间,《羞羞的铁拳》总票房突破22亿元,由猫眼参与出品、主控宣发;2018年猫眼成为国内排名第一的国产电影主控发行方,发行了《捉妖记2》、《后来的我们》、《来电狂响》等多部票房爆款;2019年上半年,猫眼主控发行的影片票房达41亿元,包括《白蛇·缘起》、《飞驰人生》等,并参与投资了《流浪地球》,联合出品了网剧《长安十二时辰》等。
2019年猫眼财报显示,除了在线票务的另两项业务中,娱乐内容和服务营收同比增加30.7%,而广告服务及其他同比增加39.7%。猫眼娱乐这两项业务的发展仍有扩充空间,在未来,随着全文娱战略的不断深化,猫眼的业务核心或将不断偏移。
2.4.4 腾猫联盟:实现猫爪模型战略的强大助力
为了有效提升“猫爪模型”的服务能力,猫爪娱乐同时与腾讯控股、腾讯音乐娱乐集团成立“腾猫联盟”,在多个领域进一步深度合作。在电影方面,基于双方在宣发层面的优势,“腾猫联盟”将打造行业顶级的电影宣发体系。目前双方已合作推出了《老师·好》、《大约在冬季》等今年热门电影的宣发,《吹哨人》、《俑之城》、《草样年华》、《第十一回》等电影的合作宣发也已提上日程。据周天财经报道,腾讯与猫眼这一电影宣发体系的打造,或将实现10亿体量及以上的曝光。
“腾猫联盟”的合作不仅体现在电影领域的深入捆绑,还会聚焦于产品联通、资源协作、数据共享三个层面,致力于打造“中国顶级全链路文娱消费平台”。这将为猫眼进一步落实全文娱战略提供强大助推力。
1)在产品层面,基于微信生态、QQ、腾讯视频等腾讯系产品打通猫眼闭环购票,完善腾讯平台用户的购票体验。
2)在资源协作层面,腾讯将整合内容分发、互动社交、跨界联动、话题口碑、裂变产品及区域推广等多方面资源,并通过跨平台联动、社交营销等创新玩法,推动影视作品热度发酵。猫眼娱乐则将整合购票入口、精准营销、定制活动、短视频,以及线下发行等能力,最大化的覆盖用户范围,为行业提供定制化宣发服务。
3)在数据层面,双方将依托和整合各自的数据优势,为行业发展提供更为专业的决策引导,深入挖掘商业价值。未来,“腾猫联盟”还将在剧集、现场娱乐、音乐、短视频等多个文娱产业链展开深度合作。腾讯拥有中国最大的用户流量和最全面的娱乐消费场景及数据,猫眼拥有文娱垂直领域丰富的数据和资源,两者合作后,有望为文娱行业提供完整的平台产业服务能力。
“腾猫联盟”结成后,腾讯将给猫眼带来巨大的生态资源价值。从被业界称作中国电影互联网元年的2014年开始,腾讯、百度、阿里等互联网公司纷纷布局电影相关业务,将互联网思维和互联网技术代入影视圈。其中成绩单最漂亮的,无疑是本就有着文娱背景的腾讯。就“腾猫联盟”来说,腾讯主要能够从产品层面、资源协作层面、数据层面等为猫眼提供独一无二的支持:
1)从产品层面来看,在互联网领域,多年以来几乎没有任何一个社交平台能与腾讯产品相抗衡。腾讯将微信生态、QQ、腾讯视频等生态内的超级平台与猫眼打通,不仅极大方便了此前猫眼存量用户的购票体验,也为其带来了价值潜力更大的增量用户。比如,成为腾讯视频的独家票务合作伙伴后,猫眼全文娱票务平台全面嵌入腾讯视频,既获得了巨大的流量支持,也使腾讯视频用户能够完成线上到线下的全链路消费行为,满足其一站式的购票体验。
2)从资源协作层面看,腾讯系产品有强大的内容分发、互动社交、跨界联动、话题引导等能力。比如新上线的电影,不论是预告片还是观后感,大多数人在微信朋友圈和公众号里所了解到的信息,要比豆瓣更早更深,也能直接触发话题社交,而话题社交所带来的上座转换率,对过去两年票房带来的影响已不可小觑。而腾讯的跨平台联动、社交营销等玩法,更是进一步推动了影视作品热度的持续发酵。数据显示,2019年微信公众平台TOP10热门电影相关文章量、评论量、在看量总量相比2018年均有上升趋势,其中文章量和评论量增长率均超过50%。电影热度在社交平台上具有较强的传导效应。
3)从数据协作层面看,腾讯通过猫眼平台数据的获取,结合自己平台上一手用户的需求与喜好等数据提炼总结,可以为猫眼提供用户调研和数据等方面的支持,有助于猫眼进一步挖掘商业价值。
目前,随着腾讯高管正式入驻猫眼董事会,“腾猫联盟”的合作有望进一步深入。2020年6月8日,猫眼娱乐发布公告,宣布将委任程武为公司非执行董事。程武现任腾讯集团副总裁、腾讯影业CEO兼阅文CEO,是腾讯“新文创战略”的倡导者和推进者,曾推动阅文更紧密接入腾讯新文创大生态,在文学、影视、动漫、游戏等内容业务更深度联动,并深入推动IP联动和新文创内容生态发展。从程武过往在文娱影视行业的发展历程来看,其在行业中发挥着带动行业发展的作用,具有很强的专业积累。而其执掌的阅文和腾讯影业,均与猫眼有着良好的沟通、合作基础。从三者各自的优势来看,未来在IP价值释放方面存在较大合作空间:如今,腾讯更加系统地关注文化价值和产业价值的双向赋能,猫眼在IP变现方面具备天然优势。随着程武进入猫眼董事会,双方在深度挖掘IP价值、深度整合影视文娱产业链资源优势方面的强强联合有望更加紧密。对于猫眼自身而言,随着双方合作的深入,产业、文化价值进一步被挖掘,带动IP产业进入精耕细作的协同时代,也为公司自身成长提供较大驱动潜能。
2.5 猫眼+抖音:直播与短视频成为猫眼影视宣发新方向
除了“腾猫联盟”构建的电影宣发体系,猫眼还与抖音联手,将宣发渠道拓展至直播与短视频领域,为影视宣发提供了一个全新的思路。2019年11月,《吹哨人》主演雷佳音、汤唯和著名的抖音网红“多余和毛毛姐”共同空降抖音直播间。明星加网红的互动组合,成为电影宣发的主力推手,整个曝光超过10亿+,覆盖粉丝超过2亿人,直播观看超过1000万次,话题讨论超过1.7亿。直播过程中附带猫眼电影抖音小程序的入口,可以19.9元优惠购票实现销售转化,实现了“视效合一”的推广升级,整体宣传效果较为成功。
目前来看,“明星网红直播+短视频”的宣传形式,是影视宣发的黄金洼地。一方面,以抖音为代表的短视频软件可以作为电影预告片的播放平台,再配合内容剪辑,容易以“好看的内容”引发消费者的兴趣;另一方面,让娱乐网红通过直播宣传娱乐产品,不仅让影视宣发获得超级流量覆盖和高频全网互动,也可以很好地实现流量变现。通过这类短视频社交平台打造“流量—互动—转化—口碑”的宣发闭环,可在一定程度上提高影视宣发效率:在宣发过程中有销售和转化,在宣传后同样也有话题和传播,从而最高效地完成了影片宣发的热启动。除此之外,片方还可以通过这类平台收集用户的想法与建议,了解观众关注的重点是什么,并在之后的宣发中强化某些关键内容的宣传,从而起到更好的宣传效果。
猫眼娱乐公司营业收入和毛利润稳定增长。2017-2019年,公司营业收入分别为25.48亿元,37.55亿元,42.68亿元。由于电影行业逐渐趋于饱和,公司营业收入增长率逐渐降低:2016-2019年的增长率分别为130.84%、84.97%、47.37%和13.65%,增长率逐渐降低,年复合增长率为48.21%,营业收入稳中有升。2017-2019年,公司的毛利润为17.42亿元,23.56亿元,26.57亿元;2016-2019年毛利润增长率为130.84%,84.97%,47.37%和13.65%,毛利率增速与营收增速高度相关。
公司毛利率维持在较高水平。2015-2019年,猫眼娱乐的毛利率分别为:50.03%,64.44%,68.37%,62.75%,62.26%。在2016年之前,猫眼娱乐的主要功能为票务平台,2016年猫眼娱乐扩充了业务范围,发展出了售票、出票、智能入场等全流程服务,在线娱乐票务服务同比增长61.50%,毛利率增长幅度较大,并维持在较高水平。
2017至2019年,猫眼娱乐营业成本分别为8.06亿元、13.99亿元和16.10亿元, 2019年起成本增速降低。按成本性质划分,主营业务成本主要包括票务系统成本、互联网基础设施成本、内容宣发成本、内容制作成本以及其他成本,其中其他成本包括业务合并产生的无形资产摊销、物业厂房设备折旧以及其他开支。票务系统成本在2019年增长率大幅下降,且票务系统成本在成本结构占比最大,因此营业成本整体下降。
2019年,公司归母净利润为4.63亿元,首次实现盈利,扭转亏损局面。2015-2019年,猫眼娱乐的净利润分别为:-12.97亿元、-5.08亿元、-7.55亿元、-13.71亿元和4.63亿元,首次实现盈利,净利润同比增长为60.83%、85.15%、-81.65%和438.07%。公司净利润转负为正,盈利模式逐渐成熟,但净利润增长率波动较大,仍然未进入稳定发展状态。全年经调整EBITDA为9.464亿元,同比增长312.9%;经调整溢利净额7.032亿元,同比增长142.4%。
3.2 业务结构逐渐优化,在线娱乐票务服务占比逐渐下降
公司业务分成在线娱乐票务服务、娱乐内容服务以及广告服务和其他三个部分。公司的广告服务及其他业务占比上升,收入占比提高,而在线娱乐票务的业务收入占比逐渐下降。从2019年猫眼娱乐各个业务领域营业收入占比来看,在线票务服务仍然是公司的核心业务。
但是从历史趋势来看,在线票务服务作为公司传统业务领域,近年来占比逐步下滑。在线票务服务收入占比从2015年的99.63%下降到2019年的53.97%。广告服务及其他业务成为公司近年来发展速度最快的业务领域,其收入占比从2015年的0.37%增长到2019年的13.30%。
1)在线娱乐票务是公司传统业务领域,其收入占比总体较高,是公司收入的主要来源,交易额、出票量增幅均超大盘。2017-2019年分别占主营业务收入的58.48%、60.72%和53.97%。2019年,中国电影总票房为人民币642.66亿元,同比增长5.4%。其中国产电影总票房411.75亿元,同比增长8.65%,占总票房比64.07%;院线观影人次为17.27亿,同比增长0.5%。在中国电影市场持续增长、在线化率稳定的环境下,猫眼交易用户数得到持续提升,交易额同比上升6.7%,出票量同比上升0.9%,均超过大盘增幅。按照2019年全年电影票务总交易额统计,猫眼的市场占有率超过60%,总交易额比2018年同比增长15.1%。
2)娱乐内容服务收入占比相对稳定,在发行、宣传、出品方面实现突破。2017-2019年,娱乐内容服务分别占主营业务收入的33.45%、28.46%和32.37%,占比相对稳定。2019年度由猫眼主控发行的影片共14部,票房达到人民币74亿元。猫眼深度参与并助力中国电影行业的发展,在2019年全国票房排名前三十的影片中,国产片总计18部,其中由猫眼主控发行、联合出品、联合发行的影片总计12部。猫眼参与的影片中,《来电狂响》为元旦档票房冠军,《反贪风暴4》为清明档票房冠军,《最好的我们》为端午档票房冠军,《我和我的祖国》为国庆档票房冠军。娱乐内容服务逐渐形成规模,为公司带来较大占比的收入。
3)广告服务及其他是公司近年来业务发展速度最快的应用领域,其收入金额较低但增长速度较快。2017-2019年分别占主营业务收入的8.07%、10.82%和13.30%。公司大力发展营销业务,持续建设营销平台和紫荆服务凭条,对娱乐整合营销策略进行深化,充分覆盖了社交、电商、生活消费等所有场景的六大流量入口:微信、QQ、美团、大众点评、猫眼、格瓦拉。在提高业务收入的同时,广告服务同时扩大了公司的影响力,为票务服务和娱乐内容服务的收入增长起到一定的作用。
3.3 成本控制实现“扭亏为盈”
2015-2019年猫眼娱乐的营业成本分别为2.98亿元、4.90亿元、8.06亿元、13.99亿元、16.10亿元,2016-2018年间增长率稳定,2019年增长率大幅下降。按成本性质划分,主营业务成本主要包括票务系统成本、互联网基础设施成本、内容宣发成本、内容制作成本以及其他成本,其中其他成本包括业务合并产生的无形资产摊销、物业厂房设备折旧以及其他开支。
营业成本下降的主要原因是销售费用大幅下降,而销售费用下降的原因则是营销及推广开支减少。在成立初期,公司为了占据更大比重的市场份额,采用了“巨额补贴”的方式来促进销售,吸引消费者。公司所在的在线票务行业在2015-2017年持续向用户进行激励补贴,每年整体的票务补贴在35-45亿人民币之间,在销售费用中占据了较大比重。而从2018年开始,随着公司品牌效应的形成和战略的改变,公司将“宣发+内容”双轮驱动做为公司的主要宣传模式,取代了以往以巨额补贴吸引用户的模式,销售费用得到控制。2018年下半年,国家电影局提出要求,要求发行方、制片方、院线方不允许进行网络售票凭条补贴投放,销售价即为结算价。取消票补之后,公司的总交易额降低,但成本同时降低。2019年上半年,猫眼的在线票务所得收益同比减少了5.7%,但销售及营销开支也减少了5.35亿元,由2018年上半年的11.46亿元变为6.11亿元,同比减少了46.7%。2019年,公司的在线票务所得收益同比增加1.01%,增长率远低于2016-2018年,但销售费用减少3.93亿元,由2018年的19.40亿元下降至2019年的15.48亿元,成本下降幅度高于收益下降幅度,因此利润增加。
业务结构调整导致成本增长率下降。2019年,公司营业成本增长率大幅下降,主要是由于业务结构调整带来的票务系统成本的下降、业务合并产生的无形资产摊销下降。
票务系统成本在2015-2019年分别为:1.92亿元、2.44亿元、3.93亿元、5.46亿元和5.37亿元,2016-2019的增长率为27.07%,61.20%,38.68%,-1.56%,震荡幅度较大,整体呈现下降趋势。票务系统成本在营业成本中占比较大因此营业成本整体下降。
娱乐内容服务相关成本增长率下降。娱乐内容服务成本包括内容宣发成本和内容制作成本。2016-2019年间内容宣发成本为0.74亿元、1.27亿元、2.70亿元和3.50亿元,2017-2019年间内容制作成本分别为0.60亿元、1.36亿元和2.43亿元。娱乐内容服务的业务收入基本稳定,成本增速不断下降,从2017年的151.89%下降到2019年的45.90%,娱乐内容服务的毛利润呈现上升趋势。
但是,值得注意的是,由于2020年上半年疫情的影响,电影行业停摆半年,行业大幅受挫。3月26日,中国电影家协会理论评论工作委员会召开“电影行业应对疫情影响”专题网络会议,建议可以通过“票补”、消费券等方式拉动观影人增长,刺激观影需求,恢复观影热情。7.20日影院复工之后,为了占据市场份额,多家院线以及票务平台已经重新恢复“票补”的方式吸引观众。因此,公司2020年延续2019年净利润为正的状态的挑战较大。
3.4 施行全娱乐服务模式,期间费用率不断下降,销售费用占比高
2015-2019年猫眼娱乐期间费用率分别为267.68%、98.99%、71.12%、65.97%和46.92%,呈现下降趋势。管理费用、销售费用相对较高,是期间费用的主要构成部分。期间费用下降主要原因为公司销售费用占比较大,随着公司业务规模的扩张,经营形式发生改变,销售费用下降,因此期间费用率下降。
1)猫眼娱乐销售费用率持续位于较高水平,增速逐渐下降。2015-2019年,公司销售费用分别为15.21亿元、10.28亿元、14.20亿元、19.40亿元和15.48亿元,占营业收入的比例分别为254.90%、0.57%、55.71%、51.68%和36.27%,整体呈现上升趋势,但增速逐渐下降,2019年同比降低20.23%。销售费用率持续较高的主要原因是:公司所在行业市场竞争较大,需要通过营销手段吸引更多的客户群体,从而占据更大规模的市场份额;因此,在公司扩张的前期,所需销售费用较高。在公司实行全娱乐服务模式之后,对于票务市场的需求降低,因此销售费用逐渐降低。
2)猫眼娱乐的管理费用处于较高水平。2015-2019年,公司管理费用分别为0.76亿元、3.32亿元、3.81亿元、5.23亿元以及4.48亿元,占营业收入的比例分别为12.78%、24.12%、14.96%、13.93以及10.49%,主要包括雇员福利开支、办公室租金、专业服务、物业、厂房及设备折旧、无形资产摊销、其他费用等。总体来看,近年来公司管理费用随业务规模扩大而增长,但由于管理费用的增长速度远低于营业收入的增长速度,导致公司管理费用率下降。
票务系统和娱乐服务为核心,研发费用较高。研发费用分别为0.49、1.63、1.44、2.14和2.21亿元,主要包括未与项目直接相关的研发部人员薪酬。公司的研发费用较高,其主要原因是公司以票务系统和娱乐服务为核心,需要与人工智能等技术结合,为客户推送更适合的内容;同时需要通过系统更新优化客户体验,因此所需研发费用较高。但研发费用占比较低,主要原因是销售费用占比过高。
3.5 商誉居高不下,存在商誉减值风险
公司商誉居高不下,无形资产占比较高。2017-2019年,公司的无形资产分别为56.08,53.91,53.41亿元,占总资产的62.05%,59.39%,47.05%;而商誉则分别为45.22,44.52,45.05亿元,占总资产的50.03%,49.05%,39.69%。公司的巨额商誉来自2017年9月,公司并购了微影时代的在线票务业务。
商誉中的隐藏收益主要体现在以下三点:
1、收购微影时代的在线票务业务之后,公司拥有更大的市场份额,议价能力提高。收购之前,在线票务平台业务主要由公司、阿里影业以及微影时代承担,呈现出多寡头的格局。收购之后,阿里影业和公司呈现双寡头竞争格局。竞争可能加剧,但公司能够占据的市场份额必然增加。
2、竞争激烈程度下降,整体行业亏损幅度大幅度下降。收购后公司的营销支出同比扩大,在线票务市场的获客竞争呈现上升趋势。2018-2019年,公司的营销费用持续下降,但市场竞争程度并未下降。因此,商誉的潜在价值并未得到体现。
3、获得微影时代股东支持,产生业务协同效应。公司在并购微影时代之后,可以获得腾讯等股东的资源支持,产生一定的业务协同效应。在获客流量方面,公司可以得到微信、小程序、QQ钱包等方面的流量,且已经与腾讯签订持续到2022年的合作协议。而在整个产业价值链上,腾讯从内容制作、内容发行、内容宣传等方面都可以给公司提供一定的隐形资源,提高公司收益。
巨额商誉仍然存在减值风险。2019年影视行业持续深度调整,全年备案、开机和上线项目数量都大幅度减少,影视行业的高溢价现象逐渐改变。行业环境的严峻导致商誉减值可能性上升,存在较大风险。但是,内容仍然是影视行业的核心竞争力,公司以内容为核心进行全文娱产业服务,可以抵消一部分行业影响。
4.1 盈利预测
2020年受疫情影响,公司电影院线相关业务受影响较大,公司业绩短期承压。2020年新冠疫情爆发,春节后线下影院关闭,直至7月20日陆续开放,公司三块业务均与电影院线相关,我们预计公司今年营收业绩将受到较大影响,同比均大幅下滑,2021年有望回到2019年水平,具体分业务板块来看:
在线娱乐票务服务:主要是电影及现场娱乐活动线上票务销售服务收入。2020年受疫情影响我们预计该业务收入同比下滑40%,并且在2021国内电影票房有望恢复至2019年的水平,并且在未来三年公司该业务收入随着电影票房大盘增长而增长,所以我们预计该业务2020-2022年收入增速分别为-40%、70%、15%。
娱乐内容服务:主要由三部分组成,(1)电影制作公司支付的宣传费用,包括作为偿付电影宣发成本的款项;(2)发行收入,主要为猫眼所发行电影收入的一定比例;(3)票房分账收入,主要为猫眼参与出品的电影的票房收入分成。由于疫情原因,2020年猫眼发行和出品的相关收入均大幅下滑,但公司未来战略布局向上游延伸,我们猫眼未来出品及发行收入有望加速增长,所以我们预计该业务2020-2022年收入增速分别为-50%、120%、45%。
广告服务及其他:主要是广告业务和线上电商业务。广告业务主要向娱乐行业及其他行业(汽车、电子、快消等)广告主提供广告服务;线上电商业务有网上预订影院卖品服务、线上平台IP衍生品销售和影院会员服务。2020年影院卖品服务受影院关闭影响较大,广告业务与猫眼App平台流量相关,同理也会受到电影无法上映流量下滑影响。我们预计该业务2020-2022年收入增速分别为-70%、180%、100%。
综上所述,我们预计公司2020-2022年分别实现营业总收入22.5、43.6、58.8亿元,同比增速-47.3%、93.7%和34.8%。对应公司实现综合毛利率37.7%、62.2%和62.8%。预计公司2020-2022年将实现归母净利润-1.8、4.5、6.2亿元,同比增速为-139.8%、343.8%和37.5%。
4.2 投资建议
我们当前重点推荐猫眼娱乐:1、电影院陆续复工,优质影片拉动观影需求,行业景气度进入上行通道;2、公司通过猫爪模型布局大文娱战略,平台属性优势凸显,拥有丰富内容储备;3、“腾猫联盟”打造行业顶级的电影宣发体系,在产品、资源和数据三大层面深度合作。我们预计公司2020-2022年分别实现营业总收入22.5、43.6、58.8亿元,同比增速-47.3%、93.7%和34.8%。对应公司实现综合毛利率37.7%、62.2%和62.8%。预计公司2020-2022年将实现归母净利润-1.8、4.5、6.2亿元,同比增速-139.8%、343.8%和37.5%。2020-2022年分别实现EPS -0.16、0.40和0.55元,8月27日收盘价对应2020-2022年每股收益的市盈率分别为-83x、34x和24x,维持“买入”评级。
风险提示
疫情下国家影院政策变化风险、优质影片供给不足风险、公司成本管控风险。
本文来源