重要提示:通过本订阅号发布的观点和信息仅供中信建投证券股份有限公司(下称“中信建投”)客户中符合《证券期货投资者适当性管理办法》规定的机构类专业投资者参考。因本订阅号暂时无法设置访问限制,若您并非中信建投客户中的机构类专业投资者,为控制投资风险,请您取消关注,请勿订阅、接收或使用本订阅号中的任何信息。对由此给您造成的不便表示诚挚歉意,感谢您的理解与配合!
【快手|深度】
【双十一前瞻|深度】
【值得买|深度】
深度 | 值得买:互联网+消费平台型公司,优质内容构筑社区高护城河,货币化能力持续提升
【分众传媒|深度】
【猫眼娱乐|深度】
【掌阅科技|深度】
【光线传媒|深度】
1
简评
1、潮流玩具从小众到大众,女性消费者激活市场。潮流玩具又叫艺术家玩具(art toy)或设计师玩具(designer’s toy)。潮流玩具初进入中国时主要以日本动漫“手办”为核心,以男性向的机甲类模型为主,价格高昂。而泡泡玛特等公司推出的潮流玩具产品IP扩展至泛二次元领域,产品主打可爱形象,尺寸小巧,棱角柔和,价格多在50元左右,激活女性消费市场,也填补了大众化的成人玩具市场供给的空白;同时,以盲盒为代表的潮玩自带“惊喜营销”属性,其抽盒场景化的消费体验与产品系列化的收藏性,愈发获得消费者的青睐。
2、潮流玩具以IP为核心,满足消费者审美、社交和收藏等方面的需求,驱动行业增长。潮流玩具的核心是IP,优质IP通过系列化产品,持续推动消费者多次重复购买。以“Molly”“毕奇”“DIMOO”为代表的知名IP形象,通过潮玩产品,获得了消费者的喜爱,也反响提升了其IP价值。
据弗若斯特沙利文预测,2024年全球潮玩市场规模将达到448亿美元,2015-2024年年复合增长率达到26.4%。我们估算国内潮玩市场规模约为150-250亿元。随着居民可支配收入的提高和文化娱乐消费支出的提高,中国潮玩市场规模将进一步扩大。
3、国内潮流玩具市场集中度较低,TOP5潮玩公司的销售额市占率仅为22.8%。根据泡泡玛特的招股说明书披露,泡泡玛特为国内市占率最高的潮玩公司,市占率为8.5%,剩下2-5名的市占率分别为7.7% / 3.3% / 1.7% / 1.6%。随着行业龙头泡泡玛特的上市,行业集中度有望提升。
4、潮流玩具产业链中产品开发和渠道销售环节毛利率相对较高。我们拆解潮流玩具行业产业链环节分别为:IP生产、产品开发、工厂生产、渠道销售。从收入分配上来看,这四个环节的收入分配分别为5% / 30% / 25% / 40%。从利润率上来看,产品开发、工厂生产、渠道销售的毛利率分别约为50% / 10% / 20%。
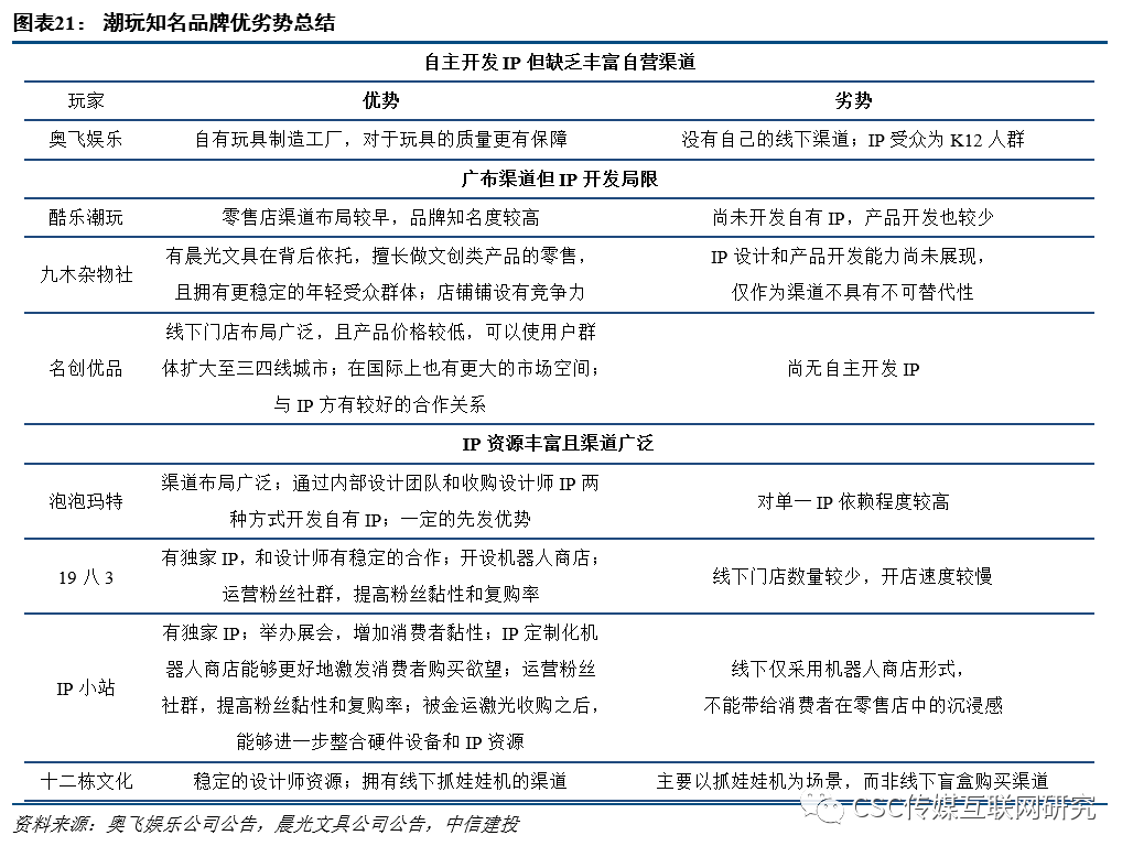
5、根据国内潮流玩具公司在产业链不同环节上的侧重,我们把国内知名潮流玩具公司分成三类:(1)自主开发IP但缺乏销售渠道;(2)渠道优势明显但IP开发有局限;(3)IP资源丰富且渠道广泛。整体来看,泡泡玛特是目前市场上产业链布局最完善的公司,从上游IP开发到下游渠道、展会均有布局,仅生产制造环节外包。这也决定了其可以获得产业链更丰厚的利润空间。2
报告全文
潮流玩具又叫艺术家玩具(art toy)或设计师玩具(designer’s toy)。“潮流玩具”起源于泡泡玛特并由其发扬光大,潮流玩具是收藏品和门槛较低的艺术品。从上世纪90年代开始潮流玩具以工作室或独立设计师的形式出现在中国香港和日本,2005年后开始出现在中国大陆,2010年开始以泡泡玛特为首的中国大型潮流文化娱乐公司出现,2015-2016年以葩趣、52toys为首的潮流玩具社区电商平台上线,2016年开始出现盲盒玩法。
潮流玩具具有可选消费品的属性,是文化娱乐消费的重要组成部分。文娱类可选消费随着居民可支配收入的增长而提升。根据国家统计局,2015-2019年居民可支配收入分别为21966 / 23821 / 25974 / 28228 / 30733元,分别除以当年消费价格指数615.2 / 627.5 / 637.5 / 650.9 / 669.8后,得到居民相对购买力分别为35.7 / 38.0 / 40.7 / 43.4 / 45.9,依然呈现稳步上升的趋势,证明居民购买力逐渐增强。2015-2019年,居民人均教育、文化和娱乐消费支出分别为1723 / 1915 / 2086 / 2226 / 2513元,除以居民可支配收入后,得到教育、文化和娱乐消费支出占比分别约为7.8% / 8.0% / 8.0% / 7.9% / 8.2%,呈现小幅度波动上升趋势,证明居民再教育、文化和娱乐消费方面支出稳定且有上升潜力,人民越来越关注文化娱乐生活。
根据弗若斯特沙利文统计及预测,2015-2019年全球潮流玩具市场规模稳定提升且增长率逐年增高,2019年达到198亿美元,预计2024年将达到448亿美元,年复合增长率为26.4%。
从用户画像来看,潮流玩具用户群体年龄层约为15-35岁,并且以女性用户居多。根据百度指数对于“潮玩”或“潮流玩具”搜索的用户画像,潮流玩具受众年龄段集中在20-29岁之间,扩大一些可以认为在15-35岁之间。同时可以看出潮流玩具更受女性欢迎,搜索“潮流玩具”词条的用户中女性比例高于全网女性用户的比例。
根据弗若斯特沙利文统计及预测,2015-2019年全球潮流玩具市场规模稳定提升且增长率逐年增高,2019年达到198亿美元,预计2024年将达到448亿美元,年复合增长率为26.4%。
根据我们自下而上的测算,中国潮流玩具的市场规模约为150~250亿。我们假设(1)潮流玩具的主要目标用户为15-35岁的青少年人口。根据中国国家统计局第六次人口普查的数据,中国2010年总人口为13.3亿人,其中15-35岁约4.47亿人。根据中国国家统计年鉴,2019年中国人口达到14亿人,则按比例目前中国15-35岁人口约有4.7亿人。其中男性大约占51.2%,女性约占48.8%,所以15-35岁男性共约2.41亿人,女性约2.29亿人。(2)假设潮流玩具在一线/二线/三线/四线城市中女性、男性的渗透率分别为30% / 20% / 10% / 3%、15% / 10% / 5% / 1%,且一线、二线、三线及四线城市人口占比分别为6%、19%、21%、32%,所以潮流玩具的消费用户规模约为0.31亿人。那么,在乐观/中性/悲观预期下,我们预计每位目标用户年消费金额分别为800/500/200元,对应的市场规模分别为247/154/62亿元。
拆解潮流玩具产业链:产品开发和渠道销售环节毛利相对丰厚,IP生产环节毛利较低。我们拆解了潮流玩具行业的产业链条,探讨了每个环节的收入分配及毛利率情况。潮流玩具行业产业链条共可分为以下角色:
IP生产:IP生产者创造出的IP质量是决定潮流玩具是否能够大卖的关键,IP生产者包括设计师、影视公司、游戏公司等。这一环节主要商业模式为IP授权,授权金通常为零售额的5%,IP端存在规模效应,边际收入均为边际利润。
产品开发:IP运营公司,如泡泡玛特、十二栋文化等。这些IP运营公司可能取得授权之后独立对IP进行再开发,也可能与IP生产者合作开发商品。产品开发环节获取产业链收入的30%。
工厂:批量生产玩具,获取产业链收入的25%,玩具工厂自身的毛利率约10-15%。
渠道销售:线下包括泡泡玛特、酷乐潮玩、名创优品等专门售卖潮流生活用品的店,也可能是一些小型便利店;线上包括天猫、京东、微信小程序或应用程序。渠道销售环节获取产业链收入的约40%。
此外,下游还有二手交易市场、改娃服务和潮流玩具社区。二手交易平台有闲鱼、葩趣等,商品根据受欢迎程度和稀缺程度被折价或者高价售卖。改娃服务是潮流玩具的再创造,通常价格从50元到几百元不等。潮流玩具社区等线上渠道主要作用是提高粉丝黏性,促进重复购买。
二、文化娱乐消费升级,盲盒类潮玩愈受消费者青睐
2.1 潮流玩具填补玩具市场空白
2.1.1 潮流玩具填补了成年人玩具市场的空白
从供给端来看,当前以成年人为目标受众的玩具细分赛道较为空白。根据买购网发起的玩具品牌投票,最受欢迎的十大玩具品牌分别是乐高、美泰、孩之宝、奥迪双钻、万代、迪士尼、费雪、芭比、星辉和澳贝,其中,费雪和芭比是美泰玩具公司下的品牌,奥迪双钻和澳贝都是奥飞娱乐下的品牌,万代是万代南梦宫的子公司。
上述公司玩具产品受众均为婴幼儿及少儿:(1)乐高将自己的使命定义为让全世界更多儿童玩到乐高玩具,官网甚至有专门的儿童模式;(2)美泰将自己定位为儿童娱乐公司,产品系列分为洋娃娃(包括芭比等)、学前婴幼儿产品(包括托马斯和他的朋友们等)、交通工具模型(包括风火轮等)和卡牌或建筑游戏(如UNO等);(3)孩之宝知名IP有小猪佩奇、培乐多、小马宝莉等,受众均为幼儿或少儿;(4)奥迪双钻制造IP类玩具的IP有爆裂飞车、超级飞侠、巴啦啦小魔仙等,受众为K12人群;(5)万代南梦宫的主要IP有拓麻歌子、七龙珠、面包超人等,受众群为儿童到青少年;迪士尼动画为合家欢类型,从天猫旗舰店来看,售卖产品分为“小公主专区”和“小英雄专区”,受众也集中在儿童;(6)星辉娱乐专注于动态车模、静态车模、收藏型车模和电动童车、儿童自行车等重点婴童产品的生产、研发及销售;(7)澳贝则更是纯粹的婴幼儿品牌,产品系列主要有益智系列、音乐系列、过家家系列和学步系列。
2019年全球玩具销售额约为907亿美元,最受欢迎的前7大玩具品牌的市占率约为24.3%。根据The Toys Association数据显示,2019年全球玩具销售额为907亿美元。我们从各公司2019年年报中提取玩具相关业务的营收,星辉娱乐玩具业务营收为4.5亿人民币,奥飞玩具销售业务营收为12.6亿人民币,万代南梦宫玩具及爱好板块营收为2428.7亿日元,美泰净销售额为45.0亿美元,孩之宝净营收为47.2亿美元,乐高营收为385.4亿丹麦克朗,迪士尼消费品及商品许可和零售两个板块加起来营收为91.5亿美元。根据IRS 2019年平均汇率换算后,星辉、奥飞、万代南梦宫、美泰、孩之宝、乐高和迪士尼2019年玩具相关业务分别约占全球玩具市场规模的0.1% / 0.2% / 2.5% / 5.0% / 6.4% / 10.1%。
传统文化根深蒂固,潮流玩具面对的消费群体主要以15-35岁人群为主。中国传统文化中自古有“玩物丧志”的理念,在传统思想中,玩具本身就是为小孩子娱乐设计的东西。成年人对于玩具的喜欢会被认为不够成熟或者浪费时间,所以很长时间以来导致国内成年玩具市场供给确实。我们认为国内消费者消费习惯的培养需要将近一代人的时间,所以潮流玩具所面对的消费群体主要以15-35岁人群为主。
2.1.2 盲盒类潮流玩具打开女性消费市场
以泡泡玛特为代表的盲盒类潮流玩具主要以女性消费群体为主。潮流玩具刚进入中国时主要是日本动漫的周边产品,又被称作“手办”,以男性向的机甲类模型为主,价格高昂。而以盲盒为主的泡泡玛特带来的潮流玩具风向将主题扩大到泛二次元,主打可爱形象,尺寸小巧,棱角柔和,激活了女性消费市场。通过“潮流玩具”和“手办”的百度指数对比可以明显看出现在的潮流玩具受众偏向于女性,手办偏向于男性群体。
2.1.3 盲盒类潮玩价格带高于普通玩具但低于手办
传统手办模型通常尺寸较大且价格高昂,盲盒价格相对亲民。万代是传统手办潮玩品牌之一,根据万代的天猫官方旗舰店,手办价格通常在百元级别,最贵的甚至到了4000元。而以盲盒形式的潮流玩具尺寸较小,价格也比手办低。根据天猫旗舰店,泡泡玛特的主打系列盲盒单价通常为59-69元,而名创优品售卖的平价公仔盲盒最低甚至只有28元。
然而与普通玩具相比,盲盒依然存在一定的价格门槛。不管是潮鞋还是潮玩,目标消费者所在的文化群体通常会有种微妙的心理,自己钟爱的商品必须个性化、由于价格或审美等因素相对小众,一旦商品真的成为主流、人人皆有之后,亚文化群体反而会失去原有的兴趣。不过由于潮玩价格还是存在一定的门槛,所以短时间内不会有较大的顾虑。
2.2 潮流玩具消费群体:80-00后缺少陪伴、工作繁忙、购买力强
从代际角度来看,潮流玩具一定程度上满足了80-00后这一代人精神陪伴的需求。计划生育从1982年开始被定为基本国策,直到2011年开始才放开单独二孩,2015年开始全面二孩。根据中国国家统计局2005年1%人口抽样调查的数据,1985年-2005年出生的独生子女数量持续上升,这些人到2020年正好是15-35岁。独生子女政策使得这一代人在成长过程中缺少兄弟姐妹的陪伴,所以更有可能寻求虚拟性的精神陪伴和支持。
潮流玩具通过与消费者的高频接触培养起赏物的感情。随着互联网的高速发展和生活节奏的日益加快,人们越来越难抽出完整的时间到去观看占用时间较多的电影和电视剧。而潮流玩具放置在家里或办公桌上随时可以看见,成为辛苦工作间歇的慰藉;小巧的潮流玩具甚至也可以随身携带,成为玩家的一个忠实朋友。
潮流玩具市场在Z世代群体中的渗透率有望持续提升。潮流玩具的最大受众Z世代购买力强,喜爱尝鲜。根据QQ广告和凯度调查,超过一半的Z世代每月非必要消费在1%-20%之间,16.4%的Z世代非必要消费达到21-40%,而潮流玩具就属于非必要消费。据艾媒咨询,Z时代热衷于尝试新产品、追赶潮流,更愿意为自己的兴趣买单。根据天猫《95后玩家剁手力榜单》,95后最“烧钱”的爱好中潮玩手办排名第一,其次是潮鞋和电竞。此外,过去几年中中国泛二次元用户高速增长。2019年已有3.9亿人,预计2020年将突破4亿人。不再局限于二次元小众文化的潮流玩具有望进一步吸引大众的注意力。
此外,潮流玩具也能在一定程度上满足在中老年群体的陪伴需求。在泡泡玛特创始人王宁的一次演讲中,他提到有一位60岁的中老年人曾经一年花费70万元买Molly,是因为他和自己的女儿关系不好,但Molly就像四五岁的小女孩,承载着他和女儿最美好的回忆。我们可以看到随着潮流玩具的影响力不断扩大,消费群体开始出现出圈和破圈,其他年龄段的人也能从潮流玩具身上找回童年纯粹的快乐和精神寄托。
2.3 潮流玩具兼具审美价值与社交价值
潮流玩具由于审美属性和社交属性,消费者愿意为创意与艺术买单。潮流玩具与文玩、字画等其他收藏品具有类似的功能,文玩字画可能针对中老年人,而潮流玩具更受年轻人的欢迎;文玩字画高昂的价格导致门槛较高,而潮流玩具更加平价,购买门槛相对较低。艺术收藏品不仅体现了收藏者的审美情趣,也展示了消费者的购买力。收藏艺术品的人容易与艺术品产生共鸣,更容易获得精神层面的满足感。
潮流意味着高社交属性。除了潮流玩具之外,潮鞋也是潮流文化中重要的组成部分,泡泡玛特创始人王宁甚至说泡泡玛特就是玩具界的阿迪达斯和耐克。不管是潮鞋还是潮流玩具,很多人都希望借此让自己成为学校或者聚会上最酷的那些人之一。所以,潮流品牌的产品不仅仅是商品,更是购买者的一张名片,代表了消费者的个性。
从购买决策过程来看,潮流玩具的线下体验店不可或缺。在女性社交中逛街是一个非常重要的社交行为,消费者通常会选择和朋友一起逛街,然后接触到潮流玩具。从购物体验上来看,一方面,消费者会在潮玩专属社区甚至更广泛的社交软件上发布潮玩购物分享、潮玩精美的照片等;潮玩词条在微博上有10.2万条讨论,阅读量9781.2万,在小红书上有超过2万个笔记,在抖音上关于潮玩的视频也有将近1亿的播放量。另一方面,购买潮玩之后放在自己的课桌或工位上,也能吸引别人的目光,和别人找到新的社交话题。
2.4 盲盒类潮玩自带“惊喜营销”属性,广受消费者喜爱
盲盒是潮流玩具的重要呈现形式之一。与其他主打惊喜营销的产品相比,盲盒、扭蛋和福袋均有异曲同工之妙。最早的扭蛋诞生于1920年的美国,1965年传入日本之后被发扬光大。扭蛋里的产品通常为动漫周边,盲盒则大大拓展了产品类型,但盲盒和扭蛋形式并没有本质的区别。一套盲盒是一系列产品,消费者购买之后才能知道自己抽到的是哪一款。传统的福袋通常是商家为了清理不受欢迎产品库存的方式,而盲盒里精美的产品却能跟容易得到消费者的认可。
主打的盲盒形式的泡泡玛特不仅扩大自身在潮流玩具行业的影响力,也实现了营收和利润的高速增长。以泡泡玛特为例,2017-2019年营收及利润得到爆发性的增长,而公司2016年曾登陆新三板,并出现连年亏损。彼时公司还处于转型期,公司主营业务比较宽泛,零售业务中除了盲盒所在的IP收藏类产品类别,还包括自主类产品(以POP PANDA、Rainbow Animals为核心IP的毛绒玩具、冰箱贴等)、家居类产品、数码产品、糖果类产品、玩具娱乐产品和服装配饰等。2016年8月公司开发第一个Molly系列盲盒产品并大获成功之后,公司开始大力开发盲盒IP并拓展销售渠道,实现营收和利润的高速增长。
2.4.1 盲盒场景化消费体验,延长消费者逛店时间
盲盒是一种场景化的消费与购物体验。抽盲盒、拆盲盒的行为使得购买不仅仅是购物这样简单的事情,而成为一个持续性的过程。盲盒的包装会将同系列的所有款式都印出来,通常店里也会放出一部分潮玩本体,又由于潮玩本身具有艺术性,所以逛这种店铺更像是在看展览。尽管潮流玩具本身可玩性并不强,盲盒形式却使潮玩增加了可玩性。这种场景化娱乐使得消费者在店内逗留时间变长,同时增加购买行为的趣味性,从而提高消费者的消费概率。
2.4.2 盲盒系列化产品,满足消费者个性化审美需求
盲盒可以满足IP粉丝、收藏爱好者、选择困难症群体甚至对潮流玩具兴趣不大的人的精神需求。基于动漫的衍生产品通常已经有主要角色和次要角色之分,消费者对于某一个角色有特定喜好,为了买到自己最心仪的那一款产品通常不得不多买几个。对于有收藏爱好的人来说,系列产品有种完整的美感,更能刺激这类人的消费。对于有选择困难症的人来说,这类人有可能像喜爱收藏的人一样把系列盲盒全部买下,另一方面盲盒也可以帮助这类人进行选择,省去了挑选的心理负担。就算是对潮流玩具本身兴趣不大的人,也可能因为运气好抽到主要角色甚至隐藏款被别人羡慕而获得内心满足感,并因此沉迷于盲盒。
系列性不仅仅指的是每一套盲盒中有多款产品,商家也会不断开发新的系列产品。这种系列性大大提高消费者购买产品的可能性,虽然每个人审美不同,但是选择多了之后消费者遇见自己喜欢款式的几率加大,每个人的个性化需求都有望得到满足。
2.4.3 盲盒内产品的不确定性,自带“惊喜营销”属性
盲盒是一种“惊喜营销”,带给消费者由于不确定性产生的刺激感。人们有追求刺激的需求,从彩票到游戏抽卡都是一种刺激,盲盒形式的抽奖也是一种刺激。同时,这种不确定性使得盲盒中的潮流玩具不仅仅是商品,也新增了礼物的属性,拆盲盒时候的心理和收到别人送的礼物时候的心理有一定的相似之处,而盲盒是自己给自己的礼物,并且由于潮流玩具很精美,也可以把盲盒作为礼物送给别人。
买盲盒拆盲盒的过程就像买彩票开奖的过程。尽管盲盒的价格高于彩票,可能的投资回报率也低于彩票,但盲盒中的潮流玩具具有基本的审美价值,承载粉丝的情怀,与彩票不中奖就无用不同,所以虽然盲盒存在较高的溢价,还是有很多人愿意为之买单。
2.4.4 盲盒的话题性增加其在社交网站上的曝光率
除了潮流玩具具备的社交性,盲盒还因为可以检验运气而具有更大的话题性。除了葩趣app这种专属潮流玩具的社区之外,其他主流社交软件也加速了盲盒的引爆。小红书上有超过21万篇关于盲盒的笔记,分享盲盒收藏、抽盒经验、改娃成果等等;微博上盲盒话题有17.6万次讨论,阅读量达到1.5亿,还有更大量未收录到话题中的讨论;抖音上的盲盒话题也有15.4万个视频,播放量高达36亿次。目前,盲盒的形式也被其他行业中的公司借鉴,里面的东西不再限于潮流玩具,延伸到生活用品、口红、甚至手机等数码产品。
总结来说,盲盒形式下的潮流玩具是文化娱乐消费升级下的产物,在消费者满足了基本的物质层面消费之后,开始追求更高层面的精神消费,而盲盒就是一个可以满足消费者精神层面需求的产品,具体来看盲盒等潮流玩具可以满足消费者审美、社交和收藏等方面的需求。
国内潮流玩具市场中TOP5潮玩公司的市占率约为22.8%。根据泡泡玛特招股书中弗罗斯特沙利文的统计,目前中国潮玩市场中泡泡玛特市场占有率为8.5%,排在第一位,2019年销售收入为17.57亿元,2017-2019年年复合增长率为226.3%;第2-5名市场占有率分别为7.7% / 3.3% / 1.7% / 1.6%,2019年销售收入分别为16.02 / 6.75 / 3.59 / 3.38亿元,近三年CAGR分别为47.6% / 33.1% / 13.4% / -12.6%。
目前国内潮流玩具市场的主要参与者有奥飞娱乐、十二栋文化、泡泡玛特、酷乐潮玩、名创优品、九木杂物社、19八3和IP小站等。这些玩家在产业链各环节的布局各有不同:泡泡玛特参与IP生产、产品开发,通过零售店、无人售货机、线上、批发和展会渠道销售产品,并举办展会,是几家公司中拥有产业链环节最完善的公司。
根据经营特点与业务侧重的不同,上述八个潮玩品牌公司可大致分为以下三类:第一类是拥有自有IP但缺乏渠道的玩家,例如奥飞娱乐;第二类玩家则是广泛布局的渠道商但IP设计开发不足,典型玩家包括酷乐潮玩、九木杂物社和名创优品;第三类是IP资源丰富并且有一定渠道布局的玩家,以泡泡玛特、19八3、IP小站和十二栋文化为代表。
3.1 自主开发IP但缺乏丰富自营渠道——奥飞娱乐
3.1.1 奥飞娱乐:拥有较多动漫IP的玩具制造商
根据公司官网,奥飞娱乐最早叫奥迪玩具,成立于1993年,以玩具制造起家;2004年改名“奥飞动漫”,转型“动漫+玩具”;2015年,公司通过收购有妖气开始转型为泛娱乐公司,并于2016年4月更名为“奥飞娱乐”。目前公司IP包括喜羊羊与灰太狼、超级飞侠、机灵宠物车、贝肯熊、巴啦啦小魔仙、萌鸡小队、铠甲勇士、镇魂街、十万个冷笑话、巨神战击队和雏蜂。
根据公司年报,公司销售玩具分为IP类玩具和非IP类玩具。IP类玩具方面,目前,奥飞娱乐主要围绕超级飞侠、萌鸡小队、铠甲勇士等IP开发玩具,这些IP主要集中在K12人群(5-18岁),机甲类、针对男性的较多。同时,公司也与国际知名IP进行授权合作,如小猪佩奇、睡衣小英雄、海绵宝宝等。非IP类玩具主要为婴幼儿益智玩具。
奥飞以玩具制造起家,旗下有奥迪双钻和澳贝两个知名品牌。奥迪双钻主要生产公司的IP类玩具,澳贝主要生产非IP类的婴幼儿益智玩具。奥迪双钻最早以四驱车为热销产品,奥飞娱乐也因此开启了“动漫+玩具”的发展模式。
公司通过KA渠道、流通渠道、电商渠道等进行销售。其中KA渠道是由公司负责直接经营的大型连锁系统销售渠道,主要包括孩子王、玩具反斗城、沃尔玛、麦德龙、爱婴室等客户;流通渠道主要由经销商负责经营,公司对其给予经营指导和政策扶持,包括社区店、校前店,以及超市百货、婴童店、潮玩店、便利店等渠道;电商渠道包括公司在京东、天猫、苏宁等主流电商平台上开设的官方旗舰店,以及获得公司授权的经销商客户在电商平台开设的网店。公司无自营门店,销售或会受第三方渠道影响。例如,玩具反斗城于2018年开始进行破产清算,陆续关闭英美所有门店,公司2018-2019年玩具销售收入和毛利率也受到一定的影响。
2019年,公司营业收入为27.27亿元,玩具销售额为12.62亿元,占营业收入的46.29%;营业成本为14.56亿元,玩具销售成本为6.03亿元,占营业成本的41.42%;玩具销售毛利率为52.21%。
奥飞娱乐2017年开始生产潮流玩具,2019年开始布局“潮玩+文创”。公司通过开发与IP结合的卡牌产品、开拓三四线市场的糖玩产品、重点打造三大潮流玩具项目、尝试成人市场的手办系列等,拓宽消费者年龄段。公司自2019年6月陆续推出超级飞侠眨眼、巴啦啦和铠甲Q版、小猪佩奇小人偶、海绵宝宝史莱姆、反反车、铠甲积木人偶和Q宠合金车等盲盒系列,线上通过奥迪双钻天猫和京东官方旗舰店销售,线下通过三福、名创优品、伶俐等潮玩店、便利店、沃尔玛和永辉超市销售。但根据奥迪双钻天猫旗舰店来看,目前玩具年龄划分还仅为1-3岁、3-6岁和6-12岁,暂无定位于青少年及成人的玩具;在淘宝上搜索“海绵宝宝史莱姆”,可以发现销售该产品的有酷乐汇母婴专营店、鑫乐源母婴专营店、童智乐玩具专营店等,所以产品依然定位于儿童而非青少年或成人。
3.2 渠道优势明显但IP开发局限——酷乐潮玩、九木杂物社与名创优品
3.2.1 酷乐潮玩:拥有一定的品牌认知度的文创零售商
酷乐潮玩为宁波星动力潮流百货有限公司旗下品牌。根据公司官网,公司成立于1997年,初期为音响制片公司,2010年转型为多元化连锁品牌复合店,2012年创立酷乐潮玩品牌,成为创意生活杂货品牌,定位于18-35岁消费群体,主营流行音乐、文具礼品、潮流数码、潮流配饰、动漫玩品、毛绒玩具等生活用品。
公司在线上和线下均布局销售渠道。线下渠道:根据公司官网,酷乐潮玩目前已经在14个省份共布局159家零售店。线上渠道:酷乐潮玩有天猫旗舰店、京东旗舰店、微信小程序和手机应用程序。根据酷乐潮玩微信小程序,公司售卖盲盒IP包括萌力星球、KIMMY&MIKI、吾皇万睡、罗小黑、猫铃铛、猪可可、蜡笔小新及大量其他IP,主推IP为Tokidoki、KIMMY&MIKI和阿狸系列。公司的盲盒价格为19-79元不等。
酷乐潮玩盲盒销售额过亿,与Tokidoki和萌力星球合作进行IP开发。根据Third Bridge高临咨询,酷乐潮玩盲盒销售额超过一亿元。根据大摩财经,“盲盒”玩偶在酷乐潮玩线下门店的销售额占比约40%。目前,酷乐潮玩主要作为渠道销售盲盒,与Tokidoki和萌力星球分别共同开发过盲盒产品,除此以外并没有参与产品开发和IP生产。
3.2.2 九木杂物社:晨光旗下的文创产品零售商
九木杂物社是晨光文具于2016年推出的独立品牌。久木杂活社以15-35岁的年轻女性及其家庭作为目标消费群体,销售的产品主要为文具、文创、益智文娱、实用家居等品类,是一家文创杂货集合店。根据九木杂物社天猫旗舰店客服,公司从2019年年底开始售卖盲盒产品,目前仅作为渠道销售第三方产品,尚无自有IP或自主开发产品。根据九木杂物社天猫旗舰店,精选IP包括阿狸、Kimmy&Miki、好嗨鸭、黑猫警长、航海王、米菲、liveheart、罗小黑、樱桃小丸子、变色龙、吾皇巴扎黑和卡斯波,均为第三方IP,盲盒根据尺寸和材质的区别价格在24-79元之间。
根据晨光文具年报,九木杂物社2017-2019年营业收入分别为0.35 / 1.53 / 4.60亿元,分别亏损9.89 / 26.02 / 6.93百万元。根据2019年年报,九木杂物社在全国布局261家线下店铺,其中直营店158家,加盟店103家。
根据九木杂物社微信公众号,截至2020年6月24日,公司已经在全国55个城市布局共293家门店,且仍然在进一步扩张中。
3.2.3 名创优品:全球布局的创意零售店,主打平价盲盒
名创优品成立于2013年,主营业务为创意家居、生活百货、健康美容产品、时尚配饰、数码配件、食品等物品的零售。根据公司官网,公司定位于年轻消费群体,以IP联名和亲民的价格闻名。目前公司合作过的IP包括Hello Kitty、咱们裸熊、粉红顽皮豹、故宫宫廷文化、可口可乐等,此外也成立原创设计研究院MOD,签约芬兰、丹麦、挪威、西班牙、韩国等国知名设计师团队。
名创优品于2019年开始售卖盲盒,价格较为亲民。根据名创优品微博,第一条盲盒相关的微博发布于2019年9月。根据名创优品天猫旗舰店,盲盒内物品形式包括数据线、徽章、杯子、潮玩等,数据线、徽章和杯子价格较低,在15-28元;潮玩方面,精灵宝可梦、三丽鸥等IP的价格较低,在19.9-29.9元之间,迪士尼IP的为69元。
整体来看,名创优品在国内线下门店布局广泛,拥有超过4000家门店。同时,名创优品的盲盒产品相对定价更低,多在30元左右,显著低于主流盲盒产品的50-60元价格区间。这将有助于激发更多用户的购买需求。此外,名创优品擅长与全球知名IP进行合作,联名产品的国际化程度高。但另一方面,公司在盲盒品类上,目前尚无自主开发IP,主要依靠第三方授权。
3.3 IP资源丰富且渠道广泛——泡泡玛特、19八3、IP小站与十二栋文化
3.3.1 泡泡玛特:盲盒全产业链、全渠道销售
泡泡玛特于2010年成立,以零售起家。2010-2016年销售包括潮流玩具在内的潮流生活用品,销售的盲盒主要为日本Sonny Angel,公司也有自己的IP如POP PANDA等,但没有采用盲盒的形式。2016年,公司挖掘出Molly形象,开始采用盲盒的形式并大获成功,随后正是从渠道销售商转变为IP运营商。2020年6月1日,泡泡玛特向港交所递交招股说明书。
目前,泡泡玛特自主开发IP包括自有IP、独家IP和非独家IP三类,自有IP及独家IP中主要和独立设计师达成合作,自有IP中也有部份由内部设计团队开发,非独家IP主要和迪士尼等知名IP提供商达成合作。公司目前主推IP包括Molly、Dimoo、BOBO&COCO、Yuki、Pucky、The Monsters和Satyr Rory。除了自主开发产品之外,公司也售卖一定量的第三方产品。
公司通过5种渠道售卖产品,分别为零售店、机器人商店、线上、批发和展会渠道。截至2020年6月8日,公司已布局145家零售店,覆盖中国33个城市。截至2019年12月31日,已布局825家机器人商店,覆盖57个城市。公司线上渠道主要为天猫旗舰店、微信小程序泡泡抽盒机和手机应用程序葩趣。
泡泡玛特的核心在于优势:首先,泡泡玛特的渠道布局非常完善,线下拥有零售店、机器人商店、批发和展会渠道,线上除了常规的天猫、京东旗舰店之外,还有微信小程序泡泡抽盒机和手机应用程序葩趣。此外,通过内部设计团队和收购设计师IP两种方式开发自有IP,使产品具有独创性。泡泡玛特也是盲盒市场中,产业链布局最完善的公司,从上游IP到下游展会均有布局,仅仅是在生产制造环节进行外包。这也就决定了泡泡玛特可以获取产业链中最丰厚的利润。
3.3.2 19八3:拥有自有IP的文创产品零售商
19八3属于艾派集团全资子公司,成立于2010年,主营业务为文创产品零售。根据新浪新闻,19八3从2017年切入潮玩领域,迄今已拥有200+国际顶级签约潮玩设计师,线下门店遍布全国一二线门店主流商圈,线上拥有微信小程序“抽盒精灵”、手机应用程序“19八3 TOYS”和天猫旗舰店,主营限量玩具、盲盒和IP衍生周边。公司旗下有19八3公益概念店、19八3生活馆、IP CONCEPT和10八3 Kids等品牌。根据19八3微信公众号,公司目前在北京、上海、广东、福建、河南、浙江、山东、陕西、内蒙古、甘肃和新疆共开设20家线下零售店;根据19八3微信客服,19八3已经在全国18个省份共布局199家机器人商店,且仍在扩张中。
根据19八3官网,公司将售卖产品分为动漫玩具、靓丽美妆、季节热卖、家居生活、3C数码、玩偶抱枕、有氧办公、多彩乐器、儿童潮流和包·集市几大类,盲盒属于动漫玩具。
19八3现在拥有的独家IP包括MUPA MALLOW(大牙兄)、MUPA MOCHIE(小牙弟)、Little Amber、Fenni、Larvo、ABIRU和MOTA。根据19八3天猫旗舰店,公司目前售卖51款盲盒,IP包括吾皇、阿狸、猫和老鼠、樱桃小丸子等。其中公仔盲盒价格多为59或69元,价格带从39元-198元;徽章盲盒价格为29元。除了盲盒之外,19八3还售卖BJD。
19八3于2018年在798艺术区举办ATS潮玩艺术展,为消费者/粉丝带去限量发售作品、抽选发售作品、one off(只生产一件的产品)和拍卖作品,同时提供粉丝和设计师的交流平台。2020年由于疫情改为线上潮玩展。
此外,19八3在微信上建立社群。19八3将自己称为“小喇叭”,将粉丝成为“芭乐”,建立以Little Amber和Mupa Mochie两大IP为核心的微信群,增加粉丝黏性,同时及时有效地宣传新品。
总的来看,19八3和泡泡玛特非常相似,但目前品牌知名度仍有待提升。19八3也拥有部分独家IP,和设计师有稳定的合作。同时,也开设了机器人商店,触达更多的消费者。此外,19八3运营粉丝社群,能够有效提高粉丝黏性和复购率。但相较于泡泡玛特完善的渠道布局,19八3目前的线下门店数量较少。
3.3.3 IP小站:金运激光收购,线下渠道以无人售货机为主
IP小站于2016年推出,为玩偶一号(武汉)科技有限公司旗下品牌。IP小站是IP衍生品推广平台,仅进行IP衍生品开发,不独立开发IP。IP小站主要通过无人零售机售卖盲盒,根据IP小站微信小程序,相关IP包括太鼓达人、NBA、世界名画等。根据中国网,公司获得了Sonny Angel盲盒主题机的独家授权。无人零售机分为标准自动售卖机和主题售卖机两种,标准售卖机仅以IP小站为主题,而主题售卖机以某个特定的IP为主题。根据凤凰网,IP小站期望在2020年将投放无人零售机总数增加至10000台。此外,公司也有发卡机、抓球机和娃娃机,同时为水立方等场地提供智能零售终端设备或游戏机、主题外观设计、SaaS服务系统等服务。
线上渠道端IP小站还有同名手机应用程序,分为乐园和商城两大部分。乐园中包括游戏中心、直播中心、活动中心、节目广场、玩偶互动和兑换中心,打造沉浸式娱乐体验。商城中包括拼团、抽盒和直接购买,盲盒价格多为59-69元。主打IP包括MUKAMUKA、Kimmy&Miki、西西幼稚园等。此外,IP小站也在微信上建立了粉丝社群。
2020年6月,上市公司武汉金运激光股份有限公司宣布拟收购玩偶一号。根据金运公司公告,IP小站2018-2019年营业总收入67、924万元,归母净利润-402、-933万元。2020年上半年营收1063万元,净利润-754万元。
3.3.4 十二栋文化:通过形象IP切入,线下渠道以夹娃娃机为主
十二栋文化是以形象IP切入消费的泛娱乐公司。根据公司官网,公司的主营业务包括原创动漫品牌创作与孵化、自主IP形象开发与授权、衍生品开发及运营推广、娱乐旅游与开发等,原创IP包括长草颜团子、破耳兔、GON的旱獭等。公司首先以表情包和短视频的方式对IP进行传播,然后再开发毛绒玩具、手办等。
公司从源头以签约加合作的方式聚集创作者。根据凤凰网,截至2019年10月,公司累计签约合作超过300个形象,在全网拥有超过5000万粉丝,表情包累计使用量超过360亿,短视频累计播放量超过 21亿,漫画累计阅读量超过165亿。除了原创IP之外,公司也与其他知名品牌达成合作。
十二栋文化主要有两个品牌,衍生品品牌BC12和新零售品牌LLJ夹机占。BC12产品系列分为战略合作、出街系列、空间系列、陪伴系列和饮食系列。战略合作主要和迪士尼、DC漫画及探险活宝合作,产品形式主要为箱包、抱枕和服饰;出街系列包括箱包、服饰和挂件;空间系列包括抱枕、收纳袋、毯子等;陪伴系列均为毛绒公仔;饮食系列是做成饮品样子的毛绒玩具。
LLJ夹机占是夹娃娃机,是公司线下的主要销售渠道。根据LLJ夹机占官网,LLJ夹机占分为旗帜、品牌店和无限店,共14家门店,覆盖全国7个一二线城市。其中旗帜店1家,在北京三里屯,于2018年成立。品牌店10家,其中上海3家,南京2家,北京、杭州、长沙、广州和重庆各1家。无限店3家,均设置在北京;其中,今年5月29日,LLJ夹机占和万代南梦宫达成合作,在北京成立了一家联名无限店。根据官网,公司未来将在全球陆续开设12家旗帜店。根据十二栋官方提供的数据,2019年LLJ夹机占约售出400万+件商品,用户平均客单价约为100元,LLJ夹机占创造营收超过十二栋文化总营收的50%。
线上主要为天猫旗舰店和微店,天猫旗舰店包括长草颜文字旗舰店和夹机占旗舰店。截至2020年6月19日,长草颜文字旗舰店有20.3万粉丝,夹机占旗舰店粉丝不到3000个。在长草颜文字天猫旗舰店中,公司售卖盲盒手办、毛绒公仔和萌物周边三大类商品。盲盒价格为39-89元,目前唯一的手办摆件价格为288元;毛绒公仔价格为39-169元;萌物周边价格为39-159元。长草颜文字旗舰店中,盲盒均为硬体摆件。长草颜文字旗舰店中也售卖第三方产品,如红胶囊的名画系列盲盒等。在夹机占旗舰店中,公司售卖BC12品牌的所有商品。一共102款产品,只有4款属于潮玩盲盒,其余均为普通商品。同时,只有2款盲盒为硬体摆件,其余2款盲盒及其他所有公仔均为毛绒公仔。夹机占旗舰店中,盲盒价格为59/69/149元,其中3款IP形象为GON的旱獭,另外1款为多个IP的组合。
根据蓝鲸出海,长草颜文字天猫旗舰店在IP孵化初期,销售额就达到360万。根据每日经济网,2019年十二栋文化举办长草颜团子线下生日会,门票1分钟即售罄。在长草颜文字天猫旗舰店,500份限量五周年团子套装半小时售罄。生日会直播累计观看人数最高同时在线人数125万,累计观看人数超过3000万。此外,十二栋文化还有IP版权平台MOJIGO,是IP的展示与交流平台,相当于IP的百科。
根据天眼查数据,公司至今已完成至B轮的9轮融资,融资额过亿,主要的投资方有联想之星、金浦投资、真格基金等。
风险提示
行业竞争加剧带来的风险;知识产权保护风险;政府监管风险。
本文来源