重要提示:通过本订阅号发布的观点和信息仅供中信建投证券股份有限公司(下称“中信建投”)客户中符合《证券期货投资者适当性管理办法》规定的机构类专业投资者参考。因本订阅号暂时无法设置访问限制,若您并非中信建投客户中的机构类专业投资者,为控制投资风险,请您取消关注,请勿订阅、接收或使用本订阅号中的任何信息。对由此给您造成的不便表示诚挚歉意,感谢您的理解与配合! |
中信建投传媒团队 杨艾莉 杨晓玮 胡诗雨
【摘要】
一、公司概要:国内高铁媒体龙头,收入增长稳健
1、公司是国内高铁媒体头部运营商,自2007年成立以来通过与国内18家铁路局中的17家签署中长期协议,租赁媒体点位,在全国近400个高铁站候车区获得安装媒体设备并运营的权利,现已建成覆盖全国97%省级行政区、年触达客流量超10亿人次的高铁数字媒体网络,以此为下游广告主、广告代理公司提供广告发布服务。
2、收入结构:全来自广告发布,增长稳健,主要媒体设备为数码刷屏机。公司全部收入来自广告发布,2019-2021年全年收入为4.36/4.88/6.19亿元,同比分别增长16.3%/11.9%/26.8%,增速稳定。主要媒体设备为自建的数码刷屏机,相比其他设备,拥有更大的尺寸、更强的视觉效果,因而更适应高铁站场景,为公司贡献60%以上收入。
3、股权结构:整体稳定,关联方收入依赖小。苏壮强等苏式五人为公司实际控制人,合计间接持有公司67.81%股份,结构稳定;并以直接及间接方式控制境内120家企业,通过公司开展广告业务,2020年及1H21合计贡献收入2603万/1321万元,占公司收入比重分别为5.33%、6.95%,对公司影响较小。
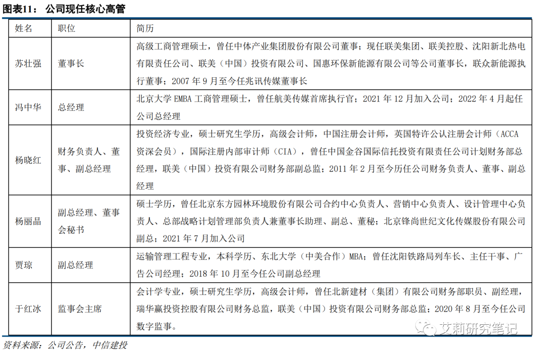
4、高管:新总经理上任助力市场开拓。4月新上任的总经理,曾任中国第一大航空媒体运营商航美传媒的首席执行官,有望提升公司广告主知名度并开拓奢侈品等品牌。
疫情影响下,2020年高铁客运量下降至2019年66%,但公司收入依然增长稳定,得益于上游公司自身稳固的点位资源优势,以及下游广告主对高铁媒体投放价值的认可度提升。
二、上游:点位资源广泛而稳定,竞争格局良好
1、数量:站点覆盖众多,点位资源渗透率领先。截至22年3月,公司签约558个铁路客运站,其中有432个开通运营,包含396个高铁站点,多于国内其他高铁媒体运营商,包括南京永达(以LED大屏为主,500个客运站)、华铁传媒(高铁灯箱为主,63个高铁站)、上海城铁(主要覆盖长三角区域,6个高铁站)、北京畅达(平面媒体为主,主要覆盖京津冀区域站点及列车内媒体,44个高铁站)。全国客流量前30的高铁站中有22家与公司建立合作关系,占比高达73%,在头部高铁站中也具备高渗透率。点位媒体设备类型较竞争对手也具备更高的曝光效果及点位价值。
2、稳定性:铁路局更换合作方意愿低,点位资源稳固。2018-1H21公司共参与38次媒体资源使用协议的招投标,35次成功中标,其中25次为独家参与投标,续约率高,点位资源稳定性得到保障。得益于铁路局更换合作方后的增量收益低、成本高、安全不确定性大,公司被其他竞争者取代的可能性低,因而让公司在趋于激烈的市场竞争环境中,保有稳固的市场占有率。
3、点位拓展:募集资金继续拓展广告位。本次上市融资总额61%的资金共7.95亿元,将用于在3年共新增2,255个数字媒体设备,占现有媒体设备数量40%,能显著巩固点位资源优势,其余资金也将用于从服务广度、效率等方面提升服务能力,以更好地提升广告主的曝光效果。
三、下游:多因素推升高铁媒体认可度,广告主投放需求持续提升
2019年,以高铁站为主的火车站投放刊例花费及品牌数量增速均高于其它户外广告类型,价格与量的双升反映了广告主对高铁广告的认可度提升,我们认为这得益于高铁自身快速发展,使得广告可投放数量、可触达人数、可触达区域上持续增长,以及得益于高铁媒体传播的优良属性,使得高铁媒体在传播效果、曝光时长、可投放类型上为广告主创造良好营销推广效果。具体包括:
1、高铁里程数持续提升,可投放广告数量稳定增长。2021年底国内高铁运营里程突破4万公里,同比净增长约2000公里,2017-2021年复合增速12%,2035年高铁运营里程将达到7万公里,可供应更多的广告投放场景。
2、高铁客运量保持增长,疫情后广告触达人群快速恢复。2019年高铁客运量为24亿人次,同比提升14.8%;2020年客运量因疫情而明显下降,2021年国内铁路客运量为25亿人次,已恢复至2019年的71%,我们认为高铁客运量恢复程度要更高。
3、“八纵八横”规划助力广告跨区域传播。发改委等发布的《中长期铁路网规划》,提出到2030年完成“八纵八横”高铁网络,现已完成超70%,高铁网的进一步联通,将有助于地方品牌以及全国品牌在全国多区域内的高效跨区域传播。
4、广告传播效果好,接触频率及种草效果兼优。高铁广告作为户外广告,凭借封闭空间的强制性特征,在用户触达、种草效果方面具备较好传播效果。
5、锁定高铁候车区,广告曝光时间长。公司的刷屏机等设备均位于高铁站的候车区,乘客在该区停留的平均时长为36.2分钟,远高于大众等待电梯的1-2分钟,能帮助广告主实现充分的曝光。
6、人群高价值,拓宽广告投放垂类。乘坐高铁的人群中,中青年、高学历、企业事业单位人事、高收入人群居多,具备较高消费能力,也有助于日用消费品以外更多样广告垂类的投放。
公司自身拥有广泛而稳定的点位资源优势,而在高铁持续发展、高铁媒体特性加持下,公司的品牌认可度正在持续提升:1)行业知名广告主数量增多,能起到较好的示范效果,形成良性循环,推动提升单客户贡献收入上限;2)年收入贡献500万元以上的大客户数量及贡献收入均持续提升,留存率也较高;3)公司增量媒体资源使用费也在向广告主有效传导,毛利率有望得到进一步提振。未来兆讯传媒的品牌价值有望逐步释放,公司的收入规模有望持续提升。
四、财务分析:盈利能力及现金流储备稳步提升
媒体资源使用费驱动成本增长,毛利率稳定在高位。2018-2021期间,公司主营成本占比最高的是媒体资源使用费,2021达到83%,呈逐年增长趋势,主要受新站点布局的增量费用影响。2018-2021年,公司毛利率分别为64.8%/66.3%/61.3%/59.5%,整体稳定在高位,2021年毛利润同比增长23.2%,显示了疫情得到控制下的较强恢复力,毛利率同比下降0.8pct,与新增65个站点相关。
销售职工薪酬及广告宣传增加期间费用。公司期间费用率2018-2021年为18.4%/17.5%/14.8%/16.9%,主要来源为职工薪酬。2021年公司增量广告宣传费及销售职工薪酬提高了期间费用率。
归母净利润、现金流储备稳健增长,回款能力良好。2018-2021年公司归母净利润分别为1.59/1.92/2.08/2.41亿元,同比增长26.7%/20.7%/8.4%/15.6%;同期内货币资金为1.5/3.0/3.4/5.2亿元,经营活动现金流为1.3/1.8/2.3/4.4亿元,在疫情的影响下均保持稳健增长,与公司较好的回款能力有关,期间内90%以上应收账款余额的账龄均在1年以内。公司也于4月底发布2021年利润分配预案,将派发共5千万元现金红利。
业绩存在季节性,增量广告宣传费影响1Q净利润。受益于春运高人流期,1Q22收入达到1.68亿元,同比增长35%;二季度为传统淡季,叠加今年疫情复发,预计今年二季度业绩可能承压;后续三四季度,高铁客流量有望随着疫情得到逐步控制下,在暑假、国庆长假期间贡献业绩。1Q22归母净利润为5984万元,同比增长15%,增速较收入低,主要受当期增量广告宣传费影响,销售费用同比增长161%,达到3041万元,我们认为短期内公司仍存在提升品牌知名度的需求。
五、投资建议:
我们看好公司在全国高铁站广泛及稳定的点位资源分布,占据稳固的竞争壁垒;同时看好高铁持续发展下,可投放空间与客流量的增长,以及广告主对高铁媒体优良传播属性的认可度提升。
风险提示:疫情反复导致高铁客流量承压;高铁运营商竞争加剧;高铁媒体资源续约失败;高铁媒体投放价值不及预期;站点投放进度不及预期;资源使用费跳涨风险。
如需完整报告,欢迎与我们联系
点击小程序查看报告原文
本文来源
本订阅号(微信号:CSCmedia)为中信建投证券股份有限公司(下称“中信建投”)研究发展部杨艾莉传媒互联网研究团队运营的唯一订阅号。
本订阅号所载内容仅面向符合《证券期货投资者适当性管理办法》规定的机构类专业投资者。中信建投不因任何订阅或接收本订阅号内容的行为而将订阅人视为中信建投的客户。
本订阅号不是中信建投研究报告的发布平台,所载内容均来自于中信建投已正式发布的研究报告或对报告进行的跟踪与解读,订阅者若使用所载资料,有可能会因缺乏对完整报告的了解而对其中关键假设、评级、目标价等内容产生误解。提请订阅者参阅中信建投已发布的完整证券研究报告,仔细阅读其所附各项声明、信息披露事项及风险提示,关注相关的分析、预测能够成立的关键假设条件,关注投资评级和证券目标价格的预测时间周期,并准确理解投资评级的含义。
中信建投对本订阅号所载资料的准确性、可靠性、时效性及完整性不作任何明示或暗示的保证。本订阅号中资料、意见等仅代表来源证券研究报告发布当日的判断,相关研究观点可依据中信建投后续发布的证券研究报告在不发布通知的情形下作出更改。中信建投的销售人员、交易人员以及其他专业人士可能会依据不同假设和标准、采用不同的分析方法而口头或书面发表与本订阅号中资料意见不一致的市场评论和/或观点。
本订阅号发布的内容并非投资决策服务,在任何情形下都不构成对接收本订阅号内容受众的任何投资建议。订阅者应当充分了解各类投资风险,根据自身情况自主做出投资决策并自行承担投资风险。订阅者根据本订阅号内容做出的任何决策与中信建投或相关作者无关。
本订阅号发布的内容仅为中信建投所有。未经中信建投事先书面许可,任何机构和/或个人不得以任何形式转发、翻版、复制、发布或引用本订阅号发布的全部或部分内容,亦不得从未经中信建投书面授权的任何机构、个人或其运营的媒体平台接收、翻版、复制或引用本订阅号发布的全部或部分内容。版权所有,违者必究。