重要提示:通过本订阅号发布的观点和信息仅供中信建投证券股份有限公司(下称“中信建投”)客户中符合《证券期货投资者适当性管理办法》规定的机构类专业投资者参考。因本订阅号暂时无法设置访问限制,若您并非中信建投客户中的机构类专业投资者,为控制投资风险,请您取消关注,请勿订阅、接收或使用本订阅号中的任何信息。对由此给您造成的不便表示诚挚歉意,感谢您的理解与配合! |
中信建投传媒团队 杨艾莉 杨晓玮 胡诗雨
【相关研究报告】
视频/直播 | 短视频行业深度分析:竞争格局的视角
视频/直播 | 从爱奇艺财报看长视频行业:成本下降,竞争格局趋缓
游戏 | 版号重启政策预期落地,行业驱动力切换至产品与产业逻辑
游戏 | 2018 VS 2021:两次游戏版号停发回顾与对比
【核心观点】
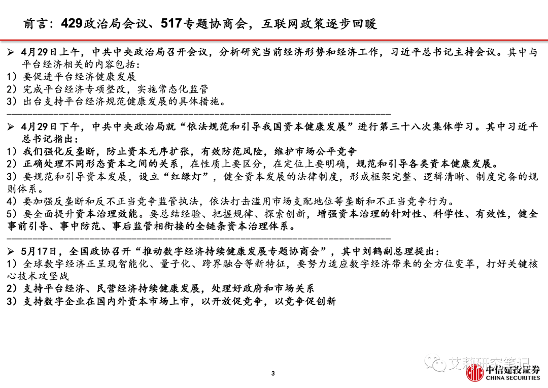
1、政策监管迎拐点:4/29与5/17会议重申支持平台经济
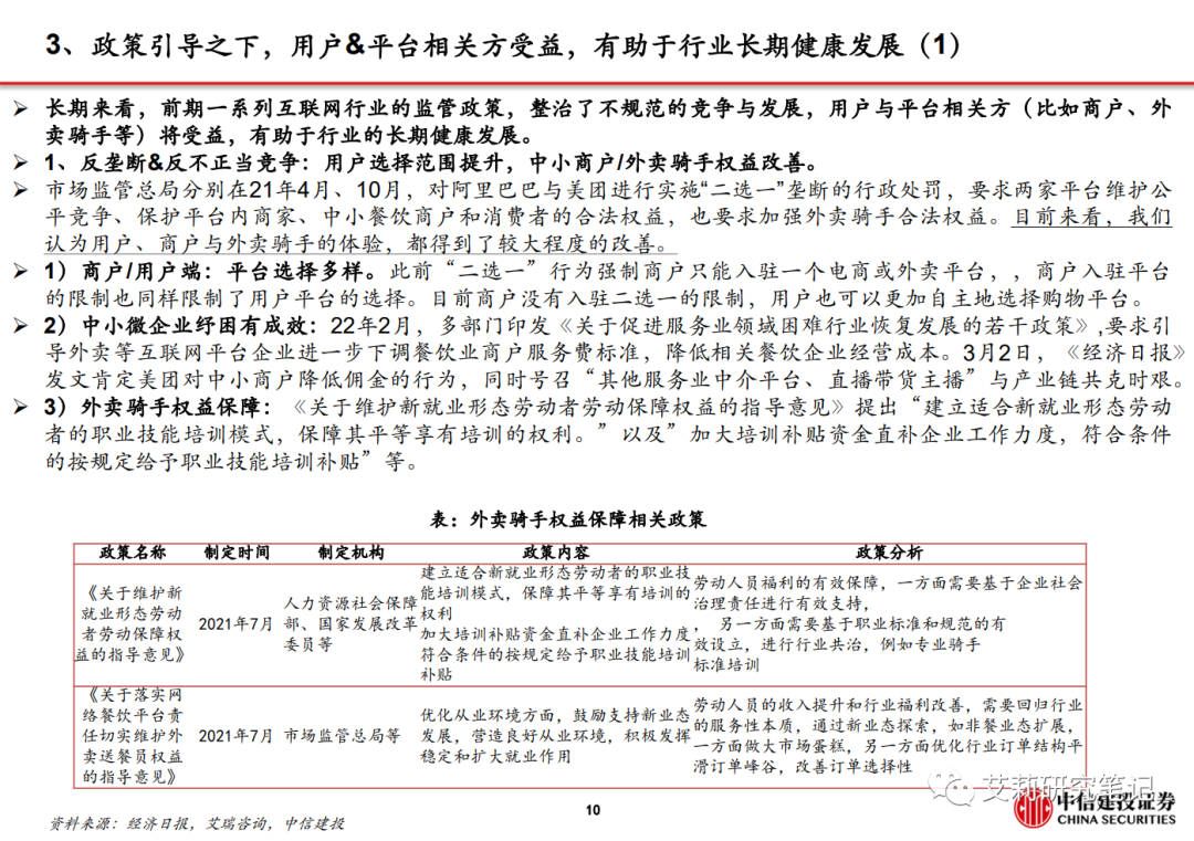
1)本轮互联网监管自2020年11月开始酝酿,21年3月-7月进入集中监管。期间数个政策与处罚并发,涉及反不正当竞争、反垄断、用户数据安全、未成年人保护等多个主线。
2)21年8月以来风险已有缓释迹象,4/29与5/17会议进一步缓释政策风险。21年8月政治局会议提“垄断&不正当竞争、防止资本无序扩张初见成效”;21年12月中央经济工作会提“反垄断工作成效明显”;22年3月15日刘鹤副总理提对平台经济的监管“规范、透明、可预期”。4月29日与5月17日两次会议又从更高的层次重申支持平台经济。
3)常态化监管可期,支持发展的主旋律不变。前期已处于征求意见或小范围试行的政策陆续落地(如5月网信办发布直播行业新政),其目的仍然是规范行业健康发展,总体上支持平台经济健康发展主旋律得到确认。
2、盈利将改善:聚焦主业、降本增效,强大的规模效应将逐步体现
1)各公司聚焦主业,降本增效。降本增效是互联网平台型公司当下共同的选择。降本增效之下,部分公司盈利能力已得到明显改善,包括快手4Q21净利率较Q1已提升14pct,拼多多则实现扭亏为盈。
2)更加关注盈利能力、报表质量。行业已从追求扩张向追求效率转变,尤其是当前仍然未盈利的公司,纷纷提出将在未来1-3年内实现报表端的盈利。包括快手提出22年内单季度实现国内业务的盈亏平衡、爱奇艺提出22年实现单季度或全年的盈亏平衡,以及哔哩哔哩提出到2024年实现盈利。
3)互联网平台的核心是网络效应带来的强规模效应。但过去几年行业加速竞争,巨头相互侵蚀,带来巨大人员、资本、营销投入。此轮政策监管后,稳态的竞争格局有望带动各家公司更好释放规模效应。
互联网板块监管迎拐点,政策对互联网平台股价影响将显著减弱,常规监管成为新常态。后流量红利期与监管周期,互联网平台自身盈利能力与规模效应,将成下一阶段的股价核心影响因子。
风险提示:行业增速放缓的风险;宏观经济波动风险;硬件创新缓慢;行业竞争加剧的风险。
本文来源
本订阅号(微信号:CSCmedia)为中信建投证券股份有限公司(下称“中信建投”)研究发展部杨艾莉传媒互联网研究团队运营的唯一订阅号。
本订阅号所载内容仅面向符合《证券期货投资者适当性管理办法》规定的机构类专业投资者。中信建投不因任何订阅或接收本订阅号内容的行为而将订阅人视为中信建投的客户。
本订阅号不是中信建投研究报告的发布平台,所载内容均来自于中信建投已正式发布的研究报告或对报告进行的跟踪与解读,订阅者若使用所载资料,有可能会因缺乏对完整报告的了解而对其中关键假设、评级、目标价等内容产生误解。提请订阅者参阅中信建投已发布的完整证券研究报告,仔细阅读其所附各项声明、信息披露事项及风险提示,关注相关的分析、预测能够成立的关键假设条件,关注投资评级和证券目标价格的预测时间周期,并准确理解投资评级的含义。
中信建投对本订阅号所载资料的准确性、可靠性、时效性及完整性不作任何明示或暗示的保证。本订阅号中资料、意见等仅代表来源证券研究报告发布当日的判断,相关研究观点可依据中信建投后续发布的证券研究报告在不发布通知的情形下作出更改。中信建投的销售人员、交易人员以及其他专业人士可能会依据不同假设和标准、采用不同的分析方法而口头或书面发表与本订阅号中资料意见不一致的市场评论和/或观点。
本订阅号发布的内容并非投资决策服务,在任何情形下都不构成对接收本订阅号内容受众的任何投资建议。订阅者应当充分了解各类投资风险,根据自身情况自主做出投资决策并自行承担投资风险。订阅者根据本订阅号内容做出的任何决策与中信建投或相关作者无关。
本订阅号发布的内容仅为中信建投所有。未经中信建投事先书面许可,任何机构和/或个人不得以任何形式转发、翻版、复制、发布或引用本订阅号发布的全部或部分内容,亦不得从未经中信建投书面授权的任何机构、个人或其运营的媒体平台接收、翻版、复制或引用本订阅号发布的全部或部分内容。版权所有,违者必究。