不废话!
原创
面容姣好的梅森
面容姣好的梅老板
面容姣好的梅老板
微信号
FREEMSYDL
功能介绍
共享优质财经内容,共赴有趣的金融世界
发表于
收录于合集
作者/梅森
1、要自救
10月25日《
突袭:暂且顶住了!
》:
11月2日《
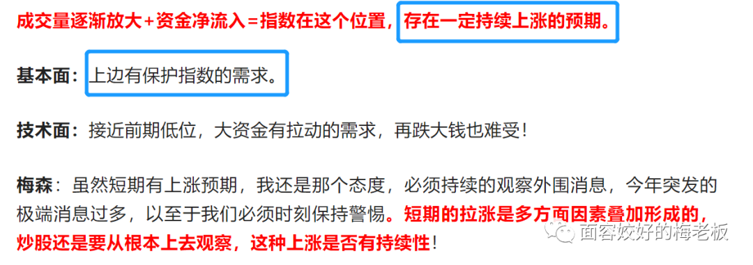
成交量放大+资金净流入=?
》
2、如何救
靠大票
《
成交量放大+资金净流入=?
》
11月14日《
高级一点,揣摩对手心思!
》
3、逻辑推演
11月23日《
注意:这信号!
》
然后……
牛吗?
4、具体到行业
11月30日《
注意:上涨的深层逻辑!(干货时间)
》
梅森的逼逼叨叨时间
我今天文章很简单,就是把过去1个多月写的文章综合起来,让喜欢我的读者别忽视,走心看看!
有朋友提醒我,现在我的文章阅读量下降严重,是不是写得不好。
我可以明确告诉大家,
文章质量越高,阅读量越低
!
写的越深,大多数人越看不进去,各种数据就会下降,尤其是我之前连续多篇很干的文章,想要代码的读者就直接忽略了。
但这不重要,我一直都是你爱看不看,总有人愿意看的态度!
可我觉得最近的文章,有点重要,不希望喜欢我的朋友忽视了近期的内容!
说实在的,搞标题党,吸引眼球,博关注,但内容质量如果跟不上,才是悲哀,就像个小丑一样,只能靠浮夸换取数据,我不愿意干那事!
以前号太小,希望阅读量做的高高的,现在虽然也不是什么顶流,但我也不希望再往大了做了,有你们这些人常年喜欢就足够了!
梅森
:
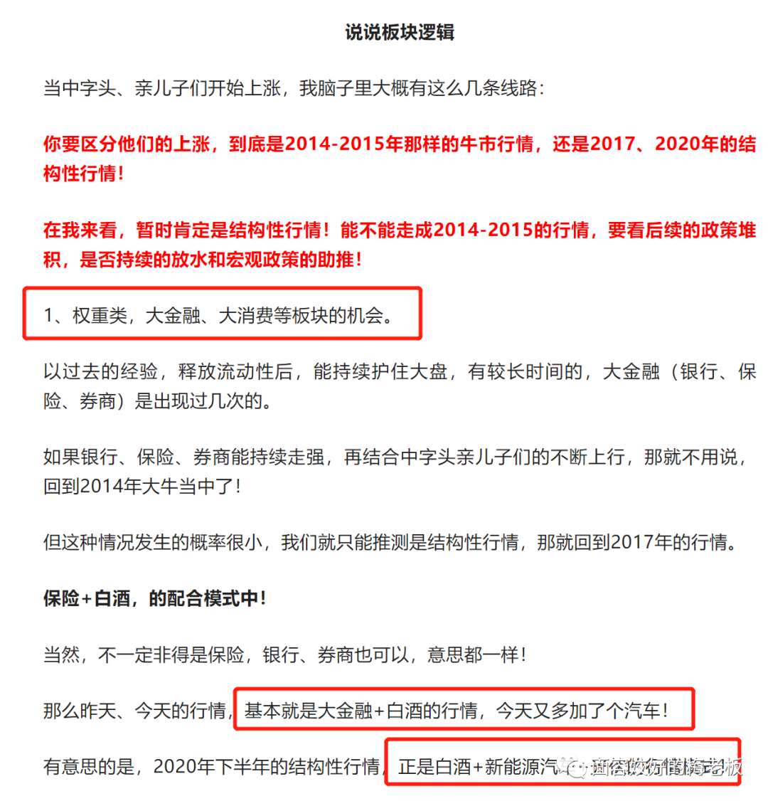
短期,重视大金融、大消费内的板块,我就说这么多
!听懂掌声!
预览时标签不可点
微信扫一扫
关注该公众号
知道了
微信扫一扫
使用小程序
取消
允许
取消
允许
:
,
。
视频
小程序
赞
,轻点两下取消赞
在看
,轻点两下取消在看