自动驾驶示范区作为支撑汽车产业智能化、网联化转型发展的重要基础环境,伴随着智能网联汽车测试和示范运营活动的开展,快速积累了大量数据。全面保障自动驾驶示范区数据安全,关乎国家安全、社会安定和公众利益。然而,由于数据量大、类型复杂多样,且涉及多方交互等问题,行业亟需制定一套行之有效的数据分类分级方法,从而全面梳理数据资产,明确数据安全等级保障要求,为全面、高效保障示范区数据安全建立基础。
9月18日,《北京市高级别自动驾驶测试示范区数据分类分级白皮书》于2022世界智能网联汽车大会网络与数据安全峰会正式发布,填补了国内自动驾驶示范区数据分级分类领域的空白,为行业数据安全管理提供“北京经验”。
示范区自成立以来,已逐步构建了包含数据安全管理制度和数据治理技术手段的前瞻性数据安全体系,为智能网联汽车测试示范、商业化运营、数据应用等提供重要保障。本次通过制定数据分类分级方法,支撑示范区在可控成本范围内,探索自动驾驶数据安全治理主体责任边界、保障安全红线、合理制定安全管控范围和方法,主要包含以下核心亮点:
一是制定了指导工作实践的整体工作流程。白皮书紧密结合示范区运营模式和数据安全工作目标,全面指导方法研究、内容评审、制度宣贯、数据盘点、分类分级、安全审计等相关工作,支撑示范区数据分类分级方法的落地实施。
二是全面覆盖自动驾驶示范区数据关键要素。白皮书结合示范区的建设和运营实际,从“车”、“路”、“云”、“网”、“图”、“第三方”六个门类对自动驾驶示范区数据进行盘点,分类分级结果涵盖数据格式、应用场景、存储状态、主管部门、流转方向、重要或敏感程度等全面的数据资产信息,为开展数据安全治理工作提供直观参考。
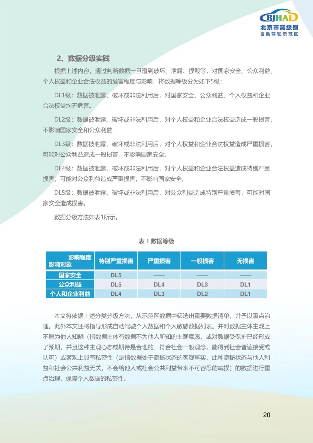
三是综合评估示范区数据重要性。白皮书以不同类型的示范区数据在遭泄露、破坏或非法利用后带来的负面影响作为判断依据,从影响对象和影响程度两方面综合考虑,确定示范区数据的重要性等级。通过判断数据一旦遭到破坏、泄露、损毁等,对国家安全、公众利益、个人权益和企业合法权益的危害程度与影响,将数据等级分为DL1-DL5五个等级。
四是配套制定数据安全等级保障要求。其中既包括常规管理、安全审计与报告、风险评估与监控以及安全事件管理等总体要求,又包括面向数据采集、存储、使用等数据全生命周期的各重要环节制定的数据安全等级保障要求。
未来,示范区将深入探索和完善数据安全管理制度,推动前沿技术应用,全面提升数据安全保障能力,为企业在示范区开展平台运营、测试示范、合作建设等工作提供安全优质的环境和服务。同时示范区还将继续联合行业力量,围绕数据安全治理工作开展共性技术方法研究,持续为各地自动驾驶示范区提供数据安全治理标准化指南,提升数据安全保障水平,促进数字经济发展。
关注公众号回复“分级白皮书”可下载报告原文
往期推荐