黄土地上望星空
窑洞文化撞击企业家精神
黄怒波 辛庄课堂商业总导师
北京大学创业训练营理事长、中坤投资集团创始人
非常高兴,因为我回到家乡了。我的祖籍是河南新郑,尽管从来没有回去过,但是所有的人一说,我说我是河南人。今天过来以后,我看到洛阳高新区的发展,非常振奋。
我对洛阳的感情很深。我们家院子里有七八十朵洛阳牡丹,是当年我在中国市长协会当副秘书长的时候来洛阳开会,市长送的,大概送了200棵吧。后来我又给北大拿去一百多棵,北大开的最好的牡丹是洛阳的牡丹。洛阳牡丹一个特点,在北京没有过,北京没有这个品种,而且它永远不退化。所以每年到4月份开的时候我就不出差,为什么?就想看洛阳牡丹,这就是家乡情结。
来到北创营,感情也很深,我们北创营到现在已经做了这么多年了,刚才文胜秘书长也讲了,我们服务了一百多万人。我有幸做北创营理事长,我也当了五期班的班主任,现在九期班正在招生。对我这样的人来说,无意中下海,变成了所谓的企业家,像梦一样。你怎么变成企业家了呢?只有在中国,中国才有这样的奇迹,你可以做官员,可以做文人,但是你还能做企业家,这是其他国家没有的,中国太了不起了。
改革开放打开了市场经济的大门,释放了中国社会的企业家精神。什么叫企业家精神?就是破坏性创新,就是无中生有,就是摸着石头过河。中国共产党也好,中国政府也好,这四十年以来,完成了人类百年未有过的伟大事业。
从现在看,从北创营第一期招生到现在第九期招生,看到了创业的环境出现了重大的变化,我也很兴奋。第一个兴奋,我当年在改革开放时代能够从中宣部下海,现在想想,人生不后悔,为什么?太精彩了,天天夜半惊梦,但是所有的人生价值都体现了。搞创业最大的魅力,就是体现生命的价值。我三次珠峰登顶,全世界高峰我都去过。现在回头想,你得到了什么?得到了你没有浪费生命,你知道什么叫生、什么叫死。创业了你就知道生命价值最大的发挥,哪怕你遭遇最大的痛苦、最大的失败,你在考虑要不要跳楼。这个东西在生命当中是最可贵的,在这个时候你才知道你生的伟大。在这个意义上,我就讲,看着北创营一期一期的孩子们出来,感触特别深。
第二个,时代,赶上了数字经济时代。数字经济时代,在全世界是一个大的概念,但是在中国还存在数字素养提高的问题。如果说我们解决了绝对贫困的问题,我们现在面临大的问题,解决全民的数字素养问题。就是他对数字经济懂不懂,理解不理解。北创营面临的问题就是,创业是在数字经济的领域里,你还在传统的经济领域里。我先讲传统经济领域创业是个什么样的概念。
传统经济学是什么理论?投入产出的优化理论,所以出现了马克思主义,他说你剥削。为什么?传统企业创业的要素离不开土地、资源(矿产资源,各种资源)、资本,还有劳动雇工,传统企业创业就是靠这些,你是不是能够更优化,是不是站得更高,打败别人。在数字经济时代,数字经济是什么意思?它生产的资料是什么?就是0和1。它不用上面那些资料。0和1是什么?以数字化的知识和信息作为关键生产要素,生产要素变了,以数字技术为核心驱动力,以现代信息网络为重要载体。你可以看到数字化,就是整个背景要素变了。企业的利润在哪里?怎么过来的?从传统的创业领域到数字领域。在这个意义上,现在创业的年轻人们来到了数字经济时代,在这个时代打开了无限的可能性。那么创业的核心在哪里?一个是数字的产业化,你们看到最近中央的决策,东数西算。东数西算是什么意思?东边的数据,算力放在西边,为什么放在西边?西部是电力、各种能源的问题,这个在中国历史上从来没有过,在中国经济发展板块上会改变很多很多东西。东数西算,西算要投入基础设施。为什么说腾讯等大的数据库放在贵州、放在宁夏、放在内蒙?这就是数字经济时代一个大的经济板块的模式出现了。第二个就是产业的数字化,产业的数字化带来很多发展,美团为什么做这么大?它产业数字化。在这个意义上,我们要理解数字产业化和产业数字化是数字经济的核心,它的生产要素,从传统的资源变到了数字,就是0和1。
“十四五”当中最大的一个特点,经济规划,讲数字经济,中共中央也讲数字经济。
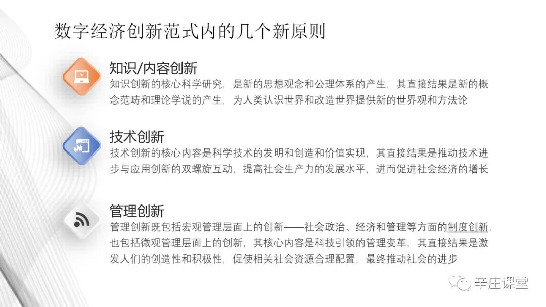
在这个意义上,数字经济的创新有哪几个内容?一是知识内容创新。比如说现在看到很多的影视内容,各种知识内容的创新;二是技术创新,VR/AR这些;三是管理创新,数字经济的管理跟传统经济的管理完全不一样。
我看到,北创营同时有在传统行业里创新的人,也有进到数字经济里面的。举个例子,北创营河南的一个学员,这个同学也很不错,他是从国外回来的,他做什么?传统的产业创新,做猕猴桃。猕猴桃的问题在哪里?洛阳有240年的历史。他的问题在哪里?我们探讨过,猕猴桃这个产业现在最棒的是新西兰,联想的佳沃也在做,但是联想已经投降了,为什么?做不过。因为什么?因为知识产权没有。猕猴桃的核心知识产权是新西兰的。佳沃现在变成给新西兰猕猴桃代理。我跟这个学生说,你可以做着玩儿,但是你绝对做不大,为什么?你做到200亩的时候,做着玩儿可以,做到2000亩的时候,你还有规模,2万亩,你不能控制的。为什么?市场的变化,各种链条的变化、资源的变化,都不是一个创业者所能掌握的。在这个意义上,我认为创业的项目很可能会失败。但是我鼓励他,你可能失败,是你没经验,传统产业链条的资源是有寿命限制的。
这个有意思,是个博士生,这个人做什么呢?现在消防老出事,消防员牺牲了。一进到火场,外面所有人不知道里面发生了什么,跟外面断绝联系。在这个意义上他做了一个技术,数字技术,进入火场以后,外面的指挥员能看到火场里面所有的情况,他就能够指挥,就能够有效的救援。这个项目一旦在中国成功,在全世界还没有,如果在中国这个项目要成功了,这对整个中国国民经济的推动是非常非常大的。所以,这样的项目,我说你往下试,一定会成功。
还有一个博士生也很有意思,这个人获得了很多优秀的奖,他创业好多年,最近刚上我们第九期班。我说你为什么来?你创业这么成功。他说我还要在创业的资源上再重新思考一下。他的成功在哪里?他走的数字化。他对周边所有的数据进行分析,他的营销也通过数据来完成。这就叫产业数字化。刚才猕猴桃怎么做产业数字化,很难做到,现代化的产业都是大资本进来。像这样的孩子们进来创业,是没有前途的,你不能够进来。
还有一个,很棒,智能医疗将是下一个二十年的黄金产业。他这个项目,就是用VR技术,解决了在医疗行业里面的问题,比如说西藏做个手术,我在北京可以协助完成。在这个意义上,他在一个正确的赛道,同时,它对中国智能医疗是一个推动性的进步。这样的项目,我说鼓励你,你对中国经济一定是推进。
我欣慰的就是赶上了数字经济时代,你好多年无限的想象可以实现。我也在做实验。做什么?我们现在做了一个丹曾人文教育。丹曾人文教育做什么呢?我们做了一个元宇宙学习社区,先从生产开始,让它内容创新。比如说古典诗词写作,这么大的国家没有一个教程;比如朗诵艺术教程,唐诗宋词线上教程,都找到一流的学者把这些内容生产出来,然后干什么?我们雕刻,把它视频化、数字化、元宇宙化。元宇宙我一会儿再讲。这样的话能改变什么?现在你们学习的模式是什么?要么今天我站在这儿,你们听我讲,要么你们拿着手机看屏幕,要么回家电脑上学习,要么课堂上听老师讲。目前的学习模式就是这个模式。但是到了元宇宙,你们再上课,我让你们进入元宇宙虚拟现实里面,我们共同利用数字技术,坐在里面共同来学习讨论,所有的内容都变调。那个时候,有可能一个大的学堂能容纳一百万学员,各种课程都可以同时开,但每一个人都以数字身份进入到元宇宙社区里上课学习。
我们最近跟北大歌剧院研究院院长金曼老师联手,办一个元宇宙的歌剧院。她到山西大学当音乐学院院长,山西大学正在建歌剧院,我说你千万别建,花5个亿建个歌剧院,停掉,2个亿就能建个虚拟的。什么叫虚拟的元宇宙社区。它解决了音响、解决了机器人和你的演员所有的演出,在这个大社区里能有10万人参加,可能有一千个剧场,搭了元宇宙的平台以后,这个戏就可以进来,那个戏就可以进来,观众随便去选。下一步,可能在全世界有一两个剧院是够的,你们已经看到现在百度做的,虽然说它很初级,但是那是未来。在这个意义上,我们在做的尝试是以内容的生产为主,但是考虑五年后整个中国的教育、学习模式全部在改变,这是个创新。
我还做了个辛庄课堂,跟张维迎老师做的,做的什么呢?我们现在定了调,培养数字经济企业家。维迎老师讲的很多,他说现在企业家讲的我挺难过的,他说现在中国的企业家都是以套利型的为主。但是我们怎么解决问题呢?到数字经济时代,你必须创新,你真正变成创新型企业家,我管他叫数字经济企业家,这个词是我第一个提出的。在这个意义上,辛庄课堂下一步在数字经济的概念上下大功夫,这是我们目前做的实验。
当然,我们也有做实验,做中国诗人名人馆。中国是个诗歌大国,法国有先贤祠,中国为什么不能有诗人先贤祠呢?比如我们找出中国古代一百个诗人来,名单开出来了大家都认,对这些人,每个人建一个虚拟的形象。比如说李白,我们做个李白的平台,你再研究李白,讲《蜀道难》,你就会回到《蜀道难》的现场环境,跟着李白走蜀道,做一个虚拟的诗人名人馆。
和田玉有中国八千年的文化,我们做了很大一个馆。这是我们做的数字人,数字孪生我们早都做过。数字人干什么?它以后模仿这些人。这是我们的和田玉,和田玉是很稀缺的资源。但是我们做和田玉昆仑山虚拟社区的时候,你回到虚拟社区里挖矿、找玉,最后有名家的老师带着你在数字雕刻领域,这样,一是把文化传承,二是把数字产业做起来。
中国刚刚成立的中国移动元宇宙产业委员会,我们当选为常务委员,为什么?因为内容,他们很吃惊,生产这么多内容,每一门课都从元宇宙世界出来。比如世界神话鉴赏,以后再看希腊神话,你直接在元宇宙能看到了,在书上这么读了。现在元宇宙产业委正式当选的有98家/人,中国在做元宇宙产业,VR、AR这些产业,已经有企业在里面了。
我给大家介绍一下,元宇宙现在是个什么概念?你们可能没看,2021年11月17日,人民日报有一篇文章,元宇宙意思是万能的吗?它打的问号,但是它有一个问题在那儿,他说,我们尽管不理解,我们要宽容,我们要等待。这表明中国政府的宽容的态度。
2021年的12月17日,中纪委网站的一篇文章,叫深度关注元宇宙改变人类社会。这个讲得很透。元宇宙是什么?是科技与人类智慧的集成体。下一步,我们作为企业家来看,前一个三十年支柱产业是房地产,下一个三十年一定是元宇宙。为什么?它是所有的数字科技与人类智慧的集成体,是数字经济巨大的一个背书体。在这个意义上,美国什么态度?美国政府的态度是怀疑的,他主要是隐私为主。所以现在马斯克、库克这些人拼命游说美国政府,说一定要把元宇宙产业立法,要支持,欧盟也是这样,但是哪儿快?日本快,日本做了。最快是韩国,韩国已经做了元宇宙首尔。韩国做的是什么呢?它以谷歌给韩国的首尔做元宇宙创业营。北京大学创业训练营现在很多还是传统,卖猕猴桃,但他做的是元宇宙的。他怎么计划的呢?他在2020年引入,然后是2024年扩张,2026年居住,他把政府所有的功能全部进入元宇宙里,投诉也好,管理也好,他不是线下的了,让你到虚拟社区里来。韩国走的很快,中国政府是这样,也没有说不行。实际上,百度也好,腾讯也好,现在都在做,速度很快,所以在下一个三十年进程当中,中国的数字产业很可能以元宇宙产业为代表,在世界是领先的。所以,你要创业,要回到数字经济产业里面去创业。如果你还在养猪,还在种葡萄,你做不到,为什么?已经全部都资本化了,现代产业化了。
在这个意义上,我们面临的是什么问题?北创营也一样,韩国都有了首尔元宇宙创业营,我们还叫北京大学创业营,多落后啊,在这个意义上我们还得努力。上海迪士尼带头,全部做元宇宙产业。北京做什么?北京的副中心提出了元宇宙八项规则,北京已经立法了。无锡在做元宇宙实验区,武汉在做,安徽在做。这些城市全部都把元宇宙概念放在高新区里了。
第二个问题,就是企业家的数字素养有待全面提高。比如说我现场问一问,99%的人说不出来数字经济是什么东西。但是国民数字素养的普及很重要,下一步全世界的不平等会是数字的不平等。中国已经走在前面了,非洲完全是落后的,这是人类新的贫困的模式。所以,中国从绝对贫困走出来以后,解决的就是数字的贫困问题。
在这个意义上,还有几个观点,我要讲一下。在数字经济当中创新,我们会解决什么问题呢?
一是避免传统经济模式中寻租和被寻租行为。为什么?我做传统产业出来的,现在到处说政府不要被企业家围猎,我还说怕被官员围猎呢。为什么?特别害怕跟官员吃饭,不知道哪天就叫去喝茶了,说你跟他怎么样,给他送东西了没有。传统产业因为资源的问题,就容易产生寻租,数字不存在寻租问题,安全,他也安全,我也安全。
二是数字经济有助于规避传统经济模式中破坏性创新带来的道德风险和陷阱。破坏性创新带来的问题就是胜者为王,为什么现在企业家带来那么多诟病?就是这个问题,目前对所有的企业家都是诟病,为什么你那么有钱,你剥削,你996,所有的问题都带了,数字经济不存在的,就逃避掉道德的陷阱问题了。
三是传统的创业,资源是有限的,数字经济创业就是0和1,无限的,它不存在稀缺性,它的消费者在哪里市场就在哪里,它是无限增长的。
四是数字经济没有边界效应,比如说我这本书,数字经济这个课出来,卖一百万是它,卖一千万也是它,没有增加成本。在这个意义上,跟传统创业模式又不一样。
最后一个很关键,现在政府在调控,经济在发展,动不动一个产业就没了。比如教育行业,我给俞敏洪写了篇文章,《认怂吧,敏洪老弟》(点击蓝字阅读文章),其实没让他认怂,意思是你做的很好,但是我们要认识到游戏规则变了,咱也得变,也没有说躺倒不干。这个意思在哪里?我们可以避免非市场战略的风险,很多经营不是我企业家能够掌握的,是经济发展和政府的游戏规则改变带来的,这对创业者是最大的风险。比如说原来挖矿、挖油,它改了,不能干了,你什么也没有了。但是这个东西不是政府决定的,政府是根据经济规律发展之后。反过来,数字经济创业可以避免非市场因素的毁灭性冲击。
最后一句话,在数字经济时代,传统企业的转型和创新,必将带来人类生产模式和消费模式的颠覆性改变,而从传统经济模式中成长起来的一代企业家也可以在做数字经济实践中化蝶涅槃。在这个意义上就产生了新的概念,一个叫数字经济企业家,一个叫元宇宙企业家。谢谢。
本文为黄怒波老师在北大创业大讲堂(洛阳)主题演讲实录整理。
BOOK
感谢您关注“辛庄课堂”。本公众号由“辛庄课堂”制作并享有版权;转载、摘录、引用、改编、阐释本号原创文章的部分或全部须获得授权并注明出处;若未经本号许可,将追究其相应责任。该平台引用的部分内容、图片、音/视频属于相关权利人所有,请相关权利人与我们联系协商相关授权事宜。谢谢!