对于十荟团来说,在连自己的大本营湖南也丢失后,已经无城可守,剩下的只有离场。
对于十荟团来说,如果大本营湖南失守,那么基本就等同于宣布“满盘皆输”。
如今,一切正在发生。
据界面新闻独家获悉:当前十荟团全国城市所有业务均已关停,公司已经进入善后阶段,主要处理供应商货款清算,以及员工工资结算赔付相关问题。
今年1月3日,北京市朝阳区市场监督管理局对十荟团开出了一张30万元的罚单,理由是消费者下单付款成功后,十荟团迟迟未发货,并且也没有取消订单。
没过几天,十荟团位于长沙的办公区,就传出已经人去楼空的消息。
与办公区的萧条与凌乱形成鲜明对比的,是一波接着一波前来讨债的供应商和网格仓商。
据当时在现场的保安表示,他每天要接待十几个上门讨债的人,少则几万元,多则上百万,而自己所在安保公司,也在向十荟团追讨所欠十几万元的欠款。
一位衡阳的鸡蛋供应商从去年11月开始,就被拖欠货款,“目前他们还欠我67万的货款。”但由于十荟团先前有过类似拖欠款行为,且都如数补齐,他就没有在意,依旧继续给十荟团供货。结果,目睹到人去楼空的惨状,这位供应商直接傻眼了。
与这位衡阳鸡蛋商同样追款无门的,还要数百位网格仓经营商、供应商众。他们中有的人从去年9月开始就没有收到应付的配送费用,更有甚者,从去年6月份开始就没有收到过一分钱。
“采购无人应答,追款追债无门”成为这几个月他们面对的普遍现状。
一位湖南本地的经销商,不无慨叹地表示“在我们湖南人心里,还是挺认可十荟团的。”因此,即使在去年8月,十荟团相继大范围关停上海、山东、云南、广州、福建、浙江等多个省市的业务,退守湖南、湖北、江西等主要市场时,他也一直坚持供货。
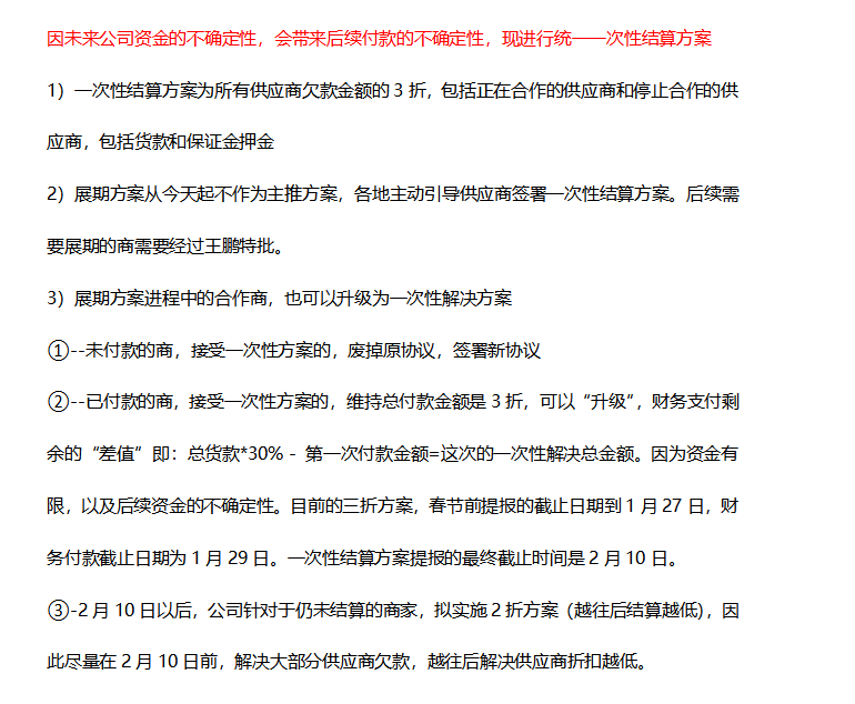
然而这份信任终究是被辜负了,部分供应商、网格仓商无奈签署了“3折货款结算方案”,要到了很少的一部分钱,对于2月10日后仍未结算的商家,拟实施2折方案,也就是说越往后,折算越低。
( “一次性结算方案”截图)
同样被辜负信任的,还有十荟团的员工。巅峰时期,十荟团的员工数量一度达到1万余人,爆雷后,公司开始了堪称“血腥”的裁员,从万余人锐减至百余人。
当时,有员工曾向媒体透露,自己上午到公司,下午就被通知辞退,并被不合理的要求签署主动离职协议,而自己11月份的工资,还有80%被扣在公司手里。今年2月下旬,十荟团向离职员工发放了一笔工资,然而部分人只收到了70%,缓发的30%,至今仍未完全补齐。
在这些名目不同的欠款事件中,一度出现了一些过激行为,甚至闹到惊动相关部门前来维护秩序的地步。
这个被阿里重仓,被资本热捧,融资超过10亿美元的公司,究竟是怎样闹到这般鸡飞狗跳的境地?
2020年中开始,众多巨头和资本一窝蜂的涌入社区团购赛道。
社区团购被认为是抢占下沉市场,突破流量瓶颈,一条不能放弃的赛道。
面对这一由阿里、腾讯、美团、拼多多等巨头集体参与的战争,像十荟团这样的创业公司,只能被动的走上依靠补贴续命的道路。
兴盛优选和十荟团是其中的幸运儿,前者拿到了红杉资本领投,腾讯、方源资本等跟投的30亿美元融资,后者则拿到了阿里7.5亿美元的融资。
遭到资本冷落的同程生活、食享会等,则陆续传来破产的消息。
一边是阿里与美团、拼多多等对手在社区团购赛道上的博弈,一边是十荟团认清残酷现实后向阿里的无奈靠拢。双方达成共识,由阿里派出MMC事业群,支持十荟团。
可以说,十荟团艰难的处境,就是从这里开始的。
一直以来,阿里巴巴从未停止过对社区团购的尝试,且表现出极其的重视。阿里内部,菜鸟驿站、零售通、盒马集市、饿了么等多个业务线,都在齐头并进,同时试水社区团购。
表面看起来,十荟团拥有了阿里在产端、供应链端、销售端等的各类资源支持,以及阿里B2B事业群总裁兼MMC事业群负责人戴珊所说“对社区团购不设上限的投入”。
然而实际上,在此之前,十荟团主要面对的是外部竞争,但在拿了阿里的钱之后,就不得不按照阿里的规矩办事,即参与MMC事业群的内部竞争,在GMV和单量上交出让阿里满意的答卷,否则就得关停做得不好的区域。
而十荟团的内部“对手”,正是从阿里体系内部赛马中脱颖而出,合并成立MMC事业群的盒马集市与零售通。
相比于外部竞争,GMV和单量成了优先悬在十荟团头上的达摩克利斯之剑。
然而,一个现实的问题是,当所有社区团购平台都用烧钱做补贴时,低价已经不足以换来高速增长的GMV。于是,为了完成任务,也为了自身获益,一些区域出现了业务员“刷单”的现象,而将他们推上“刷单”这条路的,正是烧钱补贴本身。
由于平台补贴力度大,十荟团上的许多商品的售价,甚至低于成本价。面对这一漏洞,许多业务员开始选择在自家平台下单,然后转卖给其他供应商,或者小型商超。甚至出现了供应商给十荟团发完货,再自己买回的魔幻现象。
这些行为在十荟团的官网上是被明令禁止的,但下面的人作为一个利益共同体,面对岌岌可危的生意,更多表现出一种心照不宣的默契,大家都知道,但大家都不说。
不计后果烧钱换GMV,结果造成漏洞被员工钻空子,而后又疏忽于管理没能阻止内耗,最终形成恶性循环。
腹背受敌之时,再加上国家的强监管政策,这些都带着十荟团滑向了不可避免的失落一端。
去年8月,阿里向十荟团明确,若想拿到融资,就必须实现城市盈利。而十荟团变成阿里弃子,也差不多从这时候开始。
一位创业初期就加入十荟团的总监感觉到,阿里对十荟团的支持,变得越来越弱。这一感觉也得到了印证,十荟团在8月份的一封内部信中提及,其正在与阿里巴巴MMC业务进行区域整合,资源互补、团队协作。
为了生存,十荟团展开了一轮“自杀式”的残酷自救。于是有了从去年8月份开始的大规模撤退,十荟团将自己的经营范围从二十多个省市,急速缩减到了“最后五城”。
然而,这轮自救的结果,大家也已经看见了。
其实发生在十荟团身上的许多事情,也同样发生在其他社区团购平台身上。同城生活破产、食享会一地鸡毛、橙心优选逐渐退场,再到十荟团全面溃败……
(十荟团联合创始人 陈郢)
再进一步讲,这些发生在社区团购平台的事,也同样发生在不少走类似模式的公司身上。
相似的处境与结局,都指向一个答案:如果说一家平台的爆雷可能是自身经营的问题,但如果这条赛道上的玩家,集体失速乃至熄火,那么一定意味着这条赛道本身的模式出现了问题。
到目前为止,这场烧钱烧到麻木的“战争”,只剩下了几家巨头玩家:美团优选、多多买菜、淘菜菜,以及老三团(兴盛优选、同程生活、十荟团)中也正逐渐退场的兴盛优选。
对于十荟团来说,在连自己的大本营湖南也丢失后,已经无城可守,离场几乎已经注定。
而对于这个赛道来说,靠烧钱永远换不来忠诚的用户。最终,哪家平台带来的消费体验最好,对消费者最忠诚,更具长期发展理念,才会获得用户的青睐。而那些投资人与合作伙伴,想必也会跟着最忠诚的那部分用户走。
电商精英交流群开启啦
欢迎做跨境电商的伙伴进群交流哦
满200人自动关闭
铁粉推荐
点击关注,跟主编交个朋友 ↓↓↓
商务合作请联系微信\QQ:2881339636
点击在看,下次可以优先收到我的文章 ↓↓↓