原创:郢居先生
来源:万里看世界(ID:WanLiLu2025)
也许不远的未来,我国新疆的喀什,可能会是下一个上海或者深圳,如果我这么说,你相信吗?
6月2号观察者网的一篇文章,在国内成为了巨大的热搜,俄罗斯同意了中国进入中亚,修建中吉乌铁路。
之前这个铁路,在1997年就有了规划,但一直没有落地成功。
事情在2022年年初出现了重大变化。
2022年2月4日,来华参加北京冬奥会的普京,和我国一起发表了中俄联合声明。
2022年2月6日,我国和吉尔吉斯斯坦发表了联合声明,其中就提到了1997年的中吉乌铁路要落地。
2022年5月16日,俄罗斯召开了集安组织峰会,吉国总统与普京谈了半个小时左右,普京点头同意了。
2022年5月27日,欧亚经济会议上,乌国总统宣布,准备近期开始实施“中吉乌铁路”的建设。同时之前,吉国总理也表示,中吉乌铁路计划于2022年秋季开工。
2022年5月30日,吉国总统扎帕罗夫接受采访时称:
他向普京解释说,中吉乌铁路对吉国而言,就像需要“空气和水”一样重要,普京表示不再反对该项目。
在完成可行性研究后,中吉乌铁路将于明年(2023年)开工。
以上这就是最终确定的时间了。
搁置了25年的“中吉乌铁路”,要落地了,这是开天辟地的一步啊!
这么说绝不夸张,英美体系主导了世界接近300年,在这300年里,人类从未离解放如此之近!
美国是英国霸权的继承者,美国的核心圈子就是五眼联盟,而五眼联盟都有一个特征,就是孤悬亚欧大陆之外的“岛屿形”国家。
根据美国学者统计:
美国在70多个国家和地区,拥有约800个军事基地,数量全球第一。因此,美国控制了全世界绝大多数的海运要道。
这就是为什么美国核心盟友,都是孤悬海外类型的原因,这样方便配合美国控制全世界海运。
这也就是为什么美国发动了:1990年的海湾战争、1999年的北约轰炸南联盟、2001年的阿富汗战争、2003年的伊拉克战争、2011年的颜色革命利比亚和叙利亚、2015年干预也门内战……
以上战争全部有一个核心主轴,那就是打断亚欧大陆的“桥梁”。
下面是整个亚欧大陆的格局:
西边上面是欧洲市场,西边下面是非洲市场,中间是印度市场,最东边是中国+东南亚的市场。
很明显全球几个最大的重要市场,都在亚欧大陆上面。
如果我们亚欧大陆自己打通统一大市场,那所有人都可以发展得更好,这就是一带一路构思的起源。
让我们来看看大致要怎样才能打通?
看下图的两条线,靠上的红线位置,就是东欧,东欧链接了欧盟和俄罗斯,在这个线上,我们可以从俄罗斯打通去欧洲的贸易线。
而靠下的这个红线位置就是中东,无论东边中国和印度的货物,如果要运进欧洲还是非洲,都离不开中东这个中转站。
东欧是中国货物去欧洲的桥梁。
而中东则是中国货物去中东本地、欧洲南部、非洲大陆的超级枢纽。
如果亚欧大陆上的国家,都好好地和平相处发展经济,最终的结果一定会是经济重心转移到大陆中心来。
如果贸易对海运依赖降低,那美国为首的五眼联盟们,就真成了经济孤岛了。
就算陆运的性价比不会马上就完全取代海运,但是只要我们有了畅通可用的陆运贸易线,那美国海运领域的卡脖子,就不存在了。
美国的海军基地再多,也都是在海洋上。
下面这个是一带一路参考图:
不过,无论是东欧方向,还是中东方向,有一个地方是绕不过去的,那就是中亚。
中亚大致范围就是下图的:“地球中心。”
中亚附近主要是这些国家:
哈萨克斯坦、乌兹别克斯坦、吉尔吉斯斯坦、塔吉克斯坦、土库曼斯坦、阿富汗斯坦、阿塞拜疆。
其实阿富汗和阿塞拜疆并不是中亚国家,但是考虑到他们和中亚巨大的关联性,就放进中亚里面一起讲了,本来也就在旁边。
东欧方向、中东方向两条贸易通道要流转好,中亚这个关口就一定要展开!
而我们只有把中亚的路给修通了,关口才算开了。
既然中吉乌铁路对打通中亚很重要,之前为什么没有修?搁置了这么久?
因为中亚所有的国家,除了阿富汗,全部都是苏俄过去的加盟共和国。
后来苏联虽然解体了,但是中亚也一直都是俄罗斯的后花园。
过去我们建国初期,苏俄是我们的老大哥。现在苏联没了,中亚国家得靠着中国才能经济腾飞。
俄罗斯他这个心结就不好打开,感觉脸上无光。
再就是从战略上来说,中亚上面接壤俄罗斯中部的腹地西伯利亚。
西伯利亚没什么人,等于如果从中亚突进,可以腰斩俄罗斯。
这就是为什么俄罗斯如此警惕其他国家染指中亚了。
虽然我们说自己是人畜无害的“中华兔”,确实是永不称霸。
但在俄罗斯看来,这那是什么兔子,完全就是一个钢铁巨龙!他心里发虚啊。
特别是俄罗斯知道自己历史上领土问题有愧于我们,就更加心虚了,对中国投资进入中亚,一直是回避的。
现在俄罗斯终于松口了,行吧,兔子你就进来吧,人家接受了。
就5月末、6月初,中吉乌铁路的消息——成为国内热搜的同一瞬间,土耳其也发布了重磅消息。
6月1日,土耳其广播电台报道:
土耳其外交部长宣布,他已向联合国发出信函,要将土耳其国的外文名称改为“Türkiye”,以后不再使用“Turkey”。
为什么要改名?因为“Turkey”在英语里面是骂人的垃圾词。
“Turkey”最开始是土耳其的名字,据说是土耳其最先把火鸡带去了欧洲,欧洲就把火鸡叫土耳其。
不仅仅是火鸡,英语里面“Turkey”还有傻瓜、笨蛋、失败的作品、戒毒不适的意思。
在英语里面,骂人就说,你是一个“Turkey”!
土耳其前身是奥斯曼帝国,长期和欧洲基督教文明对峙,一度差点让欧洲沦陷,所以欧洲人恨土耳其。
奥斯曼帝国大概范围
而“Türkiye”就是“突厥人之地”和“突厥语”的意思。
那这和中亚有什么关系?
中亚除了阿富汗和塔吉克斯坦。
哈萨克斯坦、土库曼斯坦、乌兹别克斯坦、吉尔吉斯斯坦、阿塞拜疆全部自认为是突厥后裔的国家,认同自己属于历史上所谓“突厥民族”的一部分。
2021年11月12日,这5个突厥国家准备在土耳其的领导下,实现突厥国家组建一体化,这些小国居然真听土耳其的……
六国领导人,在土耳其召开的突厥语国家合作委员会上,宣布 “突厥语国家委员会”改名为“突厥国家组织”。
准备搞成类似苏联一样“突厥联盟国家”,然后逐步实现他们所谓的突厥世界计划。
下面是土耳其所谓大突厥帝国的版图范围:
图源:@丝路新观察
你理解了上面这些内容,才能理解:
土耳其为什么要现在改名了,这和我国准备加入中亚发展经济的消息传出来,几乎是同时的。
因为中亚影响力“争夺战”,已经正式打响了。
中亚过去是苏联的,苏联解体以后,现在俄罗斯还是牢牢控制着中亚军政层面。
但是中亚国家在精神上,被土耳其花费巨资的“爽文意淫史观”给成功渗透了。当地的“精神土耳其人”已经成为了一股不可忽视的势力。
除了土耳其,我们大中华的经济解放能量,也传播到了中亚。相比中亚,土耳其算是有点钱的,但远比不上中国。所以中亚要经济发展,还得指望我们。
现在中亚的格局就是:
军事+地区安全,在俄罗斯手里。
精神世界一部分在土耳其这里,一部分还在俄罗斯影响范围内。整体应该是土耳其的多一点,因为中亚领导人参与土耳其的突厥国家组织计划,非常的积极。
经济方面,中亚绝大多数商品都来自中国。
中亚现在就类似三家分晋的状态。
分析一下这个格局:
俄罗斯在中亚谈不上对我们友好,很多人对这一点也是感觉毛子有点小气。
但我认为俄罗斯这样是可以理解的,毕竟中亚涉及俄罗斯腹地,我们要去人家腹地做生意,还是在俄罗斯衰弱之际,我们自己复兴的时候,俄罗斯肯定会担心我们有其他想法。
我觉得这个不信任是时间可以打消的,毕竟我们中国崛起,主要就是全世界做生意、搞经济。
我们对什么抢俄罗斯的势力范围,没有任何兴趣。
既然不是争夺势力范围,那么就是可以和俄罗斯在中亚实现双赢,他继续管他的花园,我们只是进去搞基建和做生意赚钱。
经济发展起来以后,和俄罗斯分享发展红利即可,不吃独食,雨露均沾,这一点中国人的生意智慧是足够的。
但是土耳其情况就复杂了,如果土耳其真准备按照他设计的那个“爽文意淫史观”来规划未来。
那中亚周围俄罗斯、伊朗、我们的领土,全部得被划进他土耳其“复兴”的版图内。
俄罗斯境内有很多突厥语系民族,而伊朗境内有2000万阿塞拜疆族。至于我们西北部的风险因素,也是来源于土耳其的这种“泛tu”错误思想。
所以我们很容易得出一个结论:
在中亚最好的情况是,我们的经济去整合中亚成功。为了稳定中俄关系,中亚安全和政治方面可以依旧留给俄罗斯。
——迎来中俄共治中亚时代。
最差的情况就是,土耳其趁现在俄罗斯分神乌克兰、美国忙于混乱的内政。在这个全球真空时期,他去把中亚整合进了突厥框架,这会对周围所有国家造成致命伤害!
我分析,这也是现在俄罗斯松口了的原因之一。
如果俄罗斯再不让中国进来发展中亚。
那在他忙不开的情况下,土耳其就会展开全面渗透中亚。
中国对中亚没有野心,对分裂俄罗斯也没有企图。
——但是土耳其有,而且很大!
让中国这样一个经济强大、为人厚道的隔壁老友进后庭,帮忙疏通一下,这是抵消土耳其“泛tu”思想威胁地区和平的最好方法。
中亚绝对不能被土耳其的“泛tu”思想渗透,这会对中华民族产生致命危害!
我们自己主动去中亚搞经济发展,用中国影响力对冲土耳其的影响,也是主动出击捍卫我们的西域战略安全。
目前看,土耳其影响力VS我们,是各有千秋。
土耳其的软实力渗透确实是在中亚颇为成功。
而中国的中亚“铁三角稳定神器”也正在形成。
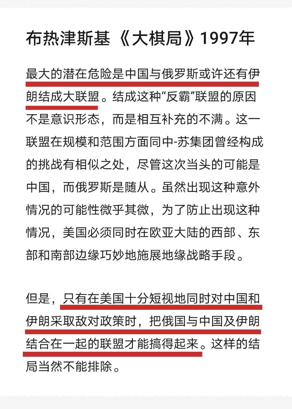
2021年3月27日,中国伊朗签署了25年合作协议,据外媒分析,我们将在未来25年内投资伊朗电信、基础设施等数十个领域,价值高达4000亿美元,并将获得伊朗的常规石油供应。
对这个协议,伊朗驻巴西大使直接表示:中伊25年协议“将为新的‘世界秩序’奠定基础”。
这句话的起源,其实并不是伊朗驻巴西大使说的,而是美国战略大师布热津斯基说的。
在布热津斯基1997年的《大棋局》中写道,如果中国、俄罗斯、伊朗形成反霸权的“铁三角”,那么亚欧大陆一体化就稳了,美国将陷入最危险的境地!
不过布热津斯基认为,一般情况这是不可能的,除非美国总统足够傻,才会犯这种低级错误……
2022年1月19日,刚上台的伊朗超强硬派总统莱西访问了俄罗斯,大概就是俄乌冲突开始之前访问的。
伊朗向俄罗斯提交了一份为期20年的战略合作协议草案,准备不断提高双方经贸、投资合作水平。
并在经济、政治、文化、科技、国防军事、安全、航空航天和许多其他领域开展新的合作。
——是中伊25年协议的翻版。
一开始先是伊朗深度和我们合作,然后又是伊朗和俄罗斯深度绑定。
至于俄罗斯和我们,那早就是合作上不封顶、没有禁区的老铁了。
伊朗境内的少数民族:阿塞拜疆民族,也是土耳其定义的突厥民族一部分。
所以伊朗对土耳其这个突厥国家组织,也是高度反感和警惕的!和中俄具有共同的安全需求。
现在中、俄、伊已经高度绑定。
那么这三家就可以把中亚围起来,形成铁三角稳定器了,参考下图。
三个都反对土耳其的突厥渗透计划。
其中中国是世界大国、俄罗斯是前世界大国、伊朗是体量和土耳其一样的地区强国。
联合起来形成的三家反突之盾,完全可以实现锁死某土鸡的“突厥帝国梦”。
可能有人会说,你是不是过于警惕土耳其了?
土耳其确实是军事实力没有那么强,但是贸易关口是敏感和脆弱的啊!
土耳其是没有能力在这里搞起一个强大的帝国,但是哪怕他的突厥国家组织半成形落地,也能对我们的战略关口产生巨大的安全隐患,让一带一路具有不安定性。
对经济来说,信心是最重要的,如果一个地方,随时可能出现地缘争霸的斗争。
出现很多散兵游勇组织,那你做贸易的怕不怕风险?俄乌冲突并没有打断中欧班列,结果中欧班列还是被影响了。
再比如,我国的第一艘航母辽宁舰从乌克兰运回来的时候,就曾经被土耳其四次拒绝了中方过土国海峡的要求。
最后是在国家外交层面努力下,土耳其提了很多条件,还有希腊帮忙担保的情况下,才通过的。
土耳其现在就掌握一个黑海海峡就学会敲竹杠了,要是中亚这个关口给他掌握了一部分,那他会提多大的胃口?想想看吧!还是非常值得警惕的。
贸易通道就是“玻璃通道”,地痞流氓来给通道敲一棍子,全世界也受不了的。
因为乌克兰这方面太忙,导致俄罗斯自己没时间去防土耳其是一方面。
同时还有一方面,俄罗斯真准备向东看了。
2021年10月,中粮集团进口的667吨俄罗斯小麦从远东运抵黑河口岸。
这是俄罗斯远东小麦首次成规模地通过边境口岸,以航运方式进口到中国,是意义重大的突破性尝试。
也是俄罗斯准备对我们开放远东经济合作的一个信号,而当时的背景是俄乌已经处于对峙状态了。
2022年2月24日,俄乌冲突爆发。
2022年4月27日,中俄首座“阿穆尔河跨界大桥”的俄罗斯部分,在下列宁斯科耶地区完工。
合同是2014年签的,我们这边2018年早就修好了,是俄罗斯那边老没反应,现在突然就通了。
还是和中亚问题一样,俄罗斯之前他对放开远东也心虚,所以不情愿。
2022年5月17日,俄罗斯首次同意了中亚吉尔吉斯斯坦的中国铁路计划。
再就是,贸易数据来看:
2020年中俄双边货物贸易额1077.7亿美元,累计连续3年突破千亿美元大关。
到了2021年,中俄双边贸易额又突破1400亿美元大关,创了历史新高。
对比一下,现在中国最大贸易伙伴是东盟,2021年我们双方贸易额达8782.1亿美元。
东盟总人口大约6.54亿人,俄罗斯才1亿多人,对比就可知这中俄贸易发展速度有多生猛了。
这一次,俄罗斯对西方是真死心了。
除了俄罗斯死心西方,阿富汗的变化也非常重要。
2021年8月30日,美军溃逃阿富汗以后,塔利班在阿富汗执政已经有一段时间了,目前来看,美国预想中的阿富汗成为动乱之源的情况,并没有出现。
阿富汗就在中亚旁边,阿富汗乱了,那中亚一定会被影响。
这就是为什么我国并没有对阿富汗内政采取任何歧视性政策,而是始终奉行尊重阿富汗内政、对阿富汗社会全体友好的政策。
所以就在美国大溃败后,我们先迅速稳定了和阿富汗全体社会的关系,同时对阿富汗展开了经济帮助。
在2021年11月6日晚,电商主播李佳琦搭档央视记者王冰冰,为阿富汗松子展开了直播带货。当晚,12万罐来自阿富汗的手剥松子上架便迅速售空,成交额突破千万!
根据中国驻阿富汗大使王愚的说法,这将给阿富汗人民带来数亿美元的收入。
以上这是有原因的,在去年阿富汗战后,新上台的塔利班在第一时间,就去了天津见王毅外长,之后似乎执政水平奇迹般地长进了很多。
塔利班不再是曾经那个莽撞的状态了,而且还声明,绝对不允许任何人在阿富汗做危害中国的事情,愿与中国开展合作,共建阿富汗。
今年4月7日,我国外交部还肯定了阿富汗临时政府的禁毒工作。
今年5月15日,阿富汗临时政府通过了2022财年年度预算文件,这是临时政府在2021年成立以来,他们首次独立编制全年度国家预算文件。
算是阿富汗20年来首次摆脱外援的经济预算,向经济独立自主迈出关键一步,这都离不开伟大中国的帮助啊!
等于是拜登扔下的烂摊子——阿富汗,居然被我们稳稳当当地给“接化发”稳住了。
伊朗协议签了、阿富汗和俄罗斯两个关键位置的国家,全部都进入反美政府时期,和我国关系稳定,这就促成了一带一路发展前所未有的好机会!
我们来梳理顺序,就可以体会一下了:
2021年3月27日:中伊25年协议达成。
2021年8月30日:美军溃逃阿富汗,失去中亚基地。
2021年10月:中俄远东贸易展开破冰之旅。
2021年11月3日:在北约拱火下,俄乌对峙越来越紧张。当时乌克兰国防部称,其边境附近集结的俄军人数有9万人,俄乌持续对峙中。
2021年11月6日:中国开始直播带货帮忙卖阿富汗松子。
2021年11月12日:土耳其宣布联合中亚五国,成立突厥国家组织。
2022年1月19日:伊朗新总统访问俄罗斯,签署深度合作协议。
2022年2月24日:俄乌冲突爆发。
2022年4月18日:土耳其趁乱,宣布出兵伊拉克。
2022年4月27日:中俄边境大桥完工。
2022年5月17日:俄罗斯首次同意了中亚吉尔吉斯斯坦的中国铁路计划。
2022年6月1日:土耳其外交部长宣布土耳其准备改名突厥之地。
以上复盘你可以发现,随着美国对俄罗斯加大力度围攻,反而导致美国秩序进一步瓦解,我们在这个机遇中大力发展,而土耳其也想趁机浑水摸鱼。
看下面这个图,我圈的一个大致范围:中国+俄罗斯+伊朗+对华稳定的阿富汗+巴铁,范围有多么大!范围完全包围了中亚。
伊朗和我们签协议以后,已经深度绑定了。
巴铁不用说,一直都很铁。
至于俄罗斯,冲突开始以后,他也只能和我们深度联合了。
阿富汗方面,他现在社会和我们整体关系稳定。
同时阿富汗被伊朗+巴基斯坦双面包裹,旁边的两个都是我们的老铁,这让我们对阿富汗大局稳定把控力极强。
这种情况下,我们现在又开始了动工中吉乌铁路,是不是天时地利与人和,就全部齐全了?
未来只要我们在完善好和格鲁吉亚+亚美尼亚的关系,理论上可以堵死土耳其的突厥势力进入中亚。
看下图:伊朗+格鲁吉亚+亚美尼亚,可以严控土耳其进入中亚方向的路径。
关于中吉乌铁路具体的规划,目前看见的规划是:
中吉乌铁路全长约523公里,其中中国境内213公里,吉尔吉斯斯坦境内260公里,乌兹别克斯坦境内约50公里。
会从中国新疆喀什向西出境,经吉国的卡拉苏——到达乌国的安集延。
“中吉乌铁路”建成后将是从国内运货到欧洲和中东的最短路线,货运路程将缩短900公里,时间节省7至8天。
下面这个是完整的中欧班列规划图。
实际上中吉乌这一段还没有通呢,参考下图我圈出来的部分。
不仅仅是中吉乌铁路,看下图,粗线是铁路,细线是公路。我们整个的中欧班列南部通道,就是中亚、中东这一块,都还没有铁路啊。
我们的货物去这些地方,都是先国内铁路运到边境,然后再开始用货车运输走公路,效率就低了。
比如,2020年6月,首趟“中吉乌”公路、铁路联运。
是从国内兰州发出,先用铁路把货物拉去新疆喀什。
然后要换成货车,从伊尔克什坦口岸出境,才能运往吉国。
然后又要中转到火车上,由火车带去乌国。
如果我们把中吉乌铁路修通了,那就是一杆子插到底,一次性到位。
中吉乌铁路真正最大的意义就是,过去我们就是只能依赖下图最靠上的这两条线,去把我们的货运去欧洲。
这两条路都是从俄罗斯出发的。
而从中亚出发的中吉乌铁路,完全独立于俄罗斯,那就可以打通一条完全不经过俄罗斯的线。(参考下面黄色的这条路)
路线:中国新疆喀什——中亚——中东——欧洲南部。
打造这条线,并不是说我们要架空俄罗斯。
而是现在俄乌冲突已经影响了其他线的信心,不是实际影响,而是影响了信心。
看下图,通过俄罗斯、东欧,去欧洲的线,虽然没有经过乌克兰。但因为就在旁边,让不少商家有命悬一线的感觉。
今年3月货源有40%左右的下降,因为冲突导致信心不足,很多企业都不敢去选东欧部分的铁路运输了。
既然靠上东欧的这个大方向走不通了,那就走靠下的这个了。(参考下图)
如果俄乌冲突长期化,甚至整个欧盟都存在不确定性。那就是可以先把欧盟放下,现整一个略微缩小版的亚欧大陆经济一体化。
即:东亚+东南亚+中亚+中东+俄罗斯,大致就是下面这个范围。
先这个小一点的圈子玩起来,只要这个圈子稳定了,以后等哪天欧洲打完了,这个稳定的圈子,随时可以把欧洲板块重新接上来。
这也是为什么,虽然中吉乌铁路发展的中亚线路虽然会替代俄罗斯一部分过路费,让俄罗斯东欧路线不再是唯一。
但是俄罗斯还是同意了,因为俄罗斯确实准备向东看了,如果中亚经济可以发展起来,作为邻国,俄罗斯也是受益的。
(为啥没有印度?他比较抵触一带一路,主动选择了修仙避世……)
有没有觉得上图很眼熟?
这不就是一个加强版的大唐么?简直不能再像了!
历史上能否问鼎中亚,就是中华文明是否“迈向巅峰”的证明。
诗仙李白曾经在《清平调》中写道:云想衣裳花想容,春风拂槛露华浓……
电影《妖猫传》中,也有过这样一段演绎,宦官高力士让李白给杨贵妃写诗,李白戏弄了一番高力士,被满足自尊心后写道:“云想衣裳花想容,春风拂槛露华浓……”
随后杨贵妃对李白说,谢谢你给我写的诗,写得很好。
李白却故作诧异地反问,我有给娘娘写诗吗?娘娘谢我干嘛?
李白的意思是,我写的美好并不是杨贵妃,而是献给大唐盛世的。
中国历史上最自豪的两个朝代就是汉唐。
而汉唐的共同特点就是都收复了西域,把影响力拓展至了中亚。
关于李白出生地有多种说法,有一种说法就认为:
李白出生于碎叶城,是今天中亚国家吉尔吉斯斯坦的托克马克城。
具体这个说法有争议,但之所以能有这种说法,就是因为唐朝在中亚具有巨大的影响力。
不过今天我倒是真的希望,李白的故乡是吉尔吉斯斯坦的托克马克城。
因为这一次,我想坐着咱中国制造的中吉乌铁路,和中国商品一起来到中亚,去看看咱诗仙李白的老家!
历史上,大唐的李世民因为大破突厥,而被称为天可汗!突厥之所以会西迁去折腾欧洲人,也是被我们大唐赶过去的。
今天自称是所谓突厥后裔的土耳其再次来袭,妄图控制中亚,分裂周围各国!
这一次,我们在中亚,就好像当初先辈的大唐一样,我们要用自己强大的经济能量,去发展和解放中亚,彻底对冲掉土耳其的影响力,拯救中亚和平于水火之中!
突厥不破,何以为家?
同时,我们要以中吉乌铁路开始,把中亚的铁路全部修通,打通亚欧大陆的中、俄、伊的经济联系!
只要围绕着中亚的中、俄、伊高度一体化,那就再也没有任何力量可以撼动亚欧大陆的发展!
那么那个统治、奴役、剥削人类300年的英美海洋霸权,就可彻底被终结!
当经济重心内迁以后,历史又会重新回归正轨!
——什么是正轨?
历史上长期是叙利亚的大马士革、阿富汗的喀布尔、中国西域的喀什,这些看起来似乎今天是相对落后的地区,历史上相当于是今天的伦敦、纽约、东京等超级大都会!
这才是历史上的常态!
修复被英美霸权打断的亚欧一体化,喀什未来一定会成为中国经济对外开放的前沿,最亮眼的经济特区!毕竟深圳也是从小渔村开始,依靠外贸崛起的嘛!
这不仅仅是光复汉唐、远迈汉唐的一步!
更是解放全世界,终结300年英美海洋霸权的第一站,从中吉乌铁路开始!