作者:张生
来源:鸣金网(ID:mingjin-wang)
一
轻松躺赚的钱,再也没有了!
6月22日,国家广电总局联手文旅部突然出手,发布《网络主播行为规范》,这是国内第一部正式约束网络直播行业的文件,意义非同小可。
对平台和经纪机构,国家提出了三大要求,可谓刀刀致命:
1.健全主播日常培训和管理,建立业务评分档案,并需要有“红黄牌”制度规范。
2.对问题严重、多次问题屡教不改的主播,要封禁账号,并拉入“黑名单”或“警示名单”,且不允许更换账号或平台开播。
3.对违法失德艺人,禁止为其提供表演、发声的机会,防止转移阵地复出。
一句话,主播一旦犯下大错,就将被彻底封杀,没有改过自新的机会!
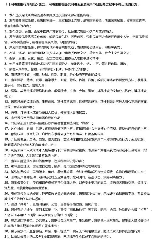
对网络主播,国家更是直接下达了31条禁令,涵盖了以往曝光的各类典型问题,想爆红的、赚钱的、拉票的统统都被禁止。
这意味着,国家正式给网络直播行业定调,势必要斩断网红主播捞钱的偏门和后路,让传播知识、直播有意义的内容成为行业主流,新东方董宇辉式的直播,才是正道。
无数网红和明星大捞特捞的美梦,注定一夜到头了!
二
薇娅被封杀后,李佳琦也倒了。
2021年末,直播界两大boss级人物雪梨和薇娅,相继因巨额偷逃税被封,掀起了国家重整网络直播的大风暴。
正当所有人将目光瞄向行业头牌,并在直播间喊话李佳琦“坦白从宽”,即便声称“老实经营,本分直播”,这个淘宝主播老大同样如坐针毡。
没多久便被浙江消保委点名批评,敲山震虎的信号不言而喻。
过去半年之久,李佳琦并未出事。
对此,深圳被查巨额补税的“微商教父”龚文祥给出了一个解释,他放出一份“网红主播补税名单”,声称李佳琦“提前补了17亿的税”,才免于被“公开处决”。
虽然李佳琦公司坚决否认,但并未作出有力的反驳。
正当大家都以为风平浪静时,就在一年一度的电商大促618前夕,李佳琦突然出事了。
6月3日当天,正在直播的李佳琦突然被中断,随后他对外回应称是“内部设备故障”,然而这个故障至今都没有恢复,这个直播头牌就这么神秘消失了。
目前公开的信息表明,李佳琦出事不是偶然,是带货的产品有问题,被要求全部下架整改,一同出事的还有另外6位主播。
但据业内人士透露,李佳琦的问题可能不简单,但至于犯了什么事,有待相关部门给出答案。
就在今年二月,被封杀的薇娅,还搞了一出“复出大戏”,网络上一时盛传薇娅即将复出的消息,传得有鼻子有眼,甚至连时间和地点都给了出来。
只可惜这一操作很快没了下文,“薇娅复出”的消息很快就在国家一系列的重拳打击下偃旗息鼓,就连当初借薇娅的旗号、用原班人马杀出来的“马甲账号”,也在处处撇清彼此关系。
这一次,国家出台明确禁令,等于是彻底掐断了薇娅复出的希望,就算她还不死心,平台也断然不敢冒天下之大不韪。
三
肃清行业毒瘤,国家不再手软。
不管是老虎还是苍蝇,该来的一个都跑不掉!
一周之内,两名网红主播出事,被狠狠撕下了伪善的真面目。
先是6月9日,北京出手,网络主播孙自烜(网名:帝师)涉嫌偷逃税款,被连缴代罚1171万。
更可恶的是,即便知道已被税务部门立案调查,孙自烜还在负隅顽抗,拒不如实交代,企图蒙混过关,直到税务部门将相关证据拿到他的面前,才终于承认偷税漏税的事实。
6月16日,江西出手,又一主播徐国豪偷税漏税被罚,直接连缴代罚了1.08亿。
二人均连夜被网络平台封杀,空留下一世骂名,这些人丝毫不值得同情!
该有的体面,国家早已三令五申地给了,这些人却一再心存侥幸,企图蒙混过关。
公开资料显示,从去年底开始,为数众多的明星大腕都收到了补税自查通知,其中多数人都有自知之明,趁早交代了过错,补上了税款,才得以保有多年积累的名声,继续留在行业发财。
就连已退居5线、靠自制电影博出圈的明星“嘎子”,都没能幸免,卖掉北京两套房才凑齐了天文数字般的税款。
还有不少网络大V,都收到了数万至数十万不等的补税单。
因为国家已经布下了天罗地网,网红主播们营利和收入情况,已经尽在掌握。
一方面,通过“金税四期”,覆盖平台头部主播和顶流明星,从资金、业务、合同、发票等诸多环节把控,令这些大鱼获得的真实收入无处藏身。
另一方面,靠广大平台的大数据系统,筛查平台所有人的收入数据,同有关部门的纳税数据进行比对,有没有偷税、偷了多少税,全都一目了然。
在这两大系统的加持下,所有网络主播和明星艺人的真实收入都形同裸奔,再搞什么小动作藏钱,不过是自取其辱!
而严打偷税漏税,只是国家禁令的一部分,至于那些早已登上“劣迹艺人大名单”的明星们,想东山再起,已经成了痴人说梦。
总之,一旦有主播或明星犯错被查到,结果将是永久封禁,再无出头之日。
四
子弹已飞得够久,主播明星和直播平台一块整,这一天早该来了。
高层动了真格,子弹已经上膛,不该拿的,都得加倍吐出来。
在共同富裕时代背景下,国家对这些为富不仁的富豪明星们下狠手,发起史无前例的整治行动,就是对最普通人最大的公正,那些触犯“天条”的主播和明星们的下场,都是罪有应得。
他们的结局早已注定,就像北岛那首广为传颂的诗中所言:
卑鄙是卑鄙者的通行证,高尚是高尚者的墓志铭。
看吧,在那镀金的天空中,飘满了死者弯曲的倒影。