国际形势收紧,以及处在新冠疫情的当下,由于整个产业在疫情影响下导致上下游供应链不畅,带来整体性的“芯片短缺”以及现在正在出现的“芯片囤积”。面对这样的局面,这些事件都让我们感受到了芯片产业国产化的“刻不容缓”。
此前传出消息,国产28nm芯片今年大规模量产,而国产14nm芯片明年大规模量产。这两则消息一出便振奋了整个市场,尤其是在这个芯片短缺的节点。
经过多年的发展,国内目前集成电路产业正在从高速发展阶段向高质量发展转型,国内代工龙头企业已经具备14nm、28nm等工艺技术。相关数据显示,2019年国内集成电路产业的产值超过了7500亿人民币,而2020年则达到了8848亿元。在整个产业发展中,集成电路制造行业取得的进步最为明显。从5G毫米波芯片取得突破,打破市场垄断,到N+1工艺成功流片。
国产芯片制造技术进步速度超过预期。随着技术水平的提高、集成电路产能向中国大陆的转移,以及产业政策的支持,国产芯片制造产业链迎来新机遇。而且近年来,中国集成电路市场的迅速发展推动了中国集成电路领域的产业进步与技术革新。在技术上,国产刻蚀机、薄膜沉积等关键装备实现了从无到有,批量应用在大生产线上;14纳米工艺研发取得突破;后道封装集成技术成果全面实现量产;抛光剂和溅射靶材等上百种关键材料通过大生产线考核进入批量销售。而这些成果基本覆盖了我国集成电路全产业链体系,扭转了之前工艺技术全套引进的被动局面。
除此之外,集成电路产能向中国大陆转移,为中国大陆集成电路行业的发展提供了新的机遇。中国大陆新增晶圆厂的逐步建设完成,为国内集成电路行业在降低成本、扩大产能、地域便利性等方面提供了新的支持,对于集成电路产业的发展起到了促进作用。
28nm是集成电路制造产能中划分中低端与中高端的分界线。在当前的芯片种类里,除了对功耗要求比较高的CPU、GPU、AI芯片外,其余的工业级芯片都是用的28nm以上的技术,比如电视、空调、汽车、高铁、火箭、卫星、工业机器人、电梯、医疗设备、智能手环、无人机等。可以看见的是,相比7nm和5nm这种先进工艺制程的芯片,28nm芯片才是主流。目前我国向中高端迈进的需求非常迫切,一旦完全掌握了28nm技术,就意味着市场上绝大部分的芯片需求,我们都不会被卡脖子了。
28nm优势明显,成为IC工艺制程发展的关键节点。在成本几乎相同的情况下,使用28nm工艺制程可以给产品带来更加良好的性能优势。例如与40nm工艺相比,28nm栅密度更高、晶体管的速度提升了约50%,每次开关时能耗减少了50%。综合考虑成本和技术因素,28nm制程在未来很长一段时间将成为中端主流工艺节点。
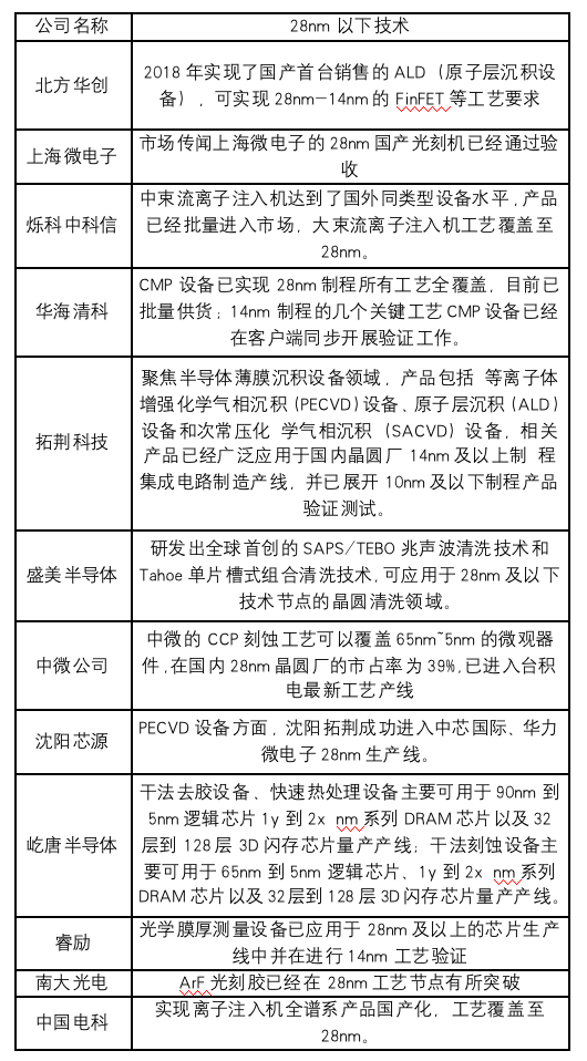
而且,当前国内拥有28nm及以下晶圆厂的企业包括中芯国际、上海华力微等,目前国产设备可进入28nm及以下晶圆制造产线的厂商包括华海清科、沈阳拓荆、盛美半导体、北方华创、中微公司等。
未来,在28nm芯片量产的历程中,国产芯片还会有更多的国内厂商加入其中。国产28nm芯片国内市场广阔,需求十分旺盛。目前国内的芯片制造企业们的产能已经全线利用上了,至少达到了98%,这是最近5年以来,产能利用率最高的一年。
先进制程主要指 28nm 以上的制程节点,主要用于高性能、低功耗的应用领域,如手机、PC、IDC 等设备的 CPU、GPU、DRAM 等产品。先进制程市场占比较高,根据 IC Insights 预测,2021-2024 年全球 20nm 及以上节点的晶圆产能占比将从 51.5%提升至 56.1%,呈现提升趋势,然而,受地缘政治因素影响,中国大陆先进制程产能占比极低,与全球产能结构差异较大,若国内 14nm 产线贯通,国内客户对先进制程节点的需求将迅速释放,并催生新的扩产计划,届时将对先进制程设备产生广阔需求,国内半导体设备龙头企业将充分受益。
但是如果进入到14nm的“壁垒”,我们的布局就很少了,14nm 节点上,北方华创(ICP 硅刻蚀/炉管设备等)、中微公司(CCP 介质/金属刻蚀设备)、盛美上海(清洗/电镀设备等)、拓荆科技(PECVD/ALD 设备)、华海清科(CMP 设备)等企业有产品布局。
美国的封锁墙就定在了14nm,他们认为14nm是芯片先进制程和落后制程的分水岭,升级芯片禁令后,不仅可以阻止中国获得同等制程相对先进的设备,还能趁机发展本土芯片产业达到与中国芯片竞争的目的。彭博社的报道指出,过去两周所有美国设备制造商都收到了美国商务部的信函,要求它们不要向中国大陆供应用于制造14nm或更先进工艺的设备。
但为什么说14nm就能解决绝大多数问题?从全球芯片使用量来看,只有17%的芯片采用了10nm及更先进制程,83%的芯片都采用了14nm以上的成熟制程。这其实也可以理解,大部分采用先进制程的设备都是如手机、笔记本电脑这样需要兼顾空间、性能和功耗的设备。手机上之所以需要搭载新进制程芯片的原因就是因为手机空间十分有限,所以需要高性能芯片来解决功耗的问题。
实际上大部分设备,例如超级计算机、物联网设备、智能家电、新能源汽车等领域并不需要10nm及以下先进制程的芯片,相反出于成本和可靠性的考虑,选择14nm及以上芯片才是更好的选择。
回顾历史,55nm芯片自诞生之日起已经过去十多年了,因此在高性能计算领域已经很难见到55nm芯片的身影。但是因为长时间的制造和使用也使得55nm成为十分成熟和可靠的一个制程,因此被广泛应用在工程机械、主板芯片、物联网设备、汽车ECU、驱动IC等芯片领域。这些领域由于体积和储能的原因对于芯片的散热和功耗并不敏感,因此55nm芯片得到了广泛的使用。
28nm芯片则被认为是成熟制程和先进制程的分水岭。相对于55nm而言,28nm在性能和功耗之间取得了更好的平衡,堪称是最具性价比的一代芯片。台积电在2011年完成了28nm的研发,中芯国际和华虹宏力分别在2015年和2018年攻克了28纳米工艺。2013年iPhone5S上搭载的苹果A7芯片就是基于28nm工艺制造出来的。
NB-IoT、基带、电视芯片等对于性能有一定的要求但更追寻性价比的领域会选择28nm制程作为解决方案。由于摩尔定律的逐渐失效,导致20nm以下的制程价格远远高出性能的提升,因此也使得28nm将拥有很长的生命周期。
推荐阅读