8月22日,星期一,如果你遇到公司里的开车一族魂不守舍,嘴里念念有词,千万不要惊讶。
他们很可能在默默背诵九宫格红绿灯教程——“红灯停,绿灯行,左转不亮看直行,右转不亮不用停”。
这是所谓“新国标”红绿灯下的规则。
因为九宫格红绿灯教程的复杂,据说“新国标”红绿灯设计者之一孙正良刚直播10分钟,就被激愤的网友骂到中断直播。
据报道,“新国标”红绿灯有两大“新变化”,一是取消读秒,二是九宫格红绿灯。前者被认为增加驾驶员等待焦虑,引起众多知名大V反对,后者更是被认为将简单问题复杂化,是一个蠢到家的主意。
今天,本着科学求真的精神,我们来认真扒扒所谓“新国标”红绿灯的那些“新变化”,真相究竟是什么。
首先,早有人指出,所谓“新国标”其实并不新。最开始的关键词“2022新版红绿灯”更是噱头。
备受争议的“新国标”,于2017年7月实施,替代了2006年颁布的规范(标准号:GB 14886-2006),暂且称为“旧国标”。
“新国标”红绿灯的争议之一,是取消读秒。
这条新闻在微博平台阅读量达3亿,并掀起了一阵关于读秒的争论。一方认为读秒导致车主抢秒,另一方认为读秒不仅能降低交通事故概率,而且有效减少候车焦虑。相比之下,反对取消读秒的声浪更大。
然而,有人发现,“新国标”中根本没提到“取消读秒”,“旧国标”中也没有。主编查找到“新国标”原文,共22条技术性修改,确实没有“取消读秒”的规定。
据@江宁婆婆科普,读秒依据的标准是一个公安行业标准:GA/T 508-2014《道路交通信号倒计时显示器》,它不是国标也不是强制实行,各个地方根据自己的实际情况可以选装。
简而言之,所谓的“新国标”对各个地区红绿灯是否设置读秒,没有任何影响。
第二个变化是“九宫格红绿灯”。
“红灯停,绿灯行,黄灯等一等”的口诀,变成了“红灯停,绿灯行,左转不亮看直行,右转不亮不用停”。
默念一遍后,第二遍马上变成“马什么梅?”“什么冬梅?”。
想必很多人,一边背诵上面的图,一边浮起诺大的问号:为什么3个灯就能解决的事,“新国标”非得安排9个灯?存心为难驾驶员?
主编去查了2017年“新国标”,其上写的是:
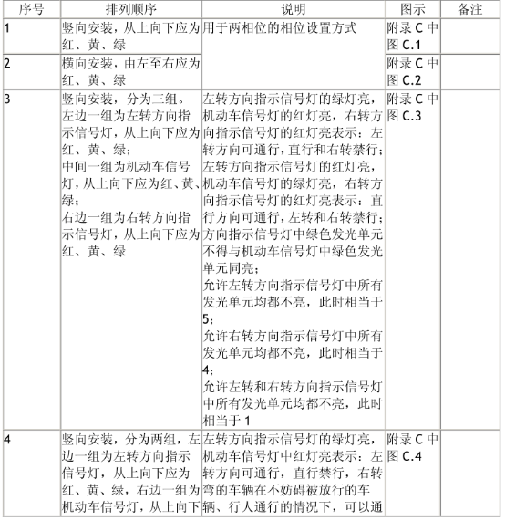
“旧国标”的7种信号灯排列顺序如下图——
注意,九宫格红绿灯并非“新国标”的创新,在2006年的“旧国标”中就已出现。
而“新国标”的2种常规组合和3种特殊组合,如下图所示——
两者的变化在:第一,增加了两个横向排列的组合,复杂程度没有任何增加。
第二,将复杂的组合归入特殊组合,标明较少使用和极少使用。“新国标”不仅没有扩大化这种组合的使用范围,恰恰缩小了使用范围。
比如,九宫格红绿灯,属于“极少使用”的范畴。“新国标”延续了此前规定的“若夜间或其它时段采用两相位的相对设置方式时,不宜采用此种排列顺序”,还新增了“仅适用于独立设有左转专用车道和右转专用车道、需全天24小时对左转、直行和右转进行多相位控制的路口”和“禁止用于两相位控制”的两条限制性规定。
理论上来说,按照“新国标”,九宫格红绿灯适用的地方会更少,而不是更多。
所以,人们看不懂红绿灯的担心完全多余。
这种担心,很大程度上源于一种误解,即简单的常规红绿灯将全部替换成九宫格红绿灯。事实上,常规红绿灯和九宫格红绿灯会并行,绝大部分路口还是会采用常规红绿灯,除非是一些交通情况复杂的特殊路口。如果此前某个路口不曾设九宫格红绿灯,未来也没有理由换上它,除非吃饱了撑的。
此次关于所谓“新国标”红绿灯的讨论,基本属于讹传。这种毫无根据的讹传,反倒引起巨量传播,值得我们思考。
一方面,它给我们提了个醒:丧失求真求实的能力,对任何人来说都是可怕的。在批判之前,真实应该永远摆在第一位。
大部分讹传可以用常识击破。比如,看了新闻报道后,许多人相信未来路面上的红绿灯会全部替换成九宫格红绿灯,且不说它会给驾驶员带来巨大不必要的困扰,在不断强调政府“过紧日子”的当下,这种天价花费且带不来任何效益的工程,用常识判断就知道可行性极低。
另一方面,相关部门应当学会从民众意见中吸取教训,更好满足民众需求。
不是所有质疑都要否定。比如,一些地方的红绿灯设置指向性确实不够清晰,碰上下面的“十五宫格”,大部分人都会一头雾水。
再如,“旧国标”和“新国标”中都有规定的,当左右为方向指示信号灯,中间为机动车信号灯时,有时左边3个发光单元都不亮,有时右边都不亮,有时两边都不亮,即下面这种情况——
要驾驶员在这种情况下短时间内反应过来,并不容易。从这个意义上,随着路况越来越复杂,交通信号灯要真正做到简单易懂,还有很大进步空间。