![]()
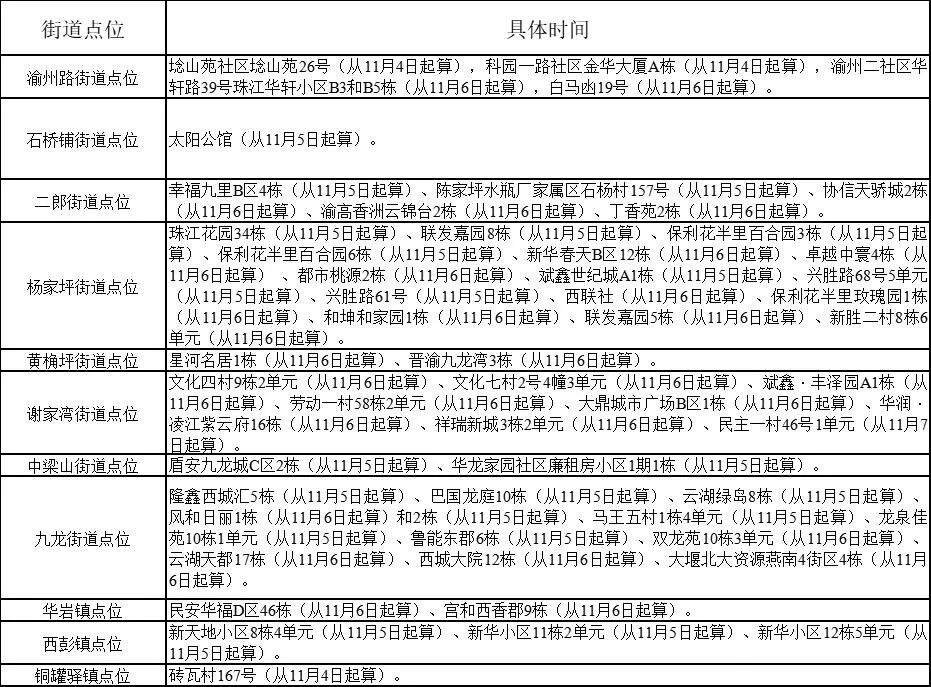
根据当前九龙坡区疫情防控工作需要,按照《新型冠状病毒肺炎防控方案(第九版)》相关规定,经专家研判并经区疫情防控工作指挥部研究,报请市疫情防控指挥部批准,在辖区内新增疫情中低风险区,具体如下:渝州路街道点位:埝山苑社区埝山苑26号,科园一路社区金华大厦A栋,渝州二社区华轩路39号珠江华轩小区B3和B5栋,白马凼19号。二郎街道点位:幸福九里B区4栋、陈家坪水瓶厂家属区石杨村157号、协信天骄城2栋、渝高香洲云锦台2栋、丁香苑2栋。杨家坪街道点位:珠江花园34栋、联发嘉园8栋、保利花半里百合园3栋、保利花半里百合园6栋、新华春天B区12栋、卓越中寰4栋、都市桃源2栋、斌鑫世纪城A1栋、兴胜路68号5单元、兴胜路61号、西联社、保利花半里玫瑰园1栋、和坤和家园1栋、联发嘉园5栋、新胜二村8栋6单元。谢家湾街道点位:文化四村9栋2单元、文化七村2号4幢3单元、斌鑫·丰泽园A1栋、劳动一村58栋2单元、大鼎城市广场B区1栋、华润·凌江紫云府16栋、祥瑞新城3栋2单元、民主一村46号1单元。中梁山街道点位:盾安九龙城C区2栋、华龙家园社区廉租房小区1期1栋。九龙街道点位:隆鑫西城汇5栋、巴国龙庭10栋、云湖绿岛8栋、风和日丽1栋和2栋、马王五村1栋4单元、龙泉佳苑10栋1单元、鲁能东郡6栋、双龙苑10栋3单元、云湖天都17栋、西城大院12栋、大堰北大资源燕南4街区4栋。西彭镇点位:新天地小区8栋4单元、新华小区11栋2单元、新华小区12栋5单元。1.期间“人不出区,错峰取物”,原则上居家,在严格落实个人防护的前提下,每天每户可安排1人,按照“分时有序、分区限流”的方式,到指定区域购买或无接触式领取网购物品。对因就医等特殊情况确需外出的,由社区出具证明并做好审核登记。所有出入人员落实查证、验码、测温、登记。居家时做好环境消毒、居室通风等措施。4.区域外人员原则上不进入该区域,生活保障等特殊人员可在做好防护情况下,不接触做好生活物资等保障。6.实施7天管控,在实施管控后第1、2、3、5、7天各开展1次核酸检测;七天无新增降为低风险,调整管控措施前,二十四小时完成一次核酸检测。7.做好心理疏导、生活物资保障,落实好慢性病患者等特殊群体医疗等服务;规范消毒和垃圾分类处置。1.区域内人员尽量减少外出、不聚集、不扎堆,外出时做好个人防护。2.区域内人员非必要不离开本区域,离区需持有48小时内核酸阴性证明。3.区域外人员非必要不前往该区域,必要时在做好防护情况下闭环进出。4.生活超市等社会保障单位在落实防控措施前提下开展经营。5.严格落实进入室内公共场所预约、错峰、限流、查码、测温、戴口罩等措施。6.做好心理疏导、生活物资保障、落实好慢性病患者等特殊群体医疗等服务;规范消毒和垃圾分类处置。重庆市九龙坡区新型冠状病毒
肺炎疫情防控工作指挥部
2022年11月8日
◆ 往期推荐 ◆
关于调整划定九龙坡区疫情风险区的通告(11.6发布)
关于调整新增九龙坡区临时管控区的通告(11.6发布)
关于调整九龙坡区临时管控区的通告(九肺炎指发〔2022〕59号)
关于划定九龙坡区疫情风险区的通告(九肺炎指发〔2022〕58号)
来源:重庆市九龙坡区新型冠状病毒肺炎疫情防控指挥部
声明:除原创内容及特别说明之外,推送稿件文字及图片均来自网络及各大主流媒体。版权归原作者所有。如认为内容侵权,请联系我们删除。![]()
![]()
防控小贴士
加强身体锻炼,坚持作息规律,保证睡眠充足,保持心态健康;健康饮食,戒烟限酒;做好每日健康监测,有发热、干咳、乏力、咽痛等症状时,及时就医。![]()
版权所有:中共重庆市九龙坡区委员会宣传部![]()