关于新增九龙坡区高风险区的通告
根据当前九龙坡区疫情防控工作需要,按照《新型冠状病毒肺炎防控方案(第九版)》及《关于进一步优化新冠肺炎疫情防控措施科学精准做好防控工作的通知》相关规定,经专家研判并经区疫情防控工作指挥部研究,新增辖区疫情高风险区,具体如下:
一、具体点位
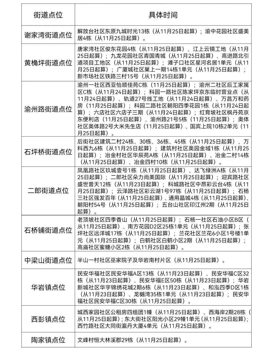
谢家湾街道点位:解放台社区东原九城时光13栋;渝中花园社区盛美居4栋。
黄桷坪街道点位:唐家湾社区俊东花园4栋、江上云镜工地;九龙花园社区青国青城、高进路北引道项目工地区;滩子口社区星河名居1单元;广厦城社区巢上一期14栋1单元;新市场社区铁路三村15号。
渝州路街道点位:渝州一社区西亚怡顺佳苑C栋;渝州二社区后工家属区C栋;科园一路社区陈家坪京东临时营业点、轨道27号线工地、万昌万和药房;科园二路社区朝阳四季花园1栋;六店社区六店子三期;红育坡社区枫丹苑京东便利店、渝州路21号5栋;奥体社区奥体路2号大米先生店、国宾上院10栋2单元。
石坪桥街道点位:后街社区建筑二村24栋、30栋、36栋、45栋、万科西九6栋;建筑村社区奥园金域1栋;冶金村社区华辰苑A栋、冶金二村14栋、冶金四村10栋。
二郎街道点位:凤凰路社区玖城壹号1栋、达飞绿洲A栋;二郎社区朵力尚美国际;迎宾路社区盛世普天12栋;科城路社区中昂彩云台4栋;云泽路社区彩云湖1号97栋;石杨三社区强发百年、通用晶城4栋、朝阳村54号;五台山社区印江州2期。
石桥铺街道点位:老顶坡社区四季香山;石杨一社区石油小区B区、南方花园D2区25栋1单元;张坪社区远洋城17栋;兰花社区兰花6小区1号楼1单元;白鹤社区白鹤小区2期;高庙社区蜜糖小区2栋。
中梁山街道点位:半山一村社区巫家院子及华岩南村片区。
华岩镇点位:民安华福社区民安华福A区13栋、民安华福C区32栋、民安华福E区50栋;华岩新城社区华宇锦绣花城2期6栋、和泓四季D区1栋、龙樾湾35栋1单元;民安华福社区民安华福C区30栋。
西彭镇点位:城西家园社区公租房四组团1幢、西海岸2期28栋;东大街社区阳光小区29幢1单元;西竹路社区大同街瀛丹大厦4单元。
陶家镇点位:文峰村恒大林溪郡29栋。
二、防控措施
1.实行封控措施,期间“足不出户,上门服务”,安排24小时巡逻值守,防止人员外出流动,严格做到足不出户。对因就医等特殊确需外出的,须经社区防控办公室协调安排,实行专人专车,全程做好个人防护,落实闭环管理。
2.经营场所暂停营业。
3.暂停区域内所有聚集性活动和聚餐。
4.区域外人员不进入该区域,生活保障等特殊人员可在做好防护情况下,不接触做好生活物资等保障。
5.每天上午、下午各开展一次体温检测和症状问询,填写健康监测登记表。
6.实施封控管理后开展相应频次核酸检测,连续5天无新增感染者且第5天风险区域内所有人员完成一轮核酸筛查均为阴性,按程序经疾控专家研判后上报市疫情防控指挥部批准调整;若5天内发现新增感染者,则重新顺延起算时间。
7.做好心理疏导、生活物资保障,落实好慢性病患者等特殊群体医疗等服务;规范消毒和垃圾分类处置。
特此通告。
附件:各点位管控时间更新表
重庆市九龙坡区新型冠状病毒
肺炎疫情防控工作指挥部
2022年11月26日
附件
◆ 往期推荐 ◆
宅家乐享九龙 码住美好生活 ⑧ | 沉浸式“云”游博物馆!感受历史在指尖跳动
来源:重庆市九龙坡区新型冠状病毒肺炎疫情防控工作指挥部
声明:除原创内容及特别说明之外,推送稿件文字及图片均来自网络及各大主流媒体。版权归原作者所有。如认为内容侵权,请联系我们删除。
防控小贴士