本文为来自飞书 aPaaS Growth 研发团队成员的文章。
aPaaS Growth 团队专注在用户可感知的、宏观的 aPaaS 应用的搭建流程,及租户、应用治理等产品路径,致力于打造 aPaaS 平台流畅的 “应用交付” 流程和体验,完善应用构建相关的生态,加强应用搭建的便捷性和可靠性,提升应用的整体性能,从而助力 aPaaS 的用户增长,与基础团队一起推进 aPaaS 在企业内外部的落地与提效。
// mocha-demo/index.js
const toString = Object.prototype.toString;
function getTag(value) {
if (value == null) {
return value === undefined ? '[object Undefined]' : '[object Null]'
}
return toString.call(value)
}
module.exports = {
getTag,
};
上述代码使用了Object.prototype.toString来判断了数据类型,我们针对上述代码的测试用例(此处断言使用node原生的assert方法,采用BDD的测试风格):
// test/getTag.spec.js
const assert = require('assert');
const { getTag } = require('../index');
describe('检查:getTag函数执行', function () {
before(function() {
console.log('😁before钩子触发');
});
describe('测试:正常流', function() {
it('类型返回: [object JSON]', function (done) {
setTimeout(() => {
assert.equal(getTag(JSON), '[object JSON]');
done();
}, 1000);
});
it('类型返回: [object Number]', function() {
assert.equal(getTag(1), '[object Number]');
});
});
describe('测试:异常流', function() {
it('类型返回: [object Undefined]', function() {
assert.equal(getTag(undefined), '[object Undefined]');
});
});
after(function() {
console.log('😭after钩子触发');
});
});
mocha提供的api语义还是比较强的,即使没写过单元测试代码,单看这段代码也不难理解这段代码干了啥,而这段测试代码页会作为我们最后验证简易Mocha的样例,我们先来看下使用mocha运行该测试用例的执行结果:
如上图所示,即我们前面测试代码的执行结果,我们来拆分下当前mocha实现的一些功能点。
注:mocha更多使用方法可参考Mocha - the fun, simple, flexible JavaScript test framework[1]
describe 和 it来进行测试用例的编写。describe函数我们称之为测试套件,它的核心功能是来描述测试的流程,it函数我们称之为一个测试单元,它的功能是来执行具体的测试用例。afterEach:在每个测试单元执行结束后触发该钩子;
it('类型返回: [object JSON]', function (done) {
setTimeout(() => {
assert.equal(getTag(JSON), '[object JSON]');
done();
}, 1000);
});
这种异步代码在我们实际业务中也是十分常见的,比如某一部分代码依赖接口数据的返回,或是对某些定时器进行单测用例的编写。mocha支持两种方式的异步代码,一种是回调函数直接返回一个Promise,一种是支持在回调函数中传参数done,手动调用done函数来结束用例。
describe、it和before/after都无需引用依赖,直接调用即可,因此我们还要实现下相关 api 的全局挂载。├── index.js #待测试代码(业务代码)
├── mocha #简易mocha所在目录
│ ├── index.js #简易mocha入口文件
│ ├── interfaces #存放不同的测试风格
│ │ ├── bdd.js #BDD 测试风格的实现
│ │ └── index.js #方便不同测试风格的导出
│ ├── reporters #生成测试报告
│ │ ├── index.js
│ │ └── spec.js
│ └── src #简易mocha核心目录
│ ├── mocha.js #存放Mocha类控制整个流程
│ ├── runner.js #Runner类,辅助Mocha类执行测试用例
│ ├── suite.js #Suite类,处理describe函数
│ ├── test.js #Test类,处理it函数
│ └── utils.js #存放一些工具函数
├── package.json
└── test #测试用例编写
└── getTag.spec.js
上面的mocha文件夹就是我们将要实现的简易版mocha目录,目录结构参考的mocha源码,但只采取了核心部分目录结构。
class Mocha {
constructor() {}
run() {}
}
module.exports = Mocha;
入口文件更新为:
// mocha-demo/mocha/index.js
const Mocha = require('./src/mocha');
const mocha = new Mocha();
mocha.run();
测试用例的执行过程顺序尤其重要,前面说过用例的执行遵循从外到里,从上到下的顺序,对于describe和it的回调函数处理很容易让我们想到这是一个树形结构,而且是深度优先的遍历顺序。简化下上面的用例代码:
describe('检查:getTag函数执行', function () {
describe('测试:正常流', function() {
it('类型返回: [object JSON]', function (done) {
setTimeout(() => {
assert.equal(getTag(JSON), '[object JSON]');
done();
}, 1000);
});
it('类型返回: [object Number]', function() {
assert.equal(getTag(1), '[object Number]');
});
});
describe('测试:异常流', function() {
it('类型返回: [object Undefined]', function() {
assert.equal(getTag(undefined), '[object Undefined]');
});
});
});
针对这段代码结构如下:
整个树的结构如上,而我们在处理具体的函数的时候则可以定义Suite/Test两个类来分别描述describe/it两个函数。可以看到describe函数是存在父子关系的,关于Suite类的属性我们定义如下:
// mocha/src/suite.js
class Suite {
/**
*
* @param { * } parent 父节点
* @param { * } title Suite名称,即describe传入的第一个参数
*/
constructor ( parent, title ) {
this . title = title; // Suite名称,即describe传入的第一个参数
this . parent = parent // 父suite
this . suites = []; // 子级suite
this . tests = []; // 包含的it 测试用例方法
this . _beforeAll = []; // before 钩子
this . _afterAll = []; // after 钩子
this . _beforeEach = []; // beforeEach钩子
this . _afterEach = []; // afterEach 钩子
// 将当前Suite实例push到父级的suties数组中
if (parent instanceof Suite ) {
parent. suites . push ( this );
}
}
}
module . exports = Suite ;
而Test类代表it就可以定义的较为简单:
// mocha/src/test.js
class Test {
constructor(props) {
this.title = props.title; // Test名称,it传入的第一个参数
this.fn = props.fn; // Test的执行函数,it传入的第二个参数
}
}
module.exports = Test;
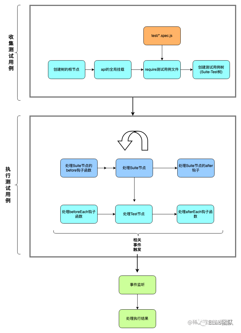
此时我们整个流程就出来了:
收集测试用例的执行结果。
OK,思路已经非常清晰,实现一下具体的代码吧
// mocha/src/mocha.js
const Suite = require('./suite');
class Mocha {
constructor() {
// 创建根节点
this.rootSuite = new Suite(null, '');
}
run() { }
}
module.exports = Mocha;
// mocha/interfaces/bdd.js
// context是我们的上下文环境,root是我们的树的根节点
module.exports = function (context, root) {
// context是describe的别名,主要目的是处于测试用例代码的组织和可读性的考虑
context.describe = context.context = function(title, fn) {}
// specify是it的别名
context.it = context.specify = function(title, fn) {}
context.before = function(fn) {}
context.after = function(fn) {}
context.beforeEach = function(fn) {}
context.afterEach = function(fn) {}
}
为方便支持各种测试风格接口我们进行统一的导出:
// mocha/interfaces/index.js
'use strict';
exports.bdd = require('./bdd');
然后在Mocha类中进行bdd接口的全局挂载:
// mocha/src/mocha.js
const interfaces = require('../interfaces');
class Mocha {
constructor() {
// this.rootSuite = ...
// 注意第二个参数是我们的前面创建的根节点,此时
interfaces['bdd'](global, this.rootSuite "'bdd'");
}
run() {}
}
module.exports = Mocha;
此时我们已经完成了api的全局挂载,可以放心导入测试用例文件让函数执行了。
// mocha/src/utils.js
const path = require('path');
const fs = require('fs');
/**
*
* @param { * } filepath 文件或是文件夹路径
* @returns 所有测试文件路径数组
*/
module.exports.findCaseFile = function (filepath) {
function readFileList(dir, fileList = []) {
const files = fs.readdirSync(dir);
files.forEach((item, _ ) => {
var fullPath = path.join(dir, item);
const stat = fs.statSync(fullPath);
if (stat.isDirectory()) {
readFileList(path.join(dir, item), fileList); // 递归读取文件
} else {
fileList.push(fullPath);
}
});
return fileList;
}
let fileList = [];
// 路径如果是文件则直接返回
try {
const stat = fs.statSync(filepath);
if (stat.isFile()) {
fileList = [filepath];
return fileList;
}
readFileList(filepath, fileList);
} catch(e) {console.log(e)}
return fileList;
}
上面函数简单的实现了一个方法,用来递归的读取本地所有的测试用例文件,然后在Mocha类中使用该方法加载我们当前的测试用例文件:
// mocha/src/mocha.js
const path = require('path');
const interfaces = require('../interfaces');
const utils = require('./utils');
class Mocha {
constructor() {
// this.rootSuite = ...
// interfaces['bdd'](global, this.rootSuite "'bdd'");
// 写死我们本地测试用例所在文件夹地址
const spec = path.resolve(__dirname, '../../test');
const files = utils.findCaseFile(spec);
// 加载测试用例文件
files.forEach(file => require(file));
}
run() {}
}
module.exports = Mocha;
describe和it还都是个空函数,我们接下来修改下我们提供的describe和it函数,来创建我们需要的树形结构,在前面我们已经在bdd.js文件中对describe和it进行了初始化,此时补充上我们借用栈创建Suite-Test树的逻辑:// mocha/interfaces/bdd.js
const Suite = require('../src/suite');
const Test = require('../src/test');
module.exports = function (context, root) {
// 树的根节点进栈
const suites = [root];
// context是describe的别名,主要目的是处于测试用例代码的组织和可读性的考虑
context.describe = context.context = function (title, callback) {
// 获取当前栈中的当前节点
const cur = suites[0];
// 实例化一个Suite对象,存储当前的describe函数信息
const suite = new Suite(cur, title);
// 入栈
suites.unshift(suite);
// 执行describe回调函数
callback.call(suite);
// Suite出栈
suites.shift();
}
context.it = context.specify = function (title, fn) {
// 获取当前Suite节点
const cur = suites[0];
const test = new Test(title, fn);
// 将Test实例对象存储在tests数组中
cur.tests.push(test);
}
// ...
}
注意,上面的代码我们仅仅是通过执行describe的回调函数将树的结构创建了出来,里面具体的测试用例代码(it的回调函数)还未开始执行。基于以上代码,我们整个Suite-Test树就已经创建出来了,截止到目前的代码我们收集用例的过程已经实现完成。此时我们的Sute-Test树创建出来是这样的结构:
// mocha/src/utils.js
const path = require('path');
const fs = require('fs');
// module.exports.findCaseFile = ...
module.exports.adaptPromise = function(fn) {
return () => new Promise(resolve => {
if (fn.length === 0) {
// 不使用参数 done
try {
const ret = fn();
// 判断是否返回promise
if (ret instanceof Promise) {
return ret.then(resolve, resolve);
} else {
resolve();
}
} catch (error) {
resolve(error);
}
} else {
// 使用参数 done
function done(error) {
resolve(error);
}
fn(done);
}
})
}
我们改造下之前创建的Suite-Test树,将it、before、after、beforeEach和afterEach的回调函数进行适配:
// mocha/interfaces/bdd.js
const Suite = require('../src/suite');
const Test = require('../src/test');
const { adaptPromise } = require('../src/utils');
module.exports = function (context, root) {
const suites = [root];
// context是describe的别名,主要目的是处于测试用例代码的组织和可读性的考虑
// context.describe = context.context = ...
context.it = context.specify = function (title, fn) {
const cur = suites[0];
const test = new Test(title, adaptPromise(fn));
cur.tests.push(test);
}
context.before = function (fn) {
const cur = suites[0];
cur._beforeAll.push(adaptPromise(fn));
}
context.after = function (fn) {
const cur = suites[0];
cur._afterAll.push(adaptPromise(fn));
}
context.beforeEach = function (fn) {
const cur = suites[0];
cur._beforeEach.push(adaptPromise(fn));
}
context.afterEach = function (fn) {
const cur = suites[0];
cur._afterEach.push(adaptPromise(fn));
}
}
// mocha/src/runner.js
class Runner {}
此时梳理下测试用例的执行逻辑,基于以上创建的Suite-Test树,我们可以对树进行一个遍历从而执行所有的测试用例,而对于异步代码的执行我们可以借用async/await来实现。此时我们的流程图更新如下:
整个思路梳理下来就很简单了,针对Suite-Test树,从根节点开始遍历这棵树,将这棵树中所有的Test节点所挂载的回调函数进行执行即可。相关代码实现如下:
// mocha/src/runner.js
class Runner {
constructor() {
super();
// 记录 suite 根节点到当前节点的路径
this.suites = [];
}
/*
* 主入口
*/
async run(root) {
// 开始处理Suite节点
await this.runSuite(root);
}
/*
* 处理suite
*/
async runSuite(suite) {
// 1.执行before钩子函数
if (suite._beforeAll.length) {
for (const fn of suite._beforeAll) {
const result = await fn();
}
}
// 推入当前节点
this.suites.unshift(suite);
// 2. 执行test
if (suite.tests.length) {
for (const test of suite.tests) {
// 执行test回调函数
await this.runTest(test);
}
}
// 3. 执行子级suite
if (suite.suites.length) {
for (const child of suite.suites) {
// 递归处理Suite
await this.runSuite(child);
}
}
// 路径栈推出节点
this.suites.shift();
// 4.执行after钩子函数
if (suite._afterAll.length) {
for (const fn of suite._afterAll) {
// 执行回调
const result = await fn();
}
}
}
/*
* 处理Test
*/
async runTest(test) {
// 1. 由suite根节点向当前suite节点,依次执行beforeEach钩子函数
const _beforeEach = [].concat(this.suites).reverse().reduce((list, suite) => list.concat(suite._beforeEach), []);
if (_beforeEach.length) {
for (const fn of _beforeEach) {
const result = await fn();
}
}
// 2. 执行测试用例
const result = await test.fn();
// 3. 由当前suite节点向suite根节点,依次执行afterEach钩子函数
const _afterEach = [].concat(this.suites).reduce((list, suite) => list.concat(suite._afterEach), []);
if (_afterEach.length) {
for (const fn of _afterEach) {
const result = await fn();
}
}
}
}
module.exports = Runner;
将Runner类注入到Mocha类中:
// mocha/src/mocha.js
const Runner = require('./runner');
class Mocha {
// constructor()..
run() {
const runner = new Runner();
runner.run(this.rootSuite);
}
}
module.exports = Mocha;
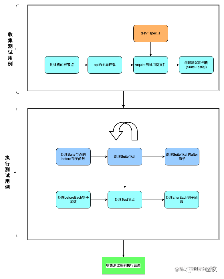
简单介绍下上面的代码逻辑,Runner类包括两个方法,一个方法用来处理Suite,一个方法用来处理Test,使用栈的结构遍历Suite-Test树,递归处理所有的Suite节点,从而找到所有的Test节点,将Test中的回调函数进行处理,测试用例执行结束。但到这里我们会发现,只是执行了测试用例而已,测试用例的执行结果还没获取到,测试用例哪个通过了,哪个没通过我们也无法得知。
我们需要一个中间人来记录下执行的结果,输出给我们,此时我们的流程图更新如下:
修改Runner类,让它继承EventEmitter,来实现事件的传递工作:
// mocha/src/runner.js
const EventEmitter = require('events').EventEmitter;
// 监听事件的标识
const constants = {
EVENT_RUN_BEGIN: 'EVENT_RUN_BEGIN', // 执行流程开始
EVENT_RUN_END: 'EVENT_RUN_END', // 执行流程结束
EVENT_SUITE_BEGIN: 'EVENT_SUITE_BEGIN', // 执行suite开始
EVENT_SUITE_END: 'EVENT_SUITE_END', // 执行suite结束
EVENT_FAIL: 'EVENT_FAIL', // 执行用例失败
EVENT_PASS: 'EVENT_PASS' // 执行用例成功
}
class Runner extends EventEmitter {
// ...
/*
* 主入口
*/
async run(root) {
this.emit(constants.EVENT_RUN_BEGIN);
await this.runSuite(root);
this.emit(constants.EVENT_RUN_END);
}
/*
* 执行suite
*/
async runSuite(suite) {
// suite执行开始
this.emit(constants.EVENT_SUITE_BEGIN, suite);
// 1. 执行before钩子函数
if (suite._beforeAll.length) {
for (const fn of suite._beforeAll) {
const result = await fn();
if (result instanceof Error) {
this.emit(constants.EVENT_FAIL, `"before all" hook in ${suite.title}: ${result.message}`);
// suite执行结束
this.emit(constants.EVENT_SUITE_END);
return;
}
}
}
// ...
// 4. 执行after钩子函数
if (suite._afterAll.length) {
for (const fn of suite._afterAll) {
const result = await fn();
if (result instanceof Error) {
this.emit(constants.EVENT_FAIL, `"after all" hook in ${suite.title}: ${result.message}`);
// suite执行结束
this.emit(constants.EVENT_SUITE_END);
return;
}
}
}
// suite结束
this.emit(constants.EVENT_SUITE_END);
}
/*
* 处理Test
*/
async runTest(test) {
// 1. 由suite根节点向当前suite节点,依次执行beforeEach钩子函数
const _beforeEach = [].concat(this.suites).reverse().reduce((list, suite) => list.concat(suite._beforeEach), []);
if (_beforeEach.length) {
for (const fn of _beforeEach) {
const result = await fn();
if (result instanceof Error) {
return this.emit(constants.EVENT_FAIL, `"before each" hook for ${test.title}: ${result.message}`)
}
}
}
// 2. 执行测试用例
const result = await test.fn();
if (result instanceof Error) {
return this.emit(constants.EVENT_FAIL, `${test.title}`);
} else {
this.emit(constants.EVENT_PASS, `${test.title}`);
}
// 3. 由当前suite节点向suite根节点,依次执行afterEach钩子函数
const _afterEach = [].concat(this.suites).reduce((list, suite) => list.concat(suite._afterEach), []);
if (_afterEach.length) {
for (const fn of _afterEach) {
const result = await fn();
if (result instanceof Error) {
return this.emit(constants.EVENT_FAIL, `"after each" hook for ${test.title}: ${result.message}`)
}
}
}
}
}
Runner.constants = constants;
module.exports = Runner
在测试结果的处理函数中监听执行结果的回调进行统一处理:
// mocha/reporter/sped.js
const constants = require('../src/runner').constants;
const colors = {
pass: 90,
fail: 31,
green: 32,
}
function color(type, str) {
return '\u001b[' + colors[type] + 'm' + str + '\u001b[0m';
}
module.exports = function (runner) {
let indents = 0;
let passes = 0;
let failures = 0;
let time = +new Date();
function indent(i = 0) {
return Array(indents + i).join(' ');
}
// 执行开始
runner.on(constants.EVENT_RUN_BEGIN, function() {});
// suite执行开始
runner.on(constants.EVENT_SUITE_BEGIN, function(suite) {
++indents;
console.log(indent(), suite.title);
});
// suite执行结束
runner.on(constants.EVENT_SUITE_END, function() {
--indents;
if (indents == 1) console.log();
});
// 用例通过
runner.on(constants.EVENT_PASS, function(title) {
passes++;
const fmt = indent(1) + color('green', ' ✓') + color('pass', ' %s');
console.log(fmt, title);
});
// 用例失败
runner.on(constants.EVENT_FAIL, function(title) {
failures++;
const fmt = indent(1) + color('fail', ' × %s');
console.log(fmt, title);
});
// 执行结束
runner.once(constants.EVENT_RUN_END, function() {
console.log(color('green', ' %d passing'), passes, color('pass', `(${Date.now() - time}ms)`));
console.log(color('fail', ' %d failing'), failures);
});
}
上面代码的作用对代码进行了收集。
我们再手动构造一个失败用例:
const assert = require('assert');
const { getTag } = require('../index');
describe('检查:getTag函数执行', function () {
before(function() {
console.log('😁before钩子触发');
});
describe('测试:正常流', function() {
it('类型返回: [object JSON]', function (done) {
setTimeout(() => {
assert.equal(getTag(JSON), '[object JSON]');
done();
}, 1000);
});
it('类型返回: [object Number]', function() {
assert.equal(getTag(1), '[object Number]');
});
});
describe('测试:异常流', function() {
it('类型返回: [object Undefined]', function() {
assert.equal(getTag(undefined), '[object Undefined]');
});
it('类型返回: [object Object]', function() {
assert.equal(getTag([]), '[object Object]');
});
});
after(function() {
console.log('😭after钩子触发');
});
});
执行下:
一个精简版mocha就此完成!
https://github.com/mochajs/mocha
https://mochajs.org/
Mocha - the fun, simple, flexible JavaScript test framework: https://mochajs.org/
以上便是本次分享的全部内容,希望对你有所帮助^_^
喜欢的话别忘了 分享、点赞、收藏 三连哦~。
欢迎关注公众号 ELab团队 收货大厂一手好文章~
aPaaS Growth 团队专注在用户可感知的、宏观的 aPaaS 应用的搭建流程,及租户、应用治理等产品路径,致力于打造 aPaaS 平台流畅的 “应用交付” 流程和体验,完善应用构建相关的生态,加强应用搭建的便捷性和可靠性,提升应用的整体性能,从而助力 aPaaS 的用户增长,与基础团队一起推进 aPaaS 在企业内外部的落地与提效。