2022考研今天起开始网上预报名啦,在报名之前,最需要关注的就是目标院校发布的最新招生信息。
目前深圳多所高校都已公布了招生章程、招生专业目录等内容,园宝为大家汇总一下,看看各高校2022年研究生招生信息都有哪些值得关注的。
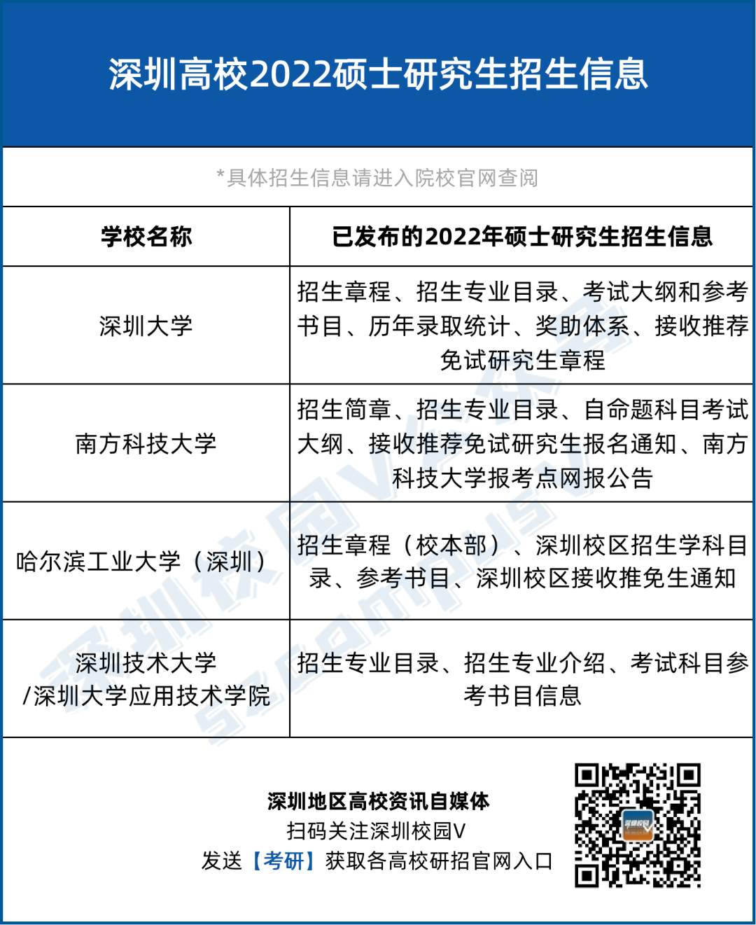
深圳高校2022研究生招生信息
已经公布了2022年硕士研究生相关招生信息的有以下这些深圳高校:
考研报名前,需要密切关注这些招生信息,看是否有变化,方便及时调整。这些招生信息有什么作用?园宝也简单介绍一下:
招生章程:这是考研党们了解目标院校和进行报考的重要依据。其中有报考条件、推免比例、报名方式、考试科目、参考书目、招生院系联系方式等是需要特别关注的。
专业目录:由学校按院系专业发布的招生计划以及各考试科目。考研党们可了解目标院校有哪些专业招生、招多少人、考什么科目。
考试大纲:规定研究生入学考试相应科目的考试范围、要求、形式、试卷结构等。全国统考的科目由教育部考试中心提供考试大纲,部分高校的专业课是自主命题,学校一般会公布考试大纲。
参考书目:并不是每个学校都有,如果院校有提供的话就要重视。如果没有,可以咨询往年上岸的师兄师姐用了什么书。
各高校2022招生信息查询入口
园宝已经汇总好了
在深圳校园V后台发送【考研】
可快速进入🔜
招生专业和人数
从4所深圳高校发布的研究生招生信息中,园宝还整理出了一些2022研究生招生数据。
今年4月,广东省在《加快新时代研究生教育改革发展的实施意见》中提出要合理扩大研究生培养规模。深圳的高校也在积极响应政策进行扩招。
/ 南科大和深大确定扩招 /
对比南方科技大学21年和22年招生计划,可以看出2022研究生招生人数增加了100人左右,增幅约为11%。
▲南科大2021年和2022年拟招研究生人数
深圳大学的总体招生人数从21年的3431人增加到22年的3726人,扩招295人左右,增幅约为8.5%。
值得一提的是,深大每年都会发布录取情况统计,信息比较透明,会给出过线人数、复试人数、调剂人数等。有兴趣的可以在后台回复【考研】进入官网查询。
根据2021年的生源情况统计,2021年报考深大的人数为19735人,实际录取统考3702人,也就是说80%左右的考生落榜,竞争十分激烈。
/ 深技大依托深大招生 /
自2018年起深圳技术大学依托深圳大学在应用技术学院独立招收博士、硕士研究生。已累计招收硕士研究生290余人,博士研究生14人。
2022年深技大共有5个专业招收全日制学术学位硕士研究生,7个专业招收全日制专业学位硕士研究生。
▲深圳大学22年全日制学术学位招生专业目录
▲深圳大学22年全日制专业学位招生专业目录
对比21年,深圳技术大学的全日制专硕,在2022年的招生中新增了3个专业,扩招了6人左右,增幅约为24%。
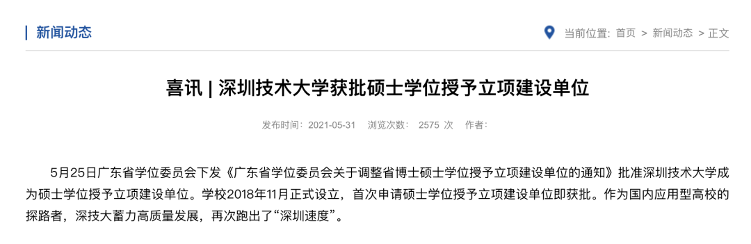
今年5月,深圳技术大学获批硕士学位授予立项建设单位,被认为是学校发展历史上的重要里程碑。相信未来在深圳读硕士会有更多选择!
关于研究生扩招
研究生扩招的原因,有这几个方面:
近来高校毕业生越来越多,想要继续深造的学生体量也变大了;受疫情影响,出国读研难度高,国内研究生数量增加;国家对于高层次人才的需求和鼓励、以及提升学历对就业更有帮助,对研究生扩招也有助力。
研究生扩招不代表考研越来越容易:
按照目前的趋势,研究生扩招的情况仍会保持,但因为每年考研人数越来越多,并且报考人数的增长幅度远大于扩招幅度,考研竞争依然非常大!
另外,硕士研究生招生规模增大,也意味着在毕业的时候,可能会面临比较大的就业竞争压力。
广东2022年考研报名须知已发布
可以点击今天发布的第二条推文查看
考研党们不仅要学学学
也要及时关注各种考研资讯哦
在深圳校园V后台回复【考研】
可查询各深圳高校22年招生信息
来源:研招网、各高校官网,深圳校园V综合整理。部分文字图片素材,版权属于原作者。转载/合作请联系园宝(szyuanbao1)。