他们有的是留学回国继续报效祖国的学生,有的是响应国家号召前往第三国家进行建设的务工人员,他们可能是你的朋友,是你的家人亲戚,但他们都是普普通通的中国人民,他们或许都只是想回家,是什么让这个看似理所当然的需求不能得到满足?
2022年3月19日清晨,原定于该日下午两点五十分从奥地利维也纳起飞至中国北京的CA984航班因公共安全原因被中国航空公司取消。原将搭乘该趟航班的乘客里,有一百多名华人乘客是计划从欧洲各国经维也纳转机回国,而这个突如其来的、提前不到十二个小时的取消给其中大部分签证到期,房屋退租的华人带来的数不清的麻烦,他们面临的可能是变成没有身份的黑户,用所剩无几的积蓄居住在异国他乡昂贵的酒店。最后在大使馆以及国航协助下,大部分旅客乘坐了下一周的飞机顺利回国,而后还剩下几位旅客因在维也纳滞留居住期间感染新冠,而未能成功回国,至今还在滞留当中。![]()
https://m.weibo.cn/5896364922/4748790927983364
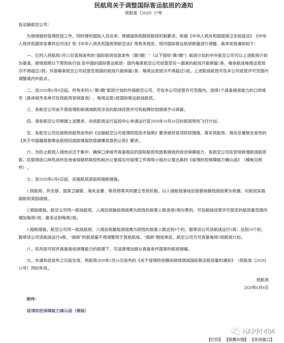
维也纳大批华人滞留事件发生的两周后,又出现了以相同的公共安全原因而取消航班,导致大批华人滞留的事件,3月27日从瑞士苏黎世出发至中国上海的LX188航班竟只在起飞前十分钟遭遇取消,已经完成大量核酸检测,获得中国驻瑞士大使馆审批的“回国健康绿码“的旅客在候机口,眼睁睁地看着刚搭上廊桥的飞机撤离登机口。后续在瑞士航空和大使馆的帮助下大部分滞留苏黎世的旅客已搭乘航班回国。自2019年底新冠疫情暴发以来,中国民航局为配合政府的防疫政策,全面取消民用国际航班出入境。2020年初,中国民航局宣称为严格控制境外新冠病例输入,同时满足公民回国的需求,逐步恢复民用国际航班的运行,推出五个一政策“要求中国国内每家航空公司经营至任一国家的航线只能保留1条,且每条航线每周运营班次不得超过1班;外国每家航空公司经营至中国的航线只能保留1条,且每周运营班次不得超过1班,既一航司一国家一航线一星期一航班。”。以及熔断机制“航空公司同一航线航班,入境后核酸检测结果为阳性的旅客人数达到5个的,暂停该公司该航线运行2周;达到10个的,暂停该公司该航线运行4周。”这是目前为止民航局对民用国际航班进行的史无前例的严格管控。实践证明,五个一政策和熔断机制的推出的确有效控制了境外病例的输入,为中国疫情防控做出了巨大贡献。然而,在成功的背后却有许多不为政策制定者,以及国内人民所知的牺牲。这包括但不限于前往非洲建设的务工人员,广大的留学生等各类人群的遭遇。而大量华人在海外滞留的现象也受到了多国海外媒体的关注报道,给中国的国际形象带来了不小的影响。以回国需求最大的留学生群体为例,在新冠疫情期间回国的难度甚至比在当地寻找一份工作留下来还要大:大部分学生面临着天价机票一票难求,签证即将到期,房屋无法续租,购票后无法起飞,假阳被滞留等困难。同时还有一批代表中国前往各个国家进行交换的学生,本就只有半个学期的签证有效期,直到临近交换将结束才意识到回国这个理所应当的需求竟然会如此难以满足,最后滞留异国他乡。
在五个一政策下,世界各国能够入境中国的航班少之又少,2020年政策刚出台时,大部分国家只有一趟前往中国的航线,原本航空业发达的国家,如德国也仅有五趟前往中国的航线。在少量航班的基础上,熔断政策更是雪上加霜。尽管中国使用相较于其他国家更为严格的新冠病毒核酸检测标准(CT值必须大于40才能算阴性,而大部分国家仅要求CT值大于30-35则为阴性),但还是不能阻止境外疫情的输入,每趟航班至少有五例以上的阳性。导致一个航线普遍只能正常运营一个月,此后便因过多的新冠阳性案例而被熔断,少则两周,多则四周甚至是八周。最近的《新型冠状病毒肺炎诊疗方案(试行第九版)》里将新冠感染病人的出院CT值标准从40降到了35,但是这一方案并没有降低确诊标准,对于海外华人回国检测并没有实质性的帮助。同时,如果旅客所在国有直飞中国的航班,必须搭乘直飞航班,若没有或直飞航班被熔断取消,则需要前往有直飞航班的第三国回国,加剧了转机国的机票紧张情况。这意味着每一位海外华人想要买到一张能够确保起飞的航班,必须了解所有航班熔断取消规则,进行精准计算,留学生都戏称自己为回国学到的航空业知识都能够在大学里开具一门航班取消概率论了。除此之外,国际航班的运营还需要考虑到国内入境城市的疫情情况。如2022年年初,西安突然爆发奥密克戎疫情,该市政府对西安进行了为期一个多月的封闭式管理,导致该城市的国际航班全部被取消,至今未能复航,大量海外华人因此被滞留海外。![]()
航班熔断,五个一政策
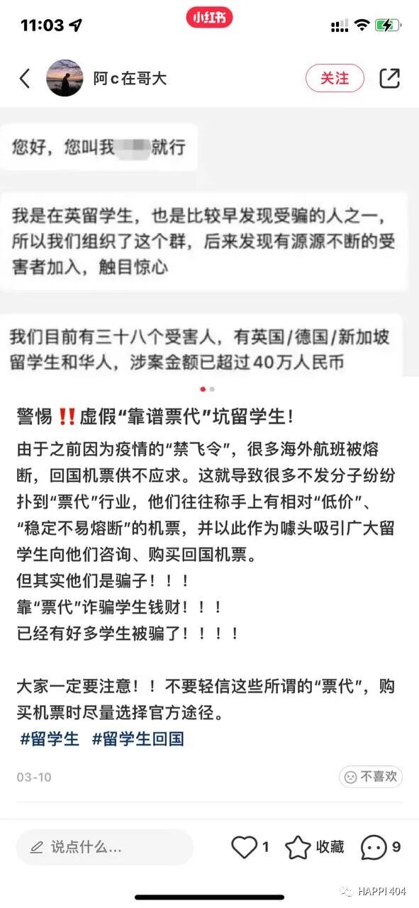
票少人多,供需严重不平衡的市场必然会招来逐利群体,这群人被海外华人称之为票代,也就是国内所熟知的黄牛。票代通过航空公司原本提供给旅行社的内部购票系统,查询少量原旅客因核酸检测阳性等各种原因的退票,当航空公司将退票放至内部系统里后,所有持有该系统的旅行社按照客户交的定金数量,交定金时间排序进行出票。票代群体中不乏为牟取暴利的投机人士,他们原本没有内部购票渠道,只是通过寻找旅行机构上线获取航班信息,在留学生,海外华人聚集的社交媒体上,如小红书上发布航班信息寻找客户,这也直接导致原本被航空公司弥补航线不足而抬高价格的机票经过几轮上下线的转手,最终变成望不可即的天价机票:一张从阿姆斯特丹前往厦门的单程机票在一个两级代理的手里能够有六万元人民币的报价,而在疫情以前,从厦门往返阿姆斯特丹的机票才不到六千元,翻了超过十倍。同时还有部分不法分子通过承诺一定出票,收取留学生等海外华人定金后,携款逃跑的诈骗行为层出不止。海外华人不仅需要了解复杂的航班熔断取消机制,还得仔细甄别虚假票代,防止受到诈骗造成财产损失,给回国路上再添一道难关。天价机票
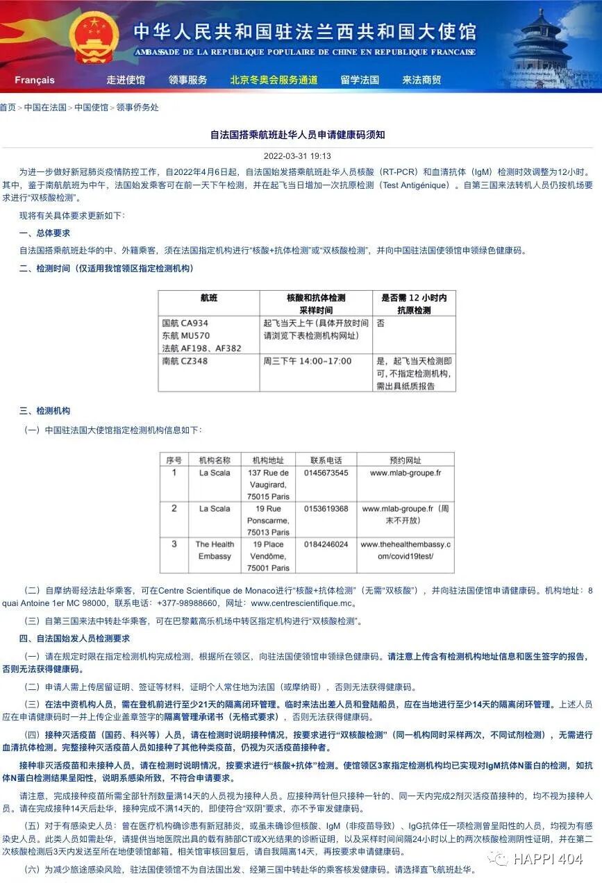
终于拿到一张能够起飞的机票后,海外华人必须限制自己的生活活动,避免在起飞之前感染新冠,否则购买天价机票的钱将会打水漂。出发前海外华人需根据自己所在国的中国大使馆要求进行健康检测,来申请“回国健康码”。例如驻法国中国大使馆最新的要求,所有回国人员必须在航班出发前48小时内进行一次核酸检测,再加上另外一次12小时内的核酸检测,必须得到阴性结果才能申健康码。相比一个月以前,华人仅需要在48小时内完成一次核酸检测和一次新冠抗原检测,使馆宣称是降低了门槛,实际上在如此短时间内的核酸检测一般都需要加急,而价格也会翻倍,而且若是12小时内检测出现假阳的情况,绝大部分海外华人将没有时间再次检测,只能退票,自行承担经济损失,12小时内的核酸检测实质加大了回国的难度。新冠感染者康复后,体内依旧有已经死去的新冠病毒,不构成感染性,但依旧能够被核酸技术检测出来。如上文所提到的,中国采用的是目前世界上最严格的CT值大于40的标准,所以有许多华人在康复后在本国检测为阴性,到转机机场检测变成了阳性,这也就是一直困扰着华人回国的假阳问题。以上的规定只是针对从法国出发的旅客,根据驻各国中国大使馆的要求,如果华人始发国没有直飞航班时,则需要前往第三国转机。在这个过程中需要获得两个使馆的“回国健康码”,这意味着华人前往第三国转机需要做至少四次加急核酸检测,并且确保全部为阴性。若华人在与大使馆合作的检测中心检测出阳性,检测中心则会将阳性结果发送给大使馆,这些华人则被定为感染者,康复后还得根据大使馆的要求进行多次核酸检测,以及胸部CT来证明已经完全康复,随后进行14天的自我隔离后才能重新订票、检测、申请绿码回国。这个流程被各个使馆称为”康复者路线“,也是导致华人滞留的主要原因之一。
为什么会有假阳的情况出现,以及核酸检测的利益链条?除引言中提到的两次大量华人滞留事件外,荷兰阿姆斯特丹和芬兰赫尔辛基这两个城市的机场也一直有检测阳性的滞流事件。这其中有多方原因导致,第一是上文提到的中国使用相较于其他国家更为严格的新冠病毒核酸检测标准,荷兰阿姆斯特丹的诺华美是目前为大家所知、严格采用这套标准进行检测的机构。除中国和少数几个国家外,大部分国家已经放松对新冠的防控政策,激进国家例如瑞典、英国甚至已经不再要求佩戴口罩,也不再进行全国性的核酸检测。这意味着在海外华人如果不是完全切断与外界的联系,只待在家里隔离的话,是完全暴露在感染高风险的环境下,感染新冠是几乎不可避免的情况。
高度敏感的核酸检测技术在新冠患者感染后康复后三个月内都有可能检测出病毒碎片,呈阳性结果。这是出现假阳的重要原因:许多转机华人感染康复后在始发国做的所有核酸检测都是阴性,而在诺华美等采用高标准的机构里检测出来的却是阳性,导致大使馆不发绿码,只能返回始发国,而签证过期的华人无法返回,只能滞留在机场,其中最严重的一位海外华人,在阿姆斯特丹机场滞留旅居了四十四天。
第二则是核酸检测这条利益链条的完全不透明,利益相关者涉及了驻各国大使馆、检测机构、甚至是机场和航空公司。海外华人做核酸检测的机构完全由大使馆指定提供,若使用其它机构的核酸检测申请绿码则一律会被拒绝。指定机构的核酸检测价格普遍偏高,如英国王药师的符合大使馆检测时间要求的加急双核酸套餐,价格高达319英镑(约2630人民币),再如瑞典Express care的加急双核酸检测为3900克朗(同样是约为2630人民币),而令人无法接受的是这两个国家都有由该国政府提供的免费核酸检测。同时有些国家大使馆要求前往该国转机的华人必须要在的机场方提供的检测机构进行检测,例如法国巴黎戴高乐机场,该机场的双核酸检测价格为285欧元(约1800人民币),若是旅客的检测结果为阳性,戴高乐机场方则会要求旅客交80欧元(约550人民币)现金的签证办理费用,以入境法国进行酒店隔离7天,而隔离酒店的价格从100到286欧元(700元-2000元人民币)不等,相同政策的国家有荷兰,德国等国家,而德国法兰克福机场方和神鹰航空公司甚至要求阳性后隔离21天,价格高达4000欧元(两万七千元人民币!?)。尽管大使馆多次申明其与核酸检测供应机构没有任何直接利益关联,但是大使馆从未公开的选择供应机构标准,高昂的收费标准,以及阳性后的被迫自费隔离,都加重了核酸检测利益链条中的迷雾,遭到大量华人的质疑。
以上文提到的留学生滞留为例,王同学于2021年八月代表学校前往瑞典进行交换,本该于2022年一月中旬结束交换回国继续完成学业,但由于航班熔断,前往奥地利转机却又在过程中假阳,斯德哥尔摩至西安的直飞航班从二月中旬到三月一直取消不复航等各种原因,尝试回国六次未果。该同学的签证已经于2022.1.30到期,续签无果,瑞典移民局方一直没有做决定,导致其不能去第三国转机,而瑞典移民局方也曾表明,若是签证延期被拒绝会有被遣返,记录至档案影响其后申请签证的可能性。令人忍俊不禁的是,瑞典移民局方若是真的想要遣返滞留海外华人,也不定一能成功,甚至滞留群体想联名向移民局方申请包机,一并遣返所有滞留人员,这样的机票价格可能还比找票代刷票便宜,也不用担心假阳滞留的结果。更让王同学无能为力的是核酸费用、路费、住宿生活等开支,已经让没有经济来源的他将快透支所有存款,家庭和学校都无法给予更多的经济支持。王同学学校提供的住宿合同到期后,一直辗转于朋友好心提供的住所,每天都花时间研究回国航班的熔断取消政策,担心斯德哥尔摩飞西安的航班是否又会被取消,被迫陷入焦虑和抑郁的情绪之中,担心不能按时返校,导致学业无法正常完成,同时还要用所剩无几的精力紧跟国内的学习进度。终于在2022年四月初,王同学非常幸运地收到了瑞典移民局的决定信,告知其考虑到海外华人滞留瑞典的情况,特批其延期签证申请,王同学这才能够前往第三国转机回国。最终王同学于2022年4月21日前往法国巴黎中转至广州,顺利回国,现正在广州南沙大酒店进行隔离。王同学只是数万滞留华人中比较幸运的一位,还有许多未能获得签证延期,购买不到回国机票,甚至还有被虚假票代诈骗的华人至今滞留海外漂泊不定,继续尝试返回祖国,但是这样的情况带给华人的只有无限加重的经济负担,长期的抑郁和焦虑情绪也对其心理健康造成极大的影响,这些经历都让一些华人不禁发问,强大的祖国为何要用如此高门槛的要求把自己拒至于门外,他们仅是想返回祖国的拥抱,电影《战狼》里挥舞着国旗,宣称无论华人在哪遇到危险都能保证安全,接送回祖国的冷锋在何处?如果是出于防疫的考虑,出发前的无数次核酸检测,加上回国后长达四周的隔离时间,完全能够将阳性案例有效管理,不会传播至社会上,这样的回国政策是否值得重新考虑?
目前海外华人滞留的情况已经受到多国媒体的关注,2022年4月24日瑞典电视台SVT发表了一篇采访文章,一名滞留瑞典的华人Jian(化名)讲述了自己滞留在瑞典的故事:大部分华人都处于同样的情况,只能继续硬着头皮生活在昂贵的城市,在海外华人圈的微信群内讨论转机,签证延期等问题,相互鼓励安慰。而Jian在采访里表明,对于此情况驻瑞典大使馆的回应只有一个回应:耐心等候。这是否会给中国的国际形象带来极大的损伤?![]()
https://www.svt.se/nyheter/lokalt/vast/nn-kan-inte-atervanda-till-kina-vill-bara-hem-men-ar-maktlo