DAOrayaki 是一个去中心化的研究者组织和去中心化媒体,通过 DAO的形式去中心化地资助世界各地的研究者进行研究、翻译、分析等工作。DAOrayaki 由早期的 DAO 组织 DAOONE 核心成员发起,得到了Dora Factory基础设施的支持。欢迎通过文末方式提交DAO的研究,瓜分10000USDC赏金池!了解去中心化自治组织(DAO),探讨最新治理话题,关注DAO的发展趋势,欢迎加入DAOrayaki社区!
很高兴的宣布,DAOrayaki将开启治理2.0时代,即由去中心化资助及执行委员会主导的半去中心化治理过渡到去中心化编辑委员会及社区-委员会共同治理。一个新的dMedia模型即将诞生!
在2月份的文章中,我们提到从资助层面去中心化一个媒体。在过去的几个月,DAOrayaki 实现了这一理想,去中心化的资助世界各地的贡献者。
实现去中心化资助是dMedia的最小可行性形态。建立一个代表社区意志的最低信度的可信媒体,是DAOrayaki的使命。这要求DAOrayaki 进一步完善dMedia治理或DAOrayaki治理的机制设计和实施。很兴奋的宣布,DAOrayaki 已经做好了迎接新的挑战的准备。
在DAOrayaki早期,由7名高度参与DAO和区块链基础设施项目治理的DAO深度玩家构成的委员会,采用多数投票的简单工作流程进行治理。
每周,DAO的管理团队(委员会)都会挑选一份最先进的主题列表,并将相应的任务分发给贡献者社区。贡献者完成任务后后,将文章提交给评审组进行发表前投票。评审组采用基于Moloch协议的相对多数投票机制对文章进行投票,获得评审组通过的文章将发布在DAOrayaki的网站上。
在过去的6个月里(截止到2021.10.19号),DAOrayaki 贡献者社区贡献了164篇文章,涵盖了61个项目,发表了87篇原创研究文章,受到社区内外的好评。实现了真正意义上的去中心化资助媒体。但是,随着越来越多的读者和贡献者加入社区,DAOrayaki 亟需要建立一个透明有效的治理工作流程。将控制权交给社区并同时保留媒体的效率和竞争力。这是一个新的挑战,也是实现DAOrayaki使命的必经之路。
我们的使命是建立一个代表社区意志的最低信度的可信媒体。为实现这一使命,我们也许可以尝试从去中心化编辑委员会开始。
为什么是去中心化编辑委员会?
这一启发,非常感谢Dora Factory 团队和Eric Zhang 的深入探讨,让我们确信去中心化编辑委员会是继去中心化资助的新的开端。
我们引用《对DAOrayaki第一阶段的回顾--去中心化媒体的先驱》的探讨,对于一个媒体而言,任何任务都可以归结为去中心化和效率两个维度。
在图右侧是去中心化媒体治理的核心——资金贡献者、提案投票和 DAO 委员会(管理团队)的选举。在图的左侧是几乎不能改变去中心化媒体性质并需要效率的功能(例如一些日常管理任务)。
频谱中间的云概述了去中心化媒体的一些主要功能,这些功能可以在去中心化和效率之间进行自由选择。它们通常可以归类为“内容治理”,或者去中心化编辑委员会。
话题策划是cMedia编辑委员会和dMedia执行委员会最重要的任务。主题规划的去中心化意味着社区参与主题提案和决策,而且可以使用各种治理机制和技术来实现它。一个例子是允许社区提出热门话题,并通过 Futarchy 预测市场为他们关心的话题投票。
审查过程也可以在一定程度上去中心化。传统上,编辑委员会由熟悉主题并密切跟踪主题的专家组成,这使他们在发布前检查内容具有合法性。在去中心化的媒体中,社区可以与委员会一起审查内容。除了专家评审之外,还可以设计一种激励机制来鼓励社区评审,这可以进行制衡并避免评审过程中可能出现的审查。
如何去中心化编辑委员会?
编辑委员会的去中心化包括话题策划、内容审查、热点预测等重要内容。这一过程的实现需要通过适当的治理机制调动社区的充分参与。提案与投票是调动社区参与的主要途径,也是民主治理的核心手段。
目前主流的投票治理机制包括直接民主、代议制民主、流民主、Futarchy及二次方投票。
前三种治理机制通常采用1p1v或者是1 t1v。这类投票系统的问题是,虽然它们可能捕获首选项,但无法捕获首选项的强度。因此,如果不考虑选民偏好的强度,一人一票系统往往倾向于捕获中位数而不是平均选民,而且中位数可能不代表居民的深思熟虑的意见。另外,从效率的角度来看,“中值通常是平均值的较差近似值”,并且基于中值选民的决策通常会导致公共产品的次优融资、系统性偏差。
二次方投票是一种相对较新的治理工具。它是传统1p1v和1 t1v的中和,允许参与者表达他们的偏好。明显削弱了传统1 t1v机制中拥有更多筹码的资本家的投票权重,同时有效地增加了他们通过垄断式投票的成本。相对1p1v和1 t1v,QV机制解决了其面临的投票影响力即鲸鱼攻击的问题,但在一定程度上容易受到女巫攻击及共谋攻击。
Futarchy机制,通过预测市场来提案决策,即避免了传统1 token 1票中鲸鱼问题,其自动做市机制又回避了女巫攻击的问题。通过合理的设置预测问题,Futarchy机制可以使用经济激励充分调动社区的积极性,借助人群中相对专家的力量筛选出真正有价值的提案。而预测市场中投出的每一票都需要真金白银进行押注,也避免了乱投票和乱提案的现象。
如果说二次方投票解决了投票影响力的问题,那么Futarchy机制则在一定程度上实现了价值投票。考虑到内容治理的特性,价值投票则更为适合dmedia。
因此,我们决定将Futarchy机制引入DAOrayaki,从而实现编辑委员会的去中心化。
Futarchy机制最早由罗宾·汉森(Robin Hanson)于2000年提出,它的目的是通过使用预测市场来确定政策实施,以解决传统民主的弊端。在这个系统之下,个人不再对实施某个特定的政策进行投票,而是对度量标准投票,从而决定他们的国家(组织或者公司)如何运作,最后预测市场来选择最优化度量的政策。
在这一个过程中,决定是执行还是驳回政策时,两个预测市场会被建立,一个用于预测政策被采纳(Yes),另一个预测驳回(No)。最终政策是否接受,将由两个市场中的资产价格来决定。如果政策被采纳(Yes),所有“驳回市场(No)”的交易将会返还,“Yes市场”在经过一段时间后,根据选择的度量标准,来判断政策是否成功。如果政策成功,会根据”Yes“中每个成员的持有资产数量,进行一定的激励。反之亦然。
目前,Futarchy机制已经被应用于Gnosis DAO、Amoveo、Tezons等多个项目中,给予DAorayaki宝贵的借鉴经验。因此。DAOrayaki基于Futarchy的治理机制开启,所有参与治理的人并正确预测,都可以在预测市场中获得代币奖励。
DGov2.0包含两条平行的治理流程:内容治理、热度预测。
内容治理:这是编辑委员会去中心化的核心步骤,即交由社区进行话题策划、筛选、审核。
热度预测:每周对社区产生的文章进行热度预测,不仅进一步正向反馈社区意志,同时预测成功者将获得奖励。
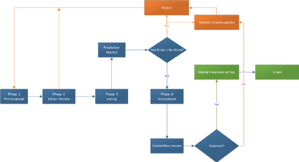
通过内容治理,社区贡献者可以自主策划研究主题并申请相应Grant。内容治理共分为四个阶段:预提案、审核、投票、验收。
1.预提案
在提案正式被提出前,提案人员需要按照社区模板撰写提案内容,明确研究主题/问题、背景、意义、需求、产出、任务时间及申请资助金额,并发起一个线下投票,投票中必须存含有“不资助”(反对票)的选项。如果有至少1人投票,并且投赞成票人数多于投反对票人数,则进入下一个阶段。
2.审核
社区编辑对其进行格式审核和内容的初步审核,对具有明显攻击意图、违反社区规则话题等内容的提案进行过滤,如果审核通过,赋予正式的 DAOrayaki Content Proposal 编号(DCP-N),进入投票阶段。如果提案者对审核结果不满意,可以向委员会发起申诉。
3.投票
社区编辑协助提案者在预测市场(预测市场初步选择为Omen)中,开设问题为“如果DCP-N通过,那么提案人员可以在预定时间内完成预定指标” 的预测市场,并提供流动性。投票时间为7天,预测市场开设总时长为(7 + 任务时长 -1)天。在第7天时,根据预测市场中Yes Token和No Token的价格来决提案是否通过。此时,分为两种情况:
1) 第7天时,No Token的价格高于Yes Token, 提案不通过,并且预测市场解析为No。
2) 第7天时,Yes Token的价格高于No Token,提案通过,此时预测市场依然开放,预测结果会在任务验收后进行解析。
4.验收
提案者需要在预定时间结束前提交研究成果交给评审委员会进行投票,如果逾期未提供相应的任务,则任务失败,预测市场解析为No。
评审委员会采用基于Moloch协议的相对多数投票机制对文章进行投票,如果投票通过,则任务成功,此时第三步中设立的预测市场解析为Yes,否则的话,预测市场解析为No。
在每周三,针对前七天产生的文章,按照其传播量、热度、阅读数、点赞数、阅读时长计算其权重,在之后为期1周的时间内,持续对排名Top N的文章进行展示。所有社区成员都可以通过预测市场押注未来七天内(从预测市场开启直至结束时)排名TopN的文章,从而参与热点预测。
DGov2.0的开启,是DAOrayaki通往一个代表社区意志的最低信度的可信媒体的道路上的又一次创新尝试。在这一阶段的治理中,将话题的策划、部分审核的权力下放给社区,由专业人员把关最后的审核和出版,即发挥了社区的创造力,又保证的媒体的质量和效率。我们有理由相信,DGov2.0将会给DAOrayaki带来全新的生命力,同时也给DMedia的构建与设计提供了新的指南与思路。预计11月中旬DAOrayaki将会上线DGov2.0功能,让我们一起期待吧。