感谢DAOrayaki社区贡献者DAOctor、Will、Younes、Yofu、Herry及Dora Factory Eric Zhang 讨论及反馈。
#1 去中心化媒体(dMedia)的必要性
但现在正在往一个相反的方向发展:
1983年,在美国,有50家占主导地位的公司媒体。截至2020年,占主导地位的公司媒体集团只有5个。这5个企业集团拥有美国约90%的媒体,包括报纸、杂志、图书出版商、电影制片厂、电台和电视台。更为震惊的是,今天的巨型科技公司产生了另一种形式的权力集中,并扩大了主要媒体集团的影响力。由于互联网技术的发展,今天的新闻媒体接触到的传播面比以往任何时候都广,同时被历史上人数最少的所有者控制。
媒体已经从代表人民的意志,转变为由少数的股东或者利益集团操控。比如,意见两极分化、偏激报道、政治丑闻、党派斗争等。
媒体作为第四种权力,可以加强民主,也可以腐蚀民主。中心化的公司媒体正在偏离媒体本质,一些公共媒体系统(介于国家媒体和公司媒体之外的,第三种媒体系统)试图构建一个代表社区意志的系统,但通常因资金匮乏而告终。
一个通过DAO启动和运行的dMedia,可以实现中心化媒体(cMedia)无法同时实现的两个特征,即系统资金的充足性和可信性。当一个媒体,不再受困于资金问题时,则确保了其独立性和公正性。
因此,可以将DAO作为媒体的组织形态及运用其治理模式运营生态,从而实现一个由社区成员(读者、资助者、创作者)拥有和治理的媒体系统。在这个系统中,读者可以直接通过资助DAO,参与治理,选举执行团队,制定规则和内容标准,DAO根据规则激励整个媒体生态。
DAOrayaki 正在实现一个代表社区意志且由社区成员拥有的功能齐全的去中心化媒体。我们定义功能齐全的去中心化媒体,应包含三层:
dMedia 核心功能:资金贡献者、提案投票和委员会任命与选举
dMedia 中间功能:围绕媒体内容的策划、、出版等
dMedia 边缘功能:日常运营
核心功能是构建dMedia的必要手段,也是将权力赋予社区的必经途径,不可或缺。边缘功能强调效率,是cMedia的优势,但并不能改变dMedia的性质;对于dMedia而言,可以继续沿用。中间功能为dMedia的可拓展的边界。这些功能可以在去中心化和效率之间进行自由选择。它们通常可以归类为“内容治理”,或者去中心化编辑委员会。
媒体的特殊属性,决定了治理机制或治理功能对于其而言至关重要。当前dGov 存在一系列问题,运用不当时,对于整个系统来讲是危险的,甚至再次沦为代表少数人意志的平台。
#2 去中心化治理(dGov) 存在的系列问题
投票是dGov的主要表现手段。目前主要的形式是代币投票。
代币投票可以分为两类:一类是基于影响力的投票,如一人一票、委托投票、二次方投票;另一类是基于价值的投票,如Futarchy。
在整个运行过程中,代币投票存在两类主要的问题:
不公平( Inequalities )和激励错位 (Incentive Misalignments)
买票攻击(Attacks of Vote Buying)
不公平和激励错位,通常与系统的机制设计有关。针对这一问题,目前正涌现出各种方案试图解决。这里无需过多谈论。
买票攻击是dGov 危险的本质原因。其基于影响力投票的机制中表现的尤为明显。这与小股东的公地悲剧(投票冷漠、乱投票)、富有的参与者(”鲸鱼”)更易实现决策等原因密不可分。目前。这种攻击多以隐蔽的方式展开,最终导致去中心化治理系统出现以下三种现象:
寻租腐败(Rent-seeking and Corruption)
过度重视代币价格上升(Over-emphasize Token Price)
精英治理/精英意志(Elite Rule)
#3 常见的解决方案
(1)有限治理
通过链上治理及增加投票时间延迟,但这并不是一个好的解决方案,尤其是容易受到攻击的领域。比如,公共物品资金分配。dMedia作为一个典型的公共物品,去中心化资助是其核心功能之一。
(2)非代币治理驱动
通过人格证明系统、参与证明等方式实现去中心化治理。人格证明和参与证明都需要某种形式的反勾结(例如 MACI),以确保不会在智能合约中将治理权转让或者出卖。
(3)对投票结果负责
通过信誉损失、代币损失,使得投票者在获得治理权(集体治理)的同时,也为自己的行为承担相应的责任。
#4 基于Futarchy的媒体治理
媒体作为社会信息的主要发布源头,承担着一定的社会责任。因此,在实行民主治理的过程中,对价值投票以及价值导向的高质量参与社区要求更高。
为了实现以上要求,基于Futarchy的价值投票和非货币属性的治理代币,是实现dMedia使命的关键手段。
Futarchy:是由经济学家罗宾-汉森(Robin Hanson)在2000年提出的新型政府管理模式理论。该理论主张“价值投票,对赌信仰(vote on value, but bet on beliefs )”。包含两层含义:一层为,个人通过股票决定国家是否执行某个政策,转变为对度量标准进行投票。然后由预测市场选择出最合适且最优化度量标准的政策。也就意味着,预测市场为政府的效力创建了一个晴雨表。另一层为,在Futarchy治理中,参与者赢了,便可从中获利,错了,就会亏损。本质上便是,“用钱说话,口说无凭”。这要求参与者将更多的精力集中于提案的本身,收集、研究更多的深度信息而非无关的社交活动。
然而,Futarchy 自提出以来,其参与度一直备受质疑。预测市场是零和博弈。参与者需要付出除预测投票之外的其他成本,这对于参与者而言是不合理的。最终导致参与度很低,市场深度不足,进而专家和分析公司无法从收集信息的过程中充分获利。加之,价值的复杂性、政策的缓慢性,使得Futarchy 并没有在任何一个政府中得倒应用,甚至在公司治理中都没有真正的实现。
“纯” Futarchy 很难引入。但基于DAO的Futarchy 市场(混合形式的Futarchy),更像是一个正和游戏。我们可以将预测市场建模为零供给市场+额外的初始配额,这时参与的门槛将会降低、参与度将会增加。
目前典型的应用如:追溯公共物品资助、去中心化预测市场平台Augur、去中心化法庭Kleros。
基于Futarchy的DAO治理有两个优势:
很难为了短期利益欺骗、操控社区
使治理从根本上公开透明
非货币属性的治理代币:
不具有内生价值,但却具有治理权限。这类代币具有以下特点:
通过社区贡献获得
代表一定的治理权限
不可买卖和转让
非货币属性的治理代币在一定程度上避免了买单投票中的相关问题。其与Futarchy机制结合,既保证了投票价值,又实现了高质量的参与社区。
#5 DAOrayaki DGov 模型
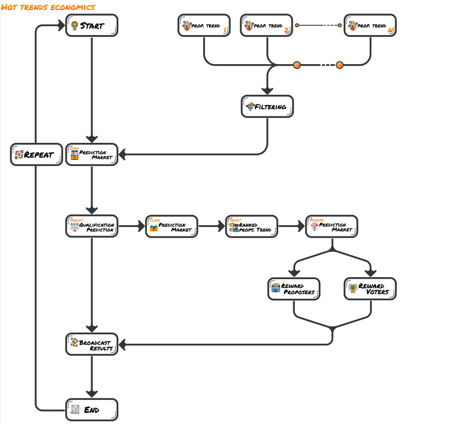
DAOrayaki DGov模型将采用以上的治理机制,即基于Futarchy机制的内容治理+非货币属性的社区治理代币(YakID)。这是对dMeida功能的又一次扩展。在这一治理系统的实施,将话题的策划、部分审核的权力下放给社区,由专业人员把关最后的审核和出版,即发挥了社区的创造力,又保证媒体的质量和效率。
基于Futarchy机制治理,主要应用于内容生态的治理:内容市场、热度预测。
内容市场:由社区进行话题策划、筛选、审核;
具体步骤:
每周DAOrayaki将会在预测市场公布Grant 计划
希望获得资助的创作者提交预提案(pre- proposal);创作内容当前仅为DAO领域,可以为翻译、原创、分析项目及视频讲解。
社区成员对预提案进行讨论和投票。此时投票机制采用相对多数投票。赞成票比例达到51%以上同时投票数量至少为2票,即进入提案队列。时间3天。
社区编辑,对进入提案队列的提案进行审核。审核标准:是否遵循提案模版要求,是否包含违反社区公约的内容等;对于审核通过的提案,社区编辑根据提案投票排名(投票相同时根据提案者持有YAKID进行排名),筛选出排名前十的提案。赋予其正式编号DCP-X。这些提案,将会进入内容市场,其他提案,则为提案失败。时间:1天。
内容市场开放,所有持有YAKID的社区成员可以对希望资助的提案进行押注。此时,采用Futarchy机制。时间:市场开放时间为3天。
TOP - N的提案将会进入预资助队列,其它提案会被视为失败。其中,N(0 < N < 10)取决于当期的Grant计划,所选择的N将是使得TOP N个提案所申请的grant总和小于等于当前的grant计划的最大正整数。
进入预资助队列的提案者(创作者),需要在7天内完成研究并提交编辑委员会进行审核。
编辑委员会对内容进行审核和投票,投票通过文章将会获得资助。投票机制:采用Moloch 投票机制。时间:4天审核+2天投票+1天发放Grant和奖励。
所押注的提案获得最终的资助的押注者(投票者),将按照其持有的资产份额获得奖励,每一个单位的资产将会获得1个YAKID的奖励(N个正确答案时为1/N YAKID),其它投票者将会损失所质押的代币。另外,所有参与质押的投票者,都将会获得YAKID参与奖励。
以上步骤循环进行,每周将会开放一次预测市场。
热度预测:这是一个正向反馈社区意志的过程。
每周DAOrayaki 开放一次热度市场
DAOrayaki每周会选择N个热点来开放热点预测市场(N大于5小于10)
预测市场开放,持有YAKID的社区成员对文章热度进行押注。时间:3天。
预测市场3天后关闭,传播热度计算进行倒计时,时间周期为4天。DAOrayaki使用基于Hacker News的文章热度计算方法来计算文章热度。具体公式如下:
其中:
W:内容质量的表达式,DAOrayaki中文文章:官网+微信公众号阅读量,英文文章:官网+Medium阅读量。
I:内容初始质量,设置为固定值 1
G: 衰减权重,随时间变化内容热度衰减速度,值越大衰减速度越大,设置为2
T:时间,以天为单位
倒计时结束后,将公布本次热度预测结果(热度预测趋势/当前热度)
预测获胜者(当前趋势=预测趋势),将按照其持有的资产份额获得奖励,每一个单位的资产将会获得1个YAKID的奖励(N个正确答案时为1/N YAKID),其它投票者将会损失所质押的代币。
所有参与质押的投票者,都将会获得YAKID参与奖励。
#6 总结如何通过Futarchy 进行押注?
让我们一起来体验下整个运转流程。
假如你是一名创作者,突然有一个不错的灵感,想要完成一篇关于DAO治理的文章。那么,你可以到DAOrayaki的社区中创建一个预提案。如果你的灵感还不错,社区成员便会为你投票,并给你宝贵的意见。当预提案时间结束时(3天),只要有超过2个人为你投票,并且支持票数超过51%,那么社区编辑便会对其进行审核。DAOrayaki的社区编辑是由具有一定YAKID的社区成员组成,负责审核社区提案、协助修改提案格式等。
社区编辑根据提案投票排名和提案者治理代币(YAKID)数量进行排名,筛选出排名前十的提案,授予其正式DCP编号。此时,你的提案将会在预测市场中接受持有YAKIID的社区成员投票,价格最高的N个提案(依据每周Grant计划)才可以获得资助资格。不过不用担心,如果你的灵感足够棒,一定会吸引到足够多的人为你投票的。
好了,让我们换一个视角来看看这一步是如何工作的吧。现在,让我们换一个身份,你是一个善于观察和收集信息的社区成员,并总能准确预测哪些提案可以最终被选中并且顺利完成。那么,恭喜你,这里就是你大展宏图的舞台了。
dGOV的内容治理预测市场中,可以看到当期所有候选提案。对应提案的价格可以反映出市场认为该提案通过并能够最终完成的概率。如果你购买了DCP-2所对应的资产,并且它最终被选择且按时完成了,那么你所购买的每一个share,都将获得一定的回报。
通过预测市场,我们发现DCP-2的价格是0.125, 这代表着当前市场认为DCP-2能够被选中且按时完成的概率是12.5%. 但是,由于你是一个睿智的参与者,你总能看到别人看不到的东西,你坚信这项提案是非常有价值的,并且认为它最终会被选择并且只有该提案会最终完成的概率是90%,那么恭喜你,你发现了一个赚钱的好方法。此时,如果你购买一个单位的DCP-2资产,那么你的期望回报将会是(此时,预测最终正确答案为1个,所以每share的DCP-2资产将最终得到 YAKID的回报) :
这是一笔不错的买卖,于是你购买了1000个share的DCP-2资产,总共花掉了303的YAKID,平均每个share花费0.303个YAKID。但是,随着你购买的DCP-2资产的增加,你会发现DCP-2的价格上升了。不用担心,这是DGOV的自动做市机制在起作用,当前,dGOV中的预测市场采用LMSR自动做市机制构建,这使得各个提案所代表的资产的价格能够代表该提案成为最终答案的概率。具体的,LMSR自动做市机制中将使用一个评分函数C来决定各个资产的价格。例如,在一个存在两种资产的预测市场中,和
分别代表两种资产在当前市场所占有的总份额,则该评分数将表示为:
而购买其中一种资产所花费的金额,将由C的变化来决定。例如,购买x单位的W资产,将会费的金额为:
等等,我们好像忽略了什么?如果DCP-2的提案者没有按时完成任务,那么最终DCP-2的资产也会变得一文不值。于是,你查看了一下该提案者的生平,粗略估算一下,发现他能够按时完成任务的概率只有0.7。这时候,你调整了一下对DCP-2的估计,最终它能够被选中并按时完成的概率只有
而你发现当前DCP-2资产的价格已经达到了0.7YAKID,此时购买DCP-2,你的期望回报将会是:
而直接出售DCP-2资产,你的回报最大将会是:
经过权衡,你决定要卖掉一部分资产。随着时间的推移,你将依据自己的智慧在dGOV的预测市场中积累越来越多的财富。
好了,让我们回到创作者的身份。经过一番激励的角逐,你的提案最终被社区接受,并获得了最高的价格。这时候,社区编辑将会通知你开始进行你的文章的写作。你将会有一周的时间来完成创作并提交给编辑委员会。
编辑委员委员会由社区选举产生,负责审核文章和投票。如果你的内容质量过关,将会顺利通过委员会的投票,最终获得所申请的Grant。此时,你的文章将会在DAOrayaki的各个渠道展示,
#7 写在最后:
建立一个代表社区意志的最低信度的可信媒体,是DAOrayaki的使命。基于Futarchy机制的内容治理+非货币属性的社区治理代币(YakID)是实现DAOrayaki使命的又一次创新尝试。在这一阶段的治理中,将话题的策划、部分审核的权力下放给社区,由专业人员把关最后的审核和出版。即发挥了社区的创造力,又保证的媒体的质量和效率。这一新的治理机制将会给DAOrayaki带来全新的生命力,同时也给dMedia的构建与设计提供了新的指南与思路。
#8 参考文献:
DAOrayaki: 设计一个用DAO运营的去中心化媒体 https://matataki.io/p/6664
对DAOrayaki第一阶段的回顾--去中心化媒体的先驱https://daorayaki.org/daorayaki/
DAOrayaki 开启去中心化治理 2.0 时代https://daorayaki.org/daorayaki-a-deep-dive-into-how-the-top-10-daos-2/
Moving beyond coin voting governance https://vitalik.ca/general/2021/08/16/voting3.html
DAOrayaki |MACI: 链上治理中的抗勾结框架
https://daorayaki.org/daorayaki-maci/
罗宾·汉森经典论文(四)|Futarchy:工程设计25个问题
https://daorayaki.org/luo-bin-yi-sen-jing-dian-lun-wen-si-futarchy-gong-cheng-she-ji-25ge-wen-ti/
Futarchy | 价值投票,对赌信仰,用钱说话,口说无凭https://daorayaki.org/futarchy/
Futarchy: Vote Values, But Bet Beliefs https://mason.gmu.edu/~rhanson/futarchy.html
通过 DAO,研究组织和媒体可以打破地域的限制,以社区的方式资助和生产内容。DAOrayaki将会通过DAO的形式,构建一个满足人们需求,一个民主治理和所有人都可以利用的公共媒体系统,从而实现真正意义上的去中心化。欢迎通过以下方式提交DAO的研究,瓜分10000USDC赏金池!了解去中心化自治组织(DAO),探讨最新治理话题,关注DAO的发展趋势,欢迎加入DAOrayaki社区!