近日,2022年-2024年广东联通网络安全服务采购项目(日常安全维护与监测评估)发布比选公告。
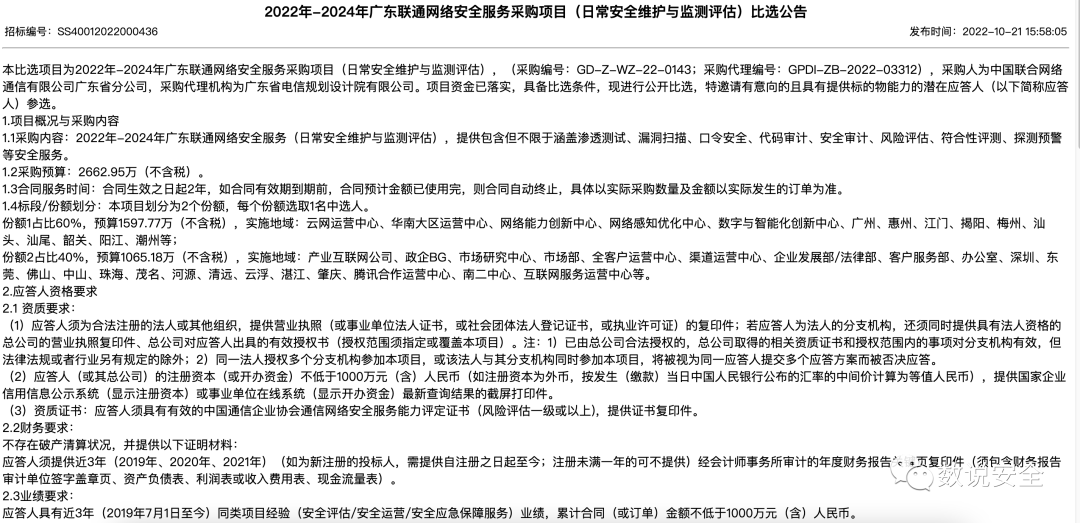
1.1采购内容:2022年-2024年广东联通网络安全服务(日常安全维护与监测评估),提供包含但不限于涵盖渗透测试、漏洞扫描、口令安全、代码审计、安全审计、风险评估、符合性评测、探测预警等安全服务。1.3合同服务时间:合同生效之日起2年,如合同有效期到期前,合同预计金额已使用完,则合同自动终止,具体以实际采购数量及金额以实际发生的订单为准。1.4标段/份额划分:本项目划分为2个份额,每个份额选取1名中选人。份额1占比60%,预算1597.77万(不含税),实施地域:云网运营中心、华南大区运营中心、网络能力创新中心、网络感知优化中心、数字与智能化创新中心、广州、惠州、江门、揭阳、梅州、汕头、汕尾、韶关、阳江、潮州等;份额2占比40%,预算1065.18万(不含税),实施地域:产业互联网公司、政企BG、市场研究中心、市场部、全客户运营中心、渠道运营中心、企业发展部/法律部、客户服务部、办公室、深圳、东莞、佛山、中山、珠海、茂名、河源、清远、云浮、湛江、肇庆、腾讯合作运营中心、南二中心、互联网服务运营中心等。![]()
项目链接:
http://www.chinaunicombidding.cn/jsp/cnceb/web/info1/detailNotice.jsp?id=4501703300000026659
咖啡时间![]()
![]()
数说安全CSRadar商业分析平台推出网络安全行业数据分析订阅服务,实时了解各行业网安市场动态及发展趋势,助力网络安全企业数字化营销!如有需求,请加微信二维码,告知姓名及公司,沟通具体需求。![]()