基金大涨了两年,牛年伊始,预期中调整接踵而至。我们的基金投资策略转向防御,希望选择一些长期业绩好,抗跌又不抱团的基金。陈鹏扬出现在我们的视野。
1)先提取了全部主动偏股基金(包括主动股票型、偏股混合型、平衡混合型、灵活混合型)一共3361只(仅初始份额)也就是说,从连续管理目前基金时间较长、长期业绩优秀、熊市抗跌三个角度考虑,博时裕隆是表现最好的基金之一。![]()
在对陈鹏扬的持仓特点进行定量、客观分析的同时,我们也与基金经理本人展开了一次深度对话。在此之后,我们对于基金经理有了更为全面、清晰的认知:陈鹏扬是一位优秀的防守反击型选手,擅长从产业发展的角度选择细分行业和个股,对个股质量自下而上的深度把握是其控制回撤和挖掘收益的主要来源。
他秉持相对逆向的GARP成长投资策略,兼顾价值与成长,在2017年后投资理念经过修正,更加专注于能力圈内高质量公司的投资。
他投资时远离人群,不抱团买热门股,偏爱灰黑马股,买卖偏左侧,研究投资表现出高独立性。
历史持仓情况表明,陈鹏扬行业配置较为均衡,能力圈广阔,制造、地产、医药、电子等多行业均是其优势所在。
他具备经市场验证的、较成熟的投资框架,适合于目前震荡市场环境,也适合于分散组合风险、组合风格多样化的目的持有。
接下来,我们从长期视角,具体从不抱团、碳中和、抗跌、灰黑马、能力圈、GARP六个关键词介绍说明陈鹏扬的投资能力与投资风格。通过观察基金的抱团情况,可以大致分清它赚的是博弈的钱,还是基本面的钱;基金经理是趋势投资者,还是逆向投资者。我们将每季度末基金持有最多的50只股票定义为“抱团股”,统计博时裕隆和同类基金近3年的持股情况。可以明确看出,裕隆抱团度较低,历史上每期重仓的抱团股个股都低于同业平均水平。2020年四季度,基金平均重仓5只抱团股,而裕隆只重仓了2只。从抱团指数看,博时裕隆的不抱团度同业排名前12.12%[1]。少数抱团的个股也是较低估值的银行、家电、电子股。可以看出,陈鹏扬在个股选择上具有“逆向”的特征,不去人多的地方。![]()
春节之后抱团股回撤较大,偏股混合型基金最大回撤均值为18.55%,博时裕隆最大回撤11.64%,排名149/1114,表现抗跌。“碳中和”是一个长达40年的投资主题,是一个70万亿元的庞大市场,雪厚坡长。今年两会上,“碳达峰”、“碳中和”被首次写入政府工作报告,提到前所未有的重视高度,随后,“碳中和”概念引爆,“碳中和”指数3月整月内涨幅超20%,市场纷纷喊话:新结构性牛市主线或是“碳中和”板块。“碳中和”主题基金站立风口,其中,博时裕隆三年业绩排名第5,过去五年业绩排名第1。![]()
谈到碳中和,陈鹏扬认为的确是一条优质赛道,他本人一直以来长期看好风电、新能源等板块。他表示,不仅从低碳环保的全球共识角度,从经济性的角度,清洁能源也到了投资时点。以海上风电为例,我国沿海的火电度电成本大约为4~5毛,而欧洲的海上风电的度电成本已经降到3毛左右,而随着未来大功率化的进一步推进,未来成本将进一步降低。更低的成本进而又对电力的需求有进一步的增长刺激。因此综合环保、成本经济、供需来看,风电是主线逻辑的重要赛道。陈鹏扬自2015年8月24日起开始独立管理博时裕隆。剔除4个月的调仓期,博时裕隆2016年以来复合年化回报16.4%,大幅超越沪深300指数(5.9%)和混合型基金平均水平(9.2%),长期业绩优秀。在2018年熊市中,沪深300指数下跌25.3%,混合型基金平均下跌13.6%,博时裕隆仅下跌8.2%,表现抗跌。![]()
从陈鹏扬的持仓来看,博时裕隆的超额收益主要来自于熊市抗跌,那它为什么抗跌?是否在未来能够具有持续性?我们发现,博时裕隆历史上抗跌全部都不是因为降低仓位,包括2016年。事实上,博时裕隆历史上一直保持了73%~89%之间的权益仓位水平。![]()
2018年对基金业绩贡献较大的个股是珀莱雅、金科股份、福斯特、三一重工以及海澜之家。与所属行业跌幅相比,这些个股超额收益较高,走出独立行情。体现出基金经理主要通过个股挖掘来做防御,这些个股多数具有中等市值、合理估值、偏灰马品种和防御性行业几个特征。陈鹏扬在2018年报中写道:“由于在地产、消费等板块精选个股取得较好的超额收益,下跌幅度好于基准。”中报中写道:“基金组合持仓主要集中在消费升级、产业升级等方向中,以发掘自下而上的个股投资机会为主。”印证了我们对基金精选个股抗跌的判断。![]()
陈鹏扬投资策略为相对逆向的GARP成长。GARP策略讲究在合理的估值下持有具有良好成长性的股票。从2020年年报持仓中先观察一下基金的换手率。博时裕隆换手率同业偏低,2020全年换手2.67倍。我们提取了基金2020年报全部持股中的有效持仓(比例大于1%)个股共24只,统计它们在今年春节后的涨跌幅加权平均为-9.36%,与基金节后净值增长率(-9.12%)接近,推断基金持仓变化不大。![]()
观察具体持仓可以发现:持有防御性行业中的中小市值、估值合理的灰马黑马个股是基金本轮抗跌的主要原因。这些个股在春节后逆市上涨,贡献基金业绩。1)多数为中等市值个股。24只个股中,千亿以上市值5只,百亿以下市值5只,多数集中在100~1000亿市值(共14只)。2)估值处于历史合理估值区间。茅50指数处于历史70%的估值分位,裕隆持股整体处于历史46%分位,远低于茅50指数。3)以灰马和黑马股为主。部分个股仅极少数基金持有,如江海股份、水羊股份、地素时尚、旺能环境、致远互联、泛微网络等,春节后录得正收益。4)行业因素方面,年后录得上涨的行业包括公用事业、钢铁、建筑装饰、纺织服装、采掘、房地产、商业贸易、交通运输等,大多为基金低配行业。博时裕隆部分个股来自于有较强防御性的行业,如公用事业、纺织服装、房地产、交通运输、非银和银行等。年后下跌最多的食品饮料行业,博时裕隆一股未配。对于电气设备、汽车产业链、机械设备等行业,陈鹏扬具有较深的研究积累和较强的把握能力;虽然受制于行业景气度或估值过高,他不一定持续高配这些行业,但在这些行业存在个股机会时,他会准确出手。如作为工业自动化龙头和电动车上游的汇川技术,2019年6月前,股价还在底部震荡时,博时裕隆即开始投资布局,并在2019Q3提升为第7重仓,年底提升至第2大重仓股。持有至2020下半年,享受了个股在2020年2、3季度的暴涨行情,获得了超过67%的收益。在基金2020年三季报十大重仓和年报全部持股中,不再看到汇川技术的身影。汇川技术三四季度分别大涨53%和61%,而博时裕隆已经减仓。基金对该个股的左侧提前布局、果断重仓和及时止盈,显示出基金经理对该个股及行业的深度把握、高度自信、对GARP投资理念的坚守和买卖操作均偏左侧的风格特征。杭氧股份也是最成功的代表作之一。博时裕隆自2019年三季度布局,持续两个季度位列前4重仓,持有超过15个月。至今享受了超过126%的涨幅。![]()
![]()
医药行业的成功案例有博时裕隆重仓时间最长、收益最好的股票之一——贝达药业。基金对其重仓超过2年,投资收益率超过237%。房地产行业是基金季报提及次数最多的行业,基金多次投资于中小市值的地产公司,投资效果较好,典型案例如2018年投资于金科股份等。![]()
对于强周期的行业如采掘、有色金属、钢铁等,博时裕隆历史上投资较少。陈鹏扬在访谈中表示,“我们确定有能力去识别这些行业的绝对底部,但是中间的波段我们把握不准;在底部的时候我们具备识别alpha的能力,但识别beta的能力我觉得不太强。可能识别底部出来,等它起来还要比较长的一段时间。因此我们没有把太多的时间放在这类行业的研究上。”通常而言,市场上抱团的明星股也有成长性较好、质量高的特点。这部分股票陈鹏扬是完全不碰吗?我们在仔细查询了定期报告全部持股后,发现了一些端倪:陈鹏扬在早期就关注并少量投资了这类公司,但随着股价上涨,陈鹏扬选择了卖出或者仅以极低的仓位参与。因此我们认为,市场热度高的质地优秀的公司也在陈鹏扬的关注池内,只是由于估值的原因选择了回避。在与我们的访谈中,当问到未来希望进化的方向时,陈鹏扬也表示,“需要拉长一些去看,对于真的是比较核心的优质资产,会适当提升对它估值的容忍度。”我们相信,在这一方面的进步能够给基金带来更强的进攻性。博时裕隆行业配置较均衡,行业跨度较广。年报\半年报全部持仓看,配置的申万一级行业达到9~16个。第一大行业配置比例平均为18%。近3年配置较多的行业是计算机、电子、食品饮料、医药生物和家用电器。其中电子行业持续高配。在电器设备、房地产、化工、交通运输、汽车、纺织服装上也有一定暴露。强周期行业配置较少。能力圈决定投资上限。我们翻阅了基金历史的季度重仓持股、年度\半年度全部持股和全部季报,将每年对基金业绩贡献较大的行业及个股总结如下:2020年:电气设备(汇川技术、宁德时代、宏发股份)、医药(贝达药业、老百姓)、机械设备(杭氧股份)、计算机(致远互联)
2019年:计算机(广联达、汉得信息、鼎捷软件)、电气设备(宁德时代)、医药(贝达药业)、食品饮料(口子窖、香飘飘、百润股份)、电子(歌尔股份、兴旺达)
2018年:房地产(金科股份、中南建设)、消费(珀莱雅、海澜之家),金融(工商银行)、医药(科伦药业)
2017年:白酒(今世缘)、汽车(潍柴动力)
2016年:食品饮料(贝因美)、医药(山大华特、健民集团)、化工(扬农化工、长青股份)
2015年Q4:食品饮料(汤臣倍健)、医药(益佰制药、新和成)、房地产(福星股份)、化工(普利特)
基金经理履历方面,陈鹏扬在2008~2012年曾在中金公司担任汽车行业A\H股研究员,2012年加入博时基金后曾担任零售、新能源、机械等多个行业的研究员。2015年开始管理基金。综合基金历史行业配置、收益来源贡献和基金经理履历三方面,我们认为:基金经理具备了较好的行业能力宽度。其强势能力圈包括电气设备、医药、房地产、汽车、电子、计算机、机械设备等行业。在新兴消费、纺织服装、家电、食品饮料、化工、银行等行业也有较好的投资能力和成功的投资案例。从大的板块来看,基金经理的行业能力可以概括为:制造+地产 > 科技+医药> 消费+金融> 周期。![]()
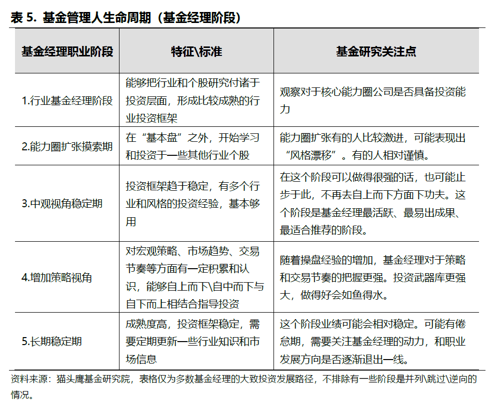
基金经理投资框架的稳定性和可扩展性也是我们重点关注的特征所在。从行业研究员升任的基金经理通常需要经历下表中的5个阶段,我们重点关注第3~4阶段的基金经理。这个阶段的基金经理具有的特征包括:1)具有经市场验证过的有效且稳定的投资框架,不因市场短期波动或者个别股票的挫折而改变自己的投资框架、放松投资纪律。2)具有行业宽度,对多个行业有过较成功的投资经验。以上两点保证了基金经理风格业绩的可持续性。![]()
陈鹏扬的行业宽度上文已有过论述。投资理念方面,陈鹏扬秉持相对逆向的GARP成长投资策略,个股标准要未来3~5年达成15%的复合年化回报率。关键词主要有以下三个:1)成长(GARP中的G—Growth)。基金经理定位为成长赛道而非价值赛道的选手,赚企业成长的钱多于赚价值回归的钱。区别于价值型基金经理,陈鹏扬的重点个股依然放在成长型公司中。在访谈中,陈鹏扬说:“我们大部分时候都会把公司内在价值增长放在最重要的一个维度,70%以上;剩下1/3的维度会放在估值明显有扩张空间的标的上。估值扩张在整个投资贡献中,首先没有公司价值增长大;其次,我们强调合理估值范围,有的板块可能在泡沫化阶段我们会卖早,所以赚估值扩张的钱也不是我们特别擅长所在。”值得注意的是,陈鹏扬认为的一部分成长是行业视角的“结构性成长”,或曰底层个股的个别化增长。对于房地产和银行的投资,他在访谈中这样解释:“我们为什么会去投长周期来看偏慢增长的行业,因为我们觉得子行业有它自身的成长驱动逻辑。以银行为例,尽管大金融是慢增长的赛道,但是其中财富管理是中国未来比较大的一个转型和转移,在这个过程当中,优秀的公司能通过这样的业务机会实现更快的增长,我们需要考察这类公司的增长能不能达到我们对于回报率的要求。地产也是一样,尽管从整体来看是一个收入没有增长,未来甚至有一点下滑的行业,但是我们看到过去几年地产行业的大的变化,会产生一些投资机会。比较典型的如16、17年,行业从囤地模式变成了快周转模式,快周转做得好的公司能持续获得经营价值的增长。这个投资逻辑在过去的四五年也兑现了。近两年我们再去评估这个行业,从地产的销售端的确没有办法沉淀太多的价值,但是它在物业配套、在供应链管理、商业物业的持有上,能沉淀更多的价值,综合它在销售端的增长和这三个维度价值的增长,它的回报率能达到我们的要求。所以我们不会单纯给行业贴上标签,而是聚焦在个股,希望找到真正意义上能持续增长的底层资产。”2)估值(GARP中的P—Price)。总体原则上,陈鹏扬认为,“并非简单的用PE去衡量估值,而是从DCF模型角度去理解内在价值和估值水平;未来企业经营自由现金流的折现是企业价值的主要来源;上台阶式的增长、增速是评估企业估值的核心。不同行业的不同估值方法,很大程度上都是DCF估值的一种简化。医药用管线估值,软件用PS估值,从这样的角度可以找到比较合适的标的。”我们上文中也反复印证过,陈鹏扬回避热门股,左侧买卖的方式,正是出于他对估值的要求。我们认为陈鹏扬能够坚守估值底线,与以下几方面原因有关:A)从业时间较长,建立了“股价长期来看终会回归基本面”的信仰,投资目标上也向长期的绝对收益看齐,不在意一两年的波动。“在卖方和买方看过这么多公司,在当下时点做了判断;三年、五年、十年之后再去评估当时的决策,会有比较多的体会。对投资的本质,可以看得更明白一些。”B)性格比较踏实沉稳,与投资风格一致。在陈鹏扬的同事看来,他是踏踏实实钻到研究中去的基金经理,“一点儿也不华丽”。在访谈过程中我们也直观地感受到,基金经理扑面而来的踏实作风、追求高确定性(“90%置信度”)、和略偏向于悲观的性格特征;让我们相信,巨蟹座的他绝不是一个乐观激进的赌徒,而是相反。3)逆向。核心方法论是“聚焦趋势向上的好公司,做相对逆向的投资”。逆向体现在对不太热门的股票给出左侧定价,体现出基金经理投资研究的独立性和自信心。我们认为陈鹏扬的投资理念具有较好的成熟度,体现在他经过2017年挫折后,近三年更加关注对能力圈内公司质地的把握。通过观察他历年的季报,我们发现他近三年的观点稳定性高,投资的方向相对固定,即产业升级和消费升级的投资方向。在陈鹏扬的朋友圈,有他关于张磊《价值》的书评。我们乐于看到的是,他仍然是开放的姿态,在自我进化的路上。对其他理念的碰撞、观察、思考,将使得自己的投资框架更加完善和坚固。对研究和投资的精进,步履不停;对陈鹏扬,未来可期。“假期断断续续看完了这本书,安利一下。前半部分的内容写得很好,有很多值得借鉴和学习的地方。看完之后有两个比较好奇的地方,一个是价值创造科技赋能的边界和可复制性有多大,另外就是二级市场和一级市场毕竟还是有很大的区别,这套方法论的适用性会怎么样,可能需要慢慢观察才能知道答案。”
[1]报团指数算法:对每只股票统计其被多少只基金重仓(设为N),再对基金计算其十大重仓股的N值的平均值。数据来源:猫头鹰捕基能手软件
免责申明:以上内容仅供参考,不构成投资建议
风险提示:股市有风险,入市需谨慎,基金过往业绩不代表未来表现
猫头鹰基金研究院,以基金研究、基金投资及相关的大类资产配置为主要服务模式。我们的研究覆盖全市场所有公募基金和一部分私募基金,经过多年积累,采用独特的定量加定性以及先进的人工智能方式构建了独一无二的猫头鹰基金数据库,可以为投资人提供独立专业的基金筛选、基于策略的基金组合及大类资产配置服务。
合作请联系:
电话1:15618563301(王先生)
电话2:18701937961(焦女士)
电话3:13916374869(丁女士)
邮箱:maotouying@owl-portfolio.com
求“分享”“点赞”“在看”三连!!! ![]()