![]()
作者 | 猫头鹰Josh
支持 | 猫头鹰捕基能手
2020年初疫情爆发,A股市场迎来一轮暴跌。而在二季度里,在全球货币宽松、流动性充裕的推动下,市场开始进入一轮大牛市。同时,也将从2016年就开始的蓝筹股价值回归之路推向高潮。在这样的市场环境下,杨金金于2020年5月份接任了交银趋势优先,开始自己的基金经理生涯。2015年,作为刚入行一年的行业研究员,他碰到的是截然不同的另一副景象。在大众创业万众创新的热情下,小市值的企业才是资金热捧的方向。日后倍受追捧的大盘蓝筹公司,许多在当时都处于历史估值底部。多年后的白酒股王,也是在这时候开始了又一轮的十倍增长之路。这样的轮回,给杨金金留下了很深刻的印象。也正因为如此,在担任基金经理最初,他就表现出了独立于市场的冷静。2020年二季度,在基金二季报中他写道:“我们认为除了短期内被市场追捧的板块,仍存在着大量的低估细分行业及公司仍尚未挖掘……我们未来将长期集中注意力于挖掘新的产业趋势及成长龙头,寻找能够长大的中小市值公司,与优秀的企业家共同成长。”做出这样的决策并不容易。此后的三个季度中,市场仍然延续了大盘风格,“强者恒强”的思潮在2021年春节前演绎到极致。但市场的走向也最终验证了他的判断。站在2021年的四季度回头看,制造业和中小市值风格的崛起正是今年市场主线变化之一。杨金金的冷静判断和前瞻性的布局,在业绩上也得以体现。管理至今一年多的时间里,累计回报137.61%。近1年以来的表现尤为突出,69.99%的收益,在全市场638只同类型基金中,排名第22。同时,出色的业绩下,最大回撤仅10.19%。
![]()
一.寻找被低估的价值洼地
今年一众异军突起的新锐基金经理中,杨金金是极为有特色的一位。他管理的交银趋势优先,是今年中小市值风格的代表性基金之一。
但杨金金并不是将自己限定在这样的风格标签上。
表面上看,管理一年多以来组合风格稳定暴露在小盘风格。杨金金也表示,今年以来的业绩,也契合了中小市值风格的回归。
但组合风格的呈现,是投资框架筛选的结果。从出发点来说,他总是在寻找被低估的价值洼地。他认为市场长期有效,但短期的情绪推动,使得市场总是存在价值错配,总有被低估的机会。
对于大公司他并没有偏见,只是“在这个时间点,我们看到中小盘机会更好”。
他用钟摆来形容大小盘风格的变化:
“仔细分析,你会发现就是一个轮回。现在不是说大票不好了,只是说摆钟到了一个极致,开始往回摆了,变得更加均衡化了。”
二、组合特征:不盲从热点、中小市值公司、中游制造
理解了出发点,再来看他的组合,特点就更清晰。
打开交银趋势优先的持仓,直观感受是辨识度极高。
![]()
由于市场的热门赛道往往已经被充分覆盖,成长性也在估值中得以体现。因此,从杨金金的投资体系出发,他天然的偏好去人少的地方寻找价值低估的机会。打开近四个季度的持仓,会发现几乎没有一个耳熟能详的公司。去年的“茅指数”,今年的“宁组合”,都不在他的重仓选择中。
从组合里,也能更清晰的看到他目前阶段对中小市值公司的偏爱。在2021年三季度的重仓股中,只有五家公司市值超过100亿,市值最大的中兵红箭、明泰铝业和晶科科技也不超过300亿。
重仓股数据来源:基金定期报告,重仓股市值来源wind,时间截至2021/9/30。以上所列标的不代表目前持仓或构成任何投资意向,也不构成个股推荐,投资需谨慎。
这也印证了他投资方法论的知行合一,正如在基金定期报告中多次提到的“长期集中注意力于挖掘新的产业趋势及成长龙头,寻找能够长大的中小市值公司,与优秀的企业家共同成长。”他认为中国经济的发展到目前的阶段,精细化和专业化分工下的小公司也有很多优秀的产品或服务。并且,小公司的企业家同样有着出色管理能力和品质。企业家精神并不存在“规模效应”。杨金金自下而上择股能力较强,过往的行业研究经历和能力圈,为他的投资方法提供了支持。杨金金拥有“材料工程学士+金融硕士”的复合学历背景。在研究员期间,他主要覆盖家电、有色、化工、机械等行业,对中游制造板块有着多年的研究经验。机械和化工这类行业的特点,正是细分行业众多,有着大量的细分小龙头能够挖掘。从数据上来看,他并没有跟风追逐热门赛道,而是坚守于能力圈,在认知范围内做选择。以交银趋势连续重仓2个季度以上的个股为例,可以看出,在机械、电子、有色金属等行业获取的个股超额收益更高。
![]()
三、较强的alpha:积极寻找新的变化
如果说“中小市值+中游制造”的组合特征,顺应了今年“钟摆”的轨迹方向,是杨金金取得突出业绩的重要原因。那么在2020/5/28开始独立管理至2020年末的“逆风”市场中也取得42.44%的收益,又是怎么做到的呢?
![]()
从我们的观察来看,较好的alpha表现,是让他穿越市场风格的关键因素。全市场中,自下而上的个股选手很多。从分析框架来看,个股研究的视角也大同小异。他提到,“寻找新的变化”是他投资体系中最核心的一环。对于“变化”的来源,无论是公司的内生性因素还是外部环境变化,他都没有偏见。积极的寻找变化、及时的捕捉投资机会,在今年震荡多变、行业轮动频繁的市场中,这样的特点显得尤为突出。
四、组合思维:提高胜率 兼顾防御
投资中小市值的公司,有着相对更高的不确定性,也往往带来组合上的大幅波动。杨金金是如何提高投资胜率,控制组合回撤的呢?“我们将不寄希望于抓住若干热门个股通过重仓获取某一时间阶段的最大化收益,而期望于掌握系统性地批量挖掘个股投资机会并进行组合化配置的能力,通过持续地在实践中提升胜率来努力实现相对低波动、稳健向上的绝对收益。”简单的说,他希望构建高胜率的组合,以此对冲个股上,中小公司相对较高的成长不确定性。
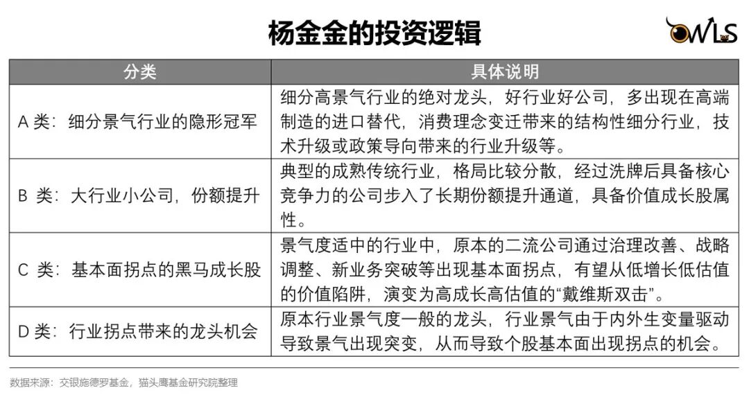
方法论上,杨金金是自下而上的选股型基金经理。有意思的是,个股型选手对持有公司研究深入,组合中通常会体现出高集中度的特点。而杨金金的组合集中度极为分散,2021年三季度的前十大持仓占基金资产净值的比例约为26%。低集中度可以有效分散单只个股滞胀时的压力,降低组合波动。杨金金会有意识的降低个股之间的相关性,并且避免与宏观经济相关度过高的公司,通过基金定期报告可以看出,组合中前十大个股也都处于不同的细分赛道。他将不同的投资逻辑划分为四个类别,这样的做法有两个好处:第一,投资逻辑的归因经验积累,能够形成正向反馈,帮助他更好的理解不同类型投资的主要逻辑和风险点。第二,通过对个股进行分类刻画,也更容易去把握组合整体的高胜率。
![]()
尾声
但调研的最后,我们还是不免俗的,问了一个我们都很关心的问题:你认为接下来市场风格会怎么演绎?杨金金也很坦诚的回答,“就像大盘蓝筹股的价值发现历经了五年时间一样,此轮低估中小盘成长股的价值发现或许也才刚刚开始。”他笑着说,“但是,市场的底层逻辑不是大盘和小盘,而是变化和低估。如果真的发展到一定阶段,它们的成长性跟估值匹配度又倒过来了,那为什么不买大公司呢?”其实市场风格的演绎难以预测,也无法逃避。找到适合自己的有效投资体系,并且长期坚持更为重要。杨金金积极的寻找变化,自下而上的挑选低估的投资机会。对他来说,市场的机会一直都在。该篇文章主要用于投资者教育,涉及金融产品相关的服务和内容由交银施罗德基金提供。
注:交银趋势历年业绩/业绩比较基准(75%沪深300指数收益率+25%中证综合债券指数收益率)2016年5.13%/-7.69%,2017年21.76%/16.11%,2018年-22.13%/-17.72%,2019年46.16%/27.90,2020年61.53%/21.26%,2021年H165.63%/19.87%。杨基金自2020/5/6起管理交银趋势,其中自2020/5/6至2020/5/27由韩威俊、杨金金共同管理,基金经理任职回报为7.75%。自2020/5/29至今由杨金金管理,基金经理任职回报137.61%。本基金的基金经理在登载业绩期间发生的其他变更或变动,请详见基金法律文件及定期报告披露。
(数据来源:基金定期报告,任职回报来自银河证券,时间截止2021.10.31)
风险提示:本资料仅为宣传用品,不作为任何法律文件。基金有风险,投资须谨慎。其他风险揭示见招募说明书风险揭示部分!
基金管理人承诺以诚实信用、勤勉尽职的原则管理和运用基金资产,但不保证基金一定盈利,也不保证最低收益。我国证券市场发展时间比较短,不能反映市场发展的所有阶段,基金过往业绩并不预示其未来表现,基金管理人管理的其它基金的业绩并不构成基金业绩表现的保证。
本基金投资于证券市场,基金净值会因证券市场波动等因素产生波动。投资人在投资本基金前,需全面认识本基金产品的风险收益特征和产品特性,充分考虑自身的风险承受能力,自主判断基金的投资价值,理性判断市场,对投资本基金的意愿、时机、数量等投资行为作出独立决策。投资人根据所持有份额享受基金的收益,但同时需要承担相应的投资风险。投资有风险,敬请投资人认真阅读基金的相关法律文件及关注本基金特有风险(本基金投资内地与香港股票市场交易互联互通机制允许买卖的规定范围内的香港联合交易所有限公司上市的股票,将可能承担港股市场股价波动较大的风险、汇率风险、港股通机制下交易日不连贯可能带来的风险等。本基金并可投资资产支持证券、股指期货、存托凭证,并可能承担基金合同提前终止的风险),并选择适合自身风险承受能力的投资品种进行投资。
猫头鹰基金研究院,以基金研究、基金投资及相关的大类资产配置为主要服务模式。我们的研究覆盖全市场所有公募基金和一部分私募基金,经过多年积累,采用独特的定量加定性以及先进的人工智能方式构建了独一无二的猫头鹰基金数据库,可以为投资人提供独立专业的基金筛选、基于策略的基金组合及大类资产配置服务。
试用猫头鹰捕基能手
www.owl-portfolio.com
请联系:
电话:18717782280
邮箱:maotouying@owl-portfolio.com
了解猫头鹰更多咨询
请添加:
![]()