来源:高绩
一流专业建设,是高校人才培养质量和教育教学水平的综合体现。
一流本科专业建设“双万计划”,是教育部全面贯彻落实全国教育大会和新时代全国高校本科教育工作会议精神,推动新工科、新医科、新农科、新文科建设,做强一流本科、建设一流专业、培养一流人才,全面振兴本科教育,提高高校人才培养能力,实现高等教育内涵式发展的重要举措。根据《教育部办公厅关于实施一流本科专业建设“双万计划”的通知》,2019-2021年全国将建设10000个左右国家级一流本科专业点和10000个左右省级一流本科专业点。
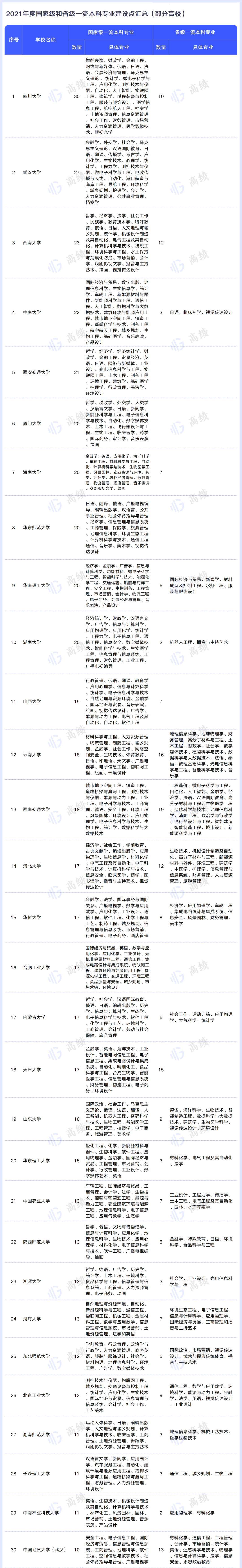
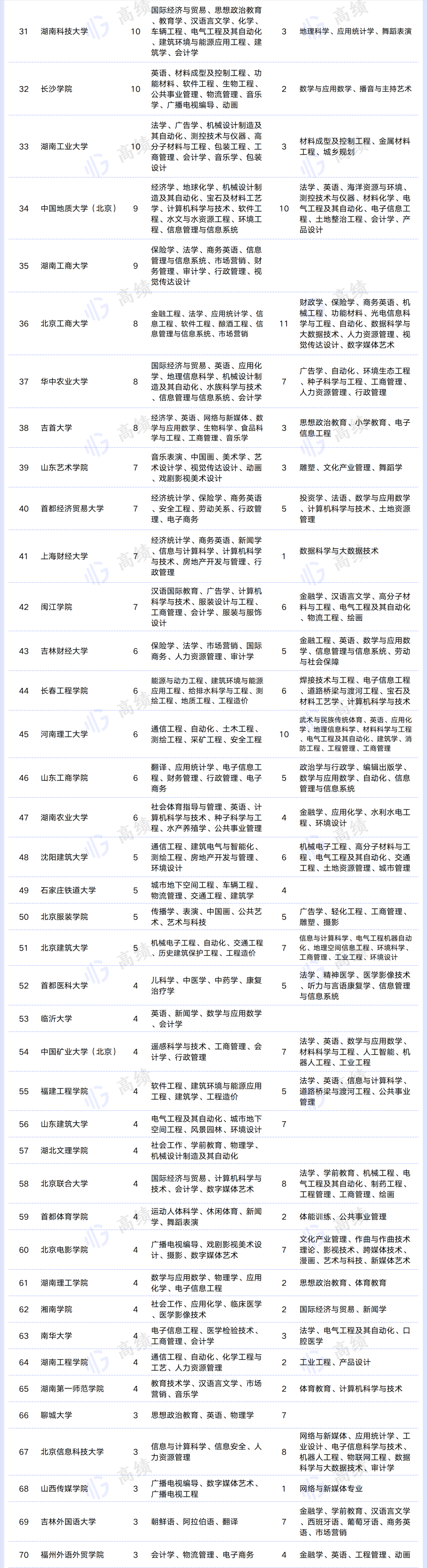
日前,多所高校发布消息称,教育部公布了2021年国家级和省级一流本科专业建设点名单。本次共认定了3730个国家级一流本科专业建设点,其中中央赛道1466个、地方赛道2264个。同时,确定了5069个省级一流本科专业建设点。
根据各高校、各地教育部门等公布的消息,截至目前,高绩(ID:gjdata)整理出超100所高校2021年度入选“双万计划”名单,汇总如下:
数据说明:
1. 统计时间截至2022年6月12日16:00,空白部分表示暂未公布具体名单;
2. 信息由高绩(ID: gjdata)手动整理,如有遗漏,欢迎留言补充。名单持续发布中,高绩将继续更新。
责编:Christina
审核:叶紫
本文内容及未标注图片来自网络,版权归原作者所有,仅供分享之用,不代表本公众号观点。欢迎投稿,来稿和内容合作微信:yeziwuyuxin。如转载稿涉及版权等问题,请联系或者请留言通知我们删除。
延伸阅读