![]()
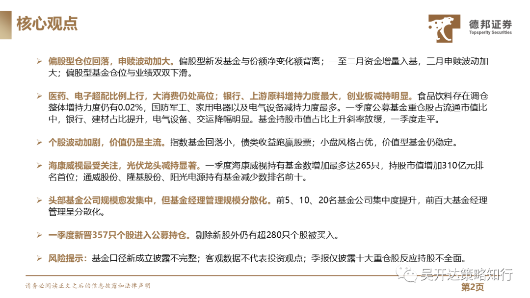
清晰版PPT欢迎联系对口销售,或联系:吴开达(微信号:po1wkd)、张冬冬(电话/微信:13817265616)风险提示:基金口径新成立披露不完整;客观数据不代表投资观点;季报仅披露十大重仓股反应持股不全面。
![]()
![]()
![]()
![]()
![]()
![]()
![]()
![]()
![]()
![]()
![]()
![]()
![]()
![]()
![]()
![]()
![]()
![]()
![]()
![]()
![]()
![]()
![]()
![]()
![]()
![]()
![]()
证券研究报告:《德邦证券-不止简单防守,不改价值趋势—德邦策略知行基金季报分析之2021Q1》适当性说明
《证券期货投资者适当性管理办法》于2017年7月1日起正式实施,通过本微信订阅号/本账号发布的观点和信息仅供德邦证券的专业投资者参考,完整的投资观点应以德邦证券研究所发布的完整报告为准。若您并非德邦证券客户中的专业投资者,为控制投资风险,请取消订阅、接收或使用本订阅号/本账号中的任何信息。本订阅号/本账号难以设置访问权限,若给您造成不便,敬请谅解。市场有风险,投资需谨慎。
分析师承诺
本人具有中国证券业协会授予的证券投资咨询执业资格,以勤勉的职业态度、专业审慎的研究方法,使用合法合规的信息,独立、客观地出具本报告,本报告所采用的数据和信息均来自市场公开信息,本人对这些信息的准确性或完整性不做任何保证,也不保证所包含的信息和建议不会发生任何变更。报告中的信息和意见仅供参考。本人过去不曾与、现在不与、未来也将不会因本报告中的具体推荐意见或观点而直接或间接收任何形式的补偿,分析结论不受任何第三方的授意或影响,特此证明。
免责声明
德邦证券股份有限公司经中国证券监督管理委员会批准,已具备证券投资咨询业务资格。本报告中的信息均来源于合规渠道,德邦证券研究所力求准确、可靠,但对这些信息的准确性及完整性均不做任何保证,据此投资,责任自负。本报告不构成个人投资建议,也没有考虑到个别客户特殊的投资目标、财务状况或需要。客户应考虑本报告中的任何意见或建议是否符合其特定状况。德邦证券及其所属关联机构可能会持有报告中提到的公司所发行的证券并进行交易,还可能为这些公司提供投资银行服务或其他服务。
本报告仅向特定客户传送,未经德邦证券研究所书面授权,本研究报告的任何部分均不得以任何方式制作任何形式的拷贝、复印件或复制品,或再次分发给任何其他人,或以任何侵犯本公司版权的其他方式使用。如欲引用或转载本文内容,务必联络德邦证券研究所并获得许可,并需注明出处为德邦证券研究所,且不得对本文进行有悖原意的引用和删改。如未经本公司授权,私自转载或者转发本报告,所引起的一切后果及法律责任由私自转载或转发者承担。本公司并保留追究其法律责任的权利。
吴开达,德邦证券董事总经理|研究所副所长、总量组长、首席策略分析师(兼中小盘、新股研究),复旦大学、上海财经大学金融专硕导师,主要研究市场微观结构。曾任国泰君安策略联席首席,所在团队获得过策略研究新财富、II-China、水晶球、金牛奖等多个最佳分析师奖项,拥有超过10年资本市场投研经历,兼具一级、二级买方投资及二级卖方研究经验,践行“自由无用,策略知行”。
感谢您与我们交流共勉,一同提高认知、提升心性,好好工作,活在当下,平和喜悦
![]()
欢迎加入吴开达策略知行团队(含实习同学)。团队采取GP+LP与1+N模式,团队成员根据禀赋和意愿,充分交流双向匹配的原则下,确定分工领域,围绕分工领域深入系统研究,形成对该领域的洞察研判,积累个人价值,逐步成为分工领域的专家,并与其他领域协作,交叉验证,交流共享,一同进步。