欢迎交流,微信号:吴开达(po1wkd)、万科麟(15201149664)、张冬冬(13817265616)、徐陈翼(15151818771),对本公众号发消息“前瞻”或“中观高频”可获得相关数据库。财报季值得进一步挖掘的公司见图13
导读
无需担忧金融环境急剧收紧,4月反击。A股核心区间在3300-3800,盈利支撑市场回归中枢,4月立足景气抓结构,深挖业绩超预期标的。
摘要
国内:无需担忧金融环境急剧收紧。我们前期已经充分论证了无论是宏观数据还是行业景气均在上升阶段,当前国内环境中唯一对市场运行不利的条件为金融环境的收缩,如删去“不急转弯”。但删去不代表分母陡峭上行,金融环境的收缩并非朝夕之功,无需担忧金融环境急剧收紧,更需要重视分子上行幅度及持续性。长牛仍在,市场结构再平衡。此阶段低估值风格将优于高估值风格,同时中小盘风格与大盘风格收敛,顺周期中前期滞涨行业占优。长期把握核心成长如新能源、先进制造、医药医疗、高端消费等在结构新平衡下带来的超调机会。
海外:分母冲击缓解,新提振因素出现。我们前期已经论述了美债空头大概率在SLR松绑延期的预期落空后sell the fact,同时新兴经济体的加息大概率“自讨苦吃”,当前已被市场充分验证。美国政府的新刺激计划再度提振通胀预期,以及美国二季度经济将进入加速恢复阶段将是下一阶段的核心驱动。通胀预期上升背景下风险溢价要求提升,向风险要收益将充分体现在权益市场。我们认为风险资产在分母冲击缓解后,配置价值有所提升。同时由于美国的失业缺口仍有1000万以上,意味着其恢复仍是相当漫长的过程,每一次市场提前反应美联储紧缩预期会带来股市的回调布局窗口。
北上净流入节奏加快,公募短期进入剩余存量期。北上资金流入已超去年净流入总额过半,基金发行与储备回到低速阶段,公募进入存量建仓期。截止至2021年3月26日,北上资金全年净流入1098.30亿元,达2020年全年成交净买入额52.57%,在2019年三季度国际指数第一阶段纳入A股初步完成后,北上资金流入节奏再次加速,从交易行为上来看仍具有前瞻性。公募基金短期内进入剩余存量建仓期,3月至今公募股票型基金平均发行份额9.22亿份,混合型基金22.97亿份较年初回落明显;且皆低于去年平均水平其中股票型2020年平均份额16亿份,混合型为24.37亿份。
北上布局呈现多样性,市场进入年报增强阶段。北上增持行业由地产-周期-银行切换为多行业布局,本周前三天增持银行较多,周四五有所转向;同时,电子、电气设备、医药与机械等加入增持行列。市场进入年报期,个股超预期与公募最新持股变化将短期内催化增强收益表现,从ETF市场偏好来看半导体、创业板等受青睐。
行业配置:4月立足景气抓结构,深挖业绩超预期标的。1、中期顺周期龙头受益于分子上行,化工/银行/造纸/机械;2、长期确定性成长消化估值压力,配置性价比逐步提升,新能源/半导体/5G应用。备战4月财报季,我们在《往“中大市值”、“中低线”挖超预期》研究得出:中游制造板块及顺周期相关行业在复苏进程中表现最佳。同时,分析师覆盖的中大市值/中低线城市公司业绩更易超预期,值得挖掘。我们在《三条主线深挖超预期公司》进一步深挖,以一致预期和中值两口径筛选业绩预告超预期公司至广义、狭义两口径,对样本内400+公司业绩变动原因思考提炼,最终筛选出30家值得进一步挖掘的公司。
风险提示:经济复苏弱于预期,流动性收紧超预期,疫情反复超预期。
目录
正文
删去“不急转弯”,不代表分母陡峭上行,更需要重视分子上行幅度及持续性。我们前期报告已经充分论证了当前宏观景气仍有上行空间,经济同步指标尚未回归疫情前中枢,当前观点不变:经济同步指标继续修复,结构上生产>投资>消费,投资中地产>制造业>基建。在我们的框架中,高频数据如社会消费品零售总额、固定资产投资、工业增加值、进出口等是核心同步指标,同步指标的动能由先行指标决定。而政策的逆周期调节路径为:掌控先行指标(信贷社融),在滞后指标(就业和通胀)出现异常时进行逆周期调控,并通过同步指标验证。由于疫情冲击带来的基数效应,我们观察2020-2021年两年平均指标,投资已基本回到2019年水平(2019年均值为5.66%,2020-2021前两月均值为5.25%),而消费仍未回到此前中枢(2019年均值为8.16%,2020-2021前两月均值为6.65%),工业增加值由于海外需求高景气已回到2013-2014年水平(2019年均值为5.68%,2020-2021前两月均值为11.89%)。从驱动上看,由于去年下半年开启的生产景气主要由海外因素驱动,其持续是否能够超预期主要观察海外需求,我们对照海外经济修复状况:海外随疫苗接种逐步修复,美国快于欧洲,发达快于新兴,供需恢复的异步性有利于我国出口。
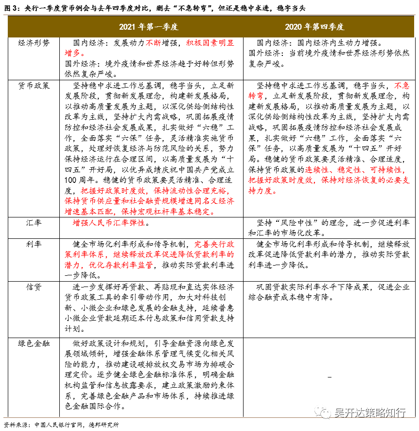
金融环境的收缩并非朝夕之功,无需担忧金融环境急剧收紧。我们认为,央行一季度的货币例会报告并不表示“要急转弯”。①需要注意到,央行对于经济形势的判断中提到“积极因素明显增多”,我们认为这意味着央行对于海外经济的复苏忧虑降低,这表明年内社融增速无需如去年般“略高于名义经济增速”;②但同时,央行对于货币政策的表态中更强调“保持流动性合理充裕”而非如2019年一季度那样“把好货币供给总闸门”,二季度的信用债到期高峰也不支持骤然收紧流动性;③对利率层面“继续释放改革促进降低贷款利率的潜力,优化存款利率监管”的表态,我们的解读是仍然深化LPR改革,促使银行对于实体贷款利率的锚更多向LPR靠拢;④对于流动性“量”的表述仍为“保持货币供应量和社会融资规模增速同名义经济增速基本匹配”,我们认为这隐含意义为M2以名义增速为中枢,上下波动不超过1个百分点,假定今年名义增速为10%(实际增速按市场一致预期8%计算,大概率高于一致预期),则M2大概率为9%-11%,结合“保持宏观杠杆率基本稳定”的稳杠杆表态,更大概率为9%;社融增速与名义增速匹配(即中性假设,在去年宽松的基础上略收紧),则可以得出今年社融增速大概率10-11%。央行当前对于全年社融及广义货币增速调控方向确定,节奏和幅度更多视经济恢复状况相机抉择:若经济恢复较好,则M2与社融更偏向较低假设,反之则偏向较高假设。而经济恢复是否得力则视2020-2021年平均实际GDP增速能否达到5.5%,而参考2017年年初M2及社融见高点后市场仍持续一年上行,而且在维持“推动实际贷款利率进一步降低”下,无需担忧金融环境急剧收紧。
我们前期已经论述了美债空头大概率在SLR松绑延期的预期落空后sell the fact,当前已被市场充分验证(美国长端利率并未迎来更陡峭上行)。美国政府的新刺激计划再度提振通胀预期,以及美国二季度经济将进入加速恢复阶段将是下一阶段的核心驱动。通胀预期上升背景下风险溢价要求提升,“向风险要收益”将充分体现在权益市场。我们认为风险资产在分母冲击缓解后,配置价值有所提升。同时由于美国的失业缺口仍有1000万以上,意味着其恢复仍是相当漫长的过程,每一次市场提前反应美联储紧缩预期会带来股市的回调布局窗口。
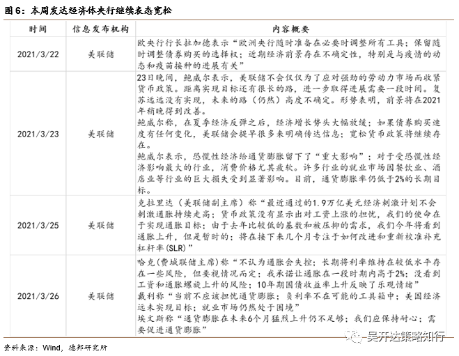
本周,发达经济体央行继续对收紧保持审慎态度。从发言人级别来看,美联储具有投票权的埃文斯、鲍威尔、克拉里达、博斯蒂克、哈克、戴利等均对短期将脉冲式上升的通胀表现出容忍态度,并表示直到就业市场恢复疫情前继续支持经济,虽然时间上有分歧(埃文斯认为2024年才具备加息条件,克拉里达、戴利等认为2023年具备加息条件),但年内不加息仍然是一致共识。我们认为,按照美联储口径,当前美国距离疫情前就业仍有1000万以上缺口,乐观假设下(每月按照恢复最快的今年2月37.9万人的二倍速计算),充分就业需要在2022年3月(约13个月)方能实现;中性假设即按照每月新增非农37.9万人计算需要在2023年(26-27个月)中方能实现;悲观情境则按照2016-2019年平均每月新增18.1万人计算2024年也不具备加息条件。在双重框架下,美联储年内不会加息,而二季度美国核心PCE若上升至3%以上,则美联储可能提出资产购买规模缩减计划,此风险将大概率出现在下半年。
中期顺周期龙头受益于分子上行。化工:“金三银四”旺季下PVC、DMC等价格继续抬升,万华年报符合预期,产品结构优化抚平盈利周期性。银行:2月社融中企业、居民长贷新增数据亮眼,继续看好盈利修复带来的资产质量提升。造纸:新一轮库存周期叠加海外浆厂开始提价,龙头纸企有望迎来量价齐升。机械:工程机械方面2月挖机数据较19年仍有50%+提升,同时看好工业高景气拉动的激光器、工控需求。
长期确定性成长消化估值压力,配置性价比逐步提升。新能源:电池产业链各环节价格维持高位,光伏方面年内硅料供给偏紧已成市场共识。半导体:晶圆产能短缺带动全供应链高景气。5G应用:关注REITs试点落地带来的IDC商业模式优化。
针对4月即将到来的财报季,我们在专题研究《往“中大市值”、“中低线”挖超预期——2020年A股业绩预告分析》中指出:业绩预告显示,中游制造板块及顺周期相关行业在复苏进程中表现最佳。同时,分析师覆盖的中大市值/中低线城市公司业绩更易超预期,值得挖掘。2020Q4及全年盈利增速预测:通过将净利润同比增速拆解成营收增速、净利润率增速和营收增速*净利润增速三部分,并以工业增加值和PPI同比两指标为主进行营收和净利润率的拟合和预测。从预测结果来看,2020年四季度机械设备(389%)、电气设备(726%)、医药生物(307%)业绩增速居前,而公用事业(-21%)和交通运输(-188%)业绩增速落后;2020全年有色金属(148%)、机械设备(105%)及电气设备(79%)表现最佳,而通信、传媒、纺织服装高增速则建立在2019年减值导致的低基数基础上。
而且我们进一步深挖,在专题研究《三条主线深挖超预期公司——基于业绩预告的增量思考》中,以一致预期和中值两口径筛选业绩预告超预期公司至广义、狭义两口径,对样本内400+公司业绩变动原因思考提炼,最终筛选出30家值得进一步挖掘的公司。
证券研究报告:《德邦证券-策略周报-4月反击,深挖业绩超预期标的20210328》
对外发布时间:2021年3月28日
报告发布机构:德邦证券股份有限公司
(已获中国证监会许可的证券投资咨询业务资格)
吴开达,德邦证券董事总经理|研究所副所长、总量组长、首席策略分析师(兼中小盘、新股研究)、上海财经大学金融专硕导师,主要研究市场微观结构。曾任国泰君安策略联席首席,所在团队获得过策略研究新财富、II-China、水晶球、金牛奖等多个最佳分析师奖项,拥有超过10年资本市场投研经历,兼具一级、二级买方投资及二级卖方研究经验,践行“自由无用,策略知行”。
欢迎加入吴开达策略知行团队(含实习同学),急需公司研究伙伴。团队采取GP+LP与1+N模式,团队成员根据禀赋和意愿,充分交流双向匹配的原则下,确定分工领域(大势、行业、公司、微观、新股),围绕分工领域深入系统研究,形成对该领域的洞察研判,积累个人价值,逐步成为分工领域的专家,并与其他领域协作,交叉验证,交流共享,一同进步。
欢迎关注【吴开达策略知行】
感谢您与我们交流共勉,一同提高认知、提升心性,好好工作,活在当下,平和喜悦