摘 要
行业配置建议:把握高景气,拥抱碳中和,关注预期差收敛赛道。a.高景气成长赛道:国防军工、被动元件、半导体&设备、工控自动化;b.碳中和成长赛道:清洁能源丨风电、光伏,传统高能耗行业减排替代丨新能源车&充电桩、装配式建筑,新兴高能耗行业集中度提升丨IDC;c.行业预期差有望逐步收敛:集运高运费所压制成长+核心消费赛道。
上游原料:2021年7月,采掘行业,石油开采、煤炭开采环比景气度均小幅上行,其他采掘环比景气度下行;化工行业,除橡胶环比景气度内部分化,石油化工、化学原料、化学制品、化学纤维环比景气度均上行,而同比景气度均上行;钢铁行业,普钢环比景气度小幅上行,特钢上行,二者同比景气度均上行;有色金属行业,稀有金属、金属非金属新材料环同比景气度均上行,工业金属环比景气度内部分化,而贵金属环比景气度小幅下行;建筑材料方面,水泥环比景气度下行,玻璃及其他建材环同比景气度均上行。
中游制造:2021年7月,电气设备行业电源设备环比景气度分化,锂电上行,高低压设备环比景气度内部分化;机械设备行业金属制品环/同比景气度均上行,同比大幅上行,专用设备环/同比景气度均内部分化,环比多下行,通用设备环比景气度下行,同比分化;电子行业电子制造环比景气度上行,半导体和光学光电子环比均内部分化,同比大幅上行,元件环/同比景气度均上行;通信行业设备景气度环同比均内部分化,通信运营景气度环同比均小幅上行;国防军工行业船舶制造环同比均上行,同比景气度大幅上行。
下游消费:2021年7月,农林牧渔行业总体环/同比景气度小幅下行,仅林业环/同比景气度均上行,种植业、渔业、禽畜养殖和农产品加工环比景气度分化,饲料环比景气度小幅下行,同比上行,农产品加工景气度环/同比均分化;食品饮料行业饮料制造环比景气度分化,同比景气度上行,食品加工环/同比景气度均分化;医药生物行业医药商业环比景气度下行,同比景气度上行,医疗服务环比上行、同比量价分化;纺织服装行业服装家纺环比景气度下行,同比景气度上行,纺织制造环比景气度分化而同比上行;轻工制造行业造纸及包装印刷环比景气度分化、同比上行,家用轻工环比景气下行,同比分化;家用电器行业整体景气度环比下行,同比上行;汽车方面总体环/同比景气度均下行,汽车整车及其他交运设备环比景气度分化,汽车零部件环比景气度下行,同比分化;传媒行业文化传媒环/同比景气度均上行,互联网传媒环比景气度下行,同比上行;休闲服务方面,餐饮环比景气度下行,酒店上行,景点维持,同比则均上行。
金融房建:2021年7月,非银金融方面,券商环比景气度分化,同比景气度上行,保险环比景气度下行,同比景气度量价分化;银行业方面环同比景气度均下行;房地产方面环/同比景气度均上行;建筑装饰方面,基础设施环比景气度下行,专业工程及房屋建设环/同比景气度均上行。
支持服务:2021年7月,公用事业领域,电力及燃气环同比景气度均上行;交通运输方面,航空运输和航运板块景气度环比上行,港口和物流板块景气度环比下行,高速公路与铁路运输板块内部分化,行业整体景气度环比下行,同比上行;商业贸易整体景气度环比下行,商业物业经营环比景气度下行,专业零售板块景气度环比分化,贸易板块景气度环比小幅上行,各板块同比景气度均上行;计算机行业整体景气度环比上行。
风险提示:高频数据对行业整体景气度解释力度有限。
目 录
1. 行业边际变化
1.1. 总览
1.1. 上游原料
1.1.1. 采掘
1.1.2. 化工
1.1.3. 钢铁
1.1.4. 有色金属
1.1.5. 建筑材料
1.2. 中游制造
1.2.1. 电气设备
1.2.2. 机械设备
1.2.3. 电子
1.2.4. 通信
1.2.5. 国防军工
1.3. 下游消费
1.3.1. 农林牧渔
1.3.2. 食品饮料
1.3.3. 医药生物
1.3.4. 纺织服装
1.3.5. 轻工制造
1.3.6. 家用电器
1.3.7. 汽车
1.3.8. 传媒
1.3.9. 休闲服务
1.4. 金融房建
1.4.1. 非银金融
1.4.2. 银行
1.4.3. 房地产
1.4.4. 建筑装饰
1.5. 支持服务
1.5.1. 公用事业
1.5.2. 交通运输
1.5.3. 商业贸易
1.5.4. 计算机
2. 行业配置建议:把握高景气,拥抱碳中和,关注预期差收敛赛道
2.1. 高景气成长赛道:国防军工、被动元件、半导体&设备、工控自动化
2.1.1. 军工
2.1.2. 半导体
2.1.3. 被动元件
2.1.4. 工控自动化
2.2. 碳中和成长赛道:清洁能源丨风电、光伏,传统高能耗行业减排替代丨新能源车&充电桩、装配式建筑,新兴高能耗行业集中度提升丨IDC
2.2.1. 风电
2.2.2. 光伏
2.2.3. 新能源车&充电桩
2.2.4. 装配式建筑
2.2.5. IDC
2.3. 行业预期差有望逐步收敛:集运高运费所压制成长+核心消费赛道
2.3.1. 轮胎
2.3.2. 免税
2.3.3. 医药生物
2.3.4. 食品饮料
3. 风险提示
正 文
1. 行业边际变化
1.1. 总览
1.2. 上游原料
2021年7月,采掘行业,石油开采、煤炭开采环比景气度均小幅上行,其他采掘环比景气度下行;化工行业,除橡胶环比景气度内部分化,石油化工、化学原料、化学制品、化学纤维环比景气度均上行,而同比景气度均上行;钢铁行业,普钢环比景气度小幅上行,特钢上行,二者同比景气度均上行;有色金属行业,稀有金属、金属非金属新材料环同比景气度均上行,工业金属环比景气度内部分化,而贵金属环比景气度小幅下行;建筑材料方面,水泥环比景气度下行,玻璃及其他建材环同比景气度均上行。
1.2.1. 采掘
2021年7月,石油开采方面,供给端OPEC原油产量环比增加2.4%,同比增幅达14.6%,美国新增钻机数环比增加5.1%,需求端中国原油进口量环比增加2.8%,库存端美国商业原油库存环比小幅下跌5.1%,价端环比均上行,阿曼原油现货价格环比上涨2.5%,同比涨幅已达68.3%;领域环比景气度小幅上行。煤炭开采方面,供给端全国原煤产量环比小幅下滑2.8%,库存端港口与钢厂炼焦煤库存均下行,下行幅度分别为5.9%、7.2%,价格方面炼焦煤与冶金焦出现分化,国内主要地区炼焦煤环比增长6.9%,同比增长达46.1%,主要港口国产冶金焦价格环比小幅下跌2.9%,但同比增长42.4%;领域环比景气度小幅上行。其他采掘方面,主要港口铁矿石库存环比上涨2.4%,铁矿石期货价格小幅下降1.4%,但同比涨幅达50.2%;领域环比景气度小幅下行。
1.2.2. 化工
2021年7月,石油化工方面,汽油价格环比继续小幅上涨0.4%,同比增长达43.5%,烯烃链条上同比均呈现上涨趋势,环比略有分化,PE、PP环比分别上涨4.4%、0.4%,丙烯跌1.4%;领域环比景气度小幅上行。化学原料方面,除钛白粉环比小幅下跌2.7%,但同比仍然增加58.5%,其余化学原料环比均呈现上涨状态,其中烧碱与环氧丙烷环比增长17.2%、8.8%,轻质、重质纯碱环比增加9%+,同比增幅达76%+;领域内部环比景气度上行。化学制品方面,草甘膦价格较上月继续上涨4.5%,同比涨幅已达134.0%;化肥价格环比均上涨,其中氯化钾、复合肥价格环比涨幅达23.2%、20.9%;民爆产品中,炸药、火工与焰火产品环比微涨0.2%,原料硝酸铵价格与上月基本持平,同比上涨17.3%;聚氨酯链上MDI、TDI价格环比均涨,纯MDI与聚合MDI环比增长24.3%、16.6%,同比增长70%+;领域环比景气度上行。化学纤维方面,氨纶20D价格环比继续上涨8.7%,同比涨170%+;涤纶价格小幅增长5%+,同比继续增长;粘胶纤维价格环比小幅上涨;锦纶链上PA6同比增长6.6%,同比增长39.9%;领域环比景气度上行。塑料方面,PC价格环比稍有下滑,跌幅为2.1%,较去年同期仍有81.6%涨幅。橡胶方面,轮胎原料天然橡胶与丁苯橡胶环比出现2.6%、1.4%上涨,炭黑价格环比继续小幅下滑2.5%,同比涨50%+;领域环比景气度内部分化。
1.2.3. 钢铁
2021年7月,普钢方面,钢铁供给端环比全面下滑,高炉开工率环比降6.6%,同比降低15.2%,生铁、粗钢与钢材产量环比分别跌为3.9%、7.5%和8.1%;需求端同比均呈现上行态势,其中地产投资同比增幅最高,达12.5%,公用事业基建投资环比增幅最小,为3.8%;库存方面,重点企业钢材库存环同比均小幅下跌2.1%,但同比微涨4.0%,三大钢材价格集体小幅增加,同比均增长30%+,螺纹钢环比涨幅居前,为2.5%;成本端铁矿指数环比稍有上涨,同比增长达75%+,领域环比景气度小幅上行。特钢方面,304不锈钢热轧板与冷轧卷价格走势均上行,环比分别增长8.6%、12.2%,同比均有30%以上涨幅;领域环比景气度上行。
1.2.4. 有色金属
2021年7月,贵金属方面,黄金与白银期货价格小幅回调,白银期货价格环比跌幅达6.0%,但同比仍有22.8%增幅;ETF持仓方面黄金与白银均小幅下跌,同比存在分化;领域环比景气度小幅下行。工业金属方面,铜、铝、铅、锌期货价格环比变化出现分化,其中铜期货价格较上月跌1.2%,而加工费上涨幅度达28.7%,除铝和铅外各工业金属期货价格小幅下跌;库存方面,铜、铅环比均上涨5.5%,铝、锌库存环比分别下降10.0%、8.4%;领域环比景气度内部分化。稀有金属方面,轻重稀土价格环比全面上行,钕价涨幅最高,达14.2%,钇价较上月持平;新能源金属价格较上月均上涨,其中锰环比增长15.3%,同比增幅达90%+;锡、镍期货价格较上月均小幅上涨,但库存端环比下跌,其中锡期货库存下跌达11.2%;小金属价格集体环比小幅上涨,钼价环比涨幅最高,达8.7%,钛亦有7.6%涨幅;领域环比景气度上行。金属非金属新材料方面,预焙阳极价格环比微涨2.4%,石墨电极价格较上月持平,二者同比涨幅均在60%以上;领域环比景气度小幅上行。
1.2.5. 建筑材料
2021年7月,水泥方面,供给端水泥产量环比减少8.3%,价格端全国水泥均价环比下滑6.8%,其中华东地区价格跌幅最高,达9.2%,仅有中南地区均价与上月持平,且同比涨幅达45.8%,其余地区价格环比均呈现下跌状态;领域环比景气度下行。玻璃方面,平板玻璃产量较上月小幅上涨1.4%,玻璃价格指数环比涨幅9.8%,同比涨幅达99.6%;领域环比景气度上行。其他建材方面,防水涂料价格较上月全面上行,其中纯MDI价格环比增幅最大,达24.3%;管材价格中PP环比增长4.4%,HOPE与PVC已有小幅上涨;门窗与建筑五金价格小幅分化;耐火材料价格环比涨0.6%,石膏价格下跌4.3%;领域环比景气度上行。
1.3. 中游制造
2021年7月,电气设备行业电源设备环比景气度分化,锂电上行,高低压设备环比景气度内部分化;机械设备行业金属制品环/同比景气度均上行,同比大幅上行,专用设备环/同比景气度均内部分化,环比多下行,通用设备环比景气度下行,同比分化;电子行业电子制造环比景气度上行,半导体和光学光电子环比均内部分化,同比大幅上行,元件环/同比景气度均上行;通信行业设备景气度环同比均内部分化,通信运营景气度环同比均小幅上行;国防军工行业船舶制造环同比均上行,同比景气度大幅上行。
1.3.1. 电气设备
2021年7月,电机方面,电机制造生产者价格指数当月同比增长5.9%。电源设备_锂电方面,量端来看,三元锂电池产量环比小幅续涨8.6%,较去年同期增长144%,磷酸铁锂电池产量环比增长达20%,同比增长达236%+;价端来看,正极材料中磷酸铁锂与三元811均环比增长5%+;负极材料价格与上月相比几乎持平,终端天然石墨略有上涨,但同比呈现负增长;干湿法隔膜与铜箔价格与上月持平,同比出现分化;电解液价格环比全线涨17%以上,其中磷酸铁锂电解液环比增长达24.8%,六氟磷酸锂同比增长超439%;领域环比景气度整体上行。电源设备_光伏方面,光伏电池产量环比微涨0.7%,产业链从上游硅料到下游电池价格端全面呈现下跌趋势,多晶电池环比跌幅达16.7%,其次多晶硅片、单晶硅片环比跌9.8%、6.6%,但同比涨幅均达100%+,其余材料价格跌幅小;领域环比景气度下行。电源设备_风电方面,发电设备新增容量回落43.3%,同比亦下降22.8%;领域环比景气度下行。高低压设备方面,量端来看,充电桩新增保有量环比下滑30.5%,但同比涨幅达246%,高压开关出口数量环比大幅上涨34.0%,价端来看,电线电缆与高压开关环比与上月基本持平;领域环比景气度内部分化。
1.3.2. 机械设备
2021年7月,金属制品方面,金属集装箱产量延续前月涨势,环同比分别上涨5.6%和314.6%;领域环比景气度小幅上行。专用设备方面,主要企业挖掘机内销继续回落,环比下滑24.9%,出口环比亦下跌18.2%,但同比增幅达75%+;塔吊方面庞源指数点值、吨米利用率较前月分别下滑2.5%、2.6%,各规模拖拉机产量开始小幅回升,其中大中型环比增长8.8%,但同比下降7.0%,中型环比上涨2.1%,同比下降11.5%;油服端亚太石油钻机数量环比持续上涨,幅度达5.8%;激光器设备端制造业PMI基本与前月相比微跌0.5%,永康五金市场交易价格指数与前月基本持平;空分设备端零售仅氩气价格上涨0.6%,氧气价格环比大幅下滑32.8%,与去年同期相比亦下滑34.2%;领域环比景气度分化,多下行。通用设备方面,工业机器人产量环比下跌13.9%,同比涨48.0%,金属切削机床产量环比亦跌12%+,同比提升约28.2%;冷柜产量环比延续下滑3.4%,同比续跌22.7%;压缩机出口环比下滑3.8%,其中,空调压缩机出口与上月基本持平,但同比增长23.8%;旋转压缩机、冰箱压缩机销量环比分别下跌6.7%、5.2%;泵、阀与前月相比略有下滑,手动工具价格与前月相比微涨2.3%;领域环比景气度下行。
1.3.3. 电子
2021年7月,电子制造方面,国内手机出货量环比增长11.7%,较去年同期增长28.6%,5G手机出货占比较上月提升2.5%;鹏鼎控股月度营收环比增长15.7%,同比增长6.8%;舜宇光学月度出货数据环比纷纷上涨,其手机镜头与手机模组月度出货量环比增幅分别为9.8%、22.1%;金属结构件价格则较前月有12.8%的提升;领域环比景气度上行。半导体方面,中芯国际8英寸晶圆出量环比增长12.0%,同比增长21.6%;国内集成电路产量和台湾8寸晶圆代工产量环比均实现小幅增长;NAND价格与上月相比下滑4.9%,DRAM价格基本与上月持平,但同比增幅达118%+;功率领域英飞凌IGBT与低压Mosfet平均货期较上季缩短1.1%,但同比均延长70%+,高压Mos平均货期环比持平;模拟领域电源管理平均货期环比持平,英飞凌环同比均延长110.9%;领域环比景气度内部分化。光学光电子方面,光电子器件产量同比下滑7.1%,但同比仍有19.6%增长;LCD面板继续小幅上涨,显示器面板价格环比涨1.4%,其余价格与上月持平,LED相关价格指数环比微幅下跌0.1%;群创月度营收环比提升2.3%,同比增长35.6%,其余月度营收环比小幅下降,但同比仍然上涨;领域环比景气度内部分化。元件方面,印刷电路板价格环比微幅上涨0.5%;臻鼎、欣兴月度营收分别环比增长13.1、12.0%;被动元件台湾价格指数环比微幅增长0.3%,国巨、华新科月度营收环比分别增长2.8%、3.6%,奇力新环比增长4.6%;领域环比景气度上行。
1.3.4. 通信
2021年7月,通信运营方面,联通出账用户数较上月略增0.4%,同比增长0.7%;领域环比景气度小幅上行。通信设备方面,基站设备产量、程控交换机环比分别增长18.1%、26.5%,但仍少于去年同期,光缆产量较上月微幅下降2.2%,略高于去年同期;电线缆、光缆及电工器材价格同比增长16.9%;领域环比景气度内部分化。
1.3.5. 国防军工
2021年7月,船舶制造方面,中国新接船舶订单量环比增长26.9%,同比增幅达359.2%;全球新承接造船订单量环比续跌-6.5%,而同比仍有483.7%的增幅,领域环比景气度上行。
1.4. 下游消费
2021年7月,农林牧渔行业总体环/同比景气度小幅下行,仅林业环/同比景气度均上行,种植业、渔业、禽畜养殖和农产品加工环比景气度分化,饲料环比景气度小幅下行,同比上行,农产品加工景气度环/同比均分化;食品饮料行业饮料制造环比景气度分化,同比景气度上行,食品加工环/同比景气度均分化;医药生物行业医药商业环比景气度下行,同比景气度上行,医疗服务环比上行、同比量价分化;纺织服装行业服装家纺环比景气度下行,同比景气度上行,纺织制造环比景气度分化而同比上行;轻工制造行业造纸及包装印刷环比景气度分化、同比上行,家用轻工环比景气下行,同比分化;家用电器行业整体景气度环比下行,同比上行;汽车方面总体环/同比景气度均下行,汽车整车及其他交运设备环比景气度分化,汽车零部件环比景气度下行,同比分化;传媒行业文化传媒环/同比景气度均上行,互联网传媒环比景气度下行,同比上行;休闲服务方面,餐饮环比景气度下行,酒店上行,景点维持,同比则均上行。
1.4.1. 农林牧渔
2021年7月,整体上,农产品批发200指数较上月下降1.4%,同比下滑5.9%,国内农产品景气度环比小幅下行。种植业方面,除天然橡胶环比微涨2.6%,同比增长达22.5%,其余产品价格均呈现小幅下跌,其中玉米价格较上月下滑4.0%,但同比仍有21.5%的涨幅;领域环比景气度分化,多下行。渔业方面,各品种价格趋势出现分化,其中鲫鱼与白鲢鱼环比价格涨幅分别为2.2%、4.4%,大带鱼环比跌幅达9.0%,同比下跌6.1%,鲤鱼价格较上月略有下滑,但与去年同期相比仍有39.7%增长,领域环比景气度内部分化。林业方面,四川地区与上海地区中密度纤维板价格与上月均略有上涨;领域环比景气度小幅上行。饲料方面,生猪与肉鸡饲料价格均小幅下跌1%+,饲料产量环比下滑6.4%;领域环比景气度小幅下行。禽畜养殖方面,生猪需求端环比增长10%+,库存同比增长29.2%,外三元生猪价格较上月增长8.0%,成本亦增长7.7%,但同比存在66%+跌幅;肉鸡苗价格环比大跌41.2%,而白羽肉鸡价格小幅下跌7.1%;领域环比景气度内部分化。农产品加工方面,食用油与食糖价格环比微涨,食糖产销比较上月提高15.1%,伴随着库存下降26.9%;淀粉与乙醇价格小幅下滑;氨基酸价格虽同比仍有涨幅而环比继续下跌,赖氨酸价格环比跌幅最高,达5.7%;领域环比景气度分化,多下行。
1.4.2. 食品饮料
2021年7月,饮料制造方面,白酒部分五粮液零售价维持不变,泸州老窖零售价较上月增幅较大,达12.7%,同比增长8.4%;水井坊、山西汾酒价格较上月分别小幅上涨1.6%、0.6%;领域环比景气度分化,多上行。啤酒部分,均价环比微涨1.5%,但产量环比下跌3.4%;领域环比景气度维持。软饮料部分,在制造价格环比小幅下跌0.1%的情况下,零售额跌幅达16.8%;领域环比景气度下行。食品加工方面,乳品部分生鲜乳价格较上月回调19.3%,国产与进口婴幼儿奶粉零售价环比继续增长,幅度达25%+;领域环比景气度内部分化。调味发酵品部分,价格较去年上涨4.6%。肉制品方面,白条猪、白条鸡价格继续小幅下跌,环比跌幅分别为3.4%、0.5%,白条猪价格较去年同期跌56.3%;领域环比景气度下降。休闲食品方面,线上销售额环比下跌21.4%,而销售均价微涨2.7%,领域环比景气度下行。
1.4.3. 医药生物
2021年7月,化学制药方面,化学原药产量较上月增加15.0%,同比增长15.4%,维生素价格全面下滑,其中维A环比跌幅最高,达7.9%,同比跌幅27%;领域环比景气度下行。中药方面,中成药产量较上月下跌14.9%,但高于去年同期,中药材价格小幅上升0.1%;领域环比景气度下行。医疗器械方面,医疗器械PPI同比继续下跌2.0%。医疗商业方面,药品零售额环比下跌9.5%,同比上升9.3%;领域环比景气度下行。医疗服务方面,医疗保健创投事件数量环比增长120.8%,同比增长17.8%,创投金额亦环比增长27.9%;领域环比景气度上行。
1.4.4. 纺织服装
2021年7月,服装家纺方面,纺织服装零售额较上月下跌19.5%,同比微增6.3%,纺织总类价格指数基本维持,服装及附件出口金额环比增长9.4%,领域环比景气度下行。纺织制造方面,PPI较上月微幅上涨0.6%;布匹产量累计同比上升12.7%,价格环比较上月微跌0.5%,纱产量累计同比增16.0%,价格环比涨5.0%,领域环比景气度内部分化。
1.4.5. 轻工制造
2021年7月,造纸方面,包装纸端国废价格环比续跌8.9%,原纸价格则高位企稳,文化纸端仅内盘漂针浆和铜版纸价格较上月环比出现回升,其中铜版纸价格环比增长8.0%增幅第一,针叶浆、阔叶浆分别下降6.2%和9.2%降幅居前,白卡纸价格环比延续上期下滑,其中博汇出厂价环比跌幅扩大至26.0%,领域环比景气度分化,多下行;包装印刷方面,易拉罐及罐体出口量环比下跌18.0%,但同比增长达214%+,软管出口量环比小幅上涨,达5.4%,领域景气度内部分化;家用轻工方面,国内方面家具类零售额环比转跌14.3%,建材家具卖场销售额环比跌幅扩大至5.8%,出口方面家具及其零件出口金额环比小幅下降1.5%,插座景气度和价格指数续上期下行趋势,环比降幅均为0.6%,金银珠宝零售额环比跌幅扩大至15.4%,黄金价格环比亦下滑1.1%,领域环比景气度下行。
1.4.6. 家用电器
2021年7月,整体方面,家用电器和音响器材类限上零售额环比转跌32.9%,同比小幅增长8.2%,环比景气下行;白色家电方面,国内空调/洗衣机/冰箱/吸尘器出口环同比同步下滑,其中空调出口环比下滑36.2%,同比下滑13.5%,吸尘器出口环比下滑13.2%,同比下滑12.2%,跌幅居前,微波炉出口环比由负转正达10.6%;视听器材方面:液晶电视出口环比继续回升,涨幅扩大至7.5%。
1.4.7. 汽车
2021年7月,整体,国内汽车销量环同比下跌7.5%、11.8%,其中商用车销量下滑快于乘用车,环同比均下跌近30%,领域环比景气度下行;汽车整车方面,SUV和CAR产销环同比延续上月下跌,MPV产销环比则由负转正,产量环比上涨22.7%,销量环比上涨18.8%,客车产销亦全面下滑,其中大型客车产销量环比下滑近50%跌幅第一,轻、重卡产销环同比继续下探,轻、重卡销量环比跌幅20%+,产量环比跌幅14%+,而国内新能源乘用车销量环比增长6.0%,同比增长188.6%,新能源商用车销量环比上涨2.3%,同比增长60.0%,小鹏、威马、哪吒汽车销量环比分别增长8.2%、0.5%、17%,蔚来汽车销量环比小幅下滑1.9%,同比均大增,领域环比景气度分化,多下行;汽车零部件方面,受前期轮胎供给端开工率下滑影响,轮胎产量环比继续下滑3.6%,全/半钢胎开工率环比分别下滑6.1%/4.4%,轮胎经销商价格指数环比续跌0.3%,变速器价格指数基本与上期持平,压缩机出口数量环比继续回落,跌幅3.8%,领域环比景气度下行;其他交运设备方面,国内方面二手摩托车交易量环比减少13.6%,出口方面内燃机摩托车出口数量环比减少4.8%,电动摩托车出口数量环比延续增长,涨幅达2.4%,领域环比景气度分化,多下行。
1.4.8. 传媒
2021年7月,互联网传媒方面,中国审批手游版号数量环比小幅增长1.2%,但同比大幅下滑48.5%,手游买量投放素材数环同比均实现正增长,环比涨幅10.0%,同比涨幅50.2%,中国移动游戏销售收入环比下滑6.3%,领域环比景气度下行;文化传媒方面,电影票房环比大幅上涨53.5%,同比增幅已达1400%+;书刊销售均价环同比均下滑,环比下跌幅度达14.6%,但销量增加近71.7%,领域环比景气度上行。
1.4.9. 休闲服务
2021年7月,餐饮方面,限额以上企业餐饮收入总额环比续跌0.1%,同比增长24.2%,领域环比景气度下行;酒店方面,客房需求、供给环比分别增长10.8%、2.3%,同时平均房价环比增长7.7%,出租率环比涨6.1%,领域环比景气度上行;景点方面,景点门票价格较上月持平,但同比增长7.3%,领域环比景气度维持。
1.5. 金融房建
2021年7月,非银金融方面,券商环比景气度分化,同比景气度上行,保险环比景气度下行,同比景气度量价分化;银行业方面环同比景气度均下行;房地产方面环/同比景气度均上行;建筑装饰方面,基础设施环比景气度下行,专业工程及房屋建设环/同比景气度均上行。
1.5.1. 非银金融
2021年7月,券商方面,上证指数平均点位下降1.7%,债券融资额环比继续增长,增幅为5.4%,领域环比景气度内部分化;保险方面,中国十年国债到期收益率环比下跌12.3BP,中国人寿保费累计同比小幅上升3.0%,平安人寿保费累计同比小幅下降3.6%,领域环比景气度下行。
1.5.2. 银行
2021年7月,银行方面,金融机构新增人民币贷款环比由正转负,降幅达49%+,新增存款环比亦出现大幅下降,降幅高达129%+;息差层面,LPR同上月基本持平,Shibor环比继续下降,降幅为5.51个BP,领域环比景气度下行。
1.5.3. 房地产
2021年7月,房地产开发方面,量端房地产累计投资完成额同比增长12.7%,购置土地累计面积同比下滑9.3%,房屋新开工累计面积同比微幅下滑0.9%,房屋竣工累计面积同比增长25.7%,商品房销售面积累计同比增长21.5%,价端土地成交溢价率较上月回升5.0%,百城住宅价格指数环比继续小幅增长0.4%、同比则增长3.8%,领域环比景气度小幅上行。
1.5.4. 建筑装饰
2021年7月,基础建设方面,政府债券社会融资规模环比大幅下滑75.8%,专项债融资规模亦出现20.9%的环比回落,但同比增幅超800%较为亮眼,基础设施投资、房地产、制造业固定资产投资完成额累计同比延续上期增长,增幅分别为4.2%、12.5%、17.3%,中国电建累计新签合同环同比延续增势,环比涨幅为31.6%,同比涨幅为23.3%,领域环比景气度下行;专业工程方面,中国中冶累计新签合同金额环比增加14.4%,中国化学亦有7.1%增长,装配式建筑领域塔吊吨米和台数环同比均上涨,塔吊吨米同比增长20.6%,塔吊台数同比增长35.9%,领域环比景气度上行;房屋建设方面,中国建筑累计新签合同金额环比增长8.3%,同比增长近20%,领域景气度环比上行。
1.6. 支持服务
2021年7月,公用事业领域,电力及燃气环同比景气度均上行;交通运输方面,航空运输和航运板块景气度环比上行,港口和物流板块景气度环比下行,高速公路与铁路运输板块内部分化,行业整体景气度环比下行,同比上行;商业贸易整体景气度环比下行,商业物业经营环比景气度下行,专业零售板块景气度环比分化,贸易板块景气度环比小幅上行,各板块同比景气度均上行;计算机行业整体景气度环比上行。
1.6.1. 公用事业
2021年7月,电力方面,全社会发电量与用电量环比延续上期增势,分别增长10.6%、10.3%,水电占比绝对值环比小幅提升2.1%,火电设备平均利用小时环比亦提升18.4%,领域环比景气度上行;燃气方面,国内天然气产量环同比继续稳步上行,环比增长19.8%,同比增长11.1%,LNG天然气价格环比涨幅持续扩大至16.8%,同比涨幅亦高达74.2%,领域环比景气度上行;环保工程及服务方面,生态建设和环境保护PPP投资额环比微幅增加0.7%,同比增加8.7%,市政工程PPP投资额与上月水平基本相当,同比增长4.4%,领域环比景气度维持。
1.6.2. 交通运输
2021年7月,整体来看,CTSI指数环比降幅较上月收窄至0.8%,同比则上涨8.7%,领域环比景气度继续下行;空运方面,民航客运量环比增长19.0%,领域环比景气度上行;航运方面,干散货端BDI、BCI环比增幅由负转正,分别上涨8.7%和6.4%,油轮方面VLCC与上期持平未发生明显变化,集运方面美西线运价环比续涨12.5%,欧线运价亦上涨15.3%,领域环比景气度上行;港口方面,规模以上港口货物吞吐量环比续跌5.1%,领域环比景气度下行;高速公路方面,公路客运量环比由负转正,小幅增长1.8%,货运量环比续跌2.5%,领域环比景气度内部分化;铁路运输方面,铁路客运量环比由负转正,增幅达25.4%,货运量环比继续回落,跌幅为3.9%,领域环比景气度内部分化;物流方面,物流LPI数据环比继续下行,业务总量LPI和新订单LPI环比分别下跌4.3%和2.5%;快递端量价齐跌,平均单价环比下降1.6%,业务量环比亦减少8.3%,促使快递行业收入环比减少9.7%,但同比仍有14.4%的涨幅,领域环比景气度下行。
1.6.3. 商业贸易
2021年7月,整体,社会消费品商品零售总额环比出现7.1%回落,整体景气度环比下行;一般零售方面,百家大型零售企业零售额累计同比增长19.9%;专业零售方面,金银珠宝类商品零售额环比跌幅扩大至15.4%,同比仍有13.5%增幅,网上商品和服务零售额累计值环比续增16.3%,同比亦有17.0%增幅,领域环比景气度内部分化;商业物业经营方面,建材家居卖场当月销售额环比续跌5.8%,但同比仍有40.7%涨幅,领域环比景气度小幅下行;贸易方面,当月出口额基本与上月持平,同比增长19.3%,年内累计出口额较去年有35%+的增长,领域环比景气度小幅上行。
1.6.4. 计算机
2021年6月,软件业务收入累计值环比增长30%+,同比亦有26%增幅,其中软件产品收入累计值较去年同期增长19%+,信息技术服务收入累计值亦有31.2%的同比增长,软件业务出口金额同比增长7.8%,行业环比景气度上行。
2. 行业配置建议:把握高景气,拥抱碳中和,关注预期差收敛赛道
2.1. 高景气成长赛道:国防军工、被动元件、半导体&设备、工控自动化
2.1.1. 军工
《倡议书》下军工行业景气不改,集采挤压价端下降空间有限。8月21日,陆军装备部发布《关于加快推动陆军装备高质量高效益高速度低成本发展的倡议书》,提出“大力推开原材料竞价采购、分系统竞争择优、大批量阶梯降价,多点挖潜、控价让利,通过精益管理实现价格整体最优”。军工行业具有重资产、重技术、重设备的特点,同时早前已在部分领域、重点产品进行集采应用,因此未来大批量集采对军工行业价端压制预期有限,而行业量端有望实现快速增长,行业景气不减。
导弹、航天航空领域上市公司中报业绩亮眼,验证行业高景气。截至8月24日,军工行业已有44家上市公司公布中报,其中导弹、航天航空产业链上市公司业绩表现亮眼,超8成公司业绩实现同比增长。导弹方面,中、下游环节上半年业绩增速普遍居于45~80%区间,更有个别公司业绩增速超300%+,军机方面,上、中、下游上半年业绩增速中位数分别为77%、73%和23%,业绩较上年同期快速增长,验证行业高景气。
2.1.2. 半导体
受益于新能源汽车渗透率持续提升,功率半导体下半年业绩确定性较强。功率半导体是新能源汽车价值量提升最多的部分,单车用量较燃油车提升近9倍,目前新能源汽车产销持续高涨,7月新能源乘用车渗透率已提升至14.8%,未来在全球碳减排背景下,新能源汽车销量有望持续向上,带动功率半导体市场实现多倍扩张。据HIS预测,2021年全球功率半导体市场规模将达到441亿美元,同比增长4.5%,其中中国功率半导体市场规模将达到159亿美元,规模快速增长。
供给端持续受压,三季度电源管理IC和功率半导体交期维持高位。电源管理IC为半导体中最紧缺环节,二季度英飞凌电源管理IC平均交期为41周,较一季度延长18周,ST电源管理IC平均交期为35周,较一季度延长13周,三季度紧供给状态维持,货期保持高位,电源管理IC相关设计公司业绩有望迎来爆发。功率半导体方面,企业订单交期亦排至22Q1/22Q2,二季度英飞凌IGBT平均交期维持在31周高位,低压MOS交期则延长至39周,三季度受交期维持高位影响“涨声渐起”。
2.1.3. 被动元件
受益于下游需求多倍扩张,行业景气度持续向好。据产业链估计,5G手机MLCC平均用量将较4G手机增加约10%-30%;5G基站端MLCC用量亦有大幅增长,据VENKEL统计,5G基站MLCC平均用量有望超过1万只,为原4G基站平均用量的2倍+;此外,据Paumanok统计,纯电动车的单车MLCC用量为传统燃油车6倍,对MLCC需求带动较强。因此,随着新能源汽车逐步代替传统燃油车、5G基站加快建设以及5G手机持续渗透,被动元件需求有望实现多倍增长,业绩确定性较强。
马来西亚疫情日渐严峻,被动元件供给持续承压,下半年行业景气有望延续。近期马来西亚疫情持续严峻,自7月13日起单日新增确诊病例持续破万例,8月20日新增确诊病例更是创下历史新高,6月马来西亚政府已宣布无限封城,从目前疫情现状来看短期内解除封锁可能性较低。全球第二大钽电容厂商美国AVX、全球第一大MLCC厂商日本村田、全球第四大MLCC厂商太阳诱电、全球前两大铝电容厂佳美工和尼吉康、固态电容龙头松下当地产能严重受挫。近期个别公司拟调降电阻价格,主要出于稳固市场份额目的,后续在行业需求端快速扩张的背景下,竞争格局恶化可能性较低。
2.1.4. 工控自动化
工控自动化行业高景气背后的核心驱动因素是人口红利边际下行所导致的制造业“用工难”。我国制造业农民工人数在2008~2012年间依然维持上升趋势,制造业民工占整体水平在36%~37%,但2012年随着平均收入增速下降至11%,随即2013年制造业农民工占比陡然降至31%。2013~2020年制造业农民工数量开启下行趋势,而月平均收入增速中枢下移亦降低了农民工在制造业的就业意愿,制造业企业面临人力成本上行以及“用工难”双重压力,在此大背景下工控自动化成为了制造业企业走出双重压力的最优方案。
工控自动化行业有传统制造业的周期性,今年制造业投资逐步恢复支持行业α+β两端同步上行。2017~2020年间,工业自动化行业规模增速除2019年均维持10%+,2019年制造业固定资产投资增速下滑拖累β端。2020年新冠疫情导致国内制造业投资大幅下滑,但2021年以来我们通过计算制造固定资产投资完成额较2019年两年复合增速,发现4月增速已回正,且至7月期间持续上行,工控自动化行业β端确认反转。从工业机器人这一具有代表性的微观产品来看,2020年虽有疫情扰动,但单月同比增速未向下破+10%,而今年以来,单月同比增速更是保持在40%+,6月产量达到历史新高,7月亦维持在3万套+水平,工控自动化行业高景气不断验证,行业α端弹性逐步释放。
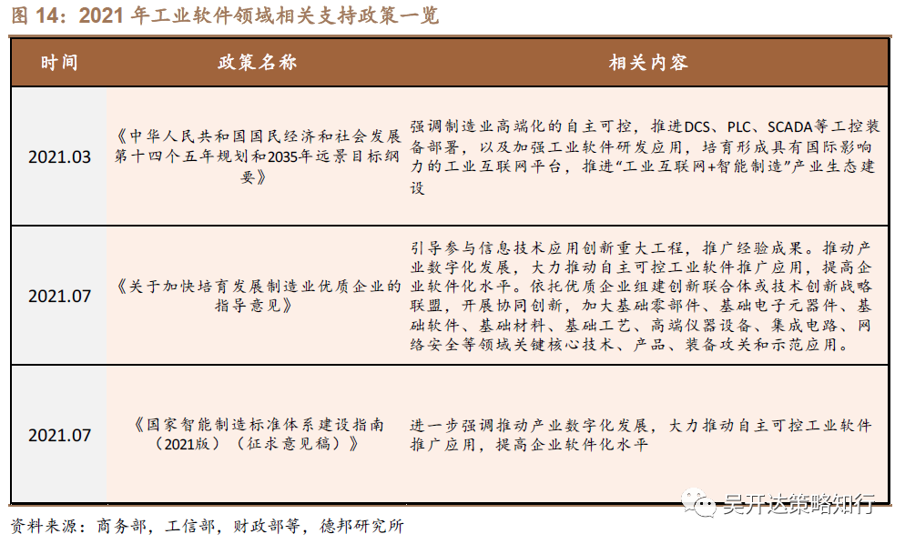
国内工业互联网加速渗透需求与关键工业软件“卡脖子”间的矛盾逐步浮现,大力推动自主可控工业软件推广应用已上升至国家级战略高度。随着我国工控自动化行业规模迅速提升,国内工业软件产业规模增速近三年维持10%+,大幅领先全球规模增速。但从细分领域来看,我国仅经营管理类软件上实现了70%的国产化率,且高端化市场仍由SAP、Oracle主导,领域内国产代表性公司与SAP合作停止后业绩亦较为挣扎;生产控制类国产化率达到50%,涌现了上海宝信、和利时、浙大中控等行业领军企业,但在高端市场中还不占优势;运维服务进口依赖度达70%,国内缺少成熟工程应用,缺乏数据和经验积累;以CAD为代表的研发设计类进口依赖度高达95%,国内劣势依然较大,面临“卡脖子”问题。2021年2月,工业软件首次入选科技部国家重点研发计划首批重点专项,上升至国家级战略部署高度,同月,习近平总书记发表重要讲话强调要加快攻克重要领域“卡脖子”技术,国产工业软件企业有望持续受益于政策突破技术难关,最终乘工业互联网东风实现高速增长。
工业重要性+紧迫转型需求+政策导向助推工业软件行业发展。我国工业发展规模提升速度快,在经济发展中处于重要地位,但我国制造业在技术水平、创新能力、生产效率等方面均存在不足,我国人口红利逐渐消退,导致我国制造业从劳动制造型向技术密集型升级的需求迫切。在此背景下,工业软件是驱动工业4.0的关键因素,在制造业迈向工业4.0的进程中将成为产业变革的核心推动力。同时,工业软件自主可控关乎国家工业生产基础安全,实现软件国产化是我国制造业升级转型的核心诉求。国家自2016年起相继出台一系列文件,2021年再度深化,强调支持自主可控工业软件的应用和创新发展。
2.2. 碳中和成长赛道:清洁能源丨风电、光伏,传统高能耗行业减排替代丨新能源车&充电桩、装配式建筑,新兴高能耗行业集中度提升丨IDC
2.2.1. 风电
下半年风电装机有望持续回暖。受益于“碳达峰·碳中和”主线,以及相关补贴政策的支持,风电装机量快速提升,2021年1-7月风电新增发电设备容量12.6GW,较上年同期增长46.8%,较19年亦增长22.4%。从风电招标量数据来看,上半年风电招标量约30GW,大超市场预期,考虑到海上风电抢装和风机降本等因素,下半年风电招标有望进一步提速,支撑风电装机量持续回暖。
2.2.2. 光伏
6月硅料价格见顶,组件业绩有望改善。2021年以来硅料行业供需失衡,硅料价格持续上涨,对下游利润造成挤压,6月以来形势开始改善,硅料价格于6月初见高点后难以进一步向上。组件环节利润率水平较低,此前受上游硅料涨价挤压最为严重,随着硅料价格的回落出现,同时叠加政策端支持,下半年组件环节业绩有望改善。
2.2.3. 新能源车&充电桩
汽车整体销量下滑背景下,新能源汽车实现逆势增长。7月新能源汽车销量达27.06万辆,创单月历史新高,渗透率亦稳步提升至14.8%。6月8日乘联会上调本年度新能源乘用车销量预测值,上修全年销量至240万辆,下半年销量有望超125万辆。据EV Tank预测,到2025年中国新能源汽车销量有望超过500万辆,年复合增长超过30%,新能源汽车景气维持高位。
受益于下游新能源汽车产销两旺,锂电池产量有望持续向上。在新能源汽车高销量的带动下,锂电池产量表现亮眼,7月磷酸铁锂、三元电池产量双双创历史新高,其中磷酸铁锂电池7月产量达9330MWh,同比涨幅高达236.2%,而三元电池产量达7986MWh,同比亦有144.0%涨幅。在新能源汽车销量持续向上的背景下,锂电池产量有望在下半年继续维持高位。
受益于下游旺盛需求,锂电池材料价格有望维持高位。受益于下游旺盛需求,正极价格自2020Q4触底反弹后持续增长,截至7月磷酸铁锂正极材料价格已升至5.09万元/吨,三元正极材料亦升至21.18万元/吨,均为2020年以来新高点;负极环节人造石墨价格亦持续上探,7月中端人造石墨价格延续上月高位,中端天然石墨价格则环比增长1.4%;8μm铜箔价格自2020年6月以来持续增长,由73元/公斤上升至106元/公斤;电解液环节价格自去年8月来持续上涨,7月三元电解液/磷酸铁锂/六氟磷酸锂环比继续上涨17.4%/24.8%/21.8%。在下游下半年景气度不改方向背景下,锂电池材料需求将维持旺盛,从而支撑各材料价格继续维持高位。
下游需求持续旺盛下紧供给有望维持,锂矿价格或将持续向上。受新能源汽车产销持续高涨驱动,锂矿需求端持续增长,但供给端短期难以扩张,海外锂业巨头受资金影响多推迟扩产计划至2022年后,因此锂价在2021上半年持续增长,8月初电池级碳酸锂价格发起新一轮上涨至11.3万元/吨以上。下半年锂矿紧供给状态预计难以改善,锂价有望继续向上。
受益于新能源汽车销量增长,充电桩亦迎来快速发展期。7月充电桩保有量新增2.7万个,环比出现30.5%回落,但同比仍有近250%涨幅。若按照车桩比1:1的建设目标,中国充电桩建设仍存在较大缺口,后续在政策的催化下,充电桩有望加速发展。
2.2.4. 装配式建筑
在“碳中和”等环保政策催化下,低劳动力需求、低能耗、低污染的环保绿色装配式建筑为建筑行业转型趋势。1)2016年至今,国家陆续推进装配式建筑政策,2020年9月最新出台的《关于加快新型建筑工业化发展的若干意见》指出,发展新型建筑工业化是城乡建设领域绿色发展、低碳循环发展的主要举措,2020年装配式建筑面积占新建建筑面积仅20%,结合碳中和大背景下,装配式建筑未来行业空间广阔。2)目前我国人口出生率走低,农民工老龄化严重,劳动力不足导致人工成本提升,装配式建筑能有效缩短工期,降低对劳动力需求,是建筑行业发展的必然趋势。3)根据《中国建筑能耗研究报告(2020)》,2018年全国建筑全过程能耗总量占全国能源消费比重为46.5%,碳排放量占碳排放总量比重超过51.3%,相比于传统建造工艺,装配式建筑拥有低能耗、低碳排放的特点,更符合绿色发展理念。
7月装配式建筑行业维持高景气。装配式建筑庞源塔吊吨米数同比增长20.6%,装配式建筑塔吊台数同比增长35.9%,后续有望保持稳定增长。
2.2.5. IDC
地方“两新一重”规划接连推出,新项目对PUE提出更高要求,行业龙头或乘碳中和机遇进一步抢占市场份额。
2021年4月7日上海市经济信息化委率先发布《市发展改革委关于做好2021年本市数据中心统筹建设有关事项的通知》,2021年首批拟支持新建数据中心项目总规模约3万标准机架(标准机架指IT功耗以6kW计的设备机架),《通知》在发展导向部分明确指出了新项目的绿色节能导向。
2021年7月4日工信部印发《新型数据中心发展三年行动计划(2021-2023年)》,用3年时间,基本形成布局合理、技术先进、绿色低碳、算力规模与数字经济增长相适应的新型数据中心发展格局,《计划》重点任务单独强调“绿色低碳发展行动”:1)加快先进绿色技术产品应用;2)持续提升能源高效清洁利用水平;3)优化绿色管理能力。
2.3. 行业预期差有望逐步收敛:集运高运费所压制成长+核心消费赛道
2.3.1. 轮胎
今年二季度受制于成本端至价格端的传导时滞以及海运费大涨导致的海外订单下行压力,国内轮胎龙头业绩增速放缓;下半年随着疫苗接种有序进行,码头拥堵状况预计改善,集装箱船运力稳步抬升叠加天然橡胶价格回落,国产品牌出海趋势不改,Q3宏观出口旺季后,头部胎企有望在下半年逐步消化运费压力,左侧建议重点关注。
行业开工率、产量环比下行主要受制于集运高费用。 海运费用暴涨对轮胎行业不利影响主要在于发货受阻,由于国内龙头出口均采用FOB模式,运费由进口商承担,因此物流成本抬升并不直接侵蚀出口商利润,Q2为保发货量国内企业承担期间部分费用,短期对胎企利润产生一定影响。
2.3.2. 免税
下半年免税行业销售额有望与海南客流量同步上行。从美兰、凤凰两大机场当月旅客吞吐量来看,历年七月进入三季度起海南便进入旅游旺季,海外Delta疫情反复情况下下半年海南或替代成为以往部分出国游目的地。疫情后海南消费习惯已逐渐养成,免税行业销售额保持高增速。20年海南新政落地,额度大幅提升至10万元、增加免税品类、取消行邮税限制,疫情催化政策全面放松,叠加公司品牌、品类丰富度不断提升+发力奢侈品布局满足游客需求,此外海南省旅游周边布局较为完善,多因素叠加下为消费者营造了更为优越的购物环境+商品优势,从而加速了海南购物消费习惯的养成以及海南免税消费中心的认知。
2.3.3. 医药生物
医药制造业在后疫情时代迅速恢复增长,成长能力稳定。截至2021年6月,医药制造业营业收入、利润总额较2019年同期累计复合年均增速分别为12%及39%,远超2017~2019年同期增速,医药制造业成长能力稳定。
CXO上游数据良好,主要标的中报增速稳定。据动脉橙数据,全球医药健康融资额2020全年同比增速达53%,从2019年负增长中强劲反弹,而2021上半年同比增速亦达到25%,CXO上游增长较为稳健。药明康德中报预告业绩增速为53%~55%较为亮眼,实际披露略超预告,达55.79%。
2.3.4. 食品饮料
食品饮料作为穿越周期的最佳品种,从行业规模来看过往成长稳定,且在普林格周期滞涨阶段历史上表现最佳。
根据德邦食品饮料观点:
白酒厂回款发货进度良好,渠道库存良性。各大酒企回款端进展良性,渠道库存来看,大部分酒厂处于控货状态,库存较低。需求端来看,高端白酒需求稳定,次高端板块由于批价上行,经销商有所补库,受困于疫情点状散布形势之下,终端存在一定观望情绪。从板块估值来看,当下已回落至近三年估值中枢之下,基于长期的增长确定性,以及次高端扩容趋势之下,随着疫情的缓解,消费力的复苏,板块估值有望逐步上行。
调味品估值企稳,静候拐点。上半年调味品渠道基本完成进货任务,但库存偏高,主要系B端餐饮恢复偏弱,C端团购兴起导致商超客流量下滑。预计餐饮端保持恢复,同时随着调味品企业加码团购,C端将出现改善。下半年销售旺季到来,叠加高基数退散,渠道动销有望边际改善,但拐点尚未明晰,仍需持续关注。目前板块估值企稳,伴随基本面改善,配置价值将逐渐显现。
3. 风险提示
高频数据对行业整体景气度解释力度有限。
报告信息
证券研究报告:《成长行业内环比景气分化加剧——中观全行业景气跟踪2021年第7期》
对外发布时间:2021年8月25日
报告发布机构:德邦证券股份有限公司
(已获中国证监会许可的证券投资咨询业务资格)
MORE
相关阅读
01 了解我们
02 大势研判
【德邦策略知行】欲扬先抑,静待“黄金坑”——7月26日大跌快评
【德邦策略知行】大类资产配置框架——基于普林格经济周期六段论
03 行业比较
【德邦策略知行】电子&电新与后周期维持高景气——中观全行业景气跟踪2021年第6期
【德邦策略知行】德邦策略联合行业:A股半年报业绩前瞻&三季度展望
【德邦策略知行】支持服务板块全面复苏——中观全行业景气跟踪2021年第5期
【德邦策略知行】中报优质标的挖掘——深挖财报之2021中报业绩预告分析
【德邦策略知行】A股板块与行业轮动规律探索——基于普林格经济周期六段论
【德邦策略知行】三轮关税涉及行业受损程度几何?——中美贸易专题系列之一
【德邦策略知行】地产基建产业链景气度上行——中观全行业景气跟踪2021年第4期
【德邦策略知行】银行房建&支持服务景气度上行——中观全行业景气跟踪2021年第3期
【德邦策略知行】共同但有区别的责任——碳中和系列研究之中美气候合作脉络
【德邦策略知行】一季报优质标的挖掘——深挖财报之一季度业绩预告分析
【德邦策略知行】重磅|气候雄心,虽远必至——碳中和系列研究之全景与指数构建
【德邦策略知行】三条主线深挖超预期公司——基于业绩预告的增量思考
04 新股研究
【德邦策略知行】科创板试点做市商制度——周观新股2021年7月第3周
【德邦策略知行】注册制稳步推进:规范IPO中投资人与发行中介行为——周观新股2021年7月第2周
【德邦策略知行】公募REITs扩大资产试点范围,细化资产要求
【德邦策略知行】如何选打新基金?(2021.05-2021.06)
【德邦策略知行】注册10家过会7家,询价关注华纳药厂、倍轻松——周观新股2021年6月第4周
【德邦策略知行】重磅!七一献礼,开启中国REITs新时代——战略看多首批公募REITs系列研究合集V1.0
【德邦策略知行】过会数量大幅增加,询价关注英科再生——周观新股2021年6月第3周
【德邦策略知行】税务优化:公募REITs潜在红利——战略看多首批公募REITs系列(十一)
【德邦策略知行】注册13家过会9家,询价关注百洋医药、威高骨科——周观新股2021年6月第2周
【德邦策略知行】热捧与“冷遇”:公募基金缘何缺席首批公募REITs?
【德邦策略知行】本周过会4家注册12家,询价关注纳微科技 ——周观新股2021年6月第1周
【德邦策略知行】超募,冻结,上市,收益——首批公募REITs发售跟踪(三)
【德邦策略知行】定价让利二级,分享新时代红利 ——首批公募REITs发售跟踪(二)
【德邦策略知行】认购超预期,募集期缩短 ——首批公募REITs发售跟踪
【德邦策略知行】IPO|注册15家过会10家,询价关注圣诺生物、普联软件——周观新股2021年5月第1-2周
【德邦策略知行】精华|注册11家过会6家,询价关注奥精医疗——周观新股2021年4月第5周
【德邦策略知行】我们的思考:如何选打新基金?——打新基金跟踪研究框架手册V1.0
【德邦策略知行】精华|创业板首日涨幅回落,询价关注睿昂基因 —周观新股2021年4月第4周
【德邦策略知行】精华|科创板加强“硬科技”定位,询价关注博众精工 —周观新股2021年4月第3周
【德邦策略知行】精华|注册13家过会6家,询价关注瑞华泰 —周观新股2021年4月第2周
【德邦策略知行】深度|IPO定价强者红利背后的制度、本源与演进 ——A股市场规则研究系列第二篇
【德邦策略知行】精华|中止增加发行稳定,询价关注信安世纪 —周观新股2021年4月第1周
【德邦策略知行】精华|本周注册13家过会6家,询价关注格林精密 —周观新股2021年3月第4周
【德邦策略知行】精华|本周过会7家,询价关注智洋创新、科美诊断——周观新股2021年3月第3周
【德邦策略知行】精华|下周 6 家询价,关注品茗股份、翔宇医疗 ——周观新股 2021 年 3 月第 2 周
05 流动性研究
【德邦策略知行】四大投资主体稳中有升,北上资金活跃度提升显著
【德邦策略知行】不止简单防守,不改价值趋势——公募基金季报分析系列之2021Q1
【德邦策略知行】北上再次大幅增持银行,交中建农
【德邦策略知行】北上领先、个人回稳,基金短期进入存量阶段
【德邦策略知行】框架丨微观流动性跟踪研究框架
【德邦策略知行】微观流动性跟踪研究数据库V1.0
06 公司研究
【德邦策略知行】回归价值创造本源——公司研究系列之财务综合分析框架
【德邦策略知行】A股基本面20年复盘:投入资本回报率(ROIC) ——公司研究系列之深挖财报第三篇
【德邦策略知行】7月金股组合
【德邦策略知行】A股基本面20年复盘:加权平均资本成本(WACC)——公司研究系列之深挖财报第二篇
【德邦策略知行】A股基本面20年复盘:FCFF为首——公司研究系列之深挖财报开篇
【德邦策略知行】盛衰有时——公司研究系列之财务报表看企业生命周期
首席介绍
吴开达,德邦证券董事总经理|研究所副所长、总量组长、首席策略分析师(兼中小盘、新股研究),复旦大学、上海财经大学金融专硕导师,主要研究市场微观结构。曾任国泰君安策略联席首席,所在团队获得过策略研究新财富、II-China、水晶球、金牛奖等多个最佳分析师奖项,拥有超过10年资本市场投研经历,兼具一级、二级买方投资及二级卖方研究经验,践行“自由无用,策略知行”。
团队介绍
点击上方二维码,关注吴开达策略知行。
感谢您与我们交流共勉,一同提高认知、提升心性,好好工作,活在当下,平和喜悦。欢迎分享、在看~
重要说明