联系方式
吴开达(微信po1wkd)
于那(18610713604)
摘要
我国人口结构正在经历显著变化,老龄化成为我国未来长期面临的人口问题。2020年我国65岁以上人口占比13.5%,相比2010年的六普结果65岁以上人口占比8.87%增加了4.63 pct,我国老龄化程度进一步加深。预计“十四五”期间我国将进入中度老龄化阶段、约2035年将进入重度老龄化阶段,我国已处于老龄化加速发展阶段。为应对人口老龄化,2000年以来国家已陆续出台一系列措施,涉及养老服务、劳动力供给、科技创新、文化产品服务、金融支持、优化计生政策等多方面。
中日老龄化发展进程较为相似,日本的社会发展为我国应对老龄化提供重要前瞻指导:1)日本的低出生率、低死亡率和低结婚率是导致社会老龄化的主要原因。2)随着日本社会的老龄化程度加深,日本家庭的消费支出整体呈下降趋势,在细分消费品中,医疗保健、交通通信、教养娱乐为日本老年人消费潜力较高板块。
对比中日中老年人的消费现状,我国与日本消费结构变化的同步性逐渐显现,但我国的老年消费需求有望好于日本。我国人口老龄化深入影响着总体消费水平的上升,潜力消费赛道主要体现在医疗保健、交通通信、文教娱乐板块。此外,日本在中度老龄化阶段曾发生泡沫经济破裂,90年代初经济大幅倒退,居民消费受其影响严重。我国在经济运行良好的中度老龄化阶段消费需求可能较日本更为旺盛。
应对老龄化是一个长期过程,期间消费结构面临重大改变且将以老年群体消费需求为主导,银发经济将保持长久活力。我们结合“银发经济”的发展趋势,总结出确定性较强、特征显著且发展空间较大的代表性细分赛道。我们认为未来中老年消费增量需求的核心赛道包括:1)看护:中老年人的日常/康复/医疗性质的健康护理;2)医疗:保健品、医疗器械、及在线医疗;3)娱乐:短视频及线上的电商零售;4)旅游:中老年旅游、康养旅游等旅游新模式。
风险提示:行业政策不及预期;宏观经济不及预期;产业发展不及预期。
目录
1. 我国即将进入中度老龄化,老龄化是我国未来长期面临的人口问题
1.1. 预计2035年我国将进入重度老龄化阶段
1.2. 政策积极应对老龄化,支持养老产业发展
2. 中日老年消费结构变化的同步性显现
2.1. 低出生率、低死亡率和低结婚率是导致日本老龄化的主要原因
2.2. 我国的老年消费需求有望好于日本
3. 聚焦老龄产业市场需求
3.1. 照护:发展以居家+社区养老为核心的普惠型养老模式
3.2. 医疗保健:政策推动产业健康发展,增量市场空间广阔
3.3. 短视频:中老年群体成为短视频忠实用户
3.4. 老年旅游:趋向多样化和高端化发展
4. 风险提示
正文
1. 我国即将进入中度老龄化,老龄化是我国未来长期面临的人口问题
据七普结果我国即将进入中度老龄化社会,老龄化是我国未来长期面临的人口问题。根据七普人口数据,2020年我国65岁以上人口占比13.5%,相比2010年的六普结果65岁以上人口占比8.87%增加了4.63 pct,我国老龄化程度进一步加深。以当65岁以上人口占比分别达7%/14%/21%时社会进入轻度/中度/重度老龄化的标准来看,当前我国已接近中度老龄化水平。据国务院近期颁布的《关于优化生育政策促进人口长期均衡发展的决定》,预计“十四五”期间我国将进入中度老龄化阶段、约2035年将进入重度老龄化阶段,我国已处于老龄化加速发展阶段。
1.1. 预计2035年我国将进入重度老龄化阶段
我国第七次人口普查数据显示,进入新世纪后我国老龄化节奏进一步加快。自建国以来我国经历的三轮“婴儿潮”为我国带来了庞大的劳动力供给基础。第一、二轮婴儿潮期间的出生人口共4.71亿人,伴随该批人口目前已达到或即将达到退休年龄,且婴儿潮后人口出生率持续下降,目前我国的人口面临着老龄化严重、少子化等问题。
第一轮婴儿潮:1952-1958年。新中国成立后实行鼓励生育政策,迎来建国后第一次婴儿潮,年出生人口数稳定在2000万以上。1954年出现生育高峰,全年出生人口数2288万人,人口出生率达37.97‰。但由于战后我国人口基数相对较小,仅为5.4亿,且生活水平暂未得到较明显改善,因此人口增长数量相对不大。
第二轮婴儿潮:1962-1973年。第一轮婴儿潮结束后,我国进入了三年自然灾害时期(1959-1961),期间出现了全国性粮食短缺危机,出生人口骤降。危机解除后经济开始恢复,之后便迎来出生人口最多、对未来经济影响最大的第二次婴儿潮。1962年出生人口增长率达到109.86%,第二次婴儿潮期间累计出生人口数量约3.2亿,约占当前全国总人口的22.95%。该阶段出生人口在1978年后陆续进入劳动年龄,达到生产力高峰,女性自2012年开始进入退休年龄,男性也即将在2022年后迎来退休高峰。
第三轮婴儿潮:1986-1991年。进入80年代后,虽然开始实行计划生育,但由于第二轮婴儿潮新生人口达到生育年龄,因此仍出现了新一轮的生育高峰,期间每年新生人口数量在2200-2600万人之间,出生人口增长率最高达8.26%,累计出生人口约1.43亿,该批人口目前年龄处于30-35岁,正值生产力高峰时期。
婴儿潮后出生率持续下降,2020年出生人口显著下滑。婴儿潮后我国出生人口总数整体呈下降趋势,出生率从建国时期的37.00‰降至2019年的10.41‰。2015年我国全面放开二孩政策,2016年我国整体新生人口曾出现短期回升,增长率达7.92%,二孩生育率从15年的12.3‰升高至20‰以上,于2017年达到高峰24.36‰。但随着二孩堆积效应快速得到释放,2020年我国总出生人口进一步显著下滑(同比-18.09%),出生率仅为8.52‰。
我国老龄化趋势明显,30年期间老年人口占比增加7.93 pcts。第三次婴儿潮(1986-1991)后我国人口出生率总体呈下降趋势(除2016年二胎政策全面放开后出生人口小幅回升),进而我国青少年的人口占比持续下降。2020年,0-14岁人口占比(17.95%)相比1990年(27.69%)下降9.74 pcts;第二轮婴儿潮(1962-1973)期间出生人口在90年代后逐步进入青壮年和劳动年龄段,表现为15-64岁人口占比逐渐提高;而第一轮婴儿潮(1952-1958)出生人口均以超过60岁进入老年阶段,我国65岁及以上人口占比也显著提升,从1990年的5.57%上升至2020年的13.50%,+7.93 pcts。
抚养比连续10年持续上升,2020年同比增长10.44%。改革开放以来我国人口抚养比(0-14周岁与65周岁及以上人口数加总与15-64周岁人口数之比)从62.6%的高位持续回落,但下降趋势从2010年(34.2%)开始发生逆转,2018年突破40%后2020年再次出现大幅增长(同比10.44%),达到45.9%。而老年人口抚养比从1982年的7.98%持续上涨至2020年的19.7%,期间并无回落趋势,说明了我国日益严峻的人口老龄化问题,但我国仍然处于人口抚养比低于50%的人口红利期,只是由低人口抚养比带来的人口红利逐步减少。
1.2. 政策积极应对老龄化,支持养老产业发展
为应对人口老龄化,2000年以来国家已陆续出台一系列措施,涉及养老服务、劳动力供给、科技创新、文化产品服务、金融支持、优化计生政策等多方面。但老龄化将是我国面临的中长期问题,政策不仅要全方位覆盖,还要根据人口发展不同阶段制定短期及长期发展规划。
1)全方位支持养老院服务发展,强调“医养护”结合。近年来国家连续出台有关养老院行业的支持政策,主要涵盖统筹城乡、区域养老资源;养老服务设施如养老及护理型床位尽快完善;建设以特困人员专业照护为主的供养服务设施;推行全国统一的养老机构等级评定制度;加快培养大量养老服务工作者;对养老机构实行地价优惠政策等支持养老服务发展等。
2)从财富储蓄与文化生活多方面提高老年人生活质量。国家积极应对人口老龄化的中长期规划包括增加养老财富储备,提高产品智能化水平并加强研发应用老年辅助技术;2021年文旅部等部门提出要提供更多适合老年人的文化产品和服务,让老年人享有更优质的晚年文化生活。
3)制定适合老龄社会发展的劳动力与产业规划。2019年发布的《国家积极应对人口老龄化中长期规划》提出积极应对老龄化的方式之一是提高劳动力素质,改善我国就业结构,使劳动力得到更高质量和更充分的利用。此外还要合理规划中老年就业市场与产业布局,扩大中老年劳动力的可就业空间。
4)金融支持养老服务业发展。早在2016年央行、银保监会发布《关于金融支持养老服务业加快发展的指导意见》,提出为养老服务企业及项目提供中长期、低成本资金支持,例如推动符合条件的养老服务企业上市融资或通过债券市场融资,完善养老保险体系建设;积极开发可提供长期稳定收益、符合养老跨生命周期需求的差异化金融产品,优化网点布局,增强老年群体金融服务便利性。
5)优化生育政策延缓人口老龄化。2021年5月中共中央、国务院发布《关于优化生育政策促进人口长期均衡发展的决定》,预计“十四五”期间我国人口将进入中度老龄化阶段,2035年前后进入重度老龄化阶段,将对经济运行全领域、社会建设各环节、社会文化多方面产生深远影响。实施三孩生育政策及配套支持措施,有利于释放生育潜能,减缓人口老龄化进程,促进代际和谐,增强社会整体活力。
2. 中日老年消费结构变化的同步性显现
2.1. 低出生率、低死亡率和低结婚率是导致日本老龄化的主要原因
中日老龄化发展进程较为相似,日本的社会发展为我国应对老龄化提供重要前瞻指导。日本自1971年进入轻度老龄化社会以来(65岁+占比7.05%),发展至中度老龄化社会(1995年,14.3%)耗时24年,随后老龄化进程加快,历经13年进入重度老龄化社会(2008年,21.24%)。而我国的老龄化发展进程与日本较为相似,于2000年进入轻度老龄化阶段,经过20年的发展即将进入中度老龄化,从目前情况来看,我国老龄化节奏将快于日本。按照我国劳动年龄人口减少比日本晚近30年的时间差,将日本65岁及以上人口占比前移30年,日本1970-1990年老龄人口占比与中国2000-2020年老龄人口占比相关系数高达0.99,日本的老龄化社会发展对我国具有较强的前瞻指导意义,其银发经济发展经验可供我国借鉴。
日本经历两次婴儿潮后新生人口持续下滑。日本历史上共出现两次婴儿潮:第一次发生在1947-1949年出生的“团块时代”,3年内出生人口共805.71万人,人口自然增长率达到21%;70年代后,“团块时代”陆续达到生育年龄,迎来第二次生育高峰(1971-1974);之后出生人口持续下滑,至2020年人口自然增长率仅为-4.2%。与日本较为相似,我国在50年代和60-70年代也出现两次生育高峰,均是由于战后重建与经济复苏。不同的是,由于我国人口基数较大,出生人口较多,第二次婴儿潮出生人口达到3.2亿,因此该批人口达到生育年龄后,我国在80年代又迎来第三次婴儿潮。
日本的低出生率、低死亡率和低结婚率是导致社会老龄化的主要原因。日本家庭结构的变化可直接体现老龄化与少子化问题。日本户均人口不足3人且逐年减少,2020年仅为2.27人,平均户主年龄59.3岁。人口的低出生率、低死亡率和低结婚率共同导致了日本日益加深的老龄化问题。日本作为发达国家,一方面民众受教育水平逐渐提高,加之抚养孩子成本过高,导致部分女性推迟生育年龄甚至选择不婚或不育,致使人口出生率和结婚率难以提升;另一方面,日本的医疗健康产业处于世界领先水平,人口寿命普遍高于其他国家,死亡率较低,导致老年人口占比越来越高,且出台的鼓励生育政策效果也不甚理想。而我国自建国以来经济实力日渐增强,带动居民生活水平大幅改善,伴随人口素质明显提高、女性经济社会地位提升,发生这一系列变化的同时也逐渐显现和日本相同的老龄化进程。
2.2. 我国的老年消费需求有望好于日本
日本的消费现状为我国老龄化社会的消费发展趋势提供重要参考,但我国的老年消费需求有望好于日本。日本早在2008年就已进入重度老龄化社会,而我国当前处于加速老龄化的过程中,预计未来15年内即将进入重度老龄化社会。通过分析日本居民的消费需求变化,可以进一步了解老龄化对社会消费的总体影响,并为我国社会消费水平以及潜在老年人消费需求的发展提供参考。值得注意的是,日本在中度老龄化阶段曾发生泡沫经济破裂,90年代初经济大幅倒退,居民消费受其影响严重。因此我国在经济运行良好的中度老龄化阶段消费需求可能较日本更为旺盛。
2.2.1. 日本的老龄化消费结构现状:消费总需求下降,医疗保健、交通通信、教养娱乐最具潜力
日本物价长期维持平稳,近年旅游业实现高速发展价格快速上涨。70年代以来日本CPI呈上涨趋势,进入中度老龄化社会后趋于稳定,各类消费品CPI分消费品类别看,随着老龄化进程的推进,食品和医疗护理CPI与整体CPI走势大致相同,而文化与娱乐则高于整体CPI水平,旅行团收费CPI近年来持续升高。日本是旅游大国,境内游早已成为日本国民的主要休闲度假方式;早在2003年,日本便提出“观光立国”战略,计划在5-10年时间提升日本入境游客人次到1000万;出境游方面,中老年游客增幅显著,主要为中老年人的时间精力和消费投入能力均高于年轻人,而出境目的地则多以中国、韩国、东南亚等“洲内游”为主。
日本家庭的月均消费支出随年龄增加先上升后下降。我们根据日本家庭的户主年龄进行划分,各年龄段消费支出整体呈现逐年下降趋势,且不同年龄段的家庭消费支出存在差异,户主年龄40-60岁的家庭月均消费支出最高,2010年前基本保持在30万日元以上,但近年来消费水平降低,2020年户主年龄40-49岁和50-59岁家庭月均消费支出分别为28.61万日元和27.57万日元。60-69岁家庭仍保持一定购买力,2020年家庭月均消费25.07万日元。但70岁以上家庭由于年龄普遍偏大,消费力严重下滑。
老龄化加深过程中居民消费水平整体下降,医疗保健和通讯成为新兴消费市场。进入中度老龄化社会后,日本两人及以上家庭的月均消费性支出在波动下降。从细分消费品类别来看,波动较大的有服装和鞋类、医疗保健及通讯板块。其中服装和鞋类支出下降趋势明显,较2000年变动-46.75%,说明日本居民着装观念逐渐发生变化,对服饰类需求整体减少。而医疗保健和通讯月均消费支出逐年上升,2020年分别为1.43万和1.35万日元,相较2000年分别提升24.56%和41.43%。由此可见,老年人口的增加使居民消费整体收缩的同时也会带来消费结构的改变,新兴消费市场迎来机遇。
日本各年龄段家庭的基本生活类消费品月均支出差异较小。根据户主不同年龄段进行划分,基本生活类消费品中,日本各年龄段家庭对水电燃气和家具的需求变动不大;食品消费支出在40-69岁之间随年龄增加略有上升,到达高龄阶段后逐渐下降;而住房在30-44岁之间需求最为旺盛,日本老年人多数已拥有不动产,对住房的增量需求有限。
日本家庭对享受型及附加型消费品需求差异较大,医疗保健、交通通信、教养娱乐成老龄化社会最具潜力消费市场。日本不同年龄阶段对教育的需求差异最大,户主年龄在40-59岁之间的家庭对教育的消费支出最高,这是由于其子女正处于受教育年龄;而服饰的需求与年龄反向变化,老年人对其需求较少;户主年龄60岁以上的家庭医疗保健支出最高,直接受到人口老龄化的影响;交通通信和教养娱乐的消费支出整体处于较高水平,其中45-69岁是需求量最高年龄段,这与现如今信息技术的发展以及老年人生活观念改变密不可分。
户主年龄在60-74岁的家庭医疗保健服务需求旺盛,其中医疗服务支出最高,其次为药物支出。观察医疗保健各细分项,医疗服务、药物及保健品支出随年龄段变动趋势较为一致,在40-74岁之间消费支出均随年龄增加而增加,进入高度老龄化后需求逐渐下降。而医疗器械的需求高峰期在50-59岁,60岁之后消费保持平稳。
老年人长途出行较多,铁路、飞机、高速公路为该年龄段人群较青睐的出行方式。户主年龄60岁以上家庭交通支出整体较高,其中铁路交通需求最大,其次是高速公路、飞机,均为长途旅行交通方式,说明如今老年人生活逐渐丰富,远途出行较多,有较强的远途出行消费意愿。
户主年龄45-64岁的家庭娱乐消费支出最高,其中电视、电脑为主要娱乐方式。电视作为传统的娱乐方式,简单方便且趣味性强,老年人的电视消费支出远高于年轻人。而随着互联网的普及以及受教育程度的提高,电脑也逐渐成为中老年人的主要娱乐方式,户主年龄60-79岁的家庭中电脑月均消费支出均高于35-44岁较年轻家庭。
综合来看,随着日本老龄化社会程度加深,跨越时间维度来看日本家庭的消费支出整体呈下降趋势;各年龄阶段的家庭消费支出随年龄增加呈现先上升后下降态势,消费力较强的家庭户主年龄集中在40-69岁。其中,在细分消费品中,医疗保健、交通通信、教养娱乐为日本老年人消费潜力较高板块。
2.2.2. 我国老龄化趋势带来消费结构改变:医疗保健、休闲服务、交通通信等产业需求增加
我国的贫富分化差距较大、消费水平存在落差,财富主要集中于城镇家庭及中老年人群。我国贫富差距较大,财富分配不均,基尼系数始终保持在收入分配差距的“警戒线”0.4以上,说明财富集中于少数群体。2020年城镇居民人均可支配收入达4.38万元,而农村居民人均可支配收入仅为1.71万元,收入差距明显。
根据央行发布的《2019 年中国城镇居民家庭资产负债情况调查》显示,户主年龄为56~64岁的家庭户均总资产最高(355.4万元),且户主年龄为65岁及以上居民家庭投资银行理财、资管、信托产品的均值为23.9万元,是总体平均水平的1.4倍,远高于其他年龄段水平。根据巨量算数联合《新周刊》发起的“2020中国网民消费潜力调研”,将50岁以上“有闲又有钱”的网上冲浪群体定义为“新老人”,资产过百万的新老人占到受访老人群体的31%,未来一年80%新老人将保持或增加消费水准,我国中老年已成为财富拥有量最高的群体,与日本情况较为相似,中老年人的消费潜力巨大。
人口老龄化加剧消费结构不平衡,牵制总消费水平提升,居民储蓄存款增加。在老龄化持续加深的背景下,城镇化率的提升以及人口向城镇流动聚集等现象使我国人口结构正经历显著变化,使得居民消费水平呈现更明显差异,对总的消费需求造成一定冲击。城镇居民平均消费倾向(人均消费支出/人均可支配收入)自2003年一路下滑,2020年仅为0.62,同比变动-7%,相较2013年(0.70)变动-11.8%;农村居民平均消费倾向在2019年之前波动上升,但2020年(0.80)显著下降,同比变动-4%,基本达到8年来最低水平。从历史趋势来看,消费水平下降对应居民储蓄存款的增加。
我国的老龄化趋势或将带来消费结构的改变,带动医疗保健、休闲服务、交通通信等产业的发展。分消费类别看我国居民人均消费支出,居住和食品烟酒支出占比最大,2020年分别达到5215和6397元,2013-2020年CAGR分别达8.2%和6.5%;2020年医疗保健人均支出为1843元,2013-2020年复合增长(+10.6%),增速最快;其次交通通信、生活用品及服务人均支出也出现较明显增长,2020年交通通信人均消费支出2762元,较2013年复合增速7.9%;生活用品及服务人均支出(1260元)较2013年变动6.6%。结合日本居民消费结构变动的经验,我们认为医疗保健、休闲服务、交通通信潜在需求旺盛,发展空间巨大。
调研显示服饰鞋帽、运动健身、手机数码成为50岁以上人群潜力消费品。根据巨量算数联合《新周刊》发起的“2020中国网民消费潜力调研”显示,除去必需品(食品饮料、家居家清等)外,50岁以上人群潜力消费品类占比靠前的分别为服饰鞋帽(33.3%)、运动健身(22.3%)、手机数码(16.5%)等。调研结果与居民人均消费支出较为契合。
对比中日中老年人的消费现状,我国与日本消费结构变化的同步性逐渐显现,人口老龄化均牵制总体消费水平的上升,潜力消费品主要体现在医疗保健、交通通信、文教娱乐板块。此外,我国50岁以上的中老年群体对服饰鞋帽消费支出较为突出,侧面反应我国中老年对于中高端服饰等品质消费的需求更高。
3. 聚焦老龄产业市场需求
应对老龄化是一个长期过程,期间消费结构面临重大改变且将以老年群体消费需求为主导,银发经济将保持长久活力。养老产业链主要涵盖养老服务,养老产品,养老金融和养老地产四大板块,其中养老服务覆盖衣食住行等多方面,包括看护护理、智能家居、老年娱乐等;养老产品主要是医疗保健类,如医疗器械、保健品等,还有休闲服饰等;养老金融以老年人对理财及保险的需求为基础;养老地产涵盖养老院、老年公寓、老年康复机构等。
我们结合“银发经济”的发展趋势,总结出确定性较强、特征显著且发展空间较大的代表性细分赛道。我们认为未来中老年消费增量需求的核心赛道包括:1)看护:中老年人的日常/康复/医疗性质的健康护理;2)医疗:保健品、医疗器械、及在线医疗;3)娱乐:短视频及线上的电商零售;4)旅游:中老年旅游、康养旅游等旅游新模式。
3.1. 照护:发展以居家+社区养老为核心的普惠型养老模式
随着老龄化加剧,养老问题受到政策关注,近年来关于发展养老服务业的政策文件连续出台,围绕让老人老有所养,老有所依的核心,细化到养老床位完善、护理人员培训、养老机构建设、居家养老服务等多个方面。在政府的大力支持下,结合我国家庭结构现状以及老年人实际养老需求,养老模式面临革新,成为新的行业热点。
我国的养老模式主要分为机构养老、社区养老和居家养老三种类型。机构养老是我国早期较为传统养老模式,老年人通过入住养老院以解决生活困难或减轻子女负担。但一方面由于养老机构建设不完备,另一方面由于老年人口受教育水平逐渐提高,整体素质和对生活水平的要求有所提升,养老观念也出现变化,居家养老和社区养老逐渐受到推崇。居家养老模式下老年人可居住在熟悉的家庭环境,子女可经常陪伴,由专业护理人员提供上门服务或远程监控老年人健康状况,生活舒适度极大提升。社区养老以居住社区为核心,社区活动内容较为丰富,社交生活可提供精神慰藉。
由于养老机构数量不足,养老资源分配不均等原因,居家养老为主,社区和机构养老为辅成为目前社会现状。在老龄化加深、养老服务需求迫切的现状下,我国养老服务机构数量不升反降,2013年为4.16万家,到2019年仅剩3.41万家,入住率整体下滑。同时,每千名老人养老床位数自2015年起便波动下降,未见好转。由于目前地产模式下的养老机构,聚焦高净值老年人,主要分布在一线城市,高端机构的床位入住率较低;而具有公益属性的护理院、及一般的商业养老院等机构则受制于利润微薄、服务能力较差、医疗嵌套度低、硬件投入不足等问题,同时出现“一床难求”的供不应求问题,以及利润微薄导致的机构数量下降
由于有效供给不足、资源分配不均,养老机构在我国目前无法成为主要的养老模式,相比较下,居家+社区养老有望成为未来的重要养老载体。2005年上海在“十一五规划”中首次提出“9073”养老模式,即90%的老年人通过自我照料和社区服务实现居家养老,7%的老年人通过社区提供的各种专业化社区服务实现社区照料养老,3%的老年人入住养老机构集中养老。2009年北京市发布的《关于加快养老服务机构发展的意见》提出了较为相似的“9064”养老模式,并在2015年《北京市养老服务设施专项规划》中首次明确。
发展以居家+社区养老为核心的普惠型养老模式。无论从政策支持还是老年人实际需求来看,居家+社区养老都将成为未来主流养老模式,因此针对该模式打造更加多样化、精准化、专业化的产品和服务也将成为行业重点。目前,我国居家养老机构建设体系尚未完善,还有较大发展空间,如培养专业护理人员,制定统一化服务标准,增强护理人员医疗技能等方面;其次,发展大数据平台和智能设备,提高对老年人的远程健康状况监测,既可确保独居老人身体安全,同时又可节约人力成本;此外,完善社区各类服务机构,如诊所、老年活动中心、运动场所等,扩大老年人社交范围的同时保障其安全性。
我国养老产业有望保持15%CAGR至2024年将达8.6万亿元规模,其中老年健康护理需求高增,政策加持下市场空间广阔。在人口老龄化背景和国家政策支持下,以养老服务为基础,养老产品、养老机构为辅助,养老金融为附加的老年产业市场需求庞大。根据产业信息网相关数据,2015年我国银发经济市场规模2.4万亿元,2019年4.3亿元,2015-2019年CAGR达15.7%,预计银发经济有望保持15%的年复合增速,至2024年可达到8.6万亿元的市场规模。其中,老年人的护理服务市场规模在政策扶持下逐渐打开市场空间,2010年达到4199亿元,2018年已经达到2.24万亿,2010-2018年CAGR 23.32%。伴随“空巢老人”现象增多,老年人健康服务护理需求呈高速增长,增速高于银发经济整体。
在未来居家+社区养老的大趋势下,越来越多社区的物业管理公司开始涉足社区养老服务,创新养老服务运营模式,以绿城服务、碧桂园服务等为首的物管公司已开启了多元化养老服务模式的积极探索。
社区服务、物业行业主要上市公司包括:绿城服务(2869.HK)、保利物业(6049.HK)、碧桂园服务(6098.HK)、旭辉永升服务(1995.HK)、南都物业(603506.SH)等。其中:
● 绿城服务(2869.HK):公司是中国具领先地位的高端住宅物业服务供货商,提供的服务种类多元化,包括物业管理服务、顾问咨询服务及园区增值服务三类业务。拥有“大爱天下”、“绿城双慈”、“绿城暖君”三大品牌,运营项目共10个(含2个筹备中项目),床位共2907张,以养老护理、居家养老、康复医疗服务为主。截至2021年11月1日,公司市值246亿元,2021H1营收55.99亿元,同比增长27.19%,扣非归母净利润3.71亿元,同比55.79%。
● 碧桂园服务(6098.HK):公司是一家中国住宅物业管理服务商。该公司主要提供物业管理服务、社区增值服务和非业主增值服务。2019年公司开展养老公益活动,开始探索以新型居家养老模式让老年业主在家享受养老院级的专业服务。截至2021年11月1日,公司市值1884亿元,2021H1营收115.60亿元,同比增长84.25%,扣非归母净利润18.01亿元,同比51.20%。
● 旭辉永升服务(1995.HK):公司为一家于中国享有良好声誉并快速成长的物业管理服务商,为支持老年产业发展,针对社区老年人日常娱乐、社交需求开设兴趣课堂。2017年,就在管建筑面积、收益及纯利之复合年增长率在2018中国物业服务百强企业中分别排名第5位。2021H1年营收20.61亿元,同比增长52.49%,扣非归母净利润2.34亿元,同比增长45.46%。
3.2. 医疗保健:政策推动产业健康发展,增量市场空间广阔
我国慢性病管理市场规模扩大,60岁以上患者占比高达60%。根据弗若斯特沙利文研究数据,我国慢性病管理市场规模在逐渐扩大,2019年达到4.54万亿元,预计2030年将达到14.87万亿元,而慢性病支出在医疗健康支出中比重较高,2019年占比69.6%,预计2030年将达到84.4%。老年人口由于自身抵抗力减弱,身体机能下降等原因,极有可能发生多种慢性病共存情况。根据艾媒咨询数据,2018年中国慢性病患者中60岁以上患者占比达到60%。
社会老龄化加深为保健品和医疗器械带来增量需求,在线医疗成为新兴的医药产品销售渠道。老年人身体机能下降,患疾病风险显著高于其他群体,对医疗保健的消费需求随之上升。2020年我国人均医疗保健支出1843元,相比2013年的912元实现翻倍增长(+102%),其中城镇与农村居民医疗保健支出差距逐渐缩小且医疗保健支出占总消费支出的比例均呈波动上升的趋势。结合目前我国推行的医疗政策及市场消费习惯,在线医疗成为新型医药产品销售渠道。而无论是线上还是线下,保健品和医疗器械都在医疗保健产业中占据一定市场规模,且未来将持续增长。
3.2.1. 在线药房
政策鼓励在线医疗发展,疫情推动患者线上问诊需求爆发。近年来,政府不断推动线上线下医疗协同发展,2020年3月5日,国务院发布《关于深化医疗保障制度改革的意见》中明确,将符合条件的医药机构纳入医保协议管理范围,支持“互联网+医疗”定新服务模式的发展。同时,各大互联网公司也积极布局在线医疗:一是以医药电商为核心,拓展医疗健康领域上下游布局;二是发挥“连接”功能,利用流量优势,盘活线上线下医疗资源;三是依托商业保险用户群体,提供医疗在线服务。在新冠肺炎疫情不断反复的环境下,在线医疗的发展得到进一步催化,疫情期间部分患者的复诊选择通过线上完成,在线问诊人数暴增,互联网医疗的需求由弹性需求转变成刚需,各地的互联网医院建设进入加速期。
在线医疗的用户渗透率不断提升,40岁以上用户占比40.4%,根据《第47次中国互联网络发展状况统计报告》,截至2020年12月,在线医疗用户规模为2.15亿,占网民整体的21.7%,其中40岁以上用户占在线医疗用户整体的40.4%。疫情下的居家隔离限制以及在线诊疗的便利性,共同推动患者在线“求医问药”的消费习惯养成。
我国在线零售药房市场蓬勃发展,营养保健品和医疗器械市场潜力巨大。根据弗若斯特沙利文研究报告,2019年我国在线零售药房市场规模为1050亿元(同比+19.32%),占医疗健康支出总额比重为1.6%,其中医疗器械320亿元,非处方药250亿元,营养保健品160亿元,处方药140亿元。其预测2021年我国在线零售药房市场规模可达到2080亿元(同比+31.65%),占医疗健康支出比例将达到2.6%。分类别看,除医用药品外,营养保健品和医疗器械在线零售规模均占较大比重,预测2021年分别可达到290和600亿元,到2030年分别可达到1630和2840亿元,占在线零售药房市场规模分别为13.58%和23.67%,市场潜力巨大。
线下门店及网购为老年人购买保健品、药品的主要渠道。据艾媒咨询调查数据显示,2021年我国老年人主要通过药店(56%)、线上(24%)、直销(8%)、商超(8%)等渠道购买保健品、药品,其中药店和线上购买最受欢迎。考虑到大部分老年人消费便利性及可操作性,线下实体店尤其是老年人需求较为旺盛的如连锁药店、医疗器械门店、医疗机构等并不会被网购所取代,反之将会大量普及;且连锁门店由于品牌效应、老年人心理依赖等因素发展空间可能会更大。但随着在线医疗的渗透率提升,部分老年人在体验在线药房的便利性后转化意愿较好,医药电商的发展空间有望逐步打开。
3.2.2. 保健品
保健品可补充人体所需营养元素,其中膳食补充剂市场份额最高。保健品具有一般食品的共性,又兼具药物属性,能调节人体机能,适用于特定人群。保健品大致可分为膳食补充剂、滋养类、体重管理类、儿童保健品和运动保健品五大类。根据智研咨询发布数据,2019年膳食补充剂占据我国保健品行业较大份额(55.21%),这类保健品可以提供从食物来源中提取的营养素,也可以单独或组合提供合成的营养素,补充人体所需微量元素。其次为滋养类保健品(33.45%),以传统中医药为基础,包括茯苓、枸杞等产品。
老龄化及健康消费观念加深,共同推动我国保健品市场规模实现高速增长,预计2023年可达到3282亿元。据艾媒咨询提供的数据及预测显示,2013年中国保健品市场规模仅为993亿元,经过近些年的发展,一方面银发经济已经到来,老龄人口的消费需求成为市场的风向标;另一方面人们的消费观念发生了重大改变,对保健、养生逐渐重视,到2020年市场规模已增长至2503亿元(+152%),并预计未来3年将以约10%的速度连续增长,到2023年保健品市场规模可达到3282亿元。
我国保健品规模以上企业数量增加,监管推动市场份额向龙头企业集中。由于过往我国保健品市场的监管体系不健全、产业链上利润分配不合理,市场竞争格局较为分散。2012年我国共有保健品企业2391家,其中规模以上保健品企业仅为391家,其他保健品企业2000家,规模分布不均。近年来由于我国出台了一系列政策加强了行业监管,市场机制的改善推动保健品市场由分散走向整合,大规模保健品企业占比逐渐增高,龙头企业逐渐显现,2017年规模以上保健品企业增加至597家,相较2012年增加52.69%,市场向头部企业集中趋势显现。
我国保健品TOP10企业合计市场份额45.90%。据欧睿国际,2019年我国TOP10 保健品企业合计市场份额45.90%,其中无限极、安利、汤臣倍健、完美、东阿阿胶为TOP5 保健品企业,合计份额为34%。我国保健品市场仍有较大整合空间。
保健品产业的头部上市企业主要包括:西王食品(000639.SZ)、金达威(002626.SZ)、汤臣倍健(300146.SZ)、新诺威(300765.SZ)、仙乐健康(300791、SZ)、哈药股份(600664.SH)、H&H国际控股(1112.HK)等。其中:
● H&H国际控股(1112.HK): H&H (健合)集团成立于1999年,集团旗下有Biostim合生元、Swisse、Healthy Times和Dodie全球四大高端品牌 ,拥有婴幼儿和成人营养及护理两大核心业务。2021H1营收54.55亿元,同比增长5.49%;扣非归母净利润4.74亿元,同比增长-27.37%。
● 汤臣倍健(300146.SZ):汤臣倍健创立于1995年10月,2002年系统地将膳食营养补充剂引入中国非直销领域,并迅速成长为中国膳食营养补充剂领导品牌和标杆企业。欧睿数据显示,2020年汤臣倍健以10.3%的市场份额位居中国维生素与膳食补充剂行业第一位,领先优势不断扩大。2021年前三季度,公司实现收入60.29亿元,同比增速19.79%,归母净利润16.63亿元,同比13.37%。
● 金达威(002626.SZ): 金达威主营酶类及其它生化制剂、维生素类与矿物质类制剂、营养补充类制剂等,是国家火炬计划重点高新技术企业和创新型试点企业。自上市以来,金达威借助强大的资本市场平台成功兼并、收购海内外多家知名企业,形成从原料研发制造-成品研发制造-品牌营销-渠道布局-品牌传播系列大健康全产业链。2021年前三季度公司营收27.05亿元,同比5.29%,归母净利润6.65亿元,同比-16.24%。
3.2.3. 医疗器械
医疗器械行业中医疗设备市场规模最大,其次为高值医用耗材。医疗器械是关系到人类生命健康的新兴产业,随着万物互联时代的到来,医疗器械的技术水平进一步提高的同时也会深入人们的生活。医疗器械可分为高值医用耗材、低值医用耗材、医疗设备和IVD (体外诊断)四大类。根据医械研究院测算,2018年医疗设备仍保持最大规模细分市场(3013亿元),占比56.81%,其次是高值医用耗材,市场规模1046亿元,占比19.72%。
“医疗设备+人工智能”与家用医疗设备市场需求旺盛。伴随我国人口老龄化加速发展,慢性病发病率提升以及医疗资源供需失衡等问题共同催化了医疗设备新需求。一方面医院专用高端医疗器械持续存在升级换代的需求,另一方面,随着老龄化的加深,老年人进行居家护理和持续性治疗也是一大新趋势,家用小型便捷医疗器械将迎来旺盛的需求期。此外,人工智能与医疗健康相结合可提高医疗技术水平,已广泛应用到可穿戴设备、健康管理、医学影像、语音识别等多个领域。
2020年我国医疗器械市场规模达到7341亿元,同比增长16.8%。根据《中国医疗器械蓝皮书》及艾媒数据中心提供数据,2020年我国医疗器械市场规模达到7341亿元,同比增长16.8%,根据中研普华《2021-2025年医疗设备器械行业市场深度分析及发展规划咨询综合研究报告》,医疗器械市场规模在未来五年(2021-2025)年均复合增长率约为14.41%,按此增长速度,在2023年医疗器械市场规模即可突破万亿元(10994亿元),2025年可达到14390亿元。
医疗器械行业参与者众多。医疗器械作为高新技术产业,对专业技术水平要求较高。早期我国技术水平较低,但近年来经过国家政策扶持和人才、设备等资源的不断充足,该产业迎来高速发展。规模以上医疗器械企业数量不断增加,2019年达到1638家,相比2011年实现翻倍增长,上市企业数量不断增加,龙头企业逐渐涌现。
医疗器械涉及领域广泛,上市企业数量较多,细分领域龙头涌现,主要包括鱼跃医疗(002223.SZ)、迪安诊断(300244.SZ)、迈瑞医疗(300760.SZ)、南微生物(688029.SH)、伟思医疗(688580.SH)、微创医疗(0853.HK)等。其中:
● 迈瑞医疗(300760.SZ):公司是中国领先的高科技医疗设备研发制造厂商,产品涵盖生命信息与支持、临床检验及试剂、数字超声、放射影像四大领域,推出70余项新产品,拥 有全部自主知识产权及960余项专利技术,创造了多项中国“第一”。2021年前三季度营收193.92亿元,同比增长20.72%;归母净利润66.63亿元,同比增长24.23%。
● 鱼跃医疗(002223.SZ):研发、制造和销售医疗器械产品是公司目前核心业务,2013年开辟互联网销售渠道为家用医疗器械板块增长提供了主要动力,且稳居行业首位。公司打造了由家庭医疗、临床医疗、互联网医疗组成的大健康生态圈。2021前三季度年营收53.10亿元,同比增长9.53%;归母净利润13.52亿元,同比增长-10.50%。
3.2.4. 大健康产业有望在进入重度老龄化后迎来高速发展
预计我国进入重度老龄化后大健康产业将迎来高速发展。由于日本老龄化进程较早,医疗健康体系已较为完备,我们参考其健康产业规模对我国进行分析预测。21世纪初日本处于中度老龄化,健康产业支出占GDP比例为7.15%,至2008年该比例缓慢增长至8.20%。随后日本进入重度老龄化社会,健康产业迎来快速发展,2011年占GDP比例达到10.62%。而我国健康产业占GDP比重在2020年接近中度老龄化的阶段便已达到7.28%,医疗健康产业发展快于日本,一方面是由于90年代初日本经济泡沫破裂后出现长达10年的经济衰退,对存量资产严重依赖的老年人受其影响较大,从而阻碍了医疗健康产业的发展。另一方面是由于我国人口基数较大且老龄化进程快于日本,加之在线医疗的兴起,更是为医疗健康带来机遇。根据艾媒数据中心预测,2021年我国健康产业整体营收可达到8万亿元(+8.11%)。我们预计我国健康产业规模将会持续快速增长,进入重度老龄化后市场扩张节奏将显著加快。
3.3. 短视频:中老年群体成为短视频忠实用户
互联网时代背景下催生一大批老年网民用户,但由于老年人操作不熟练,对互联网的探索能力有限,因此可选择的娱乐平台较少,但这种特性使得老年人极易成为某些平台的忠实用户。短视频作为网络视频的新形式,操作界面简单,贴近生活,趣味性强,可参与性高,极大贴合老年人的娱乐需求。而短视频平台引流为电商提供平台,新型电商零售模式应运而生。
我国网购用户达到近8亿且使用率高达79.1%,其中老龄群体网民占比高速攀升。随着互联网的普及,购物、娱乐、社交等生活体验被极大提高,抢红包、刷视频、拼团秒杀等多种娱乐形式吸引了一大波紧跟时代潮流的老年群体。2010年我国60岁以上网民占比仅为1.9%,到2020年提升至11.2%,50岁以上网民占比达到26.3%。据中国互联网络信息中心(CNNIC)发布数据,截至2020年12月,我国网络购物用户规模达7.82亿,占全国总人口的55.39%,较2020年3月增长7215万,占网民整体的79.1%,使用率在2020年达到79.1%,相比2016年增长23.98%。两大趋势预示着老年人或将逐渐依赖网络购物以实现更便捷多样的生活。
短视频平台受众群体扩大至老龄人口。由于短视频的可读性、趣味性、可参与性高、受众面广等特点,这一娱乐模式极大地吸引了多个年龄段群体,其中老年人受益于该类平台操作简便的优势,迅速成为短视频的忠实用户。根据《第47次中国互联网络发展状况统计报告》,截至2020年12月,我国网络视频(含短视频)用户规模达9.27亿,较2020年3月增长7633万,占网民整体的93.7%。其中短视频用户规模为8.73亿,较2020年3月增长1亿,占网民整体的88.3%。根据巨量算数《2021中国新锐品牌发展报告》,网络视频(含短视频)、短视频、网络直播等与消费场景强相关的互联网应用增长均超过10%,短视频的网民使用渗透率已接近九成,网络直播的网民渗透率也超过了六成。而从使用时长看,截至2020年6月,网络视频、短视频、网络直播三类应用使用时长已占全部应用的30%。从用户规模与渗透率来看,短视频已占据大部分市场份额且仍有未释放潜力。
抖音用户中50岁以上人口占比超10%,内容消费者占比高于内容生产者。将2021年7月抖音用户进行垂类分析,垂直领域包括时尚、美食、亲子、影视、游戏、萌宠、二次元等,根据巨量算数发布的内容生产者画像,在各类垂直领域发布内容的抖音用户中,50岁以上人口占比均超过10%,其中亲子(16.66%)领域占比达到15%以上。根据内容消费者画像,在观看内容的抖音用户中,50岁以上人口占比均高于15%,整体高于发布内容的人群占比,其中美食、时尚、亲子、影视、萌宠等类别均有较多中老年人观看。这一方面说明了老年人娱乐方式及内容的多样化,另一方面也代表了老年人的线上消费的发展方向。
抖音、快手等短视频平台引流带货成新型电商零售模式,吸引半数中老年群体。短视频的兴起为抖音、快手等平台带来巨大流量,截至2020年12月,抖音日均视频搜索次数突破4亿,日活跃用户突破6亿。通过拍视频或直播带货随之成为电商零售模式的主流。根据巨量算数联合《新周刊》发起的“2020中国网民消费潜力调研”显示,2020年58%的中老年人(50岁以上)在抖音上消费过;55.5%的中老年人认为在抖音消费可以边看边买,便捷方便;33.5%的中老年人认为抖音短视频的内容很吸引人,会激发购买欲望。因此这种模式不仅迎合了年轻一代的娱乐和消费需求,也成功获取了老年人的青睐,在我国老龄化持续加深的背景下将会继续保持活跃的生命力。
短视频市场规模持续扩大,预计2021年接近两千亿元。根据《2020中国网络视听发展研究报告》,2020年网络视听产业的市场规模达4541.3亿元,其中短视频占比最高(31.01%),其作为一种新兴的内容传播媒介,兼具社交属性和娱乐属性,极大地填充了大众的碎片化时间。根据艾媒咨询数据显示,2017年我国短视频市场规模仅为55.8亿元,到2020年高速扩张至1408.3亿元,同比增长70%,预计2021年我国短视频市场规模将达到1944.5亿元,未来发展潜力巨大。
目前国内的短视频行业上市公司主要有快手(1024.HK)、哔哩哔哩(9626.HK)等;非短视频行业的上市公司如阿里巴巴(9988.HK)、腾讯控股(0700.HK)、百度集团(9888.HK)等企业旗下均涵盖短视频业务;未上市企业如字节跳动等,旗下有多款头部短视频APP如抖音,承载巨大用户流量。其中,
● 字节跳动:北京字节跳动科技有限公司是最早将人工智能应用于移动互联网场景的科技企业之一,旗下产品有今日头条,西瓜视频,抖音,火山小视频等,其中今日头条牢牢占据新闻资讯市场地位,2016年投资10亿元用以补贴短视频创作。后独立孵化UGC短视频平台火山小视频和抖音短视频。
● 快手-W(1024.HK):2012年11月,快手从纯粹的工具应用转型为短视频社区,2021年2月正式在港交所上市,IPO 融资规模54亿美元。2021H1财报显示营收365.37亿元,同比增长43.17%。
● 腾讯控股(0700.HK):2004年腾讯公司在香港联交所上市,截至2021年11月1日,市值4.51万亿元。腾讯多元化的服务包括社交和通信服务(QQ、微信),新闻资讯服务(腾讯新闻)和网络视频服务(腾讯视频)等,其中视频号根植于微信社交平台,具有强大的客户基础,隐藏巨大潜在流量。2021H1总收入规模2748.40亿元,同比增长23.28%,扣非归母净利润484.66亿元,同比增长18.54%。
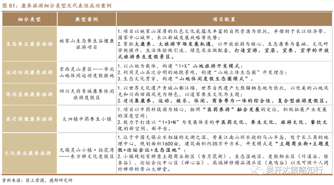
3.4. 老年旅游:趋向多样化和高端化发展
旅游作为最传统的休闲娱乐形式,成本在老年人可接受范围内,又可与好友结伴出行,强身健体,有益身心,至今在老年群体中仍受欢迎。老年人口增多使得老年旅游消费市场被进一步发掘,衍生出更多样和高端的旅游产品。新型旅游模式康养旅游项目也迎来黄金发展期。总体上我国老年旅游市场需求旺盛且持续性强。
老年旅游频率与规模增加,成为仅次于中年人群的第二大旅游市场。老年人拥有更多的空闲时间与可支配收入,且由于工作时很少有时间出去游玩,退休后产生补偿性消费心理,旅游成为主要的休闲娱乐方式。根据国家老龄委调查显示,我国每年旅游人数中老年人占比早在2015年已超过20%,成为仅次于中年群体的第二大旅游市场。在线旅游平台携程于2019年发布的《老年群体旅游行为报告》显示65%的受访老年出游用户每年出行3次以上,且超过50%的老年旅游用户能够自己上网查询预定,40%左右会选择线下旅行社方式进行预定。
“银发游”填补旅游淡季缺口,极大提升国内旅游市场活力。老年人由于闲暇时间较多,业余时间安排较为自由,因此更偏向于错峰淡季出游,填补了我国旅游产业的一大缺口,激发市场活力。由于非节假日期间人流量较少,机票、酒店住宿、餐饮等一系列出行服务优惠力度大、时间较为充裕、又可随意选择气候较为适宜的时间出行等优点,更加激发了老年人的出游欲望。根据中国老龄产业协会,老年人出游线路主要集中在北京、桂林、海南、云南、华东等风景优美或经济发达地区;出境线路也从早期的东南亚等地逐渐扩散至欧美国家。
老年旅游市场产品趋向多样化和高端化。考虑到身体状况、适应能力等安全因素,早期老年人往往选择短途游、国内游;出行方式倾向于传统的汽车、火车等陆路交通方式,因此旅游市场产品也集中于中低端定位。但随着老年人可支配收入的增加,多种交通方式的普及以及关于老年人旅游安全保障措施的完善,老年人对旅游产品的需求逐渐趋向高端化和多样化,长途旅行、出境游、康养旅游等越来越普遍。根据携程的《中国中老年人旅游消费行为研究报告2019》,65%的中老年旅游者每年出行3次以上;53.1%的老年人出游选择出行安全有保障的行程产品,北上广深49.3%的出游老人在最近一次的出游中选择纯飞机或火车,在省会/直辖市50.0%的出游老人选择飞机或火车。
疫情催生康养旅游新业态,以生态资源为依托的旅游项目列入主要发展规划。随着生活质量的提高与健康养生生活观念的增强,休闲健康养生与旅游两大需求不谋而合,康养旅游产业应运而生。所谓康养旅游,便是将旅游与养生、医疗、运动相结合,是传统旅游方式的升级。疫情的爆发促使康养旅游 “健康+养生”的特点更加鲜明,催生出跨产业、多元化的医养融合旅游产品。这种旅游方式导致人群从城镇向农村聚集,寻找环境优美、安静空旷的旅游地,各种以生态资源为依托的康养旅游项目也随之兴起,促进乡村振兴和生态资源的开发利用。
保守估计我国老年旅游市场规模将于2025年达到9408亿元。根据国家旅游局公布数据,2011年我国老年旅游市场规模为4855亿元,除个别年份外均保持15%左右增速逐年增长,至2018年达到1.25万亿元。而老年旅游市场规模占国内旅游总收入比例较为稳定,多年来均保持在26%的水平。受疫情影响2020我国旅游市场总收入出现严重下滑(-61%),但2021年开始恢复,且老龄化加深背景下老年旅游市场发展空间巨大,市场规模将持续扩张。基于以上信息我们合理假设:1)我国老年旅游市场规模占国内旅游总收入比例继续稳定在26%;2)保守估计2021年起国内旅游总收入增速逐步恢复正向增长,2021/2022年增速分别为5%/10%,2023年增速恢复至疫情前最低水平即12%。基于以上假设,预估2021年老年旅游市场规模可达到6088亿元,至2025年将达到9408亿元。
随着老年旅游业的兴起,将涌现出一批龙头企业,目前业务较为全面且业绩突出的为中国中免:
● 中国中免(601888.SH):公司由中国国旅集团持股53.3%,主要从事旅行社业务、免税业务和旅游综合项目开发业务,在国内市占率达到90%(海免+中免)。公司2021年前三季度营收494.99亿元,同比增长40.87%,;归母净利润84.91亿元,同比增长168.35%。
4. 风险提示
行业政策不及预期;宏观经济不及预期;产业发展不及预期。
报告信息
证券研究报告:《人口结构转变,银发经济崛起》
对外发布时间:2021年11月3日
报告发布机构:德邦证券股份有限公司
(已获中国证监会许可的证券投资咨询业务资格)
联系方式
证券分析师:吴开达
资格编号:S0120521010001
邮箱:wukd@tebon.com.cn
证券分析师:于那
资格编号:S0120521040001
邮箱:yuna@tebon.com.cn
MORE
相关阅读
01 了解我们
02 大势研判
【德邦策略知行】碳中和仍是长期可持续性投资方向——双碳政策体系顶层设计出炉
03 行业比较
【德邦策略知行】【A股业绩全景及8大数据库】德邦策略知行吴开达团队
【德邦策略知行】汽车产业链景气度触底上行——中观全行业景气跟踪2021年第9期
【德邦策略知行】重视涨价传导顺畅的制造业——深挖财报之2021三季报业绩预告分析
【德邦策略知行】关税恢复排除哪些商品有望受益——中美贸易系列专题之三
04 新股研究
05 流动性研究
【德邦策略知行】北上追逐高景气,医药大规模解禁——微观流动性跟踪双周报
06 公司研究
【德邦策略知行】碳中和下的ESG投资:起源、评级体系与发展趋势
【德邦策略知行】艾为电子(688798.SH):深耕数模混合芯片“小巨人”,多元布局蓄势待发——专精特新公司深度研究系列
首席介绍
吴开达,德邦证券董事总经理|研究所副所长、总量组长、首席策略分析师(兼中小盘、新股研究),复旦大学、上海财经大学金融专硕导师,主要研究市场微观结构。曾任国泰君安策略联席首席,所在团队获得过策略研究新财富、II-China、水晶球、金牛奖等多个最佳分析师奖项,拥有超过10年资本市场投研经历,兼具一级、二级买方投资及二级卖方研究经验,践行“自由无用,策略知行”。
团队介绍
点击上方二维码,关注吴开达策略知行。
感谢您与我们交流共勉,一同提高认知、提升心性,好好工作,活在当下,平和喜悦。欢迎分享、在看~
重要说明